Suppr超能文献

微小 RNA-744-5p 在结直肠癌中下调,靶向 SEPT2 抑制恶性表型。

MicroRNA‑744‑5p is downregulated in colorectal cancer and targets SEPT2 to suppress the malignant phenotype.

机构信息

Department of General Surgery, People's Hospital of Yichun City, Yichun, Jiangxi 336000, P.R. China.

Department of General Surgery, The First Affiliated Hospital of Nanchang University, Nanchang, Jiangxi 330006, P.R. China.

出版信息

Mol Med Rep. 2021 Jan;23(1). doi: 10.3892/mmr.2020.11692. Epub 2020 Nov 17.

Abstract

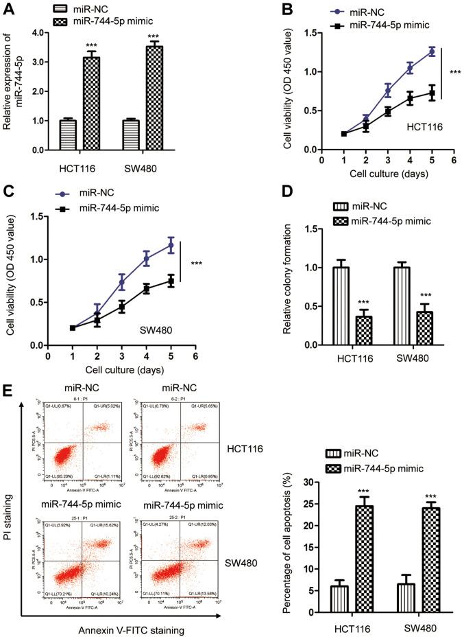
MicroRNA (miR)‑744‑5p serves a pivotal role in the progression of multiple cancers; however, the function of miR‑744‑5p in colorectal cancer (CRC) remains largely unknown. In the present study, the effects of miR‑744‑5p on the progression of CRC were analyzed and the mechanisms involved were investigated. It was revealed that miR‑744‑5p was frequently downregulated in CRC tissues and cell lines. Overexpression of miR‑744‑5p significantly inhibited the proliferation, colony formation, and promoted the apoptosis of CRC cells. Bioinformatics analysis revealed that Septin 2 (SEPT2) was a potential target of miR‑744‑5p. miR‑744‑5p bound the 3'‑untranslated region (UTR) of SEPT2 and reduced the level of SEPT2 in CRC cells. A negative correlation between the expression of miR‑744‑5p and SEPT2 was observed in CRC tissues. Overexpression of SEPT2 counteracted the suppressive effect of miR‑744‑5p on the proliferation and apoptosis of CRC cells. Collectively, these data demonstrated the functional mechanism of miR‑744‑5p by targeting SEPT2, which suggested miR‑744‑5p as a potential target for the treatment of patients with CRC.

摘要

微小 RNA(miR)-744-5 在多种癌症的进展中起着关键作用;然而,miR-744-5 在结直肠癌(CRC)中的作用在很大程度上尚不清楚。在本研究中,分析了 miR-744-5p 对 CRC 进展的影响,并研究了涉及的机制。结果显示,miR-744-5p 在 CRC 组织和细胞系中经常下调。miR-744-5p 的过表达显著抑制 CRC 细胞的增殖、集落形成,并促进细胞凋亡。生物信息学分析显示 Septin 2(SEPT2)是 miR-744-5p 的一个潜在靶标。miR-744-5p 结合 SEPT2 的 3'非翻译区(UTR),并降低 CRC 细胞中 SEPT2 的水平。在 CRC 组织中观察到 miR-744-5p 的表达与 SEPT2 的表达呈负相关。SEPT2 的过表达抵消了 miR-744-5p 对 CRC 细胞增殖和凋亡的抑制作用。总之,这些数据通过靶向 SEPT2 证明了 miR-744-5p 的功能机制,表明 miR-744-5p 可作为 CRC 患者治疗的潜在靶点。

https://cdn.ncbi.nlm.nih.gov/pmc/blobs/d18d/7705998/c1bfb27bc2cd/mmr-23-01-11692-g00.jpg

文献检索

告别复杂PubMed语法,用中文像聊天一样搜索,搜遍4000万医学文献。AI智能推荐,让科研检索更轻松。

立即免费搜索

文件翻译

保留排版,准确专业,支持PDF/Word/PPT等文件格式,支持 12+语言互译。

免费翻译文档

深度研究

AI帮你快速写综述,25分钟生成高质量综述,智能提取关键信息,辅助科研写作。

立即免费体验