Suppr超能文献

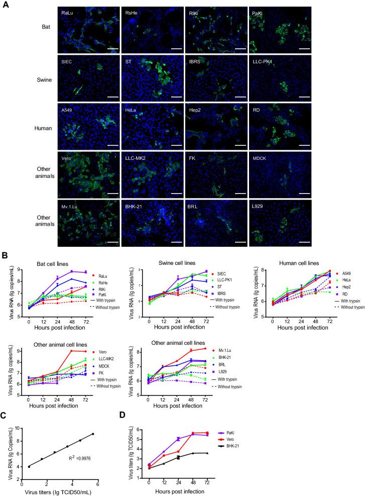
Broad Cell Tropism of SADS-CoV In Vitro Implies Its Potential Cross-Species Infection Risk.

作者信息

Luo Yun, Chen Ying, Geng Rong, Li Bei, Chen Jing, Zhao Kai, Zheng Xiao-Shuang, Zhang Wei, Zhou Peng, Yang Xing-Lou, Shi Zheng-Li

机构信息

CAS Key Laboratory of Special Pathogens and Biosafety, Wuhan Institute of Virology, Center for Biosafety Mega-Science, Chinese Academy of Sciences, Wuhan, 430071, China.

University of Chinese Academy of Sciences, Beijing, 100049, China.

出版信息

Virol Sin. 2021 Jun;36(3):559-563. doi: 10.1007/s12250-020-00321-3. Epub 2020 Nov 17.

Abstract
摘要
https://cdn.ncbi.nlm.nih.gov/pmc/blobs/3921/8257863/f269677c833a/12250_2020_321_Fig1_HTML.jpg

文献检索

告别复杂PubMed语法,用中文像聊天一样搜索,搜遍4000万医学文献。AI智能推荐,让科研检索更轻松。

立即免费搜索

文件翻译

保留排版,准确专业,支持PDF/Word/PPT等文件格式,支持 12+语言互译。

免费翻译文档

深度研究

AI帮你快速写综述,25分钟生成高质量综述,智能提取关键信息,辅助科研写作。

立即免费体验