Suppr超能文献

中药扶正化瘀预防小鼠肝纤维化的发生

Traditional Chinese Medicine Fuzheng Huayu Prevents Development of Liver Fibrosis in Mice.

作者信息

Jiang Chunyan, Iwaisako Keiko, Cong Min, Diggle Karin, Hassanein Tarek, Brenner David A, Kisseleva Tatiana

机构信息

Beijing Friendship Hospital, Capital Medical University, Beijing, China.

Department of Medicine, University of California, San Diego, La Jolla, CA, USA.

出版信息

Arch Clin Biomed Res. 2020;4(5):561-580. doi: 10.26502/acbr.50170125. Epub 2020 Oct 20.

Abstract

AIM

To investigate the therapeutic effect of FZHY on hepatic fibrosis in mice and to determine the mechanism of its action.

METHODS

Wild type mice were subjected to toxic (carbon tetrachloride, CCl) or cholestatic (bile duct ligation, BDL). Upon induction of liver fibrosis, mice were treated with FZHY (4.0g/kg, 2w, oral gavage) or vehicle (PBS). Livers were analyzed by Sirius Red staining, immunostaining and RT-PCR for profibrogenic and pro-inflammatory genes. The effect of FZHY on hepatocytes, inflammatory responses, activation of fibrogenic myofibroblasts, and ROS production was assessed.

RESULTS

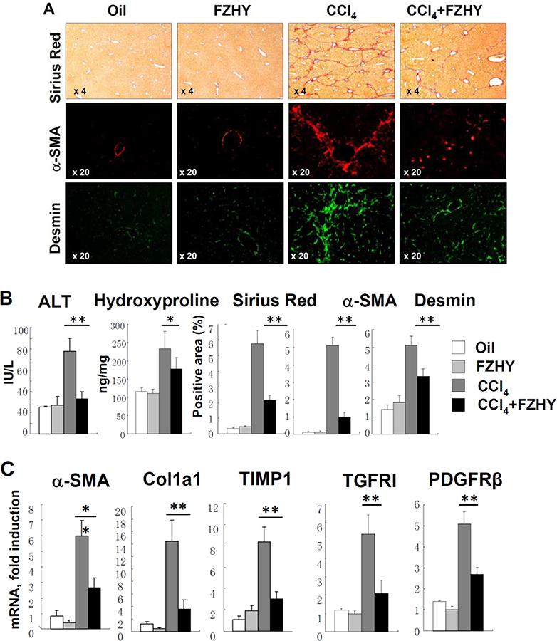
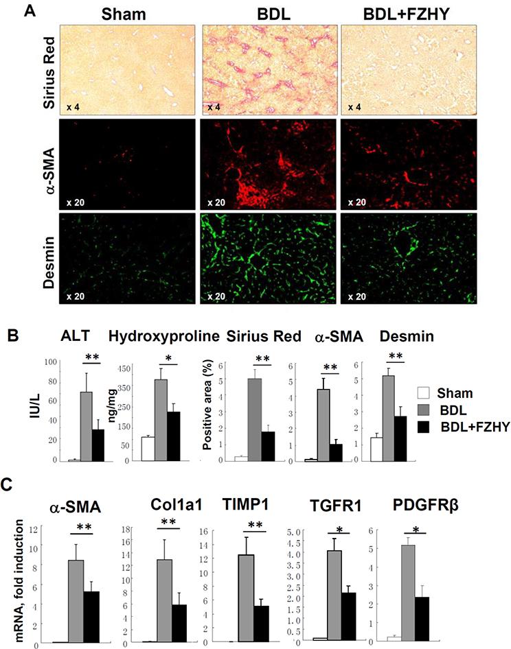
FZHY strongly inhibited the development of CCl- and BDL-induced liver fibrosis in mice. Liver fibrosis was significantly improved in FZHY-treated mice, as demonstrated by reduced content of hepatic hydroxyproline and Sirius Red positive area. Moreover, the number of SMA and Desmin myofibroblasts was significantly reduced in the livers of FZHY-treated mice, and correlated with downregulation of the mRNA levels of α-SMA, collagen-α1(I), tissue inhibitor of matrix metalloproteinase-1 (TIMP-1), TGF-β1 and its receptor TGF-βRI, and platelet-derived growth factor-β (PDGF-β), suggesting that FZHY inhibits activation of fibrogenic myofibroblasts. Furthermore, administration of FZHY markedly decreased recruitment of F4/80 inflammatory macrophages to the livers of CCl- and BDL-injured mice, and this effect was associated with downregulation of monocyte chemoattractant protein-1(MCP-1) and macrophage inflammatory protein-1 (MIP-1) mRNA. In addition, the lipid peroxidation products 4-hydroxynonenal (4-HNE) and malondialdehyde (MDA) were reduced, demonstrating that treatment with FZHY can effectively block ROS production in livers of CCl- and BDL-injured mice.

CONCLUSIONS

Traditional Chinese Medicine FZHY has a variety of anti-fibrotic effects, including strong anti-oxidant, anti-inflammatory and anti-fibrotic effects on myeloid cells and hepatocytes. Although FZHY compound does not seem to directly affect HSCs, it regulates HSC activation via inhibition of macrophage recruitment to fibrotic liver.

摘要

目的

研究扶正化瘀(FZHY)对小鼠肝纤维化的治疗作用并确定其作用机制。

方法

将野生型小鼠进行中毒(四氯化碳,CCl)或胆汁淤积(胆管结扎,BDL)处理。诱导肝纤维化后,用扶正化瘀(4.0g/kg,2周,口服灌胃)或赋形剂(PBS)处理小鼠。通过天狼星红染色、免疫染色和RT-PCR分析肝脏中促纤维化和促炎基因。评估扶正化瘀对肝细胞、炎症反应、纤维化肌成纤维细胞活化和活性氧产生的影响。

结果

扶正化瘀强烈抑制CCl和BDL诱导的小鼠肝纤维化发展。扶正化瘀处理的小鼠肝纤维化明显改善,表现为肝羟脯氨酸含量和天狼星红阳性面积减少。此外,扶正化瘀处理的小鼠肝脏中平滑肌肌动蛋白(SMA)和结蛋白肌成纤维细胞数量显著减少,且与α-SMA、胶原蛋白-α1(I)、基质金属蛋白酶-1组织抑制剂(TIMP-1)、转化生长因子-β1(TGF-β1)及其受体TGF-βRI以及血小板衍生生长因子-β(PDGF-β)的mRNA水平下调相关,提示扶正化瘀抑制纤维化肌成纤维细胞活化。此外,给予扶正化瘀显著减少F4/80炎性巨噬细胞向CCl和BDL损伤小鼠肝脏的募集,且该作用与单核细胞趋化蛋白-1(MCP-1)和巨噬细胞炎性蛋白-1(MIP-1)mRNA下调有关。另外,脂质过氧化产物4-羟基壬烯醛(4-HNE)和丙二醛(MDA)减少,表明扶正化瘀处理可有效阻断CCl和BDL损伤小鼠肝脏中的活性氧产生。

结论

中药扶正化瘀具有多种抗纤维化作用,包括对髓样细胞和肝细胞具有强大的抗氧化、抗炎和抗纤维化作用。虽然扶正化瘀复方似乎不直接影响肝星状细胞(HSCs),但它通过抑制巨噬细胞向纤维化肝脏的募集来调节肝星状细胞活化。

https://cdn.ncbi.nlm.nih.gov/pmc/blobs/2d61/7671588/03cbdfb5c3ca/nihms-1639383-f0001.jpg

文献AI研究员

20分钟写一篇综述,助力文献阅读效率提升50倍。

立即体验

用中文搜PubMed

大模型驱动的PubMed中文搜索引擎

马上搜索

文档翻译

学术文献翻译模型,支持多种主流文档格式。

立即体验