• 文献检索
  • 文档翻译
  • 深度研究
  • 学术资讯
  • Suppr Zotero 插件Zotero 插件
  • 邀请有礼
  • 套餐&价格
  • 历史记录
应用&插件
Suppr Zotero 插件Zotero 插件浏览器插件Mac 客户端Windows 客户端微信小程序
定价
高级版会员购买积分包购买API积分包
服务
文献检索文档翻译深度研究API 文档MCP 服务
关于我们
关于 Suppr公司介绍联系我们用户协议隐私条款
关注我们

Suppr 超能文献

核心技术专利:CN118964589B侵权必究
粤ICP备2023148730 号-1Suppr @ 2026

文献检索

告别复杂PubMed语法,用中文像聊天一样搜索,搜遍4000万医学文献。AI智能推荐,让科研检索更轻松。

立即免费搜索

文件翻译

保留排版,准确专业,支持PDF/Word/PPT等文件格式,支持 12+语言互译。

免费翻译文档

深度研究

AI帮你快速写综述,25分钟生成高质量综述,智能提取关键信息,辅助科研写作。

立即免费体验

自噬能保护β细胞免受糖尿病炎症损伤。

Mitophagy protects β cells from inflammatory damage in diabetes.

机构信息

Division of Metabolism, Endocrinology and Diabetes and Department of Internal Medicine, and.

Department of Pharmacology, University of Michigan Medical School, Ann Arbor, Michigan, USA.

出版信息

JCI Insight. 2020 Dec 17;5(24):141138. doi: 10.1172/jci.insight.141138.

DOI:10.1172/jci.insight.141138
PMID:33232298
原文链接:https://pmc.ncbi.nlm.nih.gov/articles/PMC7819751/
Abstract

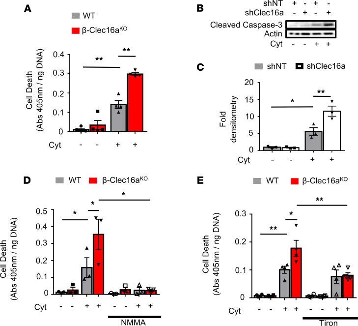
Inflammatory damage contributes to β cell failure in type 1 and 2 diabetes (T1D and T2D, respectively). Mitochondria are damaged by inflammatory signaling in β cells, resulting in impaired bioenergetics and initiation of proapoptotic machinery. Hence, the identification of protective responses to inflammation could lead to new therapeutic targets. Here, we report that mitophagy serves as a protective response to inflammatory stress in both human and rodent β cells. Utilizing in vivo mitophagy reporters, we observed that diabetogenic proinflammatory cytokines induced mitophagy in response to nitrosative/oxidative mitochondrial damage. Mitophagy-deficient β cells were sensitized to inflammatory stress, leading to the accumulation of fragmented dysfunctional mitochondria, increased β cell death, and hyperglycemia. Overexpression of CLEC16A, a T1D gene and mitophagy regulator whose expression in islets is protective against T1D, ameliorated cytokine-induced human β cell apoptosis. Thus, mitophagy promotes β cell survival and prevents diabetes by countering inflammatory injury. Targeting this pathway has the potential to prevent β cell failure in diabetes and may be beneficial in other inflammatory conditions.

摘要

炎症损伤导致 1 型和 2 型糖尿病(T1D 和 T2D)中β细胞衰竭。β细胞中的炎症信号会损伤线粒体,导致生物能量受损和促凋亡机制的启动。因此,识别对炎症的保护反应可能会导致新的治疗靶点。在这里,我们报告说,自噬在人和啮齿动物的β细胞中作为对炎症应激的保护反应。利用体内自噬报告基因,我们观察到致糖尿病的促炎细胞因子诱导自噬以响应硝化/氧化线粒体损伤。自噬缺陷的β细胞对炎症应激敏感,导致碎片化功能失调的线粒体积累、β细胞死亡增加和高血糖。CLEC16A 的过表达,一种 T1D 基因和自噬调节剂,其在胰岛中的表达可预防 T1D,改善细胞因子诱导的人β细胞凋亡。因此,自噬通过对抗炎症损伤促进β细胞存活并预防糖尿病。靶向该途径有可能防止糖尿病中β细胞衰竭,并且在其他炎症情况下可能是有益的。

https://cdn.ncbi.nlm.nih.gov/pmc/blobs/9e97/7819751/c0c75c07d360/jciinsight-5-141138-g081.jpg
https://cdn.ncbi.nlm.nih.gov/pmc/blobs/9e97/7819751/82ee8486d3de/jciinsight-5-141138-g080.jpg
https://cdn.ncbi.nlm.nih.gov/pmc/blobs/9e97/7819751/cff16aff525d/jciinsight-5-141138-g082.jpg
https://cdn.ncbi.nlm.nih.gov/pmc/blobs/9e97/7819751/2cc65ede68fc/jciinsight-5-141138-g083.jpg
https://cdn.ncbi.nlm.nih.gov/pmc/blobs/9e97/7819751/b3647c9a782a/jciinsight-5-141138-g084.jpg
https://cdn.ncbi.nlm.nih.gov/pmc/blobs/9e97/7819751/b87ba98ada1c/jciinsight-5-141138-g085.jpg
https://cdn.ncbi.nlm.nih.gov/pmc/blobs/9e97/7819751/ac256e4e140e/jciinsight-5-141138-g086.jpg
https://cdn.ncbi.nlm.nih.gov/pmc/blobs/9e97/7819751/60276707b1ee/jciinsight-5-141138-g087.jpg
https://cdn.ncbi.nlm.nih.gov/pmc/blobs/9e97/7819751/d9992a34ae54/jciinsight-5-141138-g088.jpg
https://cdn.ncbi.nlm.nih.gov/pmc/blobs/9e97/7819751/e21606f4fd0f/jciinsight-5-141138-g089.jpg
https://cdn.ncbi.nlm.nih.gov/pmc/blobs/9e97/7819751/c0c75c07d360/jciinsight-5-141138-g081.jpg
https://cdn.ncbi.nlm.nih.gov/pmc/blobs/9e97/7819751/82ee8486d3de/jciinsight-5-141138-g080.jpg
https://cdn.ncbi.nlm.nih.gov/pmc/blobs/9e97/7819751/cff16aff525d/jciinsight-5-141138-g082.jpg
https://cdn.ncbi.nlm.nih.gov/pmc/blobs/9e97/7819751/2cc65ede68fc/jciinsight-5-141138-g083.jpg
https://cdn.ncbi.nlm.nih.gov/pmc/blobs/9e97/7819751/b3647c9a782a/jciinsight-5-141138-g084.jpg
https://cdn.ncbi.nlm.nih.gov/pmc/blobs/9e97/7819751/b87ba98ada1c/jciinsight-5-141138-g085.jpg
https://cdn.ncbi.nlm.nih.gov/pmc/blobs/9e97/7819751/ac256e4e140e/jciinsight-5-141138-g086.jpg
https://cdn.ncbi.nlm.nih.gov/pmc/blobs/9e97/7819751/60276707b1ee/jciinsight-5-141138-g087.jpg
https://cdn.ncbi.nlm.nih.gov/pmc/blobs/9e97/7819751/d9992a34ae54/jciinsight-5-141138-g088.jpg
https://cdn.ncbi.nlm.nih.gov/pmc/blobs/9e97/7819751/e21606f4fd0f/jciinsight-5-141138-g089.jpg
https://cdn.ncbi.nlm.nih.gov/pmc/blobs/9e97/7819751/c0c75c07d360/jciinsight-5-141138-g081.jpg

相似文献

1
Mitophagy protects β cells from inflammatory damage in diabetes.自噬能保护β细胞免受糖尿病炎症损伤。
JCI Insight. 2020 Dec 17;5(24):141138. doi: 10.1172/jci.insight.141138.
2
DNA damage to β cells in culture recapitulates features of senescent β cells that accumulate in type 1 diabetes.在培养的β细胞中的 DNA 损伤重现了在 1 型糖尿病中积累的衰老β细胞的特征。
Mol Metab. 2022 Aug;62:101524. doi: 10.1016/j.molmet.2022.101524. Epub 2022 Jun 2.
3
A requirement for PAK1 to support mitochondrial function and maintain cellular redox balance via electron transport chain proteins to prevent β-cell apoptosis.PAK1 通过电子传递链蛋白支持线粒体功能和维持细胞氧化还原平衡以防止β细胞凋亡的需求。
Metabolism. 2021 Feb;115:154431. doi: 10.1016/j.metabol.2020.154431. Epub 2020 Nov 10.
4
METRNL represses beta-to-alpha cell trans-differentiation to maintain beta cell function under diabetic metabolic stress in mice.在小鼠糖尿病代谢应激状态下,METRNL抑制β细胞向α细胞的转分化以维持β细胞功能。
Diabetologia. 2025 Jun 10. doi: 10.1007/s00125-025-06459-7.
5
Increased inflammation as well as decreased endoplasmic reticulum stress and translation differentiate pancreatic islets from donors with pre-symptomatic stage 1 type 1 diabetes and non-diabetic donors.炎症增加以及内质网应激和翻译减少,使得有症状前1型糖尿病1期供体的胰岛与非糖尿病供体的胰岛有所不同。
Diabetologia. 2025 Jun 2. doi: 10.1007/s00125-025-06417-3.
6
Pharmacological inhibition of tyrosine protein-kinase 2 reduces islet inflammation and delays type 1 diabetes onset in mice.酪氨酸蛋白激酶2的药理学抑制可减轻小鼠胰岛炎症并延缓1型糖尿病的发病。
EBioMedicine. 2025 May 6;117:105734. doi: 10.1016/j.ebiom.2025.105734.
7
Restoring connexin-36 function in diabetogenic environments precludes mouse and human islet dysfunction.在致糖尿病环境中恢复连接蛋白 36 的功能可防止小鼠和人胰岛功能障碍。
J Physiol. 2023 Sep;601(18):4053-4072. doi: 10.1113/JP282114. Epub 2023 Aug 14.
8
Inhibition of mitophagy via the EIF2S1-ATF4-PRKN pathway contributes to viral encephalitis.通过EIF2S1-ATF4-PRKN途径抑制线粒体自噬会导致病毒性脑炎。
J Adv Res. 2024 Aug 3. doi: 10.1016/j.jare.2024.08.003.
9
Upregulation of HLA class II in pancreatic beta cells from organ donors with type 1 diabetes.1 型糖尿病器官捐献者胰岛β细胞 HLA Ⅱ类分子的上调。
Diabetologia. 2022 Feb;65(2):387-401. doi: 10.1007/s00125-021-05619-9. Epub 2021 Dec 21.
10
Role of Pink1 in Regulating Osteoclast Differentiation during Periodontitis.Pink1在牙周炎期间调节破骨细胞分化中的作用
J Dent Res. 2025 Jul;104(7):753-762. doi: 10.1177/00220345251315723. Epub 2025 Mar 12.

引用本文的文献

1
The role of mitochondrial function in the pathogenesis of diabetes.线粒体功能在糖尿病发病机制中的作用。
Front Endocrinol (Lausanne). 2025 Aug 8;16:1607641. doi: 10.3389/fendo.2025.1607641. eCollection 2025.
2
LONP1 regulation of mitochondrial protein folding provides insight into beta cell failure in type 2 diabetes.LONP1对线粒体蛋白折叠的调控为深入了解2型糖尿病中的β细胞功能衰竭提供了线索。
Nat Metab. 2025 Jul 21. doi: 10.1038/s42255-025-01333-7.
3
Interplay of hypoxia, immune dysregulation, and metabolic stress in pathophysiology of type 1 diabetes.

本文引用的文献

1
The mitophagy activator urolithin A is safe and induces a molecular signature of improved mitochondrial and cellular health in humans.自噬激活剂尿石素 A 安全无毒,可诱导人体线粒体和细胞健康的分子特征改善。
Nat Metab. 2019 Jun;1(6):595-603. doi: 10.1038/s42255-019-0073-4. Epub 2019 Jun 14.
2
MitoTimer-based high-content screen identifies two chemically-related benzothiophene derivatives that enhance basal mitophagy.基于 MitoTimer 的高通量筛选鉴定出两种具有化学相关性的苯并噻吩衍生物,可增强基础细胞自噬。
Biochem J. 2020 Jan 31;477(2):461-475. doi: 10.1042/BCJ20190616.
3
A pipeline for multidimensional confocal analysis of mitochondrial morphology, function, and dynamics in pancreatic β-cells.
1型糖尿病病理生理学中缺氧、免疫失调和代谢应激的相互作用
Front Immunol. 2025 Jun 4;16:1599321. doi: 10.3389/fimmu.2025.1599321. eCollection 2025.
4
Longitudinal pathway analysis using structural information with case studies in early type 1 diabetes.利用结构信息进行纵向通路分析及1型糖尿病早期病例研究。
Sci Rep. 2025 May 2;15(1):15393. doi: 10.1038/s41598-025-98492-0.
5
Attenuated PINK1 autophosphorylation play neuroprotective and anti-seizure roles in neonatal hypoxia.PINK1自磷酸化减弱在新生儿缺氧中发挥神经保护和抗癫痫作用。
Sci Rep. 2025 Apr 29;15(1):15078. doi: 10.1038/s41598-025-99915-8.
6
Autophagy: a double-edged sword in ischemia-reperfusion injury.自噬:缺血再灌注损伤中的双刃剑
Cell Mol Biol Lett. 2025 Apr 7;30(1):42. doi: 10.1186/s11658-025-00713-x.
7
CLEC16A in astrocytes promotes mitophagy and limits pathology in a multiple sclerosis mouse model.星形胶质细胞中的CLEC16A促进线粒体自噬并限制多发性硬化症小鼠模型中的病理变化。
Nat Neurosci. 2025 Mar;28(3):470-486. doi: 10.1038/s41593-025-01875-9. Epub 2025 Mar 3.
8
Autophagy-lysosome pathway in insulin & glucagon homeostasis.胰岛素与胰高血糖素稳态中的自噬-溶酶体途径
Front Endocrinol (Lausanne). 2025 Feb 10;16:1541794. doi: 10.3389/fendo.2025.1541794. eCollection 2025.
9
Retrograde mitochondrial signaling governs the identity and maturity of metabolic tissues.逆行线粒体信号传导决定代谢组织的特性和成熟度。
Science. 2025 Apr 11;388(6743):eadf2034. doi: 10.1126/science.adf2034.
10
The inhibition of PINK1/Drp1-mediated mitophagy by hyperglycemia leads to impaired osteoblastogenesis in diabetes.高血糖对PINK1/Drp1介导的线粒体自噬的抑制作用会导致糖尿病中骨生成受损。
iScience. 2024 Dec 3;28(1):111519. doi: 10.1016/j.isci.2024.111519. eCollection 2025 Jan 17.
用于胰腺β细胞中线粒体形态、功能和动态的多维共聚焦分析的流水线。
Am J Physiol Endocrinol Metab. 2020 Feb 1;318(2):E87-E101. doi: 10.1152/ajpendo.00457.2019. Epub 2019 Dec 17.
4
Clarifying the function of genes at the chromosome 16p13 locus in type 1 diabetes: CLEC16A and DEXI.明确 1 型糖尿病 16p13 染色体基因的功能:CLEC16A 和 DEXI。
Genes Immun. 2020 Feb;21(2):79-82. doi: 10.1038/s41435-019-0087-7. Epub 2019 Oct 1.
5
Targeting innate immune mediators in type 1 and type 2 diabetes.靶向 1 型和 2 型糖尿病中的固有免疫介质。
Nat Rev Immunol. 2019 Dec;19(12):734-746. doi: 10.1038/s41577-019-0213-9. Epub 2019 Sep 9.
6
The Good and the Bad of Mitochondrial Breakups.线粒体的分裂:好坏参半。
Trends Cell Biol. 2019 Nov;29(11):888-900. doi: 10.1016/j.tcb.2019.08.003. Epub 2019 Sep 5.
7
The type 1 diabetes candidate gene Dexi does not affect disease risk in the nonobese diabetic mouse model.1 型糖尿病候选基因 Dexi 不会影响非肥胖型糖尿病小鼠模型的疾病风险。
Genes Immun. 2020 Jan;21(1):71-77. doi: 10.1038/s41435-019-0083-y. Epub 2019 Aug 22.
8
Islet-immune interactions in type 1 diabetes: the nexus of beta cell destruction.1 型糖尿病中的胰岛-免疫相互作用:β 细胞破坏的连接点。
Clin Exp Immunol. 2019 Dec;198(3):326-340. doi: 10.1111/cei.13349. Epub 2019 Aug 14.
9
The E3 ubiquitin ligase parkin is dispensable for metabolic homeostasis in murine pancreatic β cells and adipocytes.E3 泛素连接酶 parkin 在代谢稳态中对于小鼠胰岛β细胞和脂肪细胞不是必需的。
J Biol Chem. 2019 May 3;294(18):7296-7307. doi: 10.1074/jbc.RA118.006763. Epub 2019 Mar 15.
10
The Autoimmune Disorder Susceptibility Gene Restrains NK Cell Function in YTS NK Cell Line and Knockout Mice.自身免疫疾病易感性基因抑制 YTS NK 细胞系和敲除小鼠的 NK 细胞功能。
Front Immunol. 2019 Feb 1;10:68. doi: 10.3389/fimmu.2019.00068. eCollection 2019.