Instituto de Biología, Facultad de Ciencias, Pontificia Universidad Católica de Valparaiso, Valparaiso 2373223, Chile.
Laboratorio de Enzimología de Parásitos, Departamento de Biología, Facultad de Ciencias, Universidad de Los Andes, Mérida 5101, Venezuela.
Open Biol. 2020 Nov;10(11):200302. doi: 10.1098/rsob.200302. Epub 2020 Nov 25.
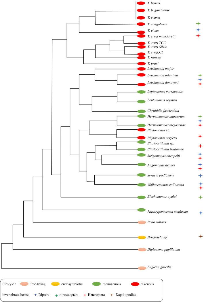
Phosphoglycerate kinase (PGK) is a glycolytic enzyme that is well conserved among the three domains of life. PGK is usually a monomeric enzyme of about 45 kDa that catalyses one of the two ATP-producing reactions in the glycolytic pathway, through the conversion of 1,3-bisphosphoglycerate (1,3BPGA) to 3-phosphoglycerate (3PGA). It also participates in gluconeogenesis, catalysing the opposite reaction to produce 1,3BPGA and ADP. Like most other glycolytic enzymes, PGK has also been catalogued as a moonlighting protein, due to its involvement in different functions not associated with energy metabolism, which include pathogenesis, interaction with nucleic acids, tumorigenesis progression, cell death and viral replication. In this review, we have highlighted the overall aspects of this enzyme, such as its structure, reaction kinetics, activity regulation and possible moonlighting functions in different protistan organisms, especially both free-living and parasitic Kinetoplastea. Our analysis of the genomes of different kinetoplastids revealed the presence of open-reading frames (ORFs) for multiple PGK isoforms in several species. Some of these ORFs code for unusually large PGKs. The products appear to contain additional structural domains fused to the PGK domain. A striking aspect is that some of these PGK isoforms are predicted to be catalytically inactive enzymes or 'dead' enzymes. The roles of PGKs in kinetoplastid parasites are analysed, and the apparent significance of the PGK gene duplication that gave rise to the different isoforms and their expression in is discussed.
磷酸甘油酸激酶(PGK)是一种糖酵解酶,在生命的三个领域中都得到了很好的保守。PGK 通常是一种约 45kDa 的单体酶,通过将 1,3-二磷酸甘油酸(1,3BPGA)转化为 3-磷酸甘油酸(3PGA),催化糖酵解途径中两个产生 ATP 的反应之一。它还参与糖异生,催化相反的反应产生 1,3BPGA 和 ADP。像大多数其他糖酵解酶一样,PGK 也被归类为多功能蛋白,因为它参与了与能量代谢无关的不同功能,包括发病机制、与核酸的相互作用、肿瘤发生进展、细胞死亡和病毒复制。在这篇综述中,我们强调了这种酶的总体方面,如其结构、反应动力学、活性调节以及在不同原生动物生物中的可能多功能蛋白功能,特别是自由生活和寄生的动基体目生物。我们对不同动基体目生物的基因组分析显示,在几种物种中存在多个 PGK 同工型的开放阅读框(ORF)。其中一些 ORF 编码异常大的 PGK。这些产物似乎含有融合到 PGK 结构域的额外结构域。一个显著的方面是,其中一些 PGK 同工型被预测为无催化活性的酶或“死”酶。分析了 PGK 在动基体目寄生虫中的作用,并讨论了导致不同同工型产生的 PGK 基因重复及其在中的表达的明显意义。