• 文献检索
  • 文档翻译
  • 深度研究
  • 学术资讯
  • Suppr Zotero 插件Zotero 插件
  • 邀请有礼
  • 套餐&价格
  • 历史记录
应用&插件
Suppr Zotero 插件Zotero 插件浏览器插件Mac 客户端Windows 客户端微信小程序
定价
高级版会员购买积分包购买API积分包
服务
文献检索文档翻译深度研究API 文档MCP 服务
关于我们
关于 Suppr公司介绍联系我们用户协议隐私条款
关注我们

Suppr 超能文献

核心技术专利:CN118964589B侵权必究
粤ICP备2023148730 号-1Suppr @ 2026

文献检索

告别复杂PubMed语法,用中文像聊天一样搜索,搜遍4000万医学文献。AI智能推荐,让科研检索更轻松。

立即免费搜索

文件翻译

保留排版,准确专业,支持PDF/Word/PPT等文件格式,支持 12+语言互译。

免费翻译文档

深度研究

AI帮你快速写综述,25分钟生成高质量综述,智能提取关键信息,辅助科研写作。

立即免费体验

基底膜硫酸乙酰肝素蛋白聚糖(Perlecan)促进失神经诱导的肌肉萎缩中神经元型一氧化氮合酶的易位。

Perlecan Facilitates Neuronal Nitric Oxide Synthase Delocalization in Denervation-Induced Muscle Atrophy.

机构信息

Japanese Center for Research on Women in Sport, Juntendo University Graduate School of Health and Sports Science, Chiba 270-1695, Japan.

Research Institute for Diseases of Old Age, Juntendo University Graduate School of Medicine, Tokyo 113-8421, Japan.

出版信息

Cells. 2020 Nov 23;9(11):2524. doi: 10.3390/cells9112524.

DOI:10.3390/cells9112524
PMID:33238404
原文链接:https://pmc.ncbi.nlm.nih.gov/articles/PMC7700382/
Abstract

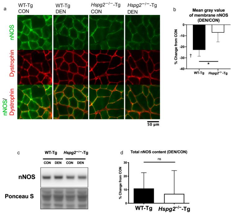
Perlecan is an extracellular matrix molecule anchored to the sarcolemma by a dystrophin-glycoprotein complex. Perlecan-deficient mice are tolerant to muscle atrophy, suggesting that perlecan negatively regulates mechanical stress-dependent skeletal muscle mass. Delocalization of neuronal nitric oxide synthase (nNOS) from the sarcolemma to the cytosol triggers protein degradation, thereby initiating skeletal muscle atrophy. We hypothesized that perlecan regulates nNOS delocalization and activates protein degradation during this process. To determine the role of perlecan in nNOS-mediated mechanotransduction, we used sciatic nerve transection as a denervation model of gastrocnemius muscles. Gastrocnemius muscle atrophy was significantly lower in perinatal lethality-rescued perlecan-knockout (-Tg) mice than controls (WT-Tg) on days 4 and 14 following surgery. Immunofluorescence microscopy showed that cell membrane nNOS expression was reduced by denervation in WT-Tg mice, with marginal effects in -Tg mice. Moreover, levels of atrophy-related proteins-i.e., FoxO1a, FoxO3a, atrogin-1, and Lys48-polyubiquitinated proteins-increased in the denervated muscles of WT-Tg mice but not in -Tg mice. These findings suggest that during denervation, perlecan promotes nNOS delocalization from the membrane and stimulates protein degradation and muscle atrophy by activating FoxO signaling and the ubiquitin-proteasome system.

摘要

纤维连接蛋白是一种细胞外基质分子,通过 dystrophin-glycoprotein 复合物锚定在肌膜上。纤维连接蛋白缺失的小鼠对肌肉萎缩具有耐受性,这表明纤维连接蛋白负调控机械应激依赖性骨骼肌质量。神经元型一氧化氮合酶(nNOS)从肌膜向细胞质的易位会触发蛋白质降解,从而引发骨骼肌萎缩。我们假设纤维连接蛋白在这个过程中调节 nNOS 的易位并激活蛋白质降解。为了确定纤维连接蛋白在 nNOS 介导的机械转导中的作用,我们使用坐骨神经横断作为比目鱼肌去神经模型。与对照组(WT-Tg)相比,围产期致死性拯救纤维连接蛋白敲除(-Tg)小鼠在手术后第 4 天和第 14 天,腓肠肌萎缩明显较低。免疫荧光显微镜显示,WT-Tg 小鼠的细胞膜 nNOS 表达在去神经后减少,-Tg 小鼠的影响较小。此外,在 WT-Tg 去神经肌肉中,与萎缩相关的蛋白质(即 FoxO1a、FoxO3a、atrogin-1 和 Lys48-多聚泛素化蛋白)的水平增加,但 -Tg 小鼠中则没有增加。这些发现表明,在去神经过程中,纤维连接蛋白通过激活 FoxO 信号通路和泛素-蛋白酶体系统促进 nNOS 从膜易位,并刺激蛋白质降解和肌肉萎缩。

https://cdn.ncbi.nlm.nih.gov/pmc/blobs/80dd/7700382/278bec4ad947/cells-09-02524-g005.jpg
https://cdn.ncbi.nlm.nih.gov/pmc/blobs/80dd/7700382/0b3847406c76/cells-09-02524-g001.jpg
https://cdn.ncbi.nlm.nih.gov/pmc/blobs/80dd/7700382/f9138f8dff50/cells-09-02524-g002.jpg
https://cdn.ncbi.nlm.nih.gov/pmc/blobs/80dd/7700382/6d39f773cabe/cells-09-02524-g003.jpg
https://cdn.ncbi.nlm.nih.gov/pmc/blobs/80dd/7700382/fa747a876265/cells-09-02524-g004.jpg
https://cdn.ncbi.nlm.nih.gov/pmc/blobs/80dd/7700382/278bec4ad947/cells-09-02524-g005.jpg
https://cdn.ncbi.nlm.nih.gov/pmc/blobs/80dd/7700382/0b3847406c76/cells-09-02524-g001.jpg
https://cdn.ncbi.nlm.nih.gov/pmc/blobs/80dd/7700382/f9138f8dff50/cells-09-02524-g002.jpg
https://cdn.ncbi.nlm.nih.gov/pmc/blobs/80dd/7700382/6d39f773cabe/cells-09-02524-g003.jpg
https://cdn.ncbi.nlm.nih.gov/pmc/blobs/80dd/7700382/fa747a876265/cells-09-02524-g004.jpg
https://cdn.ncbi.nlm.nih.gov/pmc/blobs/80dd/7700382/278bec4ad947/cells-09-02524-g005.jpg

相似文献

1
Perlecan Facilitates Neuronal Nitric Oxide Synthase Delocalization in Denervation-Induced Muscle Atrophy.基底膜硫酸乙酰肝素蛋白聚糖(Perlecan)促进失神经诱导的肌肉萎缩中神经元型一氧化氮合酶的易位。
Cells. 2020 Nov 23;9(11):2524. doi: 10.3390/cells9112524.
2
Perlecan deficiency causes muscle hypertrophy, a decrease in myostatin expression, and changes in muscle fiber composition.缺乏 Perlecan 会导致肌肉肥大、肌肉生长抑制素表达减少以及肌肉纤维组成的变化。
Matrix Biol. 2010 Jul;29(6):461-70. doi: 10.1016/j.matbio.2010.06.001. Epub 2010 Jun 9.
3
NO production results in suspension-induced muscle atrophy through dislocation of neuronal NOS.一氧化氮的产生通过神经元型一氧化氮合酶的移位导致悬吊诱导的肌肉萎缩。
J Clin Invest. 2007 Sep;117(9):2468-76. doi: 10.1172/JCI30654.
4
Perlecan, a heparan sulfate proteoglycan, regulates systemic metabolism with dynamic changes in adipose tissue and skeletal muscle.基底膜硫酸乙酰肝素蛋白聚糖(Perlecan)通过脂肪组织和骨骼肌中的动态变化来调节全身代谢。
Sci Rep. 2018 May 17;8(1):7766. doi: 10.1038/s41598-018-25635-x.
5
Neuronal NOS is dislocated during muscle atrophy in amyotrophic lateral sclerosis.在肌萎缩侧索硬化症中,神经元 NOS 在肌肉萎缩过程中发生易位。
J Neurol Sci. 2010 Jul 15;294(1-2):95-101. doi: 10.1016/j.jns.2010.03.022.
6
Perlecan is required for the chondrogenic differentiation of synovial mesenchymal cells through regulation of Sox9 gene expression.通过调节Sox9基因表达,基底膜聚糖对于滑膜间充质细胞的软骨形成分化是必需的。
J Orthop Res. 2017 Apr;35(4):837-846. doi: 10.1002/jor.23318. Epub 2016 Jun 15.
7
Absence of caspase-3 protects against denervation-induced skeletal muscle atrophy.半胱天冬酶-3缺失可预防去神经支配诱导的骨骼肌萎缩。
J Appl Physiol (1985). 2009 Jul;107(1):224-34. doi: 10.1152/japplphysiol.90932.2008. Epub 2009 Apr 23.
8
Synovial perlecan is required for osteophyte formation in knee osteoarthritis.滑膜蛋白聚糖对于膝骨关节炎骨赘的形成是必需的。
Matrix Biol. 2013 Apr 24;32(3-4):178-87. doi: 10.1016/j.matbio.2013.01.004. Epub 2013 Jan 20.
9
Expression and localization of protein inhibitor of neuronal nitric oxide synthase in Duchenne muscular dystrophy.神经元型一氧化氮合酶蛋白抑制剂在杜兴氏肌营养不良症中的表达与定位
Muscle Nerve. 2001 Nov;24(11):1468-75. doi: 10.1002/mus.1170.
10
Potential roles of neuronal nitric oxide synthase and the PTEN-induced kinase 1 (PINK1)/Parkin pathway for mitochondrial protein degradation in disuse-induced soleus muscle atrophy in adult rats.神经元型一氧化氮合酶和 PTEN 诱导的激酶 1(PINK1)/Parkin 通路在成年大鼠废用性比目鱼肌萎缩中线粒体蛋白降解中的潜在作用。
PLoS One. 2020 Dec 9;15(12):e0243660. doi: 10.1371/journal.pone.0243660. eCollection 2020.

引用本文的文献

1
Mechanotransduction and Skeletal Muscle Atrophy: The Interplay Between Focal Adhesions and Oxidative Stress.机械转导与骨骼肌萎缩:粘着斑与氧化应激之间的相互作用
Int J Mol Sci. 2025 Mar 20;26(6):2802. doi: 10.3390/ijms26062802.
2
Spatial transcriptomics reveal markers of histopathological changes in Duchenne muscular dystrophy mouse models.空间转录组学揭示了杜氏肌营养不良症小鼠模型中组织病理学变化的标志物。
Nat Commun. 2023 Aug 15;14(1):4909. doi: 10.1038/s41467-023-40555-9.
3
Master Regulators of Muscle Atrophy: Role of Costamere Components.

本文引用的文献

1
Dystrophin As a Molecular Shock Absorber.肌营养不良蛋白作为分子减震器。
ACS Nano. 2018 Dec 26;12(12):12140-12148. doi: 10.1021/acsnano.8b05721. Epub 2018 Nov 27.
2
Syntrophin binds directly to multiple spectrin-like repeats in dystrophin and mediates binding of nNOS to repeats 16-17.联蛋白直接与 dystrophin 中的多个 spectrin 样重复序列结合,并介导 nNOS 与重复序列 16-17 的结合。
Hum Mol Genet. 2018 Sep 1;27(17):2978-2985. doi: 10.1093/hmg/ddy197.
3
Perlecan, a heparan sulfate proteoglycan, regulates systemic metabolism with dynamic changes in adipose tissue and skeletal muscle.
肌肉萎缩的主要调节因子:质膜力学感受器成分的作用。
Cells. 2021 Jan 3;10(1):61. doi: 10.3390/cells10010061.
基底膜硫酸乙酰肝素蛋白聚糖(Perlecan)通过脂肪组织和骨骼肌中的动态变化来调节全身代谢。
Sci Rep. 2018 May 17;8(1):7766. doi: 10.1038/s41598-018-25635-x.
4
Basement membrane mechanics shape development: Lessons from the fly.基底膜力学塑造发育:来自蝇类的启示。
Matrix Biol. 2019 Jan;75-76:72-81. doi: 10.1016/j.matbio.2018.04.004. Epub 2018 Apr 12.
5
Talin - the master of integrin adhesions.踝蛋白——整合素黏附作用的掌控者。
J Cell Sci. 2017 Aug 1;130(15):2435-2446. doi: 10.1242/jcs.190991. Epub 2017 Jul 12.
6
Organ sculpting by patterned extracellular matrix stiffness.通过图案化细胞外基质硬度进行器官塑形。
Elife. 2017 Jun 27;6:e24958. doi: 10.7554/eLife.24958.
7
Therapeutic strategies to address neuronal nitric oxide synthase deficiency and the loss of nitric oxide bioavailability in Duchenne Muscular Dystrophy.治疗杜氏肌营养不良症中神经元型一氧化氮合酶缺乏和一氧化氮生物利用度丧失的策略。
Orphanet J Rare Dis. 2017 May 25;12(1):100. doi: 10.1186/s13023-017-0652-y.
8
Basement membranes.基底层。
Curr Biol. 2017 Mar 20;27(6):R207-R211. doi: 10.1016/j.cub.2017.02.006.
9
A current view of perlecan in physiology and pathology: A mosaic of functions.目前对基底膜聚糖在生理和病理中的看法:功能的拼凑。
Matrix Biol. 2017 Jan;57-58:285-298. doi: 10.1016/j.matbio.2016.09.003. Epub 2016 Sep 6.
10
Perlecan inhibits autophagy to maintain muscle homeostasis in mouse soleus muscle.Perlecan 通过抑制自噬来维持小鼠比目鱼肌的肌肉内稳态。
Matrix Biol. 2015 Oct;48:26-35. doi: 10.1016/j.matbio.2015.08.002. Epub 2015 Aug 28.