Rheumatology Department, The First Affiliated Hospital of Wenzhou Medical University, Wenzhou, China.
Rheumatology Department, The First Affiliated Hospital of Wenzhou Medical University, Wenzhou, China.
Gene. 2021 Feb 5;768:145325. doi: 10.1016/j.gene.2020.145325. Epub 2020 Nov 28.
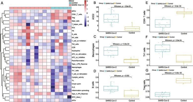
COVID-19, a novel identified coronavirus disease due to Severe Acute Respiratory Syndrome coronaviruses 2 (SARS-Cov-2) infection, has posed a significant threat to public health worldwide. It has been reported COVID-19 keeps substantial nucleotide similarity and shares common receptor, Angiotensin-converting enzyme 2 (ACE2) with Severe Acute Respiratory Syndrome coronaviruses (SARS-Cov). Here, we investigated the gene expression of ACE2 and identified associated pathways of SARS-Cov as a useful reference for a deepening understanding of COVID-19. The results indicated the ACE2 was overexpressed in human airway epithelial cells (HAEs), especially at 72 h after SARS-Cov infection. We found ACE2 might regulate immune response through immunological activation-associated pathways in the process of in both SARS-Cov and SARS-Cov-2 infection, where the activation of B cells, macrophages, helper T cells 1 (Th1 cells) and the inhibition of Foxp3 + regulatory T (Treg) cells and CD8 + T cells were found to be prominent. Finally, significant correlation between ACE2 and JAK-STAT signaling pathway was identified which indicate that JAK-STAT signaling pathway might involve in the downstream action of the overactivation of ACE2. These findings are expected to gain a further insight into the action mechanism of COVID-19 infection and provide a promising target for designing effective therapeutic strategies.
新型冠状病毒肺炎(COVID-19)是一种由严重急性呼吸系统综合征冠状病毒 2(SARS-CoV-2)感染引起的新型冠状病毒疾病,对全球公共卫生构成了重大威胁。据报道,COVID-19 与严重急性呼吸系统综合征冠状病毒(SARS-CoV)具有高度的核苷酸相似性,并共享共同的受体血管紧张素转化酶 2(ACE2)。在这里,我们研究了 ACE2 的基因表达,并确定了 SARS-CoV 的相关途径,这为深入了解 COVID-19 提供了有用的参考。结果表明,ACE2 在人呼吸道上皮细胞(HAE)中过度表达,尤其是在 SARS-CoV 感染后 72 小时。我们发现 ACE2 可能通过 SARS-CoV 和 SARS-CoV-2 感染过程中的免疫激活相关途径来调节免疫反应,其中 B 细胞、巨噬细胞、辅助性 T 细胞 1(Th1 细胞)的激活以及 Foxp3+调节性 T(Treg)细胞和 CD8+T 细胞的抑制作用较为显著。最后,还确定了 ACE2 与 JAK-STAT 信号通路之间存在显著相关性,表明 JAK-STAT 信号通路可能参与 ACE2 过度激活的下游作用。这些发现有望进一步深入了解 COVID-19 感染的作用机制,并为设计有效的治疗策略提供有前途的靶点。