Department of Comparative Pathobiology, Purdue University, West Lafayette, USA.
Purdue Proteomics Facility, Bindley Bioscience Center, Purdue University, West Lafayette, USA.
Sci Rep. 2020 Nov 30;10(1):20878. doi: 10.1038/s41598-020-77914-1.
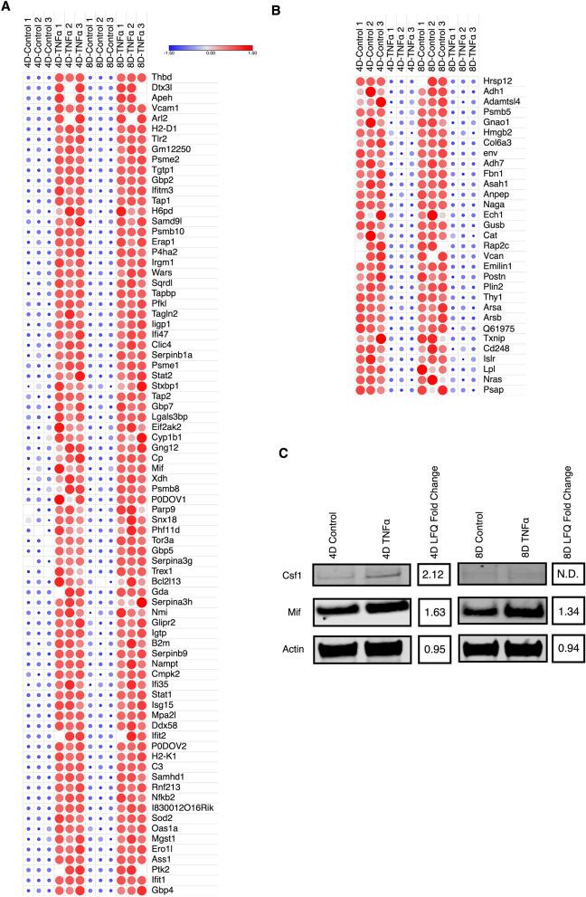
Obesity is a growing epidemic worldwide and is a major risk factor for several chronic diseases, including diabetes, kidney disease, heart disease, and cancer. Obesity often leads to type 2 diabetes mellitus, via the increased production of proinflammatory cytokines such as tumor necrosis factor-α (TNFα). Our study combines different proteomic techniques to investigate the changes in the global proteome, secretome and phosphoproteome of adipocytes under chronic inflammation condition, as well as fundamental cross-talks between different cellular pathways regulated by chronic TNFα exposure. Our results show that many key regulator proteins of the canonical and non-canonical NF-κB pathways, such as Nfkb2, and its downstream effectors, including Csf-1 and Lgals3bp, directly involved in leukocyte migration and invasion, were significantly upregulated at the intra and extracellular proteomes suggesting the progression of inflammation. Our data provides evidence of several key proteins that play a role in the development of insulin resistance.
肥胖是全球日益严重的流行疾病,也是多种慢性疾病(包括糖尿病、肾病、心脏病和癌症)的主要风险因素。肥胖通常会导致 2 型糖尿病,这是通过增加肿瘤坏死因子-α(TNFα)等促炎细胞因子的产生而导致的。我们的研究结合了不同的蛋白质组学技术,以研究慢性炎症条件下脂肪细胞的全局蛋白质组、分泌组和磷酸化蛋白质组的变化,以及受慢性 TNFα 暴露调节的不同细胞途径之间的基本串扰。我们的结果表明,经典和非经典 NF-κB 途径的许多关键调节蛋白,如 Nfkb2,及其下游效应物,包括 Csf-1 和 Lgals3bp,直接参与白细胞迁移和浸润,在细胞内和细胞外蛋白质组中显著上调,表明炎症进展。我们的数据提供了一些关键蛋白质的证据,这些蛋白质在胰岛素抵抗的发展中起作用。