Suppr超能文献

深入研究柔嫩艾美耳球虫顶膜抗原 1 的特征和生物学功能。

Further investigation of the characteristics and biological function of Eimeria tenella apical membrane antigen 1.

机构信息

Key Laboratory of Animal Parasitology of the Ministry of Agriculture, Shanghai Veterinary Research Institute, CAAS, 200241 Shanghai, PR China.

出版信息

Parasite. 2020;27:70. doi: 10.1051/parasite/2020068. Epub 2020 Dec 11.

Abstract

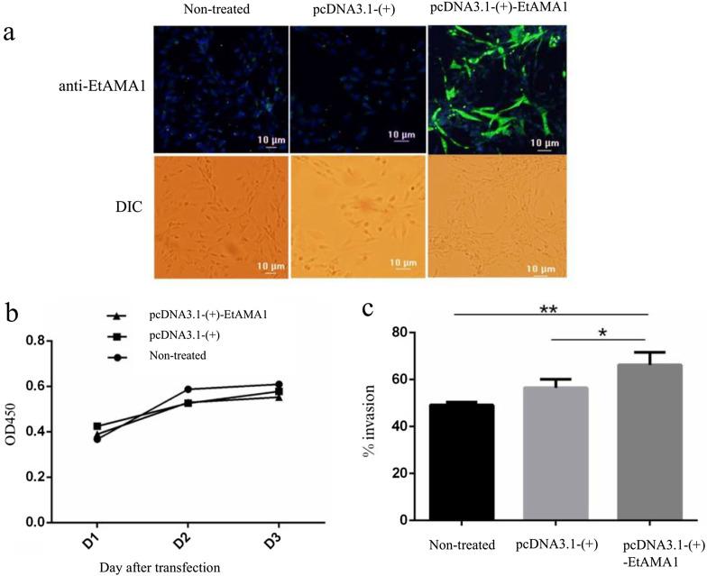
Apical membrane antigen 1 (AMA1) is a type I integral membrane protein that is highly conserved in apicomplexan parasites. Previous studies have shown that Eimeria tenella AMA1 (EtAMA1) is critical for sporozoite invasion of host cells. Here, we show that EtAMA1 is a microneme protein secreted by sporozoites, confirming previous results. Individual and combined treatment with antibodies of EtAMA1 and its interacting proteins, E. tenella rhoptry neck protein 2 (EtRON2) and Eimeria-specific protein (EtESP), elicited significant anti-invasion effects on the parasite in a concentration-dependent manner. The overexpression of EtAMA1 in DF-1 cells showed a significant increase of sporozoite invasion. Isobaric tags for relative and absolute quantitation (iTRAQ) coupled with LC-MS/MS were used to screen differentially expressed proteins (DEPs) in DF-1 cells transiently transfected with EtAMA1. In total, 3953 distinct nonredundant proteins were identified and 163 of these were found to be differentially expressed, including 91 upregulated proteins and 72 downregulated proteins. The DEPs were mainly localized within the cytoplasm and were involved in protein binding and poly(A)-RNA binding. KEEG analyses suggested that the key pathways that the DEPs belonged to included melanogenesis, spliceosomes, tight junctions, and the FoxO and MAPK signaling pathways. The data in this study not only provide a comprehensive dataset for the overall protein changes caused by EtAMA1 expression, but also shed light on EtAMA1's potential molecular mechanisms during Eimeria infections.

摘要

顶膜蛋白 1(AMA1)是一种在顶复门寄生虫中高度保守的 I 型整合膜蛋白。先前的研究表明,柔嫩艾美耳球虫 AMA1(EtAMA1)对孢子入侵宿主细胞至关重要。在这里,我们表明 EtAMA1 是一种由孢子分泌的微线蛋白,这与之前的结果一致。单独和联合使用 EtAMA1 及其相互作用蛋白,柔嫩艾美耳球虫 rhoptry neck protein 2(EtRON2)和艾美耳属特异性蛋白(EtESP)的抗体进行处理,以浓度依赖的方式对寄生虫产生了显著的抗入侵作用。在 DF-1 细胞中过表达 EtAMA1 显示出孢子入侵的显著增加。使用相对和绝对定量的同位素标记(iTRAQ)与 LC-MS/MS 相结合,筛选瞬时转染 EtAMA1 的 DF-1 细胞中的差异表达蛋白(DEPs)。总共鉴定出 3953 种不同的非冗余蛋白,其中 163 种蛋白表达差异,包括 91 种上调蛋白和 72 种下调蛋白。这些 DEPs 主要定位于细胞质内,参与蛋白结合和多(A)-RNA 结合。KEGG 分析表明,DEPs 所属的关键途径包括黑色素生成、剪接体、紧密连接以及 FoxO 和 MAPK 信号通路。本研究的数据不仅为 EtAMA1 表达引起的整体蛋白变化提供了一个全面的数据集,还揭示了 EtAMA1 在艾美耳球虫感染过程中的潜在分子机制。

https://cdn.ncbi.nlm.nih.gov/pmc/blobs/27dd/7731912/dc79994bb70a/parasite-27-70-fig1.jpg

文献检索

告别复杂PubMed语法,用中文像聊天一样搜索,搜遍4000万医学文献。AI智能推荐,让科研检索更轻松。

立即免费搜索

文件翻译

保留排版,准确专业,支持PDF/Word/PPT等文件格式,支持 12+语言互译。

免费翻译文档

深度研究

AI帮你快速写综述,25分钟生成高质量综述,智能提取关键信息,辅助科研写作。

立即免费体验