• 文献检索
  • 文档翻译
  • 深度研究
  • 学术资讯
  • Suppr Zotero 插件Zotero 插件
  • 邀请有礼
  • 套餐&价格
  • 历史记录
应用&插件
Suppr Zotero 插件Zotero 插件浏览器插件Mac 客户端Windows 客户端微信小程序
定价
高级版会员购买积分包购买API积分包
服务
文献检索文档翻译深度研究API 文档MCP 服务
关于我们
关于 Suppr公司介绍联系我们用户协议隐私条款
关注我们

Suppr 超能文献

核心技术专利:CN118964589B侵权必究
粤ICP备2023148730 号-1Suppr @ 2026

文献检索

告别复杂PubMed语法,用中文像聊天一样搜索,搜遍4000万医学文献。AI智能推荐,让科研检索更轻松。

立即免费搜索

文件翻译

保留排版,准确专业,支持PDF/Word/PPT等文件格式,支持 12+语言互译。

免费翻译文档

深度研究

AI帮你快速写综述,25分钟生成高质量综述,智能提取关键信息,辅助科研写作。

立即免费体验

钙蛋白酶-3 缺陷肌肉中的线粒体功能障碍及其后果。

Mitochondrial dysfunction and consequences in calpain-3-deficient muscle.

机构信息

Center for Genetic Medicine Research, Children's National Research Institute, Children's National Hospital, Washington, D.C., USA.

School of Exercise and Rehabilitation Sciences, The University of Toledo, Toledo, OH, USA.

出版信息

Skelet Muscle. 2020 Dec 11;10(1):37. doi: 10.1186/s13395-020-00254-1.

DOI:10.1186/s13395-020-00254-1
PMID:33308300
原文链接:https://pmc.ncbi.nlm.nih.gov/articles/PMC7730798/
Abstract

BACKGROUND

Nonsense or loss-of-function mutations in the non-lysosomal cysteine protease calpain-3 result in limb-girdle muscular dystrophy type 2A (LGMD2A). While calpain-3 is implicated in muscle cell differentiation, sarcomere formation, and muscle cytoskeletal remodeling, the physiological basis for LGMD2A has remained elusive.

METHODS

Cell growth, gene expression profiling, and mitochondrial content and function were analyzed using muscle and muscle cell cultures established from healthy and calpain-3-deficient mice. Calpain-3-deficient mice were also treated with PPAR-delta agonist (GW501516) to assess mitochondrial function and membrane repair. The unpaired t test was used to assess the significance of the differences observed between the two groups or treatments. ANOVAs were used to assess significance over time.

RESULTS

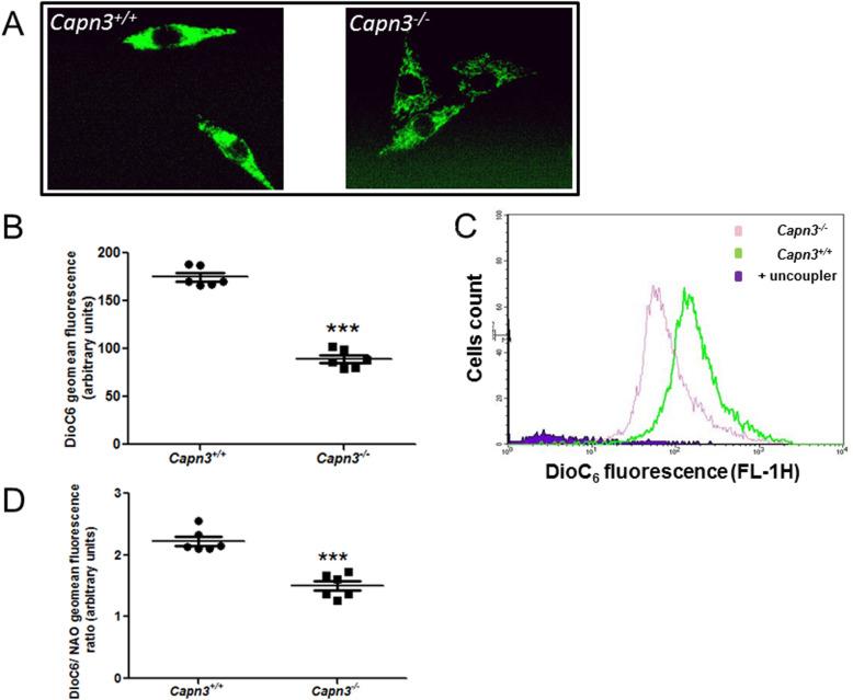
We find that calpain-3 deficiency causes mitochondrial dysfunction in the muscles and myoblasts. Calpain-3-deficient myoblasts showed increased proliferation, and their gene expression profile showed aberrant mitochondrial biogenesis. Myotube gene expression analysis further revealed altered lipid metabolism in calpain-3-deficient muscle. Mitochondrial defects were validated in vitro and in vivo. We used GW501516 to improve mitochondrial biogenesis in vivo in 7-month-old calpain-3-deficient mice. This treatment improved satellite cell activity as indicated by increased MyoD and Pax7 mRNA expression. It also decreased muscle fatigability and reduced serum creatine kinase levels. The decreased mitochondrial function also impaired sarcolemmal repair in the calpain-3-deficient skeletal muscle. Improving mitochondrial activity by acute pyruvate treatment improved sarcolemmal repair.

CONCLUSION

Our results provide evidence that calpain-3 deficiency in the skeletal muscle is associated with poor mitochondrial biogenesis and function resulting in poor sarcolemmal repair. Addressing this deficit by drugs that improve mitochondrial activity offers new therapeutic avenues for LGMD2A.

摘要

背景

无义突变或功能丧失突变导致非溶酶体半胱氨酸蛋白酶钙蛋白酶-3 会引起肢带型肌营养不良 2A 型(LGMD2A)。虽然钙蛋白酶-3 与肌肉细胞分化、肌节形成和肌肉细胞骨架重塑有关,但 LGMD2A 的生理基础仍然难以捉摸。

方法

利用从健康和钙蛋白酶-3 缺陷小鼠中建立的肌肉和肌母细胞培养物分析细胞生长、基因表达谱以及线粒体含量和功能。还使用过氧化物酶体增殖物激活受体-δ 激动剂(GW501516)治疗钙蛋白酶-3 缺陷型小鼠,以评估线粒体功能和膜修复。使用配对 t 检验评估两组或两种处理之间观察到的差异的显著性。使用方差分析评估随时间的显著性。

结果

我们发现钙蛋白酶-3 缺乏会导致肌肉和肌母细胞中线粒体功能障碍。钙蛋白酶-3 缺陷型肌母细胞增殖增加,其基因表达谱显示出异常的线粒体生物发生。肌管基因表达分析进一步揭示了钙蛋白酶-3 缺陷型肌肉中脂质代谢的改变。体外和体内验证了线粒体缺陷。我们使用 GW501516 在 7 个月大的钙蛋白酶-3 缺陷型小鼠体内改善线粒体生物发生。这种治疗方法增加了 MyoD 和 Pax7 mRNA 表达,从而改善了卫星细胞的活性。它还降低了肌肉疲劳性并降低了血清肌酸激酶水平。减少的线粒体功能也损害了钙蛋白酶-3 缺陷型骨骼肌的肌膜修复。通过急性丙酮酸处理改善线粒体活性可改善肌膜修复。

结论

我们的结果提供了证据,证明骨骼肌中的钙蛋白酶-3 缺乏与不良的线粒体生物发生和功能有关,导致肌膜修复不良。通过改善线粒体活性的药物来解决这一缺陷为 LGMD2A 提供了新的治疗途径。

https://cdn.ncbi.nlm.nih.gov/pmc/blobs/3013/7730798/fb95df1bef9b/13395_2020_254_Fig10_HTML.jpg
https://cdn.ncbi.nlm.nih.gov/pmc/blobs/3013/7730798/3398ec95c9b1/13395_2020_254_Fig1_HTML.jpg
https://cdn.ncbi.nlm.nih.gov/pmc/blobs/3013/7730798/e4fd9f14b213/13395_2020_254_Fig2_HTML.jpg
https://cdn.ncbi.nlm.nih.gov/pmc/blobs/3013/7730798/9adac6d730ab/13395_2020_254_Fig3_HTML.jpg
https://cdn.ncbi.nlm.nih.gov/pmc/blobs/3013/7730798/a46220ae1532/13395_2020_254_Fig4_HTML.jpg
https://cdn.ncbi.nlm.nih.gov/pmc/blobs/3013/7730798/e7941fbefd47/13395_2020_254_Fig5_HTML.jpg
https://cdn.ncbi.nlm.nih.gov/pmc/blobs/3013/7730798/b8cb0eb6a3a4/13395_2020_254_Fig6_HTML.jpg
https://cdn.ncbi.nlm.nih.gov/pmc/blobs/3013/7730798/622744c8489c/13395_2020_254_Fig7_HTML.jpg
https://cdn.ncbi.nlm.nih.gov/pmc/blobs/3013/7730798/d311fea56fd3/13395_2020_254_Fig8_HTML.jpg
https://cdn.ncbi.nlm.nih.gov/pmc/blobs/3013/7730798/7ab2a2467733/13395_2020_254_Fig9_HTML.jpg
https://cdn.ncbi.nlm.nih.gov/pmc/blobs/3013/7730798/fb95df1bef9b/13395_2020_254_Fig10_HTML.jpg
https://cdn.ncbi.nlm.nih.gov/pmc/blobs/3013/7730798/3398ec95c9b1/13395_2020_254_Fig1_HTML.jpg
https://cdn.ncbi.nlm.nih.gov/pmc/blobs/3013/7730798/e4fd9f14b213/13395_2020_254_Fig2_HTML.jpg
https://cdn.ncbi.nlm.nih.gov/pmc/blobs/3013/7730798/9adac6d730ab/13395_2020_254_Fig3_HTML.jpg
https://cdn.ncbi.nlm.nih.gov/pmc/blobs/3013/7730798/a46220ae1532/13395_2020_254_Fig4_HTML.jpg
https://cdn.ncbi.nlm.nih.gov/pmc/blobs/3013/7730798/e7941fbefd47/13395_2020_254_Fig5_HTML.jpg
https://cdn.ncbi.nlm.nih.gov/pmc/blobs/3013/7730798/b8cb0eb6a3a4/13395_2020_254_Fig6_HTML.jpg
https://cdn.ncbi.nlm.nih.gov/pmc/blobs/3013/7730798/622744c8489c/13395_2020_254_Fig7_HTML.jpg
https://cdn.ncbi.nlm.nih.gov/pmc/blobs/3013/7730798/d311fea56fd3/13395_2020_254_Fig8_HTML.jpg
https://cdn.ncbi.nlm.nih.gov/pmc/blobs/3013/7730798/7ab2a2467733/13395_2020_254_Fig9_HTML.jpg
https://cdn.ncbi.nlm.nih.gov/pmc/blobs/3013/7730798/fb95df1bef9b/13395_2020_254_Fig10_HTML.jpg

相似文献

1
Mitochondrial dysfunction and consequences in calpain-3-deficient muscle.钙蛋白酶-3 缺陷肌肉中的线粒体功能障碍及其后果。
Skelet Muscle. 2020 Dec 11;10(1):37. doi: 10.1186/s13395-020-00254-1.
2
Impaired regeneration in calpain-3 null muscle is associated with perturbations in mTORC1 signaling and defective mitochondrial biogenesis.钙蛋白酶-3 缺失肌肉中的再生受损与 mTORC1 信号的扰动和线粒体生物发生缺陷有关。
Skelet Muscle. 2017 Dec 14;7(1):27. doi: 10.1186/s13395-017-0146-6.
3
Down-regulation of MyoD by calpain 3 promotes generation of reserve cells in C2C12 myoblasts.钙蛋白酶 3 下调 MyoD 促进 C2C12 成肌细胞中储备细胞的生成。
J Biol Chem. 2010 Apr 23;285(17):12670-83. doi: 10.1074/jbc.M109.063966. Epub 2010 Feb 5.
4
A Small-Molecule Approach to Restore a Slow-Oxidative Phenotype and Defective CaMKIIβ Signaling in Limb Girdle Muscular Dystrophy.小分子方法恢复肢带型肌肉营养不良中的缓慢氧化表型和缺陷的 CaMKIIβ 信号。
Cell Rep Med. 2020 Oct 20;1(7):100122. doi: 10.1016/j.xcrm.2020.100122.
5
Calpain 3 participates in sarcomere remodeling by acting upstream of the ubiquitin-proteasome pathway.钙蛋白酶3通过在泛素-蛋白酶体途径的上游发挥作用来参与肌节重塑。
Hum Mol Genet. 2005 Aug 1;14(15):2125-34. doi: 10.1093/hmg/ddi217. Epub 2005 Jun 16.
6
Limb girdle muscular dystrophy type 2A in India: a study based on semi-quantitative protein analysis, with clinical and histopathological correlation.印度肢带型肌营养不良 2A 型:基于半定量蛋白分析的研究,结合临床和组织病理学相关性。
Neurol India. 2010 Jul-Aug;58(4):549-54. doi: 10.4103/0028-3886.68675.
7
Calpain 3 deficiency affects SERCA expression and function in the skeletal muscle.钙蛋白酶3缺乏会影响骨骼肌中肌浆网钙ATP酶的表达和功能。
Expert Rev Mol Med. 2016 Apr 8;18:e7. doi: 10.1017/erm.2016.9.
8
Mitochondrial abnormalities, energy deficit and oxidative stress are features of calpain 3 deficiency in skeletal muscle.线粒体异常、能量缺乏和氧化应激是骨骼肌中钙蛋白酶3缺乏的特征。
Hum Mol Genet. 2009 Sep 1;18(17):3194-205. doi: 10.1093/hmg/ddp257. Epub 2009 May 29.
9
Divergent Features of Mitochondrial Deficiencies in LGMD2A Associated With Novel Calpain-3 Mutations.LGMD2A 相关新型钙蛋白酶-3 突变导致的线粒体缺陷的不同特征。
J Neuropathol Exp Neurol. 2019 Jan 1;78(1):88-98. doi: 10.1093/jnen/nly113.
10
Impaired calcium calmodulin kinase signaling and muscle adaptation response in the absence of calpain 3.钙调蛋白激酶信号转导受损和钙蛋白酶 3 缺失时的肌肉适应反应。
Hum Mol Genet. 2012 Jul 15;21(14):3193-204. doi: 10.1093/hmg/dds144. Epub 2012 Apr 14.

引用本文的文献

1
Modelling energy metabolism dysregulations in neuromuscular diseases: A case study of calpainopathy.神经肌肉疾病中能量代谢失调的建模:以钙蛋白酶病为例
Heliyon. 2024 Dec 9;10(24):e40918. doi: 10.1016/j.heliyon.2024.e40918. eCollection 2024 Dec 30.
2
Nicotinic acid improves mitochondrial function and associated transcriptional pathways in older inactive males.烟酸可改善老年不运动男性的线粒体功能及相关转录途径。
Transl Exerc Biomed. 2024 Nov 25;1(3-4):277-294. doi: 10.1515/teb-2024-0030. eCollection 2024 Sep.
3
Identification of novel pathogenic variants of Calpain-3 gene in limb girdle muscular dystrophy R1.

本文引用的文献

1
Dysregulation of Mitochondrial Ca Uptake and Sarcolemma Repair Underlie Muscle Weakness and Wasting in Patients and Mice Lacking MICU1.线粒体钙摄取和肌膜修复失调是缺乏 MICU1 的患者和小鼠肌肉无力和萎缩的基础。
Cell Rep. 2019 Oct 29;29(5):1274-1286.e6. doi: 10.1016/j.celrep.2019.09.063.
2
Mitochondrial dysfunction and role of harakiri in the pathogenesis of myositis.线粒体功能障碍与细胞自我毁灭在肌炎发病机制中的作用。
J Pathol. 2019 Oct;249(2):215-226. doi: 10.1002/path.5309. Epub 2019 Jul 18.
3
Mitochondrial redox signaling enables repair of injured skeletal muscle cells.
鉴定肢带型肌营养不良症 R1 中钙蛋白酶-3 基因的新型致病性变异。
Orphanet J Rare Dis. 2024 Apr 1;19(1):140. doi: 10.1186/s13023-024-03158-1.
4
Identification and functional characterization of a novel heterozygous splice‑site mutation in the calpain 3 gene causes rare autosomal dominant limb‑girdle muscular dystrophy.钙蛋白酶3基因中一种新型杂合剪接位点突变的鉴定与功能表征导致罕见的常染色体显性肢带型肌营养不良。
Exp Ther Med. 2024 Jan 11;27(3):97. doi: 10.3892/etm.2024.12385. eCollection 2024 Mar.
5
Annexins and Membrane Repair Dysfunctions in Muscular Dystrophies.膜联蛋白与肌肉疾病中的膜修复功能障碍。
Int J Mol Sci. 2021 May 17;22(10):5276. doi: 10.3390/ijms22105276.
线粒体氧化还原信号使受损骨骼肌细胞的修复成为可能。
Sci Signal. 2017 Sep 5;10(495):eaaj1978. doi: 10.1126/scisignal.aaj1978.
4
Mitochondria mediate cell membrane repair and contribute to Duchenne muscular dystrophy.线粒体介导细胞膜修复并与杜氏肌营养不良症相关。
Cell Death Differ. 2017 Feb;24(2):330-342. doi: 10.1038/cdd.2016.127. Epub 2016 Nov 11.
5
Natural history of LGMD2A for delineating outcome measures in clinical trials.LGMD2A 的自然病史,用于界定临床试验中的疗效评估指标。
Ann Clin Transl Neurol. 2016 Mar 4;3(4):248-65. doi: 10.1002/acn3.287. eCollection 2016 Apr.
6
Imaging cell membrane injury and subcellular processes involved in repair.成像细胞膜损伤及参与修复的亚细胞过程。
J Vis Exp. 2014 Mar 24(85):51106. doi: 10.3791/51106.
7
Multiple mitochondrial alterations in a case of myopathy.一例肌病中的多种线粒体改变。
Ultrastruct Pathol. 2014 May;38(3):204-10. doi: 10.3109/01913123.2014.888114. Epub 2014 Feb 28.
8
Exercise-induced skeletal muscle remodeling and metabolic adaptation: redox signaling and role of autophagy.运动诱导的骨骼肌肉重塑和代谢适应:氧化还原信号和自噬的作用。
Antioxid Redox Signal. 2014 Jul 1;21(1):154-76. doi: 10.1089/ars.2013.5773. Epub 2014 Mar 6.
9
Muscular dystrophy with large mitochondria associated with mutations in the CHKB gene in three British patients: extending the clinical and pathological phenotype.与 CHKB 基因突变相关的伴有巨大线粒体的肌营养不良症:扩展临床和病理表型。
Neuromuscul Disord. 2013 Jul;23(7):549-56. doi: 10.1016/j.nmd.2013.04.002. Epub 2013 May 18.
10
Metabolic remodeling agents show beneficial effects in the dystrophin-deficient mdx mouse model.代谢重塑剂在肌营养不良症缺失的 mdx 小鼠模型中显示出有益的效果。
Skelet Muscle. 2012 Aug 21;2(1):16. doi: 10.1186/2044-5040-2-16.