• 文献检索
  • 文档翻译
  • 深度研究
  • 学术资讯
  • Suppr Zotero 插件Zotero 插件
  • 邀请有礼
  • 套餐&价格
  • 历史记录
应用&插件
Suppr Zotero 插件Zotero 插件浏览器插件Mac 客户端Windows 客户端微信小程序
定价
高级版会员购买积分包购买API积分包
服务
文献检索文档翻译深度研究API 文档MCP 服务
关于我们
关于 Suppr公司介绍联系我们用户协议隐私条款
关注我们

Suppr 超能文献

核心技术专利:CN118964589B侵权必究
粤ICP备2023148730 号-1Suppr @ 2026

文献检索

告别复杂PubMed语法,用中文像聊天一样搜索,搜遍4000万医学文献。AI智能推荐,让科研检索更轻松。

立即免费搜索

文件翻译

保留排版,准确专业,支持PDF/Word/PPT等文件格式,支持 12+语言互译。

免费翻译文档

深度研究

AI帮你快速写综述,25分钟生成高质量综述,智能提取关键信息,辅助科研写作。

立即免费体验

局部和全身STAT3及p65核因子-κB表达作为宫颈癌患者的病情进展标志物和功能靶点

Local and Systemic STAT3 and p65 NF-KappaB Expression as Progression Markers and Functional Targets for Patients With Cervical Cancer.

作者信息

Rossetti Renata A M, da Silva-Junior Ildefonso A, Rodríguez Gretel R, Alvarez Karla L F, Stone Simone C, Cipelli Marcella, Silveira Caio R F, Beldi Mariana Carmezim, Mota Giana R, Margarido Paulo F R, Baracat Edmund C, Uno Miyuki, Villa Luisa L, Carvalho Jesus P, Yokochi Kaori, Rosa Maria Beatriz S F, Lorenzi Noely P, Lepique Ana Paula

机构信息

Department of Immunology, Instituto de Ciências Biomédicas, Universidade de Sao Paulo, São Paulo, Brazil.

Department of Radiology and Oncology, Faculdade de Medicina da Universidade de Sao Paulo, Instituto do Câncer do Estado de São Paulo, São Paulo, Brazil.

出版信息

Front Oncol. 2020 Nov 19;10:587132. doi: 10.3389/fonc.2020.587132. eCollection 2020.

DOI:10.3389/fonc.2020.587132
PMID:33330068
原文链接:https://pmc.ncbi.nlm.nih.gov/articles/PMC7710991/
Abstract

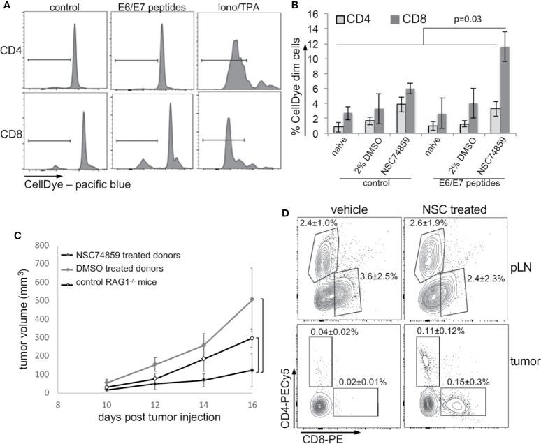
Cervical cancer, which main etiologic factor is Human Papillomavirus (HPV) infection, continues to be a burden for public health systems in developing countries. Our laboratory has been working with the hypothesis that signals generated in the tumor microenvironment can modulate local and systemic immune responses. In this context, it would be reasonable to think that tumors create pro-tumoral bias in immune cells, even before they are recruited to the tumor microenvironment. To understand if and how signaling started in the tumor microenvironment can influence cells within the tumor and systemically, we investigated the expression of key proteins in signaling pathways important for cell proliferation, viability, immune responses and tolerance. Besides, we used detection of specific phosphorylated residues, which are indicative of activation for Akt, CREB, p65 NFκB, and STAT3. Our findings included the observation of a significant STAT3 expression increase and p65 NFκB decrease in circulating leukocytes in correlation with lesion grade. In light of those observations, we started investigating the result of the inhibition of STAT3 in a tumor experimental model. STAT3 inhibition impaired tumor growth, increased anti-tumor T cell responses and decreased the accumulation of myeloid cells in the spleen. The concomitant inhibition of NFκB partially reversed these effects. This study indicates that STAT3 and NFκB are involved in immunomodulatory tumor effects and STAT3 inhibition could be considered as therapy for patients with cervical cancer.

摘要

宫颈癌的主要病因是人类乳头瘤病毒(HPV)感染,它仍然是发展中国家公共卫生系统的一大负担。我们实验室一直基于这样的假设开展研究,即肿瘤微环境中产生的信号可以调节局部和全身免疫反应。在这种情况下,有理由认为肿瘤甚至在免疫细胞被招募到肿瘤微环境之前,就在免疫细胞中产生了促肿瘤偏向。为了了解肿瘤微环境中启动的信号是否以及如何影响肿瘤内和全身的细胞,我们研究了对细胞增殖、活力、免疫反应和耐受性重要的信号通路中关键蛋白的表达。此外,我们检测了特定的磷酸化残基,这些残基表明Akt、CREB、p65 NFκB和STAT3被激活。我们的研究结果包括观察到循环白细胞中STAT3表达显著增加而p65 NFκB表达降低,且与病变分级相关。鉴于这些观察结果,我们开始在肿瘤实验模型中研究抑制STAT3的结果。抑制STAT3会损害肿瘤生长,增加抗肿瘤T细胞反应,并减少脾脏中髓样细胞的积累。同时抑制NFκB会部分逆转这些效应。这项研究表明STAT3和NFκB参与了肿瘤的免疫调节作用,抑制STAT3可被视为宫颈癌患者的一种治疗方法。

https://cdn.ncbi.nlm.nih.gov/pmc/blobs/01f3/7710991/c8af5ad2701b/fonc-10-587132-g007.jpg
https://cdn.ncbi.nlm.nih.gov/pmc/blobs/01f3/7710991/9b6f792106f3/fonc-10-587132-g001.jpg
https://cdn.ncbi.nlm.nih.gov/pmc/blobs/01f3/7710991/7a3f15b1f163/fonc-10-587132-g002.jpg
https://cdn.ncbi.nlm.nih.gov/pmc/blobs/01f3/7710991/991a748f0ff0/fonc-10-587132-g003.jpg
https://cdn.ncbi.nlm.nih.gov/pmc/blobs/01f3/7710991/4e29f0e5efd7/fonc-10-587132-g004.jpg
https://cdn.ncbi.nlm.nih.gov/pmc/blobs/01f3/7710991/b373466ac8e5/fonc-10-587132-g005.jpg
https://cdn.ncbi.nlm.nih.gov/pmc/blobs/01f3/7710991/80d3f69c03d2/fonc-10-587132-g006.jpg
https://cdn.ncbi.nlm.nih.gov/pmc/blobs/01f3/7710991/c8af5ad2701b/fonc-10-587132-g007.jpg
https://cdn.ncbi.nlm.nih.gov/pmc/blobs/01f3/7710991/9b6f792106f3/fonc-10-587132-g001.jpg
https://cdn.ncbi.nlm.nih.gov/pmc/blobs/01f3/7710991/7a3f15b1f163/fonc-10-587132-g002.jpg
https://cdn.ncbi.nlm.nih.gov/pmc/blobs/01f3/7710991/991a748f0ff0/fonc-10-587132-g003.jpg
https://cdn.ncbi.nlm.nih.gov/pmc/blobs/01f3/7710991/4e29f0e5efd7/fonc-10-587132-g004.jpg
https://cdn.ncbi.nlm.nih.gov/pmc/blobs/01f3/7710991/b373466ac8e5/fonc-10-587132-g005.jpg
https://cdn.ncbi.nlm.nih.gov/pmc/blobs/01f3/7710991/80d3f69c03d2/fonc-10-587132-g006.jpg
https://cdn.ncbi.nlm.nih.gov/pmc/blobs/01f3/7710991/c8af5ad2701b/fonc-10-587132-g007.jpg

相似文献

1
Local and Systemic STAT3 and p65 NF-KappaB Expression as Progression Markers and Functional Targets for Patients With Cervical Cancer.局部和全身STAT3及p65核因子-κB表达作为宫颈癌患者的病情进展标志物和功能靶点
Front Oncol. 2020 Nov 19;10:587132. doi: 10.3389/fonc.2020.587132. eCollection 2020.
2
Activation of interleukin-6/signal transducer and activator of transcription 3 by human papillomavirus early proteins 6 induces fibroblast senescence to promote cervical tumourigenesis through autocrine and paracrine pathways in tumour microenvironment.人乳头瘤病毒早期蛋白 6 通过激活白细胞介素-6/信号转导和转录激活因子 3 诱导成纤维细胞衰老,通过肿瘤微环境中的自分泌和旁分泌途径促进宫颈肿瘤发生。
Eur J Cancer. 2013 Dec;49(18):3889-99. doi: 10.1016/j.ejca.2013.07.140. Epub 2013 Aug 15.
3
Ursolic acid inhibits multiple cell survival pathways leading to suppression of growth of prostate cancer xenograft in nude mice.熊果酸抑制多种细胞存活途径,从而抑制裸鼠前列腺癌异种移植的生长。
J Mol Med (Berl). 2011 Jul;89(7):713-27. doi: 10.1007/s00109-011-0746-2. Epub 2011 Apr 5.
4
Analysis of the activation status of Akt, NFkappaB, and Stat3 in human diffuse gliomas.人弥漫性胶质瘤中Akt、NFκB和Stat3激活状态的分析。
Lab Invest. 2004 Aug;84(8):941-51. doi: 10.1038/labinvest.3700123.
5
Shikonin-mediated PD-L1 degradation suppresses immune evasion in pancreatic cancer by inhibiting NF-κB/STAT3 and NF-κB/CSN5 signaling pathways.紫草素通过抑制 NF-κB/STAT3 和 NF-κB/CSN5 信号通路降解 PD-L1,抑制胰腺癌的免疫逃逸。
Pancreatology. 2021 Apr;21(3):630-641. doi: 10.1016/j.pan.2021.01.023. Epub 2021 Feb 12.
6
Essential role of cooperative NF-κB and Stat3 recruitment to ICAM-1 intronic consensus elements in the regulation of radiation-induced invasion and migration in glioma.NF-κB 和 Stat3 募集到 ICAM-1 内含子共有序列元件在调控胶质瘤辐射诱导的侵袭和迁移中的必需作用。
Oncogene. 2013 Oct 24;32(43):5144-55. doi: 10.1038/onc.2012.546. Epub 2012 Nov 26.
7
Autocrine STAT3 activation in HPV positive cervical cancer through a virus-driven Rac1-NFκB-IL-6 signalling axis.HPV 阳性宫颈癌中通过病毒驱动的 Rac1-NFκB-IL-6 信号轴的自分泌 STAT3 激活。
PLoS Pathog. 2019 Jun 21;15(6):e1007835. doi: 10.1371/journal.ppat.1007835. eCollection 2019 Jun.
8
Complexes between nuclear factor-κB p65 and signal transducer and activator of transcription 3 are key actors in inducing activation-induced cytidine deaminase expression and immunoglobulin A production in CD40L plus interleukin-10-treated human blood B cells.核因子-κB p65 与信号转导子和转录激活子 3 之间的复合物是诱导 CD40L 加白细胞介素-10 处理的人血 B 细胞中激活诱导的胞苷脱氨酶表达和免疫球蛋白 A 产生的关键因素。
Clin Exp Immunol. 2011 Nov;166(2):171-83. doi: 10.1111/j.1365-2249.2011.04465.x.
9
Involvement of epithelial-mesenchymal transition-inducing transcription factors in the mechanism of Helicobacter pylori-induced fibroblasts activation.上皮-间充质转化诱导转录因子在幽门螺杆菌诱导成纤维细胞活化机制中的作用。
J Physiol Pharmacol. 2019 Oct;70(5). doi: 10.26402/jpp.2019.5.08. Epub 2019 Dec 26.
10
JAK2 inhibitor blocks the inflammation and growth of esophageal squamous cell carcinoma in vitro through the JAK/STAT3 pathway.JAK2抑制剂通过JAK/STAT3信号通路在体外阻断食管鳞状细胞癌的炎症反应和生长。
Oncol Rep. 2015 Jan;33(1):494-502. doi: 10.3892/or.2014.3609. Epub 2014 Nov 14.

引用本文的文献

1
Roles of human papillomavirus in cancers: oncogenic mechanisms and clinical use.人乳头瘤病毒在癌症中的作用:致癌机制与临床应用
Signal Transduct Target Ther. 2025 Jan 24;10(1):44. doi: 10.1038/s41392-024-02083-w.
2
Interleukin-6 and indoleamine-2,3-dioxygenase as potential adjuvant targets for Papillomavirus-related tumors immunotherapy.白细胞介素 6 和吲哚胺 2,3-双加氧酶作为与乳头瘤病毒相关肿瘤免疫治疗的潜在辅助靶点。
Front Immunol. 2022 Nov 3;13:1005937. doi: 10.3389/fimmu.2022.1005937. eCollection 2022.

本文引用的文献

1
Outcome patterns of cervical adenocarcinoma and squamous cell carcinoma following curative surgery: before and after propensity score matching analysis of a cohort study.根治性手术后宫颈腺癌和鳞状细胞癌的结局模式:队列研究倾向评分匹配分析前后
Am J Cancer Res. 2020 Jun 1;10(6):1793-1807. eCollection 2020.
2
Targeting STAT3 and STAT5 in Tumor-Associated Immune Cells to Improve Immunotherapy.靶向肿瘤相关免疫细胞中的STAT3和STAT5以改善免疫治疗
Cancers (Basel). 2019 Nov 21;11(12):1832. doi: 10.3390/cancers11121832.
3
Autocrine STAT3 activation in HPV positive cervical cancer through a virus-driven Rac1-NFκB-IL-6 signalling axis.
HPV 阳性宫颈癌中通过病毒驱动的 Rac1-NFκB-IL-6 信号轴的自分泌 STAT3 激活。
PLoS Pathog. 2019 Jun 21;15(6):e1007835. doi: 10.1371/journal.ppat.1007835. eCollection 2019 Jun.
4
Tumour-associated neutrophils in patients with cancer.癌症患者肿瘤相关中性粒细胞。
Nat Rev Clin Oncol. 2019 Oct;16(10):601-620. doi: 10.1038/s41571-019-0222-4.
5
AKTivation mechanisms.AKT 激活机制。
Curr Opin Struct Biol. 2019 Dec;59:47-53. doi: 10.1016/j.sbi.2019.02.004. Epub 2019 Mar 20.
6
Lactate secreted by cervical cancer cells modulates macrophage phenotype.宫颈癌细胞分泌的乳酸调节巨噬细胞表型。
J Leukoc Biol. 2019 May;105(5):1041-1054. doi: 10.1002/JLB.3A0718-274RR. Epub 2019 Feb 27.
7
HPV-Mediated Resistance to TNF and TRAIL Is Characterized by Global Alterations in Apoptosis Regulatory Factors, Dysregulation of Death Receptors, and Induction of ROS/RNS.HPV 介导的对 TNF 和 TRAIL 的耐药性的特征是凋亡调节因子的全局改变、死亡受体的失调以及 ROS/RNS 的诱导。
Int J Mol Sci. 2019 Jan 8;20(1):198. doi: 10.3390/ijms20010198.
8
Therapeutically exploiting STAT3 activity in cancer - using tissue repair as a road map.从组织修复中寻找治疗癌症的新靶点——利用 STAT3 活性
Nat Rev Cancer. 2019 Feb;19(2):82-96. doi: 10.1038/s41568-018-0090-8.
9
Th17 response in patients with cervical cancer.宫颈癌患者的Th17反应。
Oncol Lett. 2018 Nov;16(5):6215-6227. doi: 10.3892/ol.2018.9481. Epub 2018 Sep 21.
10
Nucleus, Mitochondrion, or Reticulum? STAT3 à La Carte.核、线粒体还是内质网?STAT3 按需选择。
Int J Mol Sci. 2018 Sep 18;19(9):2820. doi: 10.3390/ijms19092820.