• 文献检索
  • 文档翻译
  • 深度研究
  • 学术资讯
  • Suppr Zotero 插件Zotero 插件
  • 邀请有礼
  • 套餐&价格
  • 历史记录
应用&插件
Suppr Zotero 插件Zotero 插件浏览器插件Mac 客户端Windows 客户端微信小程序
定价
高级版会员购买积分包购买API积分包
服务
文献检索文档翻译深度研究API 文档MCP 服务
关于我们
关于 Suppr公司介绍联系我们用户协议隐私条款
关注我们

Suppr 超能文献

核心技术专利:CN118964589B侵权必究
粤ICP备2023148730 号-1Suppr @ 2026

文献检索

告别复杂PubMed语法,用中文像聊天一样搜索,搜遍4000万医学文献。AI智能推荐,让科研检索更轻松。

立即免费搜索

文件翻译

保留排版,准确专业,支持PDF/Word/PPT等文件格式,支持 12+语言互译。

免费翻译文档

深度研究

AI帮你快速写综述,25分钟生成高质量综述,智能提取关键信息,辅助科研写作。

立即免费体验

长链非编码RNA KCNMB2-AS1通过吸附微小RNA-374a-3p增加ROCK1表达以促进非小细胞肺癌进展。

Long Noncoding RNA KCNMB2-AS1 Increases ROCK1 Expression by Sponging microRNA-374a-3p to Facilitate the Progression of Non-Small-Cell Lung Cancer.

作者信息

Yang Haitao, Wang Ziyi, Wang Zhenyuan

机构信息

Department of Thoracic Surgery, The People's Hospital of Liaoning Province, Liaoning 110015, People's Republic of China.

Department of Thoracic Surgery, The Tenth People's Hospital of Shenyang, Liaoning 110044, People's Republic of China.

出版信息

Cancer Manag Res. 2020 Dec 11;12:12679-12695. doi: 10.2147/CMAR.S270646. eCollection 2020.

DOI:10.2147/CMAR.S270646
PMID:33335424
原文链接:https://pmc.ncbi.nlm.nih.gov/articles/PMC7737946/
Abstract

PURPOSE

The expression and roles of most long noncoding RNAs (lncRNAs) in non-small-cell lung cancer (NSCLC) remain poorly understood. Thus, this study investigated antisense RNA 1 (KCNMB2-AS1) expression in NSCLC and determined the roles and mechanisms of in regulating NSCLC progression.

METHODS

expression in NSCLC tissues and cells was detected using reverse transcription-quantitative polymerase chain reaction. Cell proliferation, apoptosis, migration, and invasion were evaluated using Cell Counting Kit-8, flow cytometry, Transwell migration, and Transwell invasion assays, respectively. In vivo tumor xenograft models were constructed to assess tumorigenicity. Bioinformatics predictions were performed to identify microRNAs targeting . Interactions between and miR-374a-3p were analyzed using RNA immunoprecipitation, luciferase reporter, and rescue experiments.

RESULTS

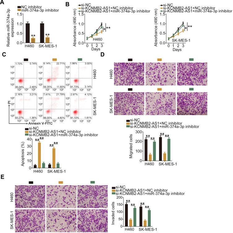
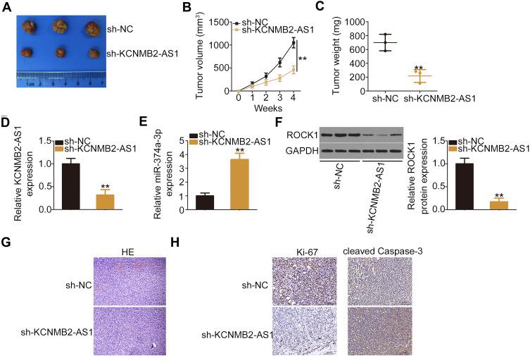
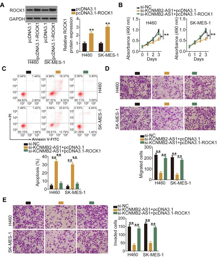
levels were increased in NSCLC tissues and cells. silencing hindered NSCLC cell proliferation, migration, and invasion and promoted apoptosis in vitro. Additionally, knockdown decreased tumor growth in vivo. Mechanistically, functioned as an endogenous miR-374a-3p sponge and increased (ROCK1) expression. Furthermore, increased miR-374a-3p/ROCK1 output attenuated silencing-induced inhibition of NSCLC progression.

CONCLUSION

The KCNMB2-AS1/miR-374a-3p/ROCK1 pathway drives NSCLC progression, suggesting that this pathway can be targeted to reduce NSCLC progression.

摘要

目的

大多数长链非编码RNA(lncRNA)在非小细胞肺癌(NSCLC)中的表达及作用仍知之甚少。因此,本研究调查了非小细胞肺癌中反义RNA 1(KCNMB2-AS1)的表达,并确定了其在调节非小细胞肺癌进展中的作用及机制。

方法

采用逆转录定量聚合酶链反应检测非小细胞肺癌组织和细胞中的表达。分别使用细胞计数试剂盒-8、流式细胞术、Transwell迁移实验和Transwell侵袭实验评估细胞增殖、凋亡、迁移和侵袭。构建体内肿瘤异种移植模型以评估致瘤性。进行生物信息学预测以鉴定靶向的微小RNA。使用RNA免疫沉淀、荧光素酶报告基因和拯救实验分析与miR-374a-3p之间的相互作用。

结果

非小细胞肺癌组织和细胞中的水平升高。沉默KCNMB2-AS1可抑制非小细胞肺癌细胞的增殖、迁移和侵袭,并在体外促进细胞凋亡。此外,敲低KCNMB2-AS1可降低体内肿瘤生长。机制上,KCNMB2-AS1作为内源性miR-374a-3p海绵,增加了Rho相关卷曲螺旋蛋白激酶1(ROCK1)的表达。此外,增加的miR-374a-3p/ROCK1输出减弱了KCNMB2-AS1沉默诱导的对非小细胞肺癌进展的抑制作用。

结论

KCNMB2-AS1/miR-374a-3p/ROCK1通路驱动非小细胞肺癌进展,表明该通路可作为靶点来减少非小细胞肺癌进展。

https://cdn.ncbi.nlm.nih.gov/pmc/blobs/9ae1/7737946/0b669f366b69/CMAR-12-12679-g0008.jpg
https://cdn.ncbi.nlm.nih.gov/pmc/blobs/9ae1/7737946/4f7b65cda246/CMAR-12-12679-g0001.jpg
https://cdn.ncbi.nlm.nih.gov/pmc/blobs/9ae1/7737946/97d04c56fc0e/CMAR-12-12679-g0002.jpg
https://cdn.ncbi.nlm.nih.gov/pmc/blobs/9ae1/7737946/e123e1dc856b/CMAR-12-12679-g0003.jpg
https://cdn.ncbi.nlm.nih.gov/pmc/blobs/9ae1/7737946/aa67c9cf2eb1/CMAR-12-12679-g0004.jpg
https://cdn.ncbi.nlm.nih.gov/pmc/blobs/9ae1/7737946/30e3b8705cc7/CMAR-12-12679-g0005.jpg
https://cdn.ncbi.nlm.nih.gov/pmc/blobs/9ae1/7737946/5e9969407ce8/CMAR-12-12679-g0006.jpg
https://cdn.ncbi.nlm.nih.gov/pmc/blobs/9ae1/7737946/c1d01c6de482/CMAR-12-12679-g0007.jpg
https://cdn.ncbi.nlm.nih.gov/pmc/blobs/9ae1/7737946/0b669f366b69/CMAR-12-12679-g0008.jpg
https://cdn.ncbi.nlm.nih.gov/pmc/blobs/9ae1/7737946/4f7b65cda246/CMAR-12-12679-g0001.jpg
https://cdn.ncbi.nlm.nih.gov/pmc/blobs/9ae1/7737946/97d04c56fc0e/CMAR-12-12679-g0002.jpg
https://cdn.ncbi.nlm.nih.gov/pmc/blobs/9ae1/7737946/e123e1dc856b/CMAR-12-12679-g0003.jpg
https://cdn.ncbi.nlm.nih.gov/pmc/blobs/9ae1/7737946/aa67c9cf2eb1/CMAR-12-12679-g0004.jpg
https://cdn.ncbi.nlm.nih.gov/pmc/blobs/9ae1/7737946/30e3b8705cc7/CMAR-12-12679-g0005.jpg
https://cdn.ncbi.nlm.nih.gov/pmc/blobs/9ae1/7737946/5e9969407ce8/CMAR-12-12679-g0006.jpg
https://cdn.ncbi.nlm.nih.gov/pmc/blobs/9ae1/7737946/c1d01c6de482/CMAR-12-12679-g0007.jpg
https://cdn.ncbi.nlm.nih.gov/pmc/blobs/9ae1/7737946/0b669f366b69/CMAR-12-12679-g0008.jpg

相似文献

1
Long Noncoding RNA KCNMB2-AS1 Increases ROCK1 Expression by Sponging microRNA-374a-3p to Facilitate the Progression of Non-Small-Cell Lung Cancer.长链非编码RNA KCNMB2-AS1通过吸附微小RNA-374a-3p增加ROCK1表达以促进非小细胞肺癌进展。
Cancer Manag Res. 2020 Dec 11;12:12679-12695. doi: 10.2147/CMAR.S270646. eCollection 2020.
2
KCNMB2-AS1 Promotes Bladder Cancer Progression Through Sponging miR-374a-3p to Upregulate S100A10.KCNMB2-AS1通过海绵化miR-374a-3p上调S100A10促进膀胱癌进展。
Front Genet. 2021 Jul 22;12:655569. doi: 10.3389/fgene.2021.655569. eCollection 2021.
3
Long noncoding RNA KCNMB2-AS1 promotes the development of esophageal cancer by modulating the miR-3194-3p/PYGL axis.长链非编码 RNA KCNMB2-AS1 通过调节 miR-3194-3p/PYGL 轴促进食管癌的发展。
Bioengineered. 2021 Dec;12(1):6687-6702. doi: 10.1080/21655979.2021.1973775.
4
LncRNA NNT-AS1 promotes non-small cell lung cancer progression through regulating miR-22-3p/YAP1 axis.长链非编码 RNA NNT-AS1 通过调控 miR-22-3p/YAP1 轴促进非小细胞肺癌进展。
Thorac Cancer. 2020 Mar;11(3):549-560. doi: 10.1111/1759-7714.13280. Epub 2020 Jan 10.
5
Overexpressed IncRNA GATA3-AS1 in Preeclampsia and Its Effects on Trophoblast Proliferation and Migration by the miR-488-3p/ROCK1 Axis.子痫前期中过表达的 IncRNA GATA3-AS1 及其通过 miR-488-3p/ROCK1 轴对滋养细胞增殖和迁移的影响。
Crit Rev Eukaryot Gene Expr. 2022;32(5):33-45. doi: 10.1615/CritRevEukaryotGeneExpr.2021040776.
6
Long Noncoding RNA KCNMB2-AS1 Promotes SMAD5 by Targeting miR-3194-3p to Induce Bladder Cancer Progression.长链非编码RNA KCNMB2-AS1通过靶向miR-3194-3p促进SMAD5表达从而诱导膀胱癌进展。
Front Oncol. 2021 May 7;11:649778. doi: 10.3389/fonc.2021.649778. eCollection 2021.
7
Long Noncoding RNA TTC39A-AS1 Promotes Breast Cancer Tumorigenicity by Sponging MicroRNA-483-3p and Thereby Upregulating MTA2.长链非编码RNA TTC39A-AS1通过吸附微小RNA-483-3p促进乳腺癌致瘤性,从而上调MTA2。
Pharmacology. 2021;106(11-12):573-587. doi: 10.1159/000515909. Epub 2021 Sep 6.
8
Long Noncoding RNA CCDC144NL-AS1 Promotes the Oncogenicity of Osteosarcoma by Acting as a Molecular Sponge for microRNA-490-3p and Thereby Increasing HMGA2 Expression.长链非编码RNA CCDC144NL-AS1通过作为微小RNA-490-3p的分子海绵发挥作用,从而增加HMGA2表达,促进骨肉瘤的致癌性。
Onco Targets Ther. 2021 Jan 6;14:1-13. doi: 10.2147/OTT.S280912. eCollection 2021.
9
AFAP1 antisense RNA 1 promotes retinoblastoma progression by sponging microRNA miR-545-3p that targets G protein subunit beta 1.AFAP1 反义 RNA1 通过海绵吸附 microRNA miR-545-3p 促进视网膜母细胞瘤的进展,该 microRNA 靶向 G 蛋白亚基β1。
Bioengineered. 2022 Mar;13(3):5638-5652. doi: 10.1080/21655979.2022.2033464.
10
Highly expressed lncRNA FOXD3-AS1 promotes non-small cell lung cancer progression via regulating miR-127-3p/mediator complex subunit 28 axis.高表达长链非编码 RNA FOXD3-AS1 通过调控 miR-127-3p/中介体复合物亚基 28 轴促进非小细胞肺癌进展。
Eur Rev Med Pharmacol Sci. 2020 Mar;24(5):2525-2538. doi: 10.26355/eurrev_202003_20520.

引用本文的文献

1
New insights on the interaction between mA modification and non-coding RNA in cervical squamous cell carcinoma.关于在宫颈鳞癌中 mA 修饰与非编码 RNA 相互作用的新见解。
World J Surg Oncol. 2023 Jan 30;21(1):25. doi: 10.1186/s12957-023-02907-z.
2
Implication of non-coding RNA-mediated ROCK1 regulation in various diseases.非编码RNA介导的ROCK1调控在多种疾病中的意义。
Front Mol Biosci. 2022 Sep 13;9:986722. doi: 10.3389/fmolb.2022.986722. eCollection 2022.
3
Long noncoding RNA HOXC-AS3 interacts with CDK2 to promote proliferation in hepatocellular carcinoma.

本文引用的文献

1
Mechanisms and Functions of Long Non-Coding RNAs at Multiple Regulatory Levels.长非编码 RNA 在多个调控水平的作用机制和功能。
Int J Mol Sci. 2019 Nov 8;20(22):5573. doi: 10.3390/ijms20225573.
2
Identification and Function Analysis of a Five-Long Noncoding RNA Prognostic Signature for Endometrial Cancer Patients.识别和功能分析预测子宫内膜癌患者预后的五个长链非编码 RNA 标志物。
DNA Cell Biol. 2019 Dec;38(12):1480-1498. doi: 10.1089/dna.2019.4944. Epub 2019 Sep 20.
3
ROCK1 promotes migration and invasion of non‑small‑cell lung cancer cells through the PTEN/PI3K/FAK pathway.
长链非编码RNA HOXC-AS3与细胞周期蛋白依赖性激酶2相互作用以促进肝细胞癌增殖。
Biomark Res. 2022 Aug 28;10(1):65. doi: 10.1186/s40364-022-00411-2.
4
Upregulation of long noncoding RNA linc02544 and its association with overall survival rate and the influence on cell proliferation and migration in lung squamous cell carcinoma.长链非编码RNA linc02544的上调及其与总生存率的关联以及对肺鳞状细胞癌细胞增殖和迁移的影响
Discov Oncol. 2022 May 30;13(1):41. doi: 10.1007/s12672-022-00501-5.
5
Tumor stem cell-derived exosomal microRNA-17-5p inhibits anti-tumor immunity in colorectal cancer via targeting SPOP and overexpressing PD-L1.肿瘤干细胞衍生的外泌体微小RNA-17-5p通过靶向SPOP并过表达PD-L1抑制结直肠癌的抗肿瘤免疫。
Cell Death Discov. 2022 Apr 23;8(1):223. doi: 10.1038/s41420-022-00919-4.
6
Regulation of ROCK1/2 by long non-coding RNAs and circular RNAs in different cancer types.不同癌症类型中长链非编码RNA和环状RNA对ROCK1/2的调控
Oncol Lett. 2022 May;23(5):159. doi: 10.3892/ol.2022.13279. Epub 2022 Mar 22.
7
LncRNA NEAT1-miR-101-3p/miR-335-5p/miR-374a-3p/miR-628-5p-TRIM6 axis identified as the prognostic biomarker for lung adenocarcinoma via bioinformatics and meta-analysis.通过生物信息学和荟萃分析确定LncRNA NEAT1-miR-101-3p/miR-335-5p/miR-374a-3p/miR-628-5p-TRIM6轴为肺腺癌的预后生物标志物。
Transl Cancer Res. 2021 Nov;10(11):4870-4883. doi: 10.21037/tcr-21-2181.
8
Long noncoding RNA KCNMB2-AS1 promotes the development of esophageal cancer by modulating the miR-3194-3p/PYGL axis.长链非编码 RNA KCNMB2-AS1 通过调节 miR-3194-3p/PYGL 轴促进食管癌的发展。
Bioengineered. 2021 Dec;12(1):6687-6702. doi: 10.1080/21655979.2021.1973775.
9
LINC01342 silencing upregulates microRNA-508-5p to inhibit progression of lung cancer by reducing cysteine-rich secretory protein 3.LINC01342沉默通过降低富含半胱氨酸的分泌蛋白3上调微小RNA-508-5p以抑制肺癌进展。
Cell Death Discov. 2021 Sep 9;7(1):238. doi: 10.1038/s41420-021-00613-x.
10
KCNMB2-AS1 Promotes Bladder Cancer Progression Through Sponging miR-374a-3p to Upregulate S100A10.KCNMB2-AS1通过海绵化miR-374a-3p上调S100A10促进膀胱癌进展。
Front Genet. 2021 Jul 22;12:655569. doi: 10.3389/fgene.2021.655569. eCollection 2021.
ROCK1 通过 PTEN/PI3K/FAK 通路促进非小细胞肺癌细胞的迁移和侵袭。
Int J Oncol. 2019 Oct;55(4):833-844. doi: 10.3892/ijo.2019.4864. Epub 2019 Aug 30.
4
lncRNA Promotes Malignancy in Non-Small-Cell Lung Cancer by Modulating the miR-489/SOX4 Axis.lncRNA 通过调控 miR-489/SOX4 轴促进非小细胞肺癌的恶性转化。
DNA Cell Biol. 2019 Sep;38(9):1013-1021. doi: 10.1089/dna.2019.4717. Epub 2019 Aug 6.
5
LncRNA MALAT1 contributes to non-small cell lung cancer progression via modulating miR-200a-3p/programmed death-ligand 1 axis.长链非编码 RNA MALAT1 通过调节 miR-200a-3p/程序性死亡配体 1 轴促进非小细胞肺癌进展。
Int J Immunopathol Pharmacol. 2019 Jan-Dec;33:2058738419859699. doi: 10.1177/2058738419859699.
6
Upregulated expression of ROCK1 promotes cell proliferation by functioning as a target of miR-335-5p in non-small cell lung cancer.ROCK1表达上调通过作为miR-335-5p的靶标促进非小细胞肺癌细胞增殖。
J Cell Physiol. 2019 May 29. doi: 10.1002/jcp.28886.
7
A novel mRNA-miRNA-lncRNA competing endogenous RNA triple sub-network associated with prognosis of pancreatic cancer.一种与胰腺癌预后相关的新型信使核糖核酸-微小核糖核酸-长链非编码核糖核酸竞争性内源核糖核酸三联子网络
Aging (Albany NY). 2019 May 6;11(9):2610-2627. doi: 10.18632/aging.101933.
8
Linc00221 modulates cisplatin resistance in non-small-cell lung cancer via sponging miR-519a.Linc00221 通过海绵吸附 miR-519a 调节非小细胞肺癌的顺铂耐药性。
Biochimie. 2019 Jul;162:134-143. doi: 10.1016/j.biochi.2019.04.019. Epub 2019 Apr 25.
9
The positive feedback loop of lncRNA DANCR/miR-138/Sox4 facilitates malignancy in non-small cell lung cancer.lncRNA DANCR/miR-138/Sox4的正反馈回路促进非小细胞肺癌的恶性发展。
Am J Cancer Res. 2019 Feb 1;9(2):270-284. eCollection 2019.
10
Identification and prediction of novel non-coding and coding RNA-associated competing endogenous RNA networks in colorectal cancer.鉴定和预测结直肠癌中新型非编码和编码 RNA 相关竞争内源性 RNA 网络。
World J Gastroenterol. 2018 Dec 14;24(46):5259-5270. doi: 10.3748/wjg.v24.i46.5259.