• 文献检索
  • 文档翻译
  • 深度研究
  • 学术资讯
  • Suppr Zotero 插件Zotero 插件
  • 邀请有礼
  • 套餐&价格
  • 历史记录
应用&插件
Suppr Zotero 插件Zotero 插件浏览器插件Mac 客户端Windows 客户端微信小程序
定价
高级版会员购买积分包购买API积分包
服务
文献检索文档翻译深度研究API 文档MCP 服务
关于我们
关于 Suppr公司介绍联系我们用户协议隐私条款
关注我们

Suppr 超能文献

核心技术专利:CN118964589B侵权必究
粤ICP备2023148730 号-1Suppr @ 2026

文献检索

告别复杂PubMed语法,用中文像聊天一样搜索,搜遍4000万医学文献。AI智能推荐,让科研检索更轻松。

立即免费搜索

文件翻译

保留排版,准确专业,支持PDF/Word/PPT等文件格式,支持 12+语言互译。

免费翻译文档

深度研究

AI帮你快速写综述,25分钟生成高质量综述,智能提取关键信息,辅助科研写作。

立即免费体验

KCNMB2-AS1通过海绵化miR-374a-3p上调S100A10促进膀胱癌进展。

KCNMB2-AS1 Promotes Bladder Cancer Progression Through Sponging miR-374a-3p to Upregulate S100A10.

作者信息

Zhu Jianhua, Huang Yan, Zhang Yong, Huang Rongfu, Huang Chunmei

机构信息

Laboratory of Clinical Immunology, Wuhan No.1 Hospital, Tongji Medical College, Huazhong University of Science and Technology, Wuhan, China.

Department of Orthopedics, Tongji Hospital, Tongji Medical College, Huazhong University of Science and Technology, Wuhan, China.

出版信息

Front Genet. 2021 Jul 22;12:655569. doi: 10.3389/fgene.2021.655569. eCollection 2021.

DOI:10.3389/fgene.2021.655569
PMID:34367236
原文链接:https://pmc.ncbi.nlm.nih.gov/articles/PMC8339911/
Abstract

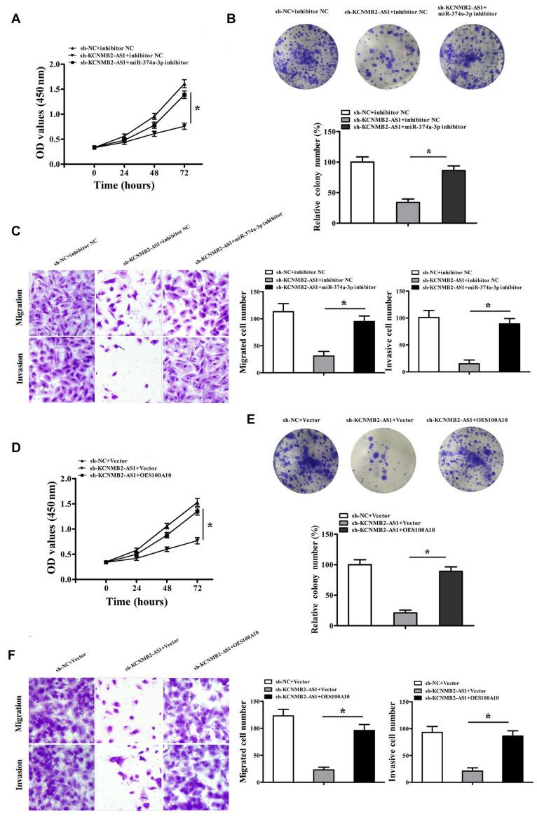
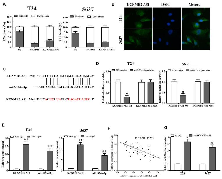
Long non-coding RNAs (lncRNAs) have been reported to play a crucial role in the pathogenesis of numerous cancers. However, the function of lncRNA KCNMB2-AS1 in bladder cancer (BC) remains unclear. In the present study, we aimed to explore the role and underlying mechanisms of KCNMB2-AS1 in bladder cancer progression. We found that lncRNA KCNMB2-AS1 was significantly upregulated both in BC tissues and cell lines, the expression level was highly correlated with pathological TNM stage. Functionally, knockdown of lncRNA KCNMB2-AS1 dramatically inhibited the proliferation, migration, and invasion and of BC cells , and suppressed tumor growth . Mechanistically, lncRNA KCNMB2-AS1 could function as a competitive endogenous RNA (ceRNA) through direct sponging miR-374a-3p, which regulated the expression of S100A10. In conclusion, our results demonstrated that lncRNA KCNMB2-AS1 can promote the progression of bladder cancer through regulation of miR-374a-3p/S100A10.

摘要

据报道,长链非编码RNA(lncRNAs)在多种癌症的发病机制中起关键作用。然而,lncRNA KCNMB2-AS1在膀胱癌(BC)中的功能仍不清楚。在本研究中,我们旨在探讨KCNMB2-AS1在膀胱癌进展中的作用及潜在机制。我们发现lncRNA KCNMB2-AS1在BC组织和细胞系中均显著上调,其表达水平与病理TNM分期高度相关。在功能上,敲低lncRNA KCNMB2-AS1可显著抑制BC细胞的增殖、迁移和侵袭,并抑制肿瘤生长。机制上,lncRNA KCNMB2-AS1可通过直接结合miR-374a-3p作为竞争性内源性RNA(ceRNA)发挥作用,从而调控S100A10的表达。总之,我们的结果表明lncRNA KCNMB2-AS1可通过调控miR-374a-3p/S100A10促进膀胱癌进展。

https://cdn.ncbi.nlm.nih.gov/pmc/blobs/7bfe/8339911/b535632b8097/fgene-12-655569-g006.jpg
https://cdn.ncbi.nlm.nih.gov/pmc/blobs/7bfe/8339911/1598a7c0f202/fgene-12-655569-g001.jpg
https://cdn.ncbi.nlm.nih.gov/pmc/blobs/7bfe/8339911/7ec03a29d53e/fgene-12-655569-g002.jpg
https://cdn.ncbi.nlm.nih.gov/pmc/blobs/7bfe/8339911/d047eeaeb18d/fgene-12-655569-g003.jpg
https://cdn.ncbi.nlm.nih.gov/pmc/blobs/7bfe/8339911/d158999206f2/fgene-12-655569-g004.jpg
https://cdn.ncbi.nlm.nih.gov/pmc/blobs/7bfe/8339911/cc515b6fa157/fgene-12-655569-g005.jpg
https://cdn.ncbi.nlm.nih.gov/pmc/blobs/7bfe/8339911/b535632b8097/fgene-12-655569-g006.jpg
https://cdn.ncbi.nlm.nih.gov/pmc/blobs/7bfe/8339911/1598a7c0f202/fgene-12-655569-g001.jpg
https://cdn.ncbi.nlm.nih.gov/pmc/blobs/7bfe/8339911/7ec03a29d53e/fgene-12-655569-g002.jpg
https://cdn.ncbi.nlm.nih.gov/pmc/blobs/7bfe/8339911/d047eeaeb18d/fgene-12-655569-g003.jpg
https://cdn.ncbi.nlm.nih.gov/pmc/blobs/7bfe/8339911/d158999206f2/fgene-12-655569-g004.jpg
https://cdn.ncbi.nlm.nih.gov/pmc/blobs/7bfe/8339911/cc515b6fa157/fgene-12-655569-g005.jpg
https://cdn.ncbi.nlm.nih.gov/pmc/blobs/7bfe/8339911/b535632b8097/fgene-12-655569-g006.jpg

相似文献

1
KCNMB2-AS1 Promotes Bladder Cancer Progression Through Sponging miR-374a-3p to Upregulate S100A10.KCNMB2-AS1通过海绵化miR-374a-3p上调S100A10促进膀胱癌进展。
Front Genet. 2021 Jul 22;12:655569. doi: 10.3389/fgene.2021.655569. eCollection 2021.
2
Long Noncoding RNA KCNMB2-AS1 Increases ROCK1 Expression by Sponging microRNA-374a-3p to Facilitate the Progression of Non-Small-Cell Lung Cancer.长链非编码RNA KCNMB2-AS1通过吸附微小RNA-374a-3p增加ROCK1表达以促进非小细胞肺癌进展。
Cancer Manag Res. 2020 Dec 11;12:12679-12695. doi: 10.2147/CMAR.S270646. eCollection 2020.
3
Long Noncoding RNA KCNMB2-AS1 Promotes SMAD5 by Targeting miR-3194-3p to Induce Bladder Cancer Progression.长链非编码RNA KCNMB2-AS1通过靶向miR-3194-3p促进SMAD5表达从而诱导膀胱癌进展。
Front Oncol. 2021 May 7;11:649778. doi: 10.3389/fonc.2021.649778. eCollection 2021.
4
Long noncoding RNA KCNMB2-AS1 promotes the development of esophageal cancer by modulating the miR-3194-3p/PYGL axis.长链非编码 RNA KCNMB2-AS1 通过调节 miR-3194-3p/PYGL 轴促进食管癌的发展。
Bioengineered. 2021 Dec;12(1):6687-6702. doi: 10.1080/21655979.2021.1973775.
5
LncRNA ELFN1-AS1 promotes esophageal cancer progression by up-regulating GFPT1 via sponging miR-183-3p.长链非编码 RNA ELFN1-AS1 通过海绵吸附 miR-183-3p 而上调 GFPT1 促进食管癌进展。
Biol Chem. 2020 Aug 27;401(9):1053-1061. doi: 10.1515/hsz-2019-0430.
6
LncRNA TMPO-AS1 promotes hepatocellular carcinoma cell proliferation, migration and invasion through sponging miR-329-3p to stimulate FOXK1-mediated AKT/mTOR signaling pathway.长链非编码 RNA TMPO-AS1 通过海绵吸附 miR-329-3p 来刺激 FOXK1 介导的 AKT/mTOR 信号通路,从而促进肝癌细胞的增殖、迁移和侵袭。
Cancer Med. 2020 Jul;9(14):5235-5246. doi: 10.1002/cam4.3046. Epub 2020 May 27.
7
Long non-coding RNA TTN-AS1 facilitates tumorigenesis of papillary thyroid cancer through modulating the miR-153-3p/ZNRF2 axis.长链非编码 RNA TTN-AS1 通过调节 miR-153-3p/ZNRF2 轴促进甲状腺乳头状癌的发生。
J Gene Med. 2019 May;21(5):e3083. doi: 10.1002/jgm.3083. Epub 2019 Mar 25.
8
LncRNA MAFG-AS1 Promotes the Progression of Bladder Cancer by Targeting the miR-143-3p/COX-2 Axis.长链非编码 RNA MAFG-AS1 通过靶向 miR-143-3p/COX-2 轴促进膀胱癌的进展。
Pathobiology. 2020;87(6):345-355. doi: 10.1159/000509957. Epub 2020 Nov 25.
9
Long noncoding RNA opa-interacting protein 5 antisense transcript 1 promotes proliferation and invasion through elevating integrin α6 expression by sponging miR-143-3p in cervical cancer.长链非编码 RNA opa 相互作用蛋白 5 反义转录本 1 通过海绵吸附 miR-143-3p 上调整合素 α6 表达促进宫颈癌增殖和侵袭。
J Cell Biochem. 2019 Jan;120(1):907-916. doi: 10.1002/jcb.27454. Epub 2018 Sep 6.
10
lncRNA SLCO4A1-AS1 promotes growth and invasion of bladder cancer through sponging miR-335-5p to upregulate OCT4.长链非编码RNA SLCO4A1-AS1通过吸附miR-335-5p上调OCT4来促进膀胱癌的生长和侵袭。
Onco Targets Ther. 2019 Feb 18;12:1351-1358. doi: 10.2147/OTT.S191740. eCollection 2019.

引用本文的文献

1
Clinical significance of LINC01158 in breast cancer and inhibition of proliferation and metastasis of breast cancer cells by regulating miR-711.LINC01158在乳腺癌中的临床意义及通过调控miR-711对乳腺癌细胞增殖和转移的抑制作用
Hereditas. 2025 May 22;162(1):84. doi: 10.1186/s41065-025-00452-1.
2
miRNA expression signatures induced by pasteurella multocida infection in goats lung.多杀巴斯德氏菌感染诱导山羊肺部的 miRNA 表达特征。
Sci Rep. 2024 Aug 23;14(1):19626. doi: 10.1038/s41598-024-69654-3.
3
A risk model based on lncRNA-miRNA-mRNA gene signature for predicting prognosis of patients with bladder cancer.

本文引用的文献

1
Long Non-coding RNA ST8SIA6-AS1 Promotes Lung Adenocarcinoma Progression Through Sponging miR-125a-3p.长链非编码RNA ST8SIA6-AS1通过海绵化miR-125a-3p促进肺腺癌进展。
Front Genet. 2020 Dec 8;11:597795. doi: 10.3389/fgene.2020.597795. eCollection 2020.
2
RNF185-AS1 promotes hepatocellular carcinoma progression through targeting miR-221-5p/integrin β5 axis.环状 RNA RNF185-AS1 通过靶向 miR-221-5p/整合素 β5 轴促进肝癌进展。
Life Sci. 2021 Feb 15;267:118928. doi: 10.1016/j.lfs.2020.118928. Epub 2020 Dec 31.
3
Long Noncoding RNA KCNMB2-AS1 Increases ROCK1 Expression by Sponging microRNA-374a-3p to Facilitate the Progression of Non-Small-Cell Lung Cancer.
基于 lncRNA-miRNA-mRNA 基因特征的风险模型预测膀胱癌患者预后。
Cancer Biomark. 2024;39(4):277-287. doi: 10.3233/CBM-230216.
4
Recent Advances in Molecular and Cellular Functions of S100A10.S100A10 的分子和细胞功能的最新进展。
Biomolecules. 2023 Sep 26;13(10):1450. doi: 10.3390/biom13101450.
5
Long noncoding RNA KCNMB2-AS1 acts as an oncogene in ovarian cancer.长链非编码RNA KCNMB2-AS1在卵巢癌中作为一种癌基因发挥作用。
Acta Biochim Biophys Sin (Shanghai). 2023 Nov 25;55(11):1844-1846. doi: 10.3724/abbs.2023228.
6
Role and Dysregulation of miRNA in Patients with Parkinson's Disease.miRNA 在帕金森病患者中的作用和失调。
Int J Mol Sci. 2022 Dec 31;24(1):712. doi: 10.3390/ijms24010712.
7
Long noncoding RNA KCNMB2-AS1 promotes the development of esophageal cancer by modulating the miR-3194-3p/PYGL axis.长链非编码 RNA KCNMB2-AS1 通过调节 miR-3194-3p/PYGL 轴促进食管癌的发展。
Bioengineered. 2021 Dec;12(1):6687-6702. doi: 10.1080/21655979.2021.1973775.
长链非编码RNA KCNMB2-AS1通过吸附微小RNA-374a-3p增加ROCK1表达以促进非小细胞肺癌进展。
Cancer Manag Res. 2020 Dec 11;12:12679-12695. doi: 10.2147/CMAR.S270646. eCollection 2020.
4
LncRNA Knockdown Inhibits Retinoblastoma Progression by miR-3619-5p/LASP1 Axis.长链非编码RNA敲低通过miR-3619-5p/LASP1轴抑制视网膜母细胞瘤进展。
Front Genet. 2020 Nov 17;11:574145. doi: 10.3389/fgene.2020.574145. eCollection 2020.
5
Long Non-coding RNA AGAP2-AS1 Silencing Inhibits PDLIM5 Expression Impeding Prostate Cancer Progression Up-Regulation of MicroRNA-195-5p.长链非编码RNA AGAP2-AS1沉默通过上调微小RNA-195-5p抑制PDLIM5表达,从而阻碍前列腺癌进展
Front Genet. 2020 Sep 25;11:1030. doi: 10.3389/fgene.2020.01030. eCollection 2020.
6
Long Noncoding RNA KCNMB2-AS1 Stabilized by N-Methyladenosine Modification Promotes Cervical Cancer Growth Through Acting as a Competing Endogenous RNA.长链非编码 RNA KCNMB2-AS1 通过 N6-甲基腺苷修饰稳定促进宫颈癌生长,作为竞争性内源性 RNA。
Cell Transplant. 2020 Jan-Dec;29:963689720964382. doi: 10.1177/0963689720964382.
7
LncRNA KCNQ1OT1 facilitates the progression of bladder cancer by targeting MiR-218-5p/HS3ST3B1.长链非编码RNA KCNQ1OT1通过靶向MiR-218-5p/HS3ST3B1促进膀胱癌进展。
Cancer Gene Ther. 2021 Apr;28(3-4):212-220. doi: 10.1038/s41417-020-00211-6. Epub 2020 Aug 20.
8
Lnc-HSD17B11-1:1 Functions as a Competing Endogenous RNA to Promote Colorectal Cancer Progression by Sponging miR-338-3p to Upregulate MACC1.长链非编码RNA Lnc-HSD17B11-1:1作为竞争性内源性RNA,通过吸附miR-338-3p上调MACC1来促进结直肠癌进展。
Front Genet. 2020 Jun 12;11:628. doi: 10.3389/fgene.2020.00628. eCollection 2020.
9
Long noncoding RNA AC114812.8 promotes the progression of bladder cancer through miR-371b-5p/FUT4 axis.长链非编码 RNA AC114812.8 通过 miR-371b-5p/FUT4 轴促进膀胱癌的进展。
Biomed Pharmacother. 2020 Jan;121:109605. doi: 10.1016/j.biopha.2019.109605. Epub 2019 Nov 6.
10
LINC00673 is activated by YY1 and promotes the proliferation of breast cancer cells via the miR-515-5p/MARK4/Hippo signaling pathway.LINC00673 被 YY1 激活,并通过 miR-515-5p/MARK4/Hippo 信号通路促进乳腺癌细胞的增殖。
J Exp Clin Cancer Res. 2019 Oct 17;38(1):418. doi: 10.1186/s13046-019-1421-7.