• 文献检索
  • 文档翻译
  • 深度研究
  • 学术资讯
  • Suppr Zotero 插件Zotero 插件
  • 邀请有礼
  • 套餐&价格
  • 历史记录
应用&插件
Suppr Zotero 插件Zotero 插件浏览器插件Mac 客户端Windows 客户端微信小程序
定价
高级版会员购买积分包购买API积分包
服务
文献检索文档翻译深度研究API 文档MCP 服务
关于我们
关于 Suppr公司介绍联系我们用户协议隐私条款
关注我们

Suppr 超能文献

核心技术专利:CN118964589B侵权必究
粤ICP备2023148730 号-1Suppr @ 2026

文献检索

告别复杂PubMed语法,用中文像聊天一样搜索,搜遍4000万医学文献。AI智能推荐,让科研检索更轻松。

立即免费搜索

文件翻译

保留排版,准确专业,支持PDF/Word/PPT等文件格式,支持 12+语言互译。

免费翻译文档

深度研究

AI帮你快速写综述,25分钟生成高质量综述,智能提取关键信息,辅助科研写作。

立即免费体验

星形胶质细胞音猬因子减轻脑出血性脑损伤 对血脑屏障完整性的调节

Astrocytic Sonic Hedgehog Alleviates Intracerebral Hemorrhagic Brain Injury Modulation of Blood-Brain Barrier Integrity.

作者信息

Xing Gebeili, Zhao Tianman, Zhang Xiyue, Li He, Li Xiuping, Cui Pan, Li Minshu, Li Daojing, Zhang Nan, Jiang Wei

机构信息

Department of Neurology, Tianjin Neurological Institute, Tianjin Medical University General Hospital, Tianjin, China.

Department of Neurology, Inner Mongolia People's Hospital, Hohhot, China.

出版信息

Front Cell Neurosci. 2020 Dec 3;14:575690. doi: 10.3389/fncel.2020.575690. eCollection 2020.

DOI:10.3389/fncel.2020.575690
PMID:33343302
原文链接:https://pmc.ncbi.nlm.nih.gov/articles/PMC7747855/
Abstract

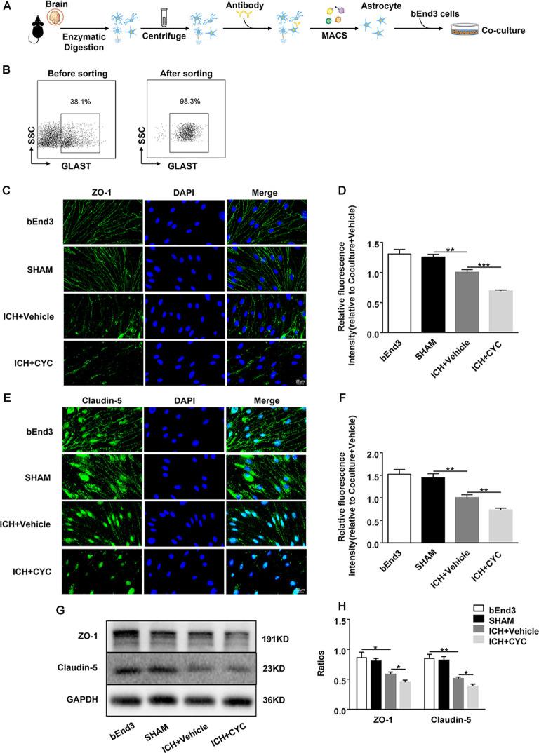
: Intracerebral hemorrhage (ICH) is a fatal subtype of stroke that lacks effective therapy. Blood-brain barrier (BBB) damage is a hallmark of ICH-induced brain injury that leads to edema formation, leukocytes infiltration, influx of blood components into the perihematomal (PHE) region, and eventually brain injury. Astrocytes are essential for the formation and maintenance of the BBB by providing secreted molecules that contribute to the association between these cells. Sonic hedgehog (SHH) derived from astrocytes promotes the maturity and integrity of the BBB by upregulating tight junctions (TJs) in brain capillary endothelial cells (ECs). However, the effect of SHH on BBB in ICH has not been investigated. : Cyclopamine (CYC) is a potent, selective inhibitor that specifically blocks the SHH signaling pathway. Here, we used pharmacological inhibitions (CYC and its derivatives) to determine a critical role of the SHH signaling pathway in promoting BBB integrity after ICH by mechanisms of regulating the TJ proteins and . : The expression of astrocytic SHH was upregulated in mouse brains after ICH. Compared with the vehicle-treated group, inhibition of the SHH signaling pathway with CYC and its derivatives treatments aggravated neurological function deficits, brain edema, hematoma volume, and BBB impairment by downregulating TJs in ECs through the SHH-Gli-1 axis and . : SHH signaling pathway at the level of the BBB provides a barrier-promoting effect, suggesting that the SHH signaling pathway may function as a potential therapeutic target for restoring BBB function in ICH.

摘要

脑出血(ICH)是一种缺乏有效治疗方法的致命性中风亚型。血脑屏障(BBB)损伤是ICH所致脑损伤的一个标志,会导致水肿形成、白细胞浸润、血液成分流入血肿周围(PHE)区域,并最终导致脑损伤。星形胶质细胞通过提供有助于这些细胞间联系的分泌分子,对BBB的形成和维持至关重要。源自星形胶质细胞的音猬因子(SHH)通过上调脑毛细血管内皮细胞(ECs)中的紧密连接(TJs)来促进BBB的成熟和完整性。然而,SHH在ICH中对BBB的作用尚未得到研究。环杷明(CYC)是一种强效、选择性抑制剂,可特异性阻断SHH信号通路。在此,我们使用药理学抑制方法(CYC及其衍生物),通过调节TJ蛋白[具体蛋白名称缺失]和[具体蛋白名称缺失]的机制,来确定SHH信号通路在ICH后促进BBB完整性中的关键作用。ICH后小鼠脑内星形胶质细胞SHH的表达上调。与载体处理组相比,用CYC及其衍生物处理抑制SHH信号通路,会通过SHH - Gli - 1轴[具体轴相关内容缺失]和[具体轴相关内容缺失]下调ECs中的TJs,从而加重神经功能缺损、脑水肿、血肿体积和BBB损伤。BBB水平的SHH信号通路具有促进屏障的作用,这表明SHH信号通路可能作为恢复ICH中BBB功能的潜在治疗靶点。

https://cdn.ncbi.nlm.nih.gov/pmc/blobs/8bf8/7747855/f2f72f8157e0/fncel-14-575690-g0007.jpg
https://cdn.ncbi.nlm.nih.gov/pmc/blobs/8bf8/7747855/c40b60fe2ca0/fncel-14-575690-g0001.jpg
https://cdn.ncbi.nlm.nih.gov/pmc/blobs/8bf8/7747855/0007f7d1e3a9/fncel-14-575690-g0002.jpg
https://cdn.ncbi.nlm.nih.gov/pmc/blobs/8bf8/7747855/82e28d7fc1fa/fncel-14-575690-g0003.jpg
https://cdn.ncbi.nlm.nih.gov/pmc/blobs/8bf8/7747855/a66344db83c3/fncel-14-575690-g0004.jpg
https://cdn.ncbi.nlm.nih.gov/pmc/blobs/8bf8/7747855/83472aa66556/fncel-14-575690-g0005.jpg
https://cdn.ncbi.nlm.nih.gov/pmc/blobs/8bf8/7747855/cd0b0af4c857/fncel-14-575690-g0006.jpg
https://cdn.ncbi.nlm.nih.gov/pmc/blobs/8bf8/7747855/f2f72f8157e0/fncel-14-575690-g0007.jpg
https://cdn.ncbi.nlm.nih.gov/pmc/blobs/8bf8/7747855/c40b60fe2ca0/fncel-14-575690-g0001.jpg
https://cdn.ncbi.nlm.nih.gov/pmc/blobs/8bf8/7747855/0007f7d1e3a9/fncel-14-575690-g0002.jpg
https://cdn.ncbi.nlm.nih.gov/pmc/blobs/8bf8/7747855/82e28d7fc1fa/fncel-14-575690-g0003.jpg
https://cdn.ncbi.nlm.nih.gov/pmc/blobs/8bf8/7747855/a66344db83c3/fncel-14-575690-g0004.jpg
https://cdn.ncbi.nlm.nih.gov/pmc/blobs/8bf8/7747855/83472aa66556/fncel-14-575690-g0005.jpg
https://cdn.ncbi.nlm.nih.gov/pmc/blobs/8bf8/7747855/cd0b0af4c857/fncel-14-575690-g0006.jpg
https://cdn.ncbi.nlm.nih.gov/pmc/blobs/8bf8/7747855/f2f72f8157e0/fncel-14-575690-g0007.jpg

相似文献

1
Astrocytic Sonic Hedgehog Alleviates Intracerebral Hemorrhagic Brain Injury Modulation of Blood-Brain Barrier Integrity.星形胶质细胞音猬因子减轻脑出血性脑损伤 对血脑屏障完整性的调节
Front Cell Neurosci. 2020 Dec 3;14:575690. doi: 10.3389/fncel.2020.575690. eCollection 2020.
2
The silent information regulator 1 agonist SRT1720 reduces experimental intracerebral hemorrhagic brain injury by regulating the blood-brain barrier integrity.沉默信息调节因子 1 激动剂 SRT1720 通过调节血脑屏障完整性来减轻实验性脑出血脑损伤。
Neuroreport. 2024 Aug 7;35(11):679-686. doi: 10.1097/WNR.0000000000002052. Epub 2024 Jun 14.
3
The sonic hedgehog pathway mediates Tongxinluo capsule-induced protection against blood-brain barrier disruption after ischaemic stroke in mice. sonic hedgehog 通路介导通心络胶囊对缺血性中风后血脑屏障破坏的保护作用。
Basic Clin Pharmacol Toxicol. 2019 Jun;124(6):660-669. doi: 10.1111/bcpt.13186. Epub 2019 Mar 18.
4
Roles of astrocytic sonic hedgehog production and its signal for regulation of the blood-brain barrier permeability.星形细胞衍生的 sonic hedgehog 产生及其信号在血脑屏障通透性调节中的作用。
Vitam Horm. 2024;126:97-111. doi: 10.1016/bs.vh.2024.04.006. Epub 2024 May 19.
5
MMP-2-mediated Scube2 degradation promotes blood-brain barrier disruption by blocking the interaction between astrocytes and endothelial cells via inhibiting Sonic hedgehog pathway during early cerebral ischemia.MMP-2 介导的 Scube2 降解通过抑制 Sonic hedgehog 通路,阻断星形胶质细胞和内皮细胞之间的相互作用,促进早期脑缺血时血脑屏障的破坏。
J Neurochem. 2024 Sep;168(9):1877-1894. doi: 10.1111/jnc.16021. Epub 2023 Dec 26.
6
Interleukin-1β induces blood-brain barrier disruption by downregulating Sonic hedgehog in astrocytes.白细胞介素-1β通过下调星形胶质细胞中的音猬因子来诱导血脑屏障破坏。
PLoS One. 2014 Oct 14;9(10):e110024. doi: 10.1371/journal.pone.0110024. eCollection 2014.
7
GM130 protects against blood-brain barrier disruption and brain injury after intracerebral hemorrhage by regulating autophagy formation.GM130通过调节自噬形成来防止脑出血后的血脑屏障破坏和脑损伤。
Exp Gerontol. 2022 Jun 15;163:111772. doi: 10.1016/j.exger.2022.111772. Epub 2022 Mar 22.
8
Wip1 regulates blood-brain barrier function and neuro-inflammation induced by lipopolysaccharide via the sonic hedgehog signaling signaling pathway.Wip1通过音猬因子信号通路调节脂多糖诱导的血脑屏障功能和神经炎症。
Mol Immunol. 2018 Jan;93:31-37. doi: 10.1016/j.molimm.2017.09.020. Epub 2017 Nov 9.
9
Lithium attenuates blood-brain barrier damage and brain edema following intracerebral hemorrhage via an endothelial Wnt/β-catenin signaling-dependent mechanism in mice.锂通过内皮细胞 Wnt/β-连环蛋白信号依赖性机制减轻脑出血后血脑屏障损伤和脑水肿。
CNS Neurosci Ther. 2022 Jun;28(6):862-872. doi: 10.1111/cns.13832. Epub 2022 Mar 28.
10
Recombinant human sonic hedgehog protein regulates the expression of ZO-1 and occludin by activating angiopoietin-1 in stroke damage.重组人 sonic 刺猬蛋白通过激活血管生成素-1 调节脑卒中损伤中 ZO-1 和闭合蛋白的表达。
PLoS One. 2013 Jul 23;8(7):e68891. doi: 10.1371/journal.pone.0068891. Print 2013.

引用本文的文献

1
Dynamic changes in chromatin accessibility within one month of mouse intracerebral hemorrhage.小鼠脑出血后一个月内染色质可及性的动态变化。
iScience. 2025 Jun 2;28(7):112815. doi: 10.1016/j.isci.2025.112815. eCollection 2025 Jul 18.
2
Blood‑brain barrier dysfunction in epilepsy: Mechanisms, therapeutic strategies and future orientation (Review).癫痫中的血脑屏障功能障碍:机制、治疗策略及未来方向(综述)
Int J Mol Med. 2025 Sep;56(3). doi: 10.3892/ijmm.2025.5577. Epub 2025 Jul 4.
3
MicroRNA-29a-5p attenuates hemorrhagic transformation and improves outcomes after mechanical reperfusion for acute ischemic stroke.

本文引用的文献

1
Neuroinflammation after Intracerebral Hemorrhage and Potential Therapeutic Targets.脑出血后的神经炎症及潜在治疗靶点
J Stroke. 2020 Jan;22(1):29-46. doi: 10.5853/jos.2019.02236. Epub 2020 Jan 31.
2
Intracerebral Hemorrhage: Blood Components and Neurotoxicity.脑出血:血液成分与神经毒性
Brain Sci. 2019 Nov 9;9(11):316. doi: 10.3390/brainsci9110316.
3
SHH expression in placental tissues and trophoblast cell oxidative stress injury during preeclampsia.子痫前期中胎盘组织中 SHH 的表达与滋养细胞氧化应激损伤。
微小RNA-29a-5p可减轻急性缺血性脑卒中机械再灌注后的出血性转化并改善预后。
Noncoding RNA Res. 2025 May 28;14:96-106. doi: 10.1016/j.ncrna.2025.05.016. eCollection 2025 Oct.
4
Hedgehog Signaling Functions in Spermatogenesis and Keeping Hemolymph-Testis Barrier Stability in .刺猬信号通路在精子发生及维持血淋巴-睾丸屏障稳定性中的作用 。 (你提供的原文似乎不完整,句末的“in.”后面应该还有具体内容)
Int J Mol Sci. 2025 Jun 4;26(11):5378. doi: 10.3390/ijms26115378.
5
The Role of Astrocytes in the Molecular Pathophysiology of Schizophrenia: Between Neurodevelopment and Neurodegeneration.星形胶质细胞在精神分裂症分子病理生理学中的作用:介于神经发育与神经退行性变之间
Biomolecules. 2025 Apr 23;15(5):615. doi: 10.3390/biom15050615.
6
An In Vitro Model of the Blood-Brain Barrier for the Investigation and Isolation of the Key Drivers of Barriergenesis.用于研究和分离血脑屏障形成关键驱动因素的血脑屏障体外模型。
Adv Healthc Mater. 2024 Dec;13(32):e2303777. doi: 10.1002/adhm.202303777. Epub 2024 Aug 5.
7
The role of reactive oxygen species in the regulation of the blood-brain barrier.活性氧在血脑屏障调节中的作用。
Tissue Barriers. 2024 May 29:2361202. doi: 10.1080/21688370.2024.2361202.
8
Fentanyl dysregulates neuroinflammation and disrupts blood-brain barrier integrity in HIV-1 Tat transgenic mice.芬太尼会使HIV-1反式激活因子转基因小鼠的神经炎症失调,并破坏血脑屏障的完整性。
J Neurovirol. 2024 Feb;30(1):1-21. doi: 10.1007/s13365-023-01186-4. Epub 2024 Jan 27.
9
Crosstalk Among Glial Cells in the Blood-Brain Barrier Injury After Ischemic Stroke.血脑屏障损伤后神经胶质细胞间的串扰。
Mol Neurobiol. 2024 Sep;61(9):6161-6174. doi: 10.1007/s12035-024-03939-6. Epub 2024 Jan 27.
10
Reactive Gliosis in Neonatal Disorders: Friend or Foe for Neuroregeneration?新生儿疾病中的反应性神经胶质增生:神经再生的友军还是敌军?
Cells. 2024 Jan 11;13(2):131. doi: 10.3390/cells13020131.
Eur Rev Med Pharmacol Sci. 2019 Jul;23(14):6026-6034. doi: 10.26355/eurrev_201907_18415.
4
Sonic hedgehog (Shh) and CC chemokine ligand 2 signaling pathways in asthma.哮喘中的 Sonic hedgehog(Shh)和 CC 趋化因子配体 2 信号通路。
J Chin Med Assoc. 2019 May;82(5):343-350. doi: 10.1097/JCMA.0000000000000094.
5
Dysregulation of sonic hedgehog pathway and pericytes in the brain after lentiviral infection.慢病毒感染后大脑中 sonic hedgehog 信号通路和周细胞的失调。
J Neuroinflammation. 2019 Apr 13;16(1):86. doi: 10.1186/s12974-019-1463-y.
6
Dual Roles of Astrocyte-Derived Factors in Regulation of Blood-Brain Barrier Function after Brain Damage.星形胶质细胞衍生因子在脑损伤后血脑屏障功能调节中的双重作用。
Int J Mol Sci. 2019 Jan 29;20(3):571. doi: 10.3390/ijms20030571.
7
Transient Improvement of Cerebellar Oligodendroglial Development in a Neonatal Hyperoxia Model by PDGFA Treatment.PDGFA 治疗改善新生期高氧模型小脑少突胶质细胞发育一过性损伤
Dev Neurobiol. 2019 Mar;79(3):222-235. doi: 10.1002/dneu.22667. Epub 2019 Feb 21.
8
Cross regulation of signaling pathways in gastrointestinal stromal tumor.胃肠道间质瘤中信号通路的交叉调控
Oncol Lett. 2018 Nov;16(5):6770-6776. doi: 10.3892/ol.2018.9494. Epub 2018 Sep 24.
9
Emerging Roles of Sonic Hedgehog in Adult Neurological Diseases: Neurogenesis and Beyond.《Sonic Hedgehog 在成人神经疾病中的新兴作用:神经发生及其他》
Int J Mol Sci. 2018 Aug 16;19(8):2423. doi: 10.3390/ijms19082423.
10
Targeting stromal remodeling and cancer stem cell plasticity overcomes chemoresistance in triple negative breast cancer.靶向基质重塑和癌症干细胞可塑性克服三阴性乳腺癌的化疗耐药性。
Nat Commun. 2018 Jul 24;9(1):2897. doi: 10.1038/s41467-018-05220-6.