Suppr超能文献

与智力障碍相关的 CERT1 基因中的功能获得性突变,该基因编码神经酰胺转运蛋白 CERT。

Intellectual disability-associated gain-of-function mutations in CERT1 that encodes the ceramide transport protein CERT.

机构信息

Division of Medical Genetics, Kanagawa Children's Medical Center, Yokohama, Kanagawa, Japan.

Department of Biochemistry & Cell Biology, National Institute of Infectious Diseases, Tokyo, Japan.

出版信息

PLoS One. 2020 Dec 21;15(12):e0243980. doi: 10.1371/journal.pone.0243980. eCollection 2020.

Abstract

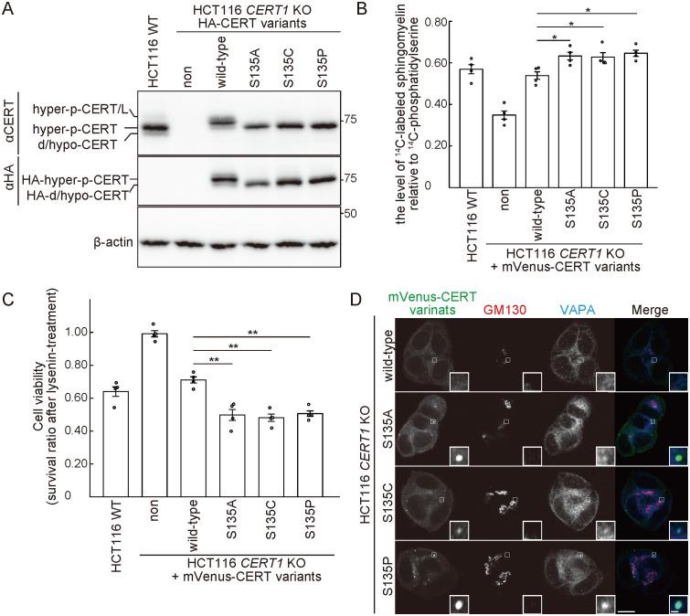
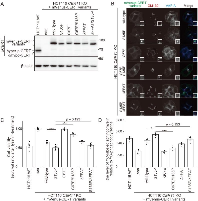
Intellectual disability (ID) is a developmental disorder that includes both intellectual and adaptive functioning deficits in conceptual, social, and practical domains. Although evidence-based interventions for patients have long been desired, their progress has been hindered due to various determinants. One of these determinants is the complexity of the origins of ID. The ceramide transport protein (CERT) encoded by CERT1 mediates inter-organelle trafficking of ceramide for the synthesis of intracellular sphingomyelin. Utilizing whole exome sequencing analysis, we identified a novel CERT variant, which substitutes a serine at position 135 (S135) for a proline in a patient with severe ID. Biochemical analysis showed that S135 is essential for hyperphosphorylation of a serine-repeat motif of CERT, which is required for down-regulation of CERT activity. Amino acid replacements of S135 abnormally activated CERT and induced an intracellular punctate distribution pattern of this protein. These results identified specific ID-associated CERT1 mutations that induced gain-of-function effects on CERT activity. These findings provide a possible molecular basis for not only new diagnostics but also a conceivable pharmaceutical intervention for ID disorders caused by gain-of-function mutations in CERT1.

摘要

智力障碍(ID)是一种发育障碍,包括概念、社会和实践领域的智力和适应功能缺陷。尽管长期以来一直需要针对患者的循证干预措施,但由于各种决定因素,其进展一直受到阻碍。这些决定因素之一是 ID 起源的复杂性。由 CERT1 编码的神经酰胺转运蛋白 (CERT) 介导神经酰胺在细胞器间的运输,用于细胞内神经鞘磷脂的合成。我们利用全外显子组测序分析,在一名严重 ID 患者中发现了一种新型 CERT 变体,该变体将 135 位的丝氨酸(S135)替换为脯氨酸。生化分析表明,S135 对于 CERT 的丝氨酸重复基序的过度磷酸化至关重要,这是下调 CERT 活性所必需的。S135 的氨基酸替换异常激活了 CERT,并诱导该蛋白在细胞内呈现点状分布模式。这些结果确定了特定的 ID 相关 CERT1 突变,这些突变对 CERT 活性产生了功能获得效应。这些发现不仅为 ID 障碍提供了新的诊断方法,而且为 CERT1 功能获得性突变引起的 ID 障碍提供了一种可行的药物干预的可能分子基础。

https://cdn.ncbi.nlm.nih.gov/pmc/blobs/5b79/7751862/11046ac16c78/pone.0243980.g001.jpg

文献检索

告别复杂PubMed语法,用中文像聊天一样搜索,搜遍4000万医学文献。AI智能推荐,让科研检索更轻松。

立即免费搜索

文件翻译

保留排版,准确专业,支持PDF/Word/PPT等文件格式,支持 12+语言互译。

免费翻译文档

深度研究

AI帮你快速写综述,25分钟生成高质量综述,智能提取关键信息,辅助科研写作。

立即免费体验