• 文献检索
  • 文档翻译
  • 深度研究
  • 学术资讯
  • Suppr Zotero 插件Zotero 插件
  • 邀请有礼
  • 套餐&价格
  • 历史记录
应用&插件
Suppr Zotero 插件Zotero 插件浏览器插件Mac 客户端Windows 客户端微信小程序
定价
高级版会员购买积分包购买API积分包
服务
文献检索文档翻译深度研究API 文档MCP 服务
关于我们
关于 Suppr公司介绍联系我们用户协议隐私条款
关注我们

Suppr 超能文献

核心技术专利:CN118964589B侵权必究
粤ICP备2023148730 号-1Suppr @ 2026

文献检索

告别复杂PubMed语法,用中文像聊天一样搜索,搜遍4000万医学文献。AI智能推荐,让科研检索更轻松。

立即免费搜索

文件翻译

保留排版,准确专业,支持PDF/Word/PPT等文件格式,支持 12+语言互译。

免费翻译文档

深度研究

AI帮你快速写综述,25分钟生成高质量综述,智能提取关键信息,辅助科研写作。

立即免费体验

佩尼西赫尔醌通过诱导乙醛脱氢酶(ALDH)和抑制丝裂原活化蛋白激酶(MAPK)信号通路来抑制乙醛诱导的细胞毒性和氧化应激。

-Peniciherqueinone Suppresses Acetaldehyde-Induced Cytotoxicity and Oxidative Stress by Inducing ALDH and Suppressing MAPK Signaling.

作者信息

Oh Taehoon, Kwon Mincheol, Yu Jae Sik, Jang Mina, Kim Gun-Hee, Kim Ki Hyun, Ko Sung-Kyun, Ahn Jong Seog

机构信息

Natural Medicine Research Center, Korea Research Institute of Bioscience and Biotechnology (KRIBB), Cheongju 28116, Korea.

College of Pharmacy, Chungbuk National University, Cheongju, Chungbuk 28160, Korea.

出版信息

Pharmaceutics. 2020 Dec 18;12(12):1229. doi: 10.3390/pharmaceutics12121229.

DOI:10.3390/pharmaceutics12121229
PMID:33352912
原文链接:https://pmc.ncbi.nlm.nih.gov/articles/PMC7765852/
Abstract

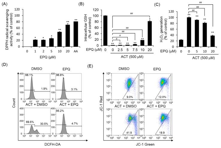
Studies on ethanol-induced stress and acetaldehyde toxicity are actively being conducted, owing to an increase in alcohol consumption in modern society. In this study, -peniciherqueinone (EPQ) isolated from a Hawaiian volcanic soil-associated fungus FT729 was found to reduce the acetaldehyde-induced cytotoxicity and oxidative stress in PC12 cells. EPQ increased cell viability in the presence of acetaldehyde-induced cytotoxicity in PC12 cells. In addition, EPQ reduced cellular reactive oxygen species (ROS) levels and restored acetaldehyde-mediated disruption of mitochondrial membrane potential. Western blot analyses revealed that EPQ treatment increased protein levels of ROS-scavenging heme oxygenase-1 and superoxide dismutase, as well as the levels of aldehyde dehydrogenase (ALDH) 1, ALDH2, and ALDH3, under acetaldehyde-induced cellular stress. Finally, EPQ reduced acetaldehyde-induced phosphorylation of p38 and c-Jun N-terminal kinase, which are associated with ROS-induced oxidative stress. Therefore, our results demonstrated that EPQ prevents cellular oxidative stress caused by acetaldehyde and functions as a potent agent to suppress hangover symptoms and alcohol-related stress.

摘要

由于现代社会酒精消费量的增加,关于乙醇诱导的应激和乙醛毒性的研究正在积极开展。在本研究中,从夏威夷火山土壤相关真菌FT729中分离出的-青霉赫克酮(EPQ)被发现可降低乙醛诱导的PC12细胞的细胞毒性和氧化应激。在PC12细胞存在乙醛诱导的细胞毒性时,EPQ可提高细胞活力。此外,EPQ降低了细胞活性氧(ROS)水平,并恢复了乙醛介导的线粒体膜电位破坏。蛋白质印迹分析显示,在乙醛诱导的细胞应激下,EPQ处理可提高ROS清除酶血红素加氧酶-1和超氧化物歧化酶的蛋白质水平,以及醛脱氢酶(ALDH)1、ALDH2和ALDH3的水平。最后,EPQ降低了乙醛诱导的p38和c-Jun氨基末端激酶的磷酸化,这与ROS诱导的氧化应激有关。因此,我们的结果表明,EPQ可预防乙醛引起的细胞氧化应激,并作为一种有效的药物来抑制宿醉症状和与酒精相关的应激。

https://cdn.ncbi.nlm.nih.gov/pmc/blobs/c47d/7765852/4a4da76449ec/pharmaceutics-12-01229-g006.jpg
https://cdn.ncbi.nlm.nih.gov/pmc/blobs/c47d/7765852/8c44ff9afbd9/pharmaceutics-12-01229-g001.jpg
https://cdn.ncbi.nlm.nih.gov/pmc/blobs/c47d/7765852/a0637c9160b5/pharmaceutics-12-01229-g002.jpg
https://cdn.ncbi.nlm.nih.gov/pmc/blobs/c47d/7765852/7c53772a7981/pharmaceutics-12-01229-g003.jpg
https://cdn.ncbi.nlm.nih.gov/pmc/blobs/c47d/7765852/46d19cce7ab3/pharmaceutics-12-01229-g004.jpg
https://cdn.ncbi.nlm.nih.gov/pmc/blobs/c47d/7765852/bbfb6cd17ead/pharmaceutics-12-01229-g005.jpg
https://cdn.ncbi.nlm.nih.gov/pmc/blobs/c47d/7765852/4a4da76449ec/pharmaceutics-12-01229-g006.jpg
https://cdn.ncbi.nlm.nih.gov/pmc/blobs/c47d/7765852/8c44ff9afbd9/pharmaceutics-12-01229-g001.jpg
https://cdn.ncbi.nlm.nih.gov/pmc/blobs/c47d/7765852/a0637c9160b5/pharmaceutics-12-01229-g002.jpg
https://cdn.ncbi.nlm.nih.gov/pmc/blobs/c47d/7765852/7c53772a7981/pharmaceutics-12-01229-g003.jpg
https://cdn.ncbi.nlm.nih.gov/pmc/blobs/c47d/7765852/46d19cce7ab3/pharmaceutics-12-01229-g004.jpg
https://cdn.ncbi.nlm.nih.gov/pmc/blobs/c47d/7765852/bbfb6cd17ead/pharmaceutics-12-01229-g005.jpg
https://cdn.ncbi.nlm.nih.gov/pmc/blobs/c47d/7765852/4a4da76449ec/pharmaceutics-12-01229-g006.jpg

相似文献

1
-Peniciherqueinone Suppresses Acetaldehyde-Induced Cytotoxicity and Oxidative Stress by Inducing ALDH and Suppressing MAPK Signaling.佩尼西赫尔醌通过诱导乙醛脱氢酶(ALDH)和抑制丝裂原活化蛋白激酶(MAPK)信号通路来抑制乙醛诱导的细胞毒性和氧化应激。
Pharmaceutics. 2020 Dec 18;12(12):1229. doi: 10.3390/pharmaceutics12121229.
2
6-(Methylsulfinyl)hexyl isothiocyanate protects acetaldehyde-caused cytotoxicity through the induction of aldehyde dehydrogenase in hepatocytes.6-(甲硫基)己基异硫氰酸酯通过诱导肝细胞中醛脱氢酶来保护乙醛引起的细胞毒性。
Arch Biochem Biophys. 2020 Jun 15;686:108329. doi: 10.1016/j.abb.2020.108329. Epub 2020 Mar 7.
3
Attenuation of acetaldehyde-induced cell injury by overexpression of aldehyde dehydrogenase-2 (ALDH2) transgene in human cardiac myocytes: role of MAP kinase signaling.通过在人心脏心肌细胞中过表达乙醛脱氢酶-2(ALDH2)转基因减轻乙醛诱导的细胞损伤:丝裂原活化蛋白激酶信号传导的作用
J Mol Cell Cardiol. 2006 Feb;40(2):283-94. doi: 10.1016/j.yjmcc.2005.11.006. Epub 2006 Jan 5.
4
Fisetin Protects PC12 Cells from Tunicamycin-Mediated Cell Death via Reactive Oxygen Species Scavenging and Modulation of Nrf2-Driven Gene Expression, SIRT1 and MAPK Signaling in PC12 Cells.漆黄素通过清除活性氧以及调节PC12细胞中Nrf2驱动的基因表达、SIRT1和MAPK信号通路,保护PC12细胞免受衣霉素介导的细胞死亡。
Int J Mol Sci. 2017 Apr 17;18(4):852. doi: 10.3390/ijms18040852.
5
ALDH2 modulates autophagy flux to regulate acetaldehyde-mediated toxicity thresholds.乙醛脱氢酶2调节自噬通量以调控乙醛介导的毒性阈值。
Am J Cancer Res. 2016 Mar 15;6(4):781-96. eCollection 2016.
6
Herqueilenone A, a unique rearranged benzoquinone-chromanone from the Hawaiian volcanic soil-associated fungal strain Penicillium herquei FT729.赫曲烯酮 A,一种来自夏威夷火山土壤相关真菌Penicillium herquei FT729 的独特的重排苯醌-色满酮。
Bioorg Chem. 2020 Dec;105:104397. doi: 10.1016/j.bioorg.2020.104397. Epub 2020 Oct 21.
7
Aldehyde dehydrogenase 2*2 knock-in mice show increased reactive oxygen species production in response to cisplatin treatment.乙醛脱氢酶2*2基因敲入小鼠在顺铂治疗后活性氧生成增加。
J Biomed Sci. 2017 May 22;24(1):33. doi: 10.1186/s12929-017-0338-8.
8
Mitochondrial oxidative stress and CD95 ligand: a dual mechanism for hepatocyte apoptosis in chronic alcoholism.线粒体氧化应激与CD95配体:慢性酒精中毒中肝细胞凋亡的双重机制
Hepatology. 2002 May;35(5):1205-14. doi: 10.1053/jhep.2002.32969.
9
Zinc supplementation attenuates ethanol- and acetaldehyde-induced liver stellate cell activation by inhibiting reactive oxygen species (ROS) production and by influencing intracellular signaling.补充锌通过抑制活性氧(ROS)生成并影响细胞内信号传导,减轻乙醇和乙醛诱导的肝星状细胞活化。
Biochem Pharmacol. 2009 Aug 1;78(3):301-14. doi: 10.1016/j.bcp.2009.04.009. Epub 2009 Apr 17.
10
Pueraria lobata (Kudzu root) hangover remedies and acetaldehyde-associated neoplasm risk.葛根解酒疗法与乙醛相关肿瘤风险。
Alcohol. 2007 Nov;41(7):469-78. doi: 10.1016/j.alcohol.2007.07.009.

引用本文的文献

1
The global, regional and national burden of pancreatitis due to alcohol use: Results from the Global Burden of Disease Study 2021 and projections to 2040.酒精所致胰腺炎的全球、区域和国家负担:《2021年全球疾病负担研究》结果及至2040年的预测
PLoS One. 2025 Jul 29;20(7):e0327831. doi: 10.1371/journal.pone.0327831. eCollection 2025.
2
Downregulated Contributes to Tumor Progression and Targeted Therapy Resistance in Human Metastatic Melanoma Cells.下调促进人类转移性黑色素瘤细胞的肿瘤进展和靶向治疗耐药性。
Cells. 2025 Jun 17;14(12):913. doi: 10.3390/cells14120913.
3
Identification of Novel Isatin Derivative Bearing a Nitrofuran Moiety as Potent Multi-Isoform Aldehyde Dehydrogenase Inhibitor.

本文引用的文献

1
Herqueilenone A, a unique rearranged benzoquinone-chromanone from the Hawaiian volcanic soil-associated fungal strain Penicillium herquei FT729.赫曲烯酮 A,一种来自夏威夷火山土壤相关真菌Penicillium herquei FT729 的独特的重排苯醌-色满酮。
Bioorg Chem. 2020 Dec;105:104397. doi: 10.1016/j.bioorg.2020.104397. Epub 2020 Oct 21.
2
Xyloneside A: A New Glycosylated Incisterol Derivative from Xylaria sp. FB.木糖甙A:一种从炭角菌属FB中分离得到的新型糖基化肉豆蔻甾醇衍生物
Chembiochem. 2020 Aug 17;21(16):2253-2258. doi: 10.1002/cbic.202000065. Epub 2020 May 5.
3
6-(Methylsulfinyl)hexyl isothiocyanate protects acetaldehyde-caused cytotoxicity through the induction of aldehyde dehydrogenase in hepatocytes.
鉴定具有硝基呋喃部分的新型靛红衍生物作为有效的多同工型醛脱氢酶抑制剂。
Molecules. 2024 Jun 29;29(13):3114. doi: 10.3390/molecules29133114.
4
Protective effect of hygrolansamycin C against corticosterone-induced toxicity and oxidative stress-mediated via autophagy and the MAPK signaling pathway.潮霉素C通过自噬和丝裂原活化蛋白激酶信号通路对皮质酮诱导的毒性和氧化应激的保护作用。
Pharmacol Rep. 2024 Apr;76(2):368-378. doi: 10.1007/s43440-024-00572-x. Epub 2024 Mar 18.
5
Investigating Carvedilol's Repurposing for the Treatment of Non-Small Cell Lung Cancer via Aldehyde Dehydrogenase Activity Modulation in the Presence of β-Adrenergic Agonists.在存在β-肾上腺素能激动剂的情况下,通过调节醛脱氢酶活性研究卡维地洛在非小细胞肺癌治疗中的新用途。
Curr Issues Mol Biol. 2023 Sep 29;45(10):7996-8012. doi: 10.3390/cimb45100505.
6
Pathogenic mechanisms and regulatory factors involved in alcoholic liver disease.酒精性肝病的发病机制及调控因素。
J Transl Med. 2023 May 4;21(1):300. doi: 10.1186/s12967-023-04166-8.
7
Aldehyde dehydrogenase in solid tumors and other diseases: Potential biomarkers and therapeutic targets.实体瘤及其他疾病中的醛脱氢酶:潜在的生物标志物与治疗靶点
MedComm (2020). 2023 Jan 16;4(1):e195. doi: 10.1002/mco2.195. eCollection 2023 Feb.
6-(甲硫基)己基异硫氰酸酯通过诱导肝细胞中醛脱氢酶来保护乙醛引起的细胞毒性。
Arch Biochem Biophys. 2020 Jun 15;686:108329. doi: 10.1016/j.abb.2020.108329. Epub 2020 Mar 7.
4
Pantheric Acids A-C from a Poisonous Mushroom, , Promote Lipid Accumulation in Adipocytes. Pantheric Acids A-C 从一种有毒蘑菇中提取,可促进脂肪细胞中的脂质积累。
J Nat Prod. 2019 Dec 27;82(12):3489-3493. doi: 10.1021/acs.jnatprod.9b00782. Epub 2019 Nov 14.
5
Phenalenones from a Marine-Derived Fungus Sp.海洋来源真菌 Sp. 的 Phenalenones
Mar Drugs. 2019 Mar 18;17(3):176. doi: 10.3390/md17030176.
6
Bioactivity-guided isolation of ginsenosides from Korean Red Ginseng with cytotoxic activity against human lung adenocarcinoma cells.以生物活性为导向从高丽红参中分离具有抗人肺腺癌细胞细胞毒性活性的人参皂苷。
J Ginseng Res. 2018 Oct;42(4):562-570. doi: 10.1016/j.jgr.2018.02.004. Epub 2018 Feb 16.
7
Alcohol Dehydrogenases, Aldehyde Dehydrogenases, and Alcohol Use Disorders: A Critical Review.醇脱氢酶、醛脱氢酶与酒精使用障碍:批判性回顾
Alcohol Clin Exp Res. 2018 Dec;42(12):2281-2297. doi: 10.1111/acer.13904. Epub 2018 Nov 11.
8
Bioactivity evaluations of betulin identified from the bark of Betula platyphylla var. japonica for cancer therapy.从白桦树皮中鉴定出的白桦脂醇的生物活性评价及其在癌症治疗中的应用。
Arch Pharm Res. 2018 Aug;41(8):815-822. doi: 10.1007/s12272-018-1064-9. Epub 2018 Aug 14.
9
The Role of the Reactive Oxygen Species and Oxidative Stress in the Pathomechanism of the Age-Related Ocular Diseases and Other Pathologies of the Anterior and Posterior Eye Segments in Adults.活性氧和氧化应激在成人年龄相关性眼病及眼前段和眼后段其他病变发病机制中的作用
Oxid Med Cell Longev. 2016;2016:3164734. doi: 10.1155/2016/3164734. Epub 2016 Jan 10.
10
Natural Products for the Prevention and Treatment of Hangover and Alcohol Use Disorder.用于预防和治疗宿醉及酒精使用障碍的天然产物。
Molecules. 2016 Jan 7;21(1):64. doi: 10.3390/molecules21010064.