Department of Neurology, Technische Universität Dresden, Fetscherstrasse 74, 01307, Dresden, Germany.
German Center for Neurodegenerative Diseases (DZNE), 01307, Dresden, Germany.
J Neurol. 2021 Apr;268(4):1495-1507. doi: 10.1007/s00415-020-10323-6. Epub 2020 Dec 23.
To investigate diagnostic accuracy of a nerve ultrasound (US) protocol that is individualized to a patient's clinical deficits for the differentiation of amyotrophic lateral sclerosis with predominant lower motoneuron disease (ALS/LMND) and multifocal motor neuropathy (MMN).
Single-center, prospective, examiner-blinded, diagnostic study in two cohorts. Cohort I (model development): Convenience sample of subjects with ALS/LMND or MMN according to revised El-Escorial or EFNS guidelines. Cohort II (model validation): Consecutively recruited treatment-naïve subjects with suspected diagnosis of ALS/LMND or MMN. Cutoffs for 28 different US values were determined by Receiver Operating Curve (ROC) in cohort I. Area Under The Curve (AUC) of US was compared to nerve conduction studies (NCS). Diagnostic accuracy of US protocols, individualized according to clinical deficits, was compared to former rigid non-individualized protocols and to random examination site selection in cohort II.
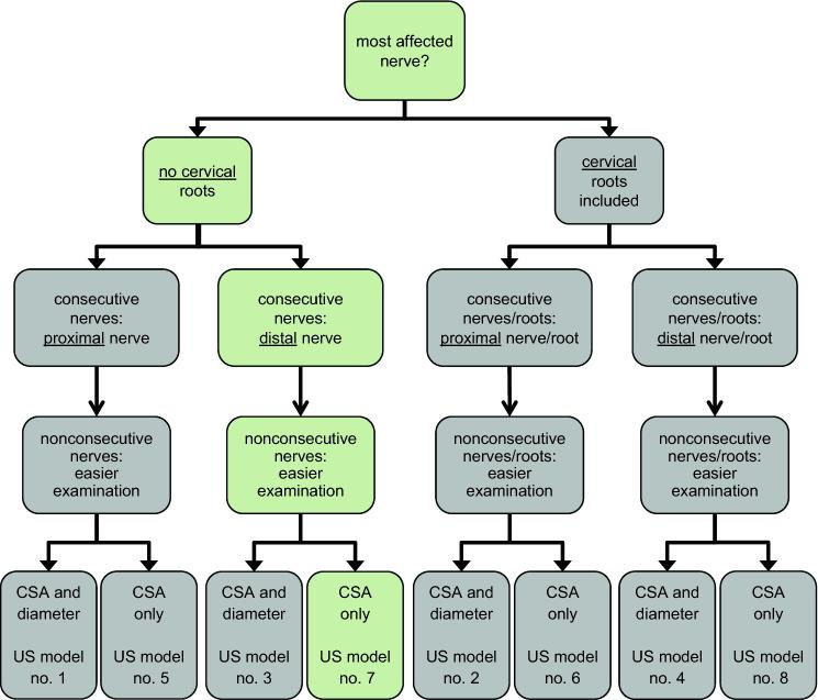
48 patients were recruited. In cohort I (28 patients), US had higher ROC AUCs than NCS, US 0.82 (0.12) (mean (standard deviation)), NCS (compound muscle action potential (CMAP) 0.60 (0.09), p < .001; two-sided t-test). US models based on the nerve innervating the clinically most affected muscles had higher correct classification rates (CCRs, 93%) in cohort II than former rigid protocols (85% and 80%), or models with random measurement site selection (66% and 80%).
Clinically guided US protocols for differentiation of ALS/LMND from MMN increase diagnostic accuracy when compared to clinically unguided protocols. They also require less measurements sites to achieve this accuracy.
研究针对患者临床缺陷个体化的神经超声(US)方案对肌萎缩侧索硬化伴主要下运动神经元疾病(ALS/LMND)和多发性运动神经病(MMN)的诊断准确性。
单中心、前瞻性、观察者盲、诊断研究,分为两个队列。队列 I(模型开发):根据修订后的 El-Escorial 或 EFNS 指南,便利选择 ALS/LMND 或 MMN 患者。队列 II(模型验证):连续招募疑似 ALS/LMND 或 MMN 的初治患者。在队列 I 中,通过接收者操作曲线(ROC)确定 28 种不同 US 值的截断值。US 的曲线下面积(AUC)与神经传导研究(NCS)进行比较。根据临床缺陷个体化的 US 方案的诊断准确性与以前的非个体化刚性方案以及队列 II 中的随机检查部位选择进行比较。
共招募了 48 名患者。在队列 I(28 名患者)中,US 的 ROC AUC 高于 NCS,US 为 0.82(0.12)(平均值(标准差)),NCS(复合肌肉动作电位(CMAP)为 0.60(0.09),p<0.001;双侧 t 检验)。在队列 II 中,基于临床最受影响肌肉支配的神经的 US 模型的正确分类率(CCR)高于以前的刚性方案(85%和 80%)或随机测量部位选择模型(66%和 80%)。
与无临床指导的方案相比,用于区分 ALS/LMND 和 MMN 的临床指导 US 方案可提高诊断准确性。它们还需要更少的测量部位来实现这种准确性。