• 文献检索
  • 文档翻译
  • 深度研究
  • 学术资讯
  • Suppr Zotero 插件Zotero 插件
  • 邀请有礼
  • 套餐&价格
  • 历史记录
应用&插件
Suppr Zotero 插件Zotero 插件浏览器插件Mac 客户端Windows 客户端微信小程序
定价
高级版会员购买积分包购买API积分包
服务
文献检索文档翻译深度研究API 文档MCP 服务
关于我们
关于 Suppr公司介绍联系我们用户协议隐私条款
关注我们

Suppr 超能文献

核心技术专利:CN118964589B侵权必究
粤ICP备2023148730 号-1Suppr @ 2026

文献检索

告别复杂PubMed语法,用中文像聊天一样搜索,搜遍4000万医学文献。AI智能推荐,让科研检索更轻松。

立即免费搜索

文件翻译

保留排版,准确专业,支持PDF/Word/PPT等文件格式,支持 12+语言互译。

免费翻译文档

深度研究

AI帮你快速写综述,25分钟生成高质量综述,智能提取关键信息,辅助科研写作。

立即免费体验

CLIP 和大规模并行功能分析揭示了 CELF6 通过与 3'UTR 元件相互作用在稳定突触基因 mRNAs 中的作用。

CLIP and Massively Parallel Functional Analysis of CELF6 Reveal a Role in Destabilizing Synaptic Gene mRNAs through Interaction with 3' UTR Elements.

机构信息

Department of Genetics, Washington University School of Medicine, St. Louis, MO 63110, USA; Department of Psychiatry, Washington University School of Medicine, St. Louis, MO 63110, USA.

Department of Genetics, Washington University School of Medicine, St. Louis, MO 63110, USA.

出版信息

Cell Rep. 2020 Dec 22;33(12):108531. doi: 10.1016/j.celrep.2020.108531.

DOI:10.1016/j.celrep.2020.108531
PMID:33357440
原文链接:https://pmc.ncbi.nlm.nih.gov/articles/PMC7780154/
Abstract

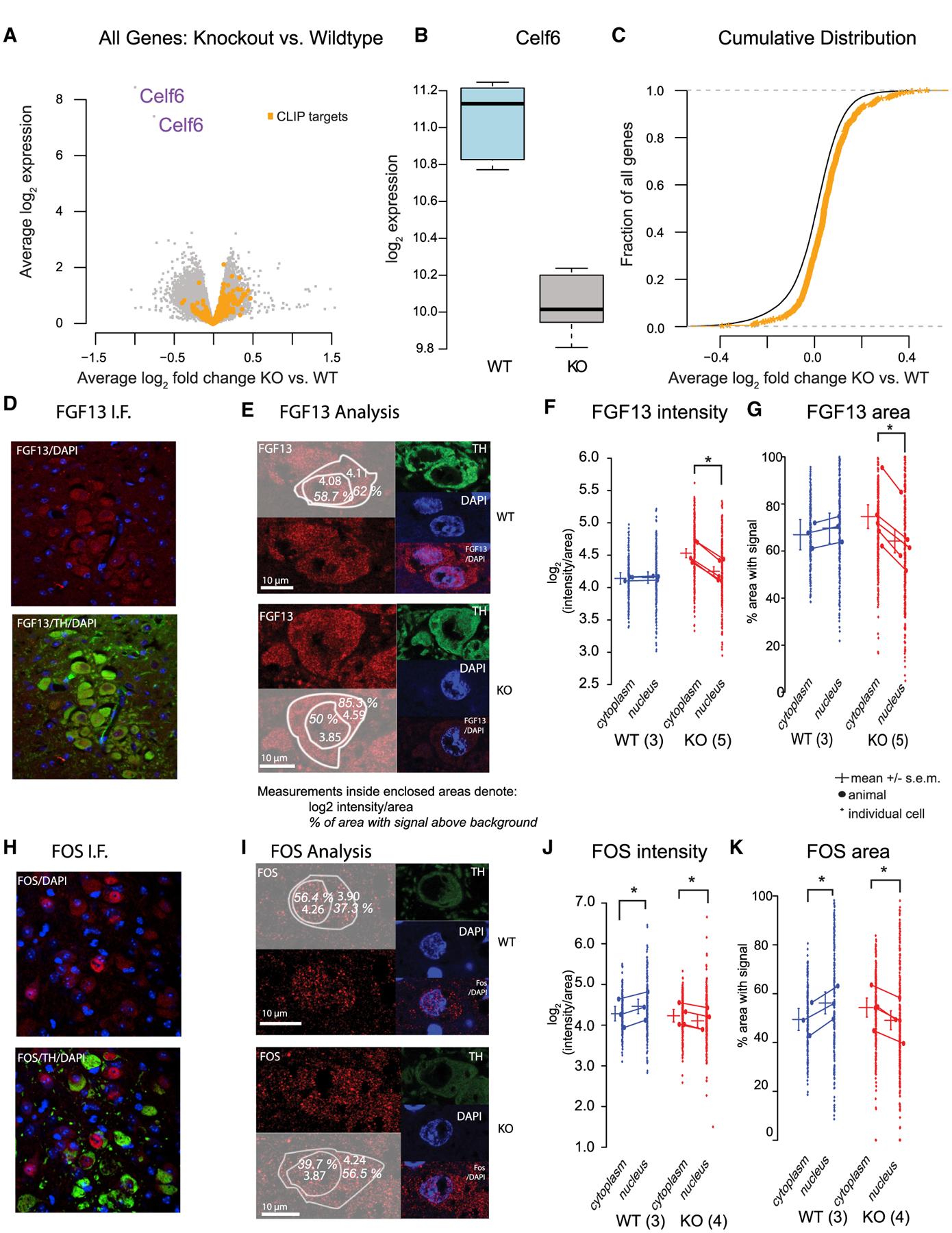
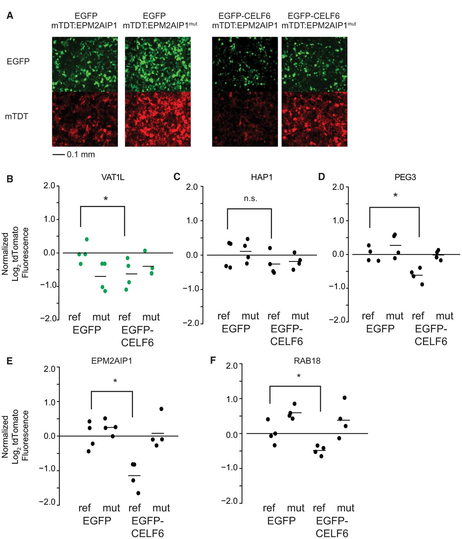
CELF6 is a CELF-RNA-binding protein, and thus part of a protein family with roles in human disease; however, its mRNA targets in the brain are largely unknown. Using cross-linking immunoprecipitation and sequencing (CLIP-seq), we define its CNS targets, which are enriched for 3' UTRs in synaptic protein-coding genes. Using a massively parallel reporter assay framework, we test the consequence of CELF6 expression on target sequences, with and without mutating putative binding motifs. Where CELF6 exerts an effect on sequences, it is largely to decrease RNA abundance, which is reversed by mutating UGU-rich motifs. This is also the case for CELF3-5, with a protein-dependent effect on magnitude. Finally, we demonstrate that targets are derepressed in CELF6-mutant mice, and at least two key CNS proteins, FOS and FGF13, show altered protein expression levels and localization. Our works find, in addition to previously identified roles in splicing, that CELF6 is associated with repression of its CNS targets via the 3' UTR in vivo.

摘要

CELF6 是 CELF-RNA 结合蛋白,因此是在人类疾病中起作用的蛋白家族的一部分;然而,其在大脑中的 mRNA 靶标在很大程度上是未知的。我们使用交联免疫沉淀和测序(CLIP-seq)来定义其 CNS 靶标,这些靶标富含突触蛋白编码基因的 3'UTR。我们使用大规模平行报告基因检测框架来测试 CELF6 表达对靶序列的影响,同时突变可能的结合基序。在 CELF6 对序列产生影响的情况下,它主要是降低 RNA 丰度,而突变 UGU 丰富基序则可以逆转这种情况。CELF3-5 也是如此,其对幅度的影响具有蛋白依赖性。最后,我们证明在 CELF6 突变小鼠中靶标被解除抑制,至少两种关键的中枢神经系统蛋白,FOS 和 FGF13,显示出改变的蛋白表达水平和定位。除了先前在剪接中鉴定的作用外,我们的工作还发现 CELF6 通过体内 3'UTR 与 CNS 靶标的抑制有关。

https://cdn.ncbi.nlm.nih.gov/pmc/blobs/f4f3/7780154/5f2f39156ff8/nihms-1657603-f0007.jpg
https://cdn.ncbi.nlm.nih.gov/pmc/blobs/f4f3/7780154/5e9fb0acd234/nihms-1657603-f0002.jpg
https://cdn.ncbi.nlm.nih.gov/pmc/blobs/f4f3/7780154/b6ce0207103a/nihms-1657603-f0003.jpg
https://cdn.ncbi.nlm.nih.gov/pmc/blobs/f4f3/7780154/657547c92592/nihms-1657603-f0004.jpg
https://cdn.ncbi.nlm.nih.gov/pmc/blobs/f4f3/7780154/9a8ead21d833/nihms-1657603-f0005.jpg
https://cdn.ncbi.nlm.nih.gov/pmc/blobs/f4f3/7780154/b18cc50efebd/nihms-1657603-f0006.jpg
https://cdn.ncbi.nlm.nih.gov/pmc/blobs/f4f3/7780154/5f2f39156ff8/nihms-1657603-f0007.jpg
https://cdn.ncbi.nlm.nih.gov/pmc/blobs/f4f3/7780154/5e9fb0acd234/nihms-1657603-f0002.jpg
https://cdn.ncbi.nlm.nih.gov/pmc/blobs/f4f3/7780154/b6ce0207103a/nihms-1657603-f0003.jpg
https://cdn.ncbi.nlm.nih.gov/pmc/blobs/f4f3/7780154/657547c92592/nihms-1657603-f0004.jpg
https://cdn.ncbi.nlm.nih.gov/pmc/blobs/f4f3/7780154/9a8ead21d833/nihms-1657603-f0005.jpg
https://cdn.ncbi.nlm.nih.gov/pmc/blobs/f4f3/7780154/b18cc50efebd/nihms-1657603-f0006.jpg
https://cdn.ncbi.nlm.nih.gov/pmc/blobs/f4f3/7780154/5f2f39156ff8/nihms-1657603-f0007.jpg

相似文献

1
CLIP and Massively Parallel Functional Analysis of CELF6 Reveal a Role in Destabilizing Synaptic Gene mRNAs through Interaction with 3' UTR Elements.CLIP 和大规模并行功能分析揭示了 CELF6 通过与 3'UTR 元件相互作用在稳定突触基因 mRNAs 中的作用。
Cell Rep. 2020 Dec 22;33(12):108531. doi: 10.1016/j.celrep.2020.108531.
2
CELF6 modulates triple-negative breast cancer progression by regulating the stability of FBP1 mRNA.CELF6 通过调控 FBP1 mRNA 的稳定性来调节三阴性乳腺癌的进展。
Breast Cancer Res Treat. 2020 Aug;183(1):71-82. doi: 10.1007/s10549-020-05753-9. Epub 2020 Jun 29.
3
RNA-binding protein CELF6 is cell cycle regulated and controls cancer cell proliferation by stabilizing p21.RNA 结合蛋白 CELF6 受细胞周期调控,通过稳定 p21 控制癌细胞增殖。
Cell Death Dis. 2019 Sep 18;10(10):688. doi: 10.1038/s41419-019-1927-0.
4
CELF6, a member of the CELF family of RNA-binding proteins, regulates muscle-specific splicing enhancer-dependent alternative splicing.CELF6是RNA结合蛋白CELF家族的成员之一,可调节肌肉特异性剪接增强子依赖性可变剪接。
J Biol Chem. 2004 Apr 23;279(17):17756-64. doi: 10.1074/jbc.M310687200. Epub 2004 Feb 3.
5
Antagonistic regulation of mRNA expression and splicing by CELF and MBNL proteins.CELF和MBNL蛋白对mRNA表达和剪接的拮抗调节。
Genome Res. 2015 Jun;25(6):858-71. doi: 10.1101/gr.184390.114. Epub 2015 Apr 16.
6
The natural compound neobractatin inhibits cell proliferation mainly by regulating the RNA binding protein CELF6.天然化合物 neobractatin 主要通过调节 RNA 结合蛋白 CELF6 来抑制细胞增殖。
Food Funct. 2022 Feb 21;13(4):1741-1750. doi: 10.1039/d1fo03542h.
7
Loss of CELF6 RNA binding protein impairs cocaine conditioned place preference and contextual fear conditioning.CELF6 RNA 结合蛋白缺失会损害可卡因条件性位置偏好和情境性恐惧条件反射。
Genes Brain Behav. 2019 Sep;18(7):e12593. doi: 10.1111/gbb.12593. Epub 2019 Jun 19.
8
RNA-binding protein CELF6 modulates transcription and splicing levels of genes associated with tumorigenesis in lung cancer A549 cells.RNA 结合蛋白 CELF6 调节肺癌 A549 细胞中与肿瘤发生相关基因的转录和剪接水平。
PeerJ. 2022 Jul 26;10:e13800. doi: 10.7717/peerj.13800. eCollection 2022.
9
The RNA-binding protein Celf6 is highly expressed in diencephalic nuclei and neuromodulatory cell populations of the mouse brain.RNA结合蛋白Celf6在小鼠大脑的间脑核和神经调节细胞群体中高度表达。
Brain Struct Funct. 2016 May;221(4):1809-31. doi: 10.1007/s00429-015-1005-z. Epub 2015 Feb 15.
10
PRAS: Predicting functional targets of RNA binding proteins based on CLIP-seq peaks.PRAS:基于 CLIP-seq 峰预测 RNA 结合蛋白的功能靶标。
PLoS Comput Biol. 2019 Aug 19;15(8):e1007227. doi: 10.1371/journal.pcbi.1007227. eCollection 2019 Aug.

引用本文的文献

1
The striatal heterogeneous nuclear ribonucleoprotein H mRNA targetome associated with methamphetamine administration and behavior.与甲基苯丙胺给药及行为相关的纹状体不均一核核糖核蛋白H信使核糖核酸靶标组
bioRxiv. 2025 May 29:2021.07.06.451358. doi: 10.1101/2021.07.06.451358.
2
Decoding protein-RNA interactions using CLIP-based methodologies.利用基于 CLIP 的方法解码蛋白质-RNA 相互作用。
Nat Rev Genet. 2024 Dec;25(12):879-895. doi: 10.1038/s41576-024-00749-3. Epub 2024 Jul 9.
3
A distinct class of pan-cancer susceptibility genes revealed by an alternative polyadenylation transcriptome-wide association study.

本文引用的文献

1
CELF6 modulates triple-negative breast cancer progression by regulating the stability of FBP1 mRNA.CELF6 通过调控 FBP1 mRNA 的稳定性来调节三阴性乳腺癌的进展。
Breast Cancer Res Treat. 2020 Aug;183(1):71-82. doi: 10.1007/s10549-020-05753-9. Epub 2020 Jun 29.
2
RNA-binding protein CELF6 is cell cycle regulated and controls cancer cell proliferation by stabilizing p21.RNA 结合蛋白 CELF6 受细胞周期调控,通过稳定 p21 控制癌细胞增殖。
Cell Death Dis. 2019 Sep 18;10(10):688. doi: 10.1038/s41419-019-1927-0.
3
Loss of CELF6 RNA binding protein impairs cocaine conditioned place preference and contextual fear conditioning.
通过对可变多聚腺苷酸化转录组进行全基因组关联研究揭示了一类独特的泛癌易感性基因。
Nat Commun. 2024 Feb 26;15(1):1729. doi: 10.1038/s41467-024-46064-7.
4
A Cre-dependent massively parallel reporter assay allows for cell-type specific assessment of the functional effects of non-coding elements in vivo.依赖 Cre 的大规模平行报告基因检测可用于在体内评估非编码元件对细胞类型特异性的功能影响。
Commun Biol. 2023 Nov 13;6(1):1151. doi: 10.1038/s42003-023-05483-w.
5
Activity-dependent translation dynamically alters the proteome of the perisynaptic astrocyte process.活动依赖性翻译动态改变了突触周星形胶质细胞突起的蛋白质组。
Cell Rep. 2022 Oct 18;41(3):111474. doi: 10.1016/j.celrep.2022.111474.
6
RNA-binding protein CELF6 modulates transcription and splicing levels of genes associated with tumorigenesis in lung cancer A549 cells.RNA 结合蛋白 CELF6 调节肺癌 A549 细胞中与肿瘤发生相关基因的转录和剪接水平。
PeerJ. 2022 Jul 26;10:e13800. doi: 10.7717/peerj.13800. eCollection 2022.
7
Protect Effects of Seafood-Derived Plasmalogens Against Amyloid-Beta (1-42) Induced Toxicity via Modulating the Transcripts Related to Endocytosis, Autophagy, Apoptosis, Neurotransmitter Release and Synaptic Transmission in SH-SY5Y Cells.海鲜源缩醛磷脂通过调节SH-SY5Y细胞中与内吞作用、自噬、凋亡、神经递质释放和突触传递相关的转录本对β-淀粉样蛋白(1-42)诱导的毒性的保护作用。
Front Aging Neurosci. 2021 Nov 26;13:773713. doi: 10.3389/fnagi.2021.773713. eCollection 2021.
8
CELF Family Proteins in Cancer: Highlights on the RNA-Binding Protein/Noncoding RNA Regulatory Axis.CELF 家族蛋白在癌症中的作用:聚焦于 RNA 结合蛋白/非编码 RNA 调控轴。
Int J Mol Sci. 2021 Oct 14;22(20):11056. doi: 10.3390/ijms222011056.
9
Massively Parallel Reporter Assays: Defining Functional Psychiatric Genetic Variants Across Biological Contexts.大规模平行报告分析:在不同生物学背景下定义功能性精神疾病遗传变异。
Biol Psychiatry. 2021 Jan 1;89(1):76-89. doi: 10.1016/j.biopsych.2020.06.011. Epub 2020 Jun 18.
10
Loss of CELF6 RNA binding protein impairs cocaine conditioned place preference and contextual fear conditioning.CELF6 RNA 结合蛋白缺失会损害可卡因条件性位置偏好和情境性恐惧条件反射。
Genes Brain Behav. 2019 Sep;18(7):e12593. doi: 10.1111/gbb.12593. Epub 2019 Jun 19.
CELF6 RNA 结合蛋白缺失会损害可卡因条件性位置偏好和情境性恐惧条件反射。
Genes Brain Behav. 2019 Sep;18(7):e12593. doi: 10.1111/gbb.12593. Epub 2019 Jun 19.
4
PTRE-seq reveals mechanism and interactions of RNA binding proteins and miRNAs.PTRE-seq揭示了RNA结合蛋白和微小RNA的作用机制及相互作用。
Nat Commun. 2018 Jan 19;9(1):301. doi: 10.1038/s41467-017-02745-0.
5
Trans-acting translational regulatory RNA binding proteins.反式作用翻译调控 RNA 结合蛋白。
Wiley Interdiscip Rev RNA. 2018 May;9(3):e1465. doi: 10.1002/wrna.1465. Epub 2018 Jan 17.
6
A Requirement for Mena, an Actin Regulator, in Local mRNA Translation in Developing Neurons.发育中神经元局部mRNA翻译过程中肌动蛋白调节因子Mena的需求
Neuron. 2017 Aug 2;95(3):608-622.e5. doi: 10.1016/j.neuron.2017.06.048. Epub 2017 Jul 20.
7
Highly accessible AU-rich regions in 3' untranslated regions are hotspots for binding of regulatory factors.3'非翻译区中高度易接近的富含AU区域是调节因子结合的热点。
PLoS Comput Biol. 2017 Apr 14;13(4):e1005460. doi: 10.1371/journal.pcbi.1005460. eCollection 2017 Apr.
8
CRISPR/Cas9-mediated integration enables TAG-eCLIP of endogenously tagged RNA binding proteins.CRISPR/Cas9介导的整合实现了内源性标记的RNA结合蛋白的TAG-eCLIP。
Methods. 2017 Apr 15;118-119:50-59. doi: 10.1016/j.ymeth.2016.12.007. Epub 2016 Dec 18.
9
Translational control by 5'-untranslated regions of eukaryotic mRNAs.真核生物 mRNAs 5'-非翻译区的翻译调控。
Science. 2016 Jun 17;352(6292):1413-6. doi: 10.1126/science.aad9868.
10
Polarized localization of voltage-gated Na+ channels is regulated by concerted FGF13 and FGF14 action.电压门控钠通道的极化定位受FGF13和FGF14协同作用的调节。
Proc Natl Acad Sci U S A. 2016 May 10;113(19):E2665-74. doi: 10.1073/pnas.1521194113. Epub 2016 Apr 4.