Suppr超能文献

一种基于CRISPR-Cas13a的策略,用于追踪和降解1型强直性肌营养不良中的毒性RNA。

A CRISPR-Cas13a Based Strategy That Tracks and Degrades Toxic RNA in Myotonic Dystrophy Type 1.

作者信息

Zhang Nan, Bewick Brittani, Xia Guangbin, Furling Denis, Ashizawa Tetsuo

机构信息

Department of Neurology, Houston Methodist Research Institute, Houston, TX, United States.

Indiana University School of Medicine, Fort Wayne, IN, United States.

出版信息

Front Genet. 2020 Dec 10;11:594576. doi: 10.3389/fgene.2020.594576. eCollection 2020.

Abstract

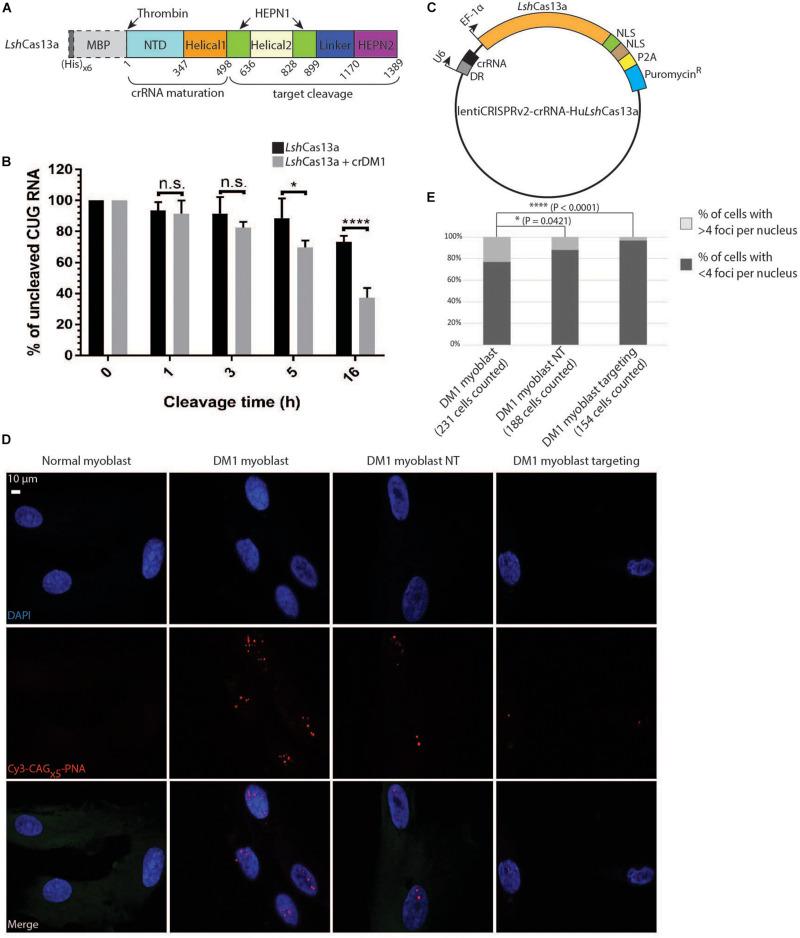
Cas13a, an effector of type VI CRISPR-Cas systems, is an RNA guided RNase with multiplexing and therapeutic potential. This study employs the () Cas13a and a repeat-based CRISPR RNA (crRNA) to track and eliminate toxic RNA aggregates in myotonic dystrophy type 1 (DM1) - a neuromuscular disease caused by CTG expansion in the gene. We demonstrate that Cas13a cleaves CUG repeat RNA in biochemical assays and reduces toxic RNA load in patient-derived myoblasts. As a result, Cas13a reverses the characteristic adult-to-embryonic missplicing events in several key genes that contribute to DM1 phenotype. The deactivated Cas13a can further be repurposed to track RNA-rich organelles within cells. Our data highlights the reprogrammability of Cas13a and the possible use of Cas13a to target expanded repeat sequences in microsatellite expansion diseases.

摘要

Cas13a是VI型CRISPR - Cas系统的一种效应蛋白,是一种具有多重作用和治疗潜力的RNA引导核糖核酸酶。本研究采用()Cas13a和一种基于重复序列的CRISPR RNA(crRNA)来追踪和消除1型强直性肌营养不良(DM1)中的有毒RNA聚集体,DM1是一种由该基因中CTG重复序列扩增引起的神经肌肉疾病。我们证明,在生化分析中,Cas13a可切割CUG重复RNA,并减少患者来源的成肌细胞中的有毒RNA负荷。结果,Cas13a逆转了几个导致DM1表型的关键基因中典型的成人到胚胎的剪接异常事件。失活的Cas13a还可进一步用于追踪细胞内富含RNA的细胞器。我们的数据突出了Cas13a的可重编程性以及Cas13a靶向微卫星扩增疾病中扩增重复序列的可能性。

https://cdn.ncbi.nlm.nih.gov/pmc/blobs/a4b7/7758406/e8776f449ede/fgene-11-594576-g001.jpg

文献检索

告别复杂PubMed语法,用中文像聊天一样搜索,搜遍4000万医学文献。AI智能推荐,让科研检索更轻松。

立即免费搜索

文件翻译

保留排版,准确专业,支持PDF/Word/PPT等文件格式,支持 12+语言互译。

免费翻译文档

深度研究

AI帮你快速写综述,25分钟生成高质量综述,智能提取关键信息,辅助科研写作。

立即免费体验