Suppr超能文献

巨噬细胞受体 MARCO、LDL 和 LDLR 与疾病相关晶体结构的结合。

Binding of Macrophage Receptor MARCO, LDL, and LDLR to Disease-Associated Crystalline Structures.

机构信息

Institute of Clinical Chemistry, Hannover Medical School, Hannover, Germany.

Research Core Unit Proteomics & Institute of Toxicology, Hannover Medical School, Hannover, Germany.

出版信息

Front Immunol. 2020 Dec 8;11:596103. doi: 10.3389/fimmu.2020.596103. eCollection 2020.

Abstract

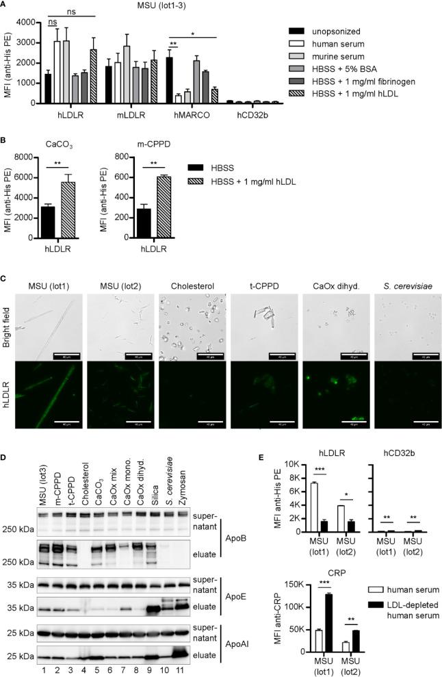
Endogenous and exogenous crystalline structures are involved in various pathologies and diseases in humans by inducing sterile inflammation, mechanical stress, or obstruction of excretory organs. The best studied of these diseases is gout, in which crystallization of uric acid in the form of monosodium urate (MSU) mainly in synovial fluid of the joints leads to sterile inflammation. Though some of these diseases have been described for centuries, little is known about if and how the immune system recognizes the associated crystals. Thus, in this study we aimed at identifying possible recognition molecules of MSU using liquid chromatography-mass spectrometry (LC-MS) analysis of MSU-binding serum proteins. Among the strongest binding proteins, we unexpectedly found two transmembrane receptors, namely macrophage receptor with collagenous structure (MARCO) and low-density lipoprotein (LDL) receptor (LDLR). We show that recombinant versions of both human and mouse MARCO directly bind to unopsonized MSU and several other disease-associated crystals. Recombinant LDLR binds many types of crystals mainly when opsonized with serum proteins. We show that this interaction is predominantly mediated by LDL, which we found to bind to all crystalline structures tested except for cholesterol crystals. However, murine macrophages lacking LDLR expression do neither show altered phagocytosis nor interleukin-1β (IL-1β) production in response to opsonized crystals. Binding of LDL to MSU has previously been shown to inhibit the production of reactive oxygen species (ROS) by human neutrophils. We extend these findings and show that LDL inhibits neutrophil ROS production in response to most crystals tested, even cholesterol crystals. The inhibition of neutrophil ROS production only partly correlated with the inhibition of IL-1β production by peripheral blood mononuclear cells (PBMCs): LDL inhibited IL-1β production in response to large MSU crystals, but not small MSU or silica crystals. This may suggest distinct upstream signals for IL-1β production depending on the size or the shape of the crystals. Together, we identify MARCO and LDLR as potential crystal recognition receptors, and show that LDL binding to diverse disease-associated crystalline structures has variable effects on crystal-induced innate immune cell activation.

摘要

内源性和外源性晶体结构通过诱导无菌性炎症、机械应力或排泄器官阻塞而参与人类的各种病理和疾病。在这些疾病中,研究最为广泛的是痛风,尿酸以单钠尿酸盐(MSU)的形式在关节滑液中的结晶导致无菌性炎症。尽管这些疾病中的一些已经被描述了几个世纪,但人们对于免疫系统是否以及如何识别相关晶体知之甚少。因此,在这项研究中,我们旨在使用 MSU 结合血清蛋白的液相色谱-质谱(LC-MS)分析来鉴定 MSU 的可能识别分子。在最强结合蛋白中,我们出人意料地发现了两种跨膜受体,即巨噬细胞胶原结构受体(MARCO)和低密度脂蛋白(LDL)受体(LDLR)。我们表明,人源和鼠源 MARCO 的重组版本直接结合未调理的 MSU 和其他几种与疾病相关的晶体。重组 LDLR 主要在与血清蛋白调理时结合多种类型的晶体。我们表明,这种相互作用主要由 LDL 介导,我们发现 LDL 结合所有测试的晶体结构,除了胆固醇晶体。然而,缺乏 LDLR 表达的鼠源巨噬细胞在对调理后的晶体的吞噬作用或白细胞介素-1β(IL-1β)产生方面没有改变。先前已经表明 LDL 与 MSU 的结合抑制人中性粒细胞产生活性氧物种(ROS)。我们扩展了这些发现,并表明 LDL 抑制大多数测试晶体诱导的中性粒细胞 ROS 产生,甚至胆固醇晶体。中性粒细胞 ROS 产生的抑制与外周血单核细胞(PBMCs)对 IL-1β产生的抑制仅部分相关:LDL 抑制大 MSU 晶体诱导的 IL-1β产生,但不抑制小 MSU 或二氧化硅晶体。这可能表明取决于晶体的大小或形状,IL-1β产生的上游信号不同。总之,我们确定 MARCO 和 LDLR 为潜在的晶体识别受体,并表明 LDL 与各种与疾病相关的晶体结构的结合对晶体诱导的固有免疫细胞激活具有不同的影响。

https://cdn.ncbi.nlm.nih.gov/pmc/blobs/4a2e/7753766/4a0bb6cc7feb/fimmu-11-596103-g001.jpg

文献检索

告别复杂PubMed语法,用中文像聊天一样搜索,搜遍4000万医学文献。AI智能推荐,让科研检索更轻松。

立即免费搜索

文件翻译

保留排版,准确专业,支持PDF/Word/PPT等文件格式,支持 12+语言互译。

免费翻译文档

深度研究

AI帮你快速写综述,25分钟生成高质量综述,智能提取关键信息,辅助科研写作。

立即免费体验