• 文献检索
  • 文档翻译
  • 深度研究
  • 学术资讯
  • Suppr Zotero 插件Zotero 插件
  • 邀请有礼
  • 套餐&价格
  • 历史记录
应用&插件
Suppr Zotero 插件Zotero 插件浏览器插件Mac 客户端Windows 客户端微信小程序
定价
高级版会员购买积分包购买API积分包
服务
文献检索文档翻译深度研究API 文档MCP 服务
关于我们
关于 Suppr公司介绍联系我们用户协议隐私条款
关注我们

Suppr 超能文献

核心技术专利:CN118964589B侵权必究
粤ICP备2023148730 号-1Suppr @ 2026

文献检索

告别复杂PubMed语法,用中文像聊天一样搜索,搜遍4000万医学文献。AI智能推荐,让科研检索更轻松。

立即免费搜索

文件翻译

保留排版,准确专业,支持PDF/Word/PPT等文件格式,支持 12+语言互译。

免费翻译文档

深度研究

AI帮你快速写综述,25分钟生成高质量综述,智能提取关键信息,辅助科研写作。

立即免费体验

芳樟醇和1,8-桉叶素对非小细胞肺癌A549细胞的抗癌机制

Anti-cancer mechanisms of linalool and 1,8-cineole in non-small cell lung cancer A549 cells.

作者信息

Rodenak-Kladniew Boris, Castro María Agustina, Crespo Rosana, Galle Marianela, García de Bravo Margarita

机构信息

Instituto de Investigaciones Bioquímicas de La Plata (INIBIOLP), CONICET-UNLP, CCT-La Plata La Plata, Argentina.

Cátedra de Biología, Facultad de Ciencias Médicas, Universidad Nacional de La Plata, La Plata, Argentina.

出版信息

Heliyon. 2020 Dec 15;6(12):e05639. doi: 10.1016/j.heliyon.2020.e05639. eCollection 2020 Dec.

DOI:10.1016/j.heliyon.2020.e05639
PMID:33367122
原文链接:https://pmc.ncbi.nlm.nih.gov/articles/PMC7749389/
Abstract

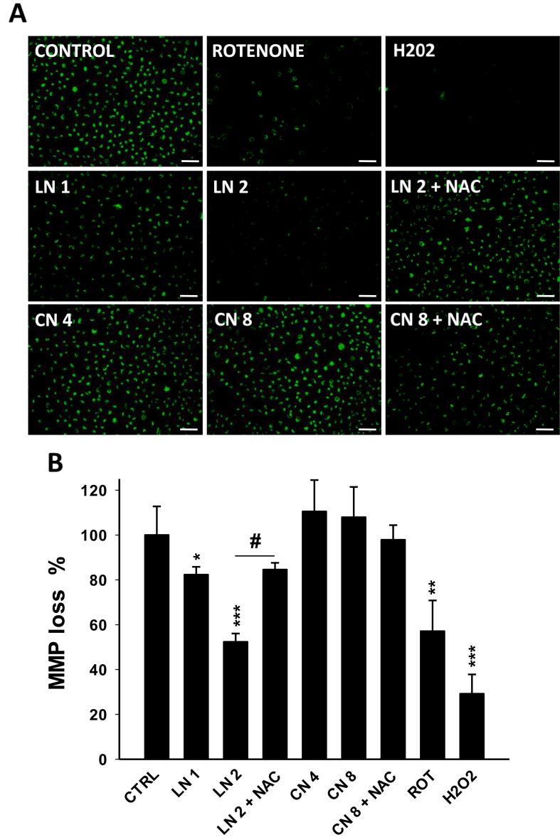
Linalool and 1,8-cineole are plant-derived isoprenoids with anticancer activities in lung cancer cells, nevertheless, the cellular and molecular mechanisms of action remain poorly understood. The purpose of this study was to determine the anticancer mechanisms of action of linalool and 1,8-cineole in lung adenocarcinoma A549 cells. Linalool (0-2.0 mM) and 1,8-cineole (0-8.0 mM) inhibited cell proliferation by inducing G0/G1 and/or G2/M cell cycle arrest without affecting cell viability of normal lung WI-38 cells. None of the two monoterpenes were able to induce apoptosis, as observed by the lack of caspase-3 and caspase-9 activation, PARP cleavage, and DNA fragmentation. Linalool, but not 1,8-cineole, increased reactive oxygen species production and mitochondrial membrane potential depolarization. Reactive oxygen species were involved in cell growth inhibition and mitochondrial depolarization induced by linalool since the antioxidant N-acetyl-L-cysteine prevented both effects. Besides, linalool (2.0 mM) and 1,8-cineole (8.0 mM) inhibited A549 cell migration. The combination of each monoterpene with simvastatin increased the G0/G1 cell cycle arrest and sensitized cells to apoptosis compared with simvastatin alone. Our results showed that both monoterpenes might be promising anticancer agents with antiproliferative, anti-metastatic, and sensitizer properties for lung cancer therapy.

摘要

芳樟醇和1,8-桉叶素是植物来源的类异戊二烯,对肺癌细胞具有抗癌活性,然而,其细胞和分子作用机制仍知之甚少。本研究的目的是确定芳樟醇和1,8-桉叶素在肺腺癌A549细胞中的抗癌作用机制。芳樟醇(0 - 2.0 mM)和1,8-桉叶素(0 - 8.0 mM)通过诱导G0/G1和/或G2/M期细胞周期阻滞来抑制细胞增殖,而不影响正常肺WI-38细胞的活力。这两种单萜均未诱导细胞凋亡,这可通过缺乏caspase-3和caspase-9激活、PARP裂解及DNA片段化来观察到。芳樟醇而非1,8-桉叶素可增加活性氧生成及线粒体膜电位去极化。活性氧参与了芳樟醇诱导的细胞生长抑制和线粒体去极化,因为抗氧化剂N-乙酰-L-半胱氨酸可阻止这两种效应。此外,芳樟醇(2.0 mM)和1,8-桉叶素(8.0 mM)可抑制A549细胞迁移。与单独使用辛伐他汀相比,每种单萜与辛伐他汀联合使用可增加G0/G1期细胞周期阻滞并使细胞对凋亡敏感。我们的结果表明,这两种单萜可能是有前景的抗癌药物,具有抗增殖、抗转移及增敏特性,可用于肺癌治疗。

https://cdn.ncbi.nlm.nih.gov/pmc/blobs/227e/7749389/66e2546619e0/figs1.jpg
https://cdn.ncbi.nlm.nih.gov/pmc/blobs/227e/7749389/a200416a432e/gr1.jpg
https://cdn.ncbi.nlm.nih.gov/pmc/blobs/227e/7749389/8e551dcc159e/gr2.jpg
https://cdn.ncbi.nlm.nih.gov/pmc/blobs/227e/7749389/b6b8472f3cb8/gr3.jpg
https://cdn.ncbi.nlm.nih.gov/pmc/blobs/227e/7749389/c81630752b4c/gr4.jpg
https://cdn.ncbi.nlm.nih.gov/pmc/blobs/227e/7749389/d829678527a4/gr5.jpg
https://cdn.ncbi.nlm.nih.gov/pmc/blobs/227e/7749389/8b9c91724ee4/gr6.jpg
https://cdn.ncbi.nlm.nih.gov/pmc/blobs/227e/7749389/f76dfe7c73bf/gr7.jpg
https://cdn.ncbi.nlm.nih.gov/pmc/blobs/227e/7749389/66e2546619e0/figs1.jpg
https://cdn.ncbi.nlm.nih.gov/pmc/blobs/227e/7749389/a200416a432e/gr1.jpg
https://cdn.ncbi.nlm.nih.gov/pmc/blobs/227e/7749389/8e551dcc159e/gr2.jpg
https://cdn.ncbi.nlm.nih.gov/pmc/blobs/227e/7749389/b6b8472f3cb8/gr3.jpg
https://cdn.ncbi.nlm.nih.gov/pmc/blobs/227e/7749389/c81630752b4c/gr4.jpg
https://cdn.ncbi.nlm.nih.gov/pmc/blobs/227e/7749389/d829678527a4/gr5.jpg
https://cdn.ncbi.nlm.nih.gov/pmc/blobs/227e/7749389/8b9c91724ee4/gr6.jpg
https://cdn.ncbi.nlm.nih.gov/pmc/blobs/227e/7749389/f76dfe7c73bf/gr7.jpg
https://cdn.ncbi.nlm.nih.gov/pmc/blobs/227e/7749389/66e2546619e0/figs1.jpg

相似文献

1
Anti-cancer mechanisms of linalool and 1,8-cineole in non-small cell lung cancer A549 cells.芳樟醇和1,8-桉叶素对非小细胞肺癌A549细胞的抗癌机制
Heliyon. 2020 Dec 15;6(12):e05639. doi: 10.1016/j.heliyon.2020.e05639. eCollection 2020 Dec.
2
Linalool induces cell cycle arrest and apoptosis in HepG2 cells through oxidative stress generation and modulation of Ras/MAPK and Akt/mTOR pathways.芳樟醇通过产生氧化应激和调节 Ras/MAPK 和 Akt/mTOR 通路诱导 HepG2 细胞周期停滞和凋亡。
Life Sci. 2018 Apr 15;199:48-59. doi: 10.1016/j.lfs.2018.03.006. Epub 2018 Mar 3.
3
1,8-Cineole promotes G0/G1 cell cycle arrest and oxidative stress-induced senescence in HepG2 cells and sensitizes cells to anti-senescence drugs.1,8-桉叶素促进 HepG2 细胞 G0/G1 期细胞周期阻滞和氧化应激诱导的衰老,并增强细胞对抗衰老药物的敏感性。
Life Sci. 2020 Feb 15;243:117271. doi: 10.1016/j.lfs.2020.117271. Epub 2020 Jan 8.
4
Synergistic antiproliferative and anticholesterogenic effects of linalool, 1,8-cineole, and simvastatin on human cell lines.芳樟醇、1,8-桉叶素和辛伐他汀对人细胞系的协同抗增殖和抗胆固醇作用。
Chem Biol Interact. 2014 May 5;214:57-68. doi: 10.1016/j.cbi.2014.02.013. Epub 2014 Mar 12.
5
Linalool monoterpene exerts potent antitumor effects in OECM 1 human oral cancer cells by inducing sub-G1 cell cycle arrest, loss of mitochondrial membrane potential and inhibition of PI3K/AKT biochemical pathway.芳樟醇单萜通过诱导亚G1期细胞周期停滞、线粒体膜电位丧失以及抑制PI3K/AKT生化途径,对OECM 1人口腔癌细胞发挥强大的抗肿瘤作用。
J BUON. 2019 Jan-Feb;24(1):323-328.
6
Coptisine-induced cell cycle arrest at G2/M phase and reactive oxygen species-dependent mitochondria-mediated apoptosis in non-small-cell lung cancer A549 cells.黄连碱诱导非小细胞肺癌A549细胞在G2/M期发生细胞周期阻滞以及活性氧依赖性线粒体介导的凋亡。
Tumour Biol. 2017 Mar;39(3):1010428317694565. doi: 10.1177/1010428317694565.
7
Bioactive compound 1,8-Cineole selectively induces G2/M arrest in A431 cells through the upregulation of the p53 signaling pathway and molecular docking studies.生物活性化合物 1,8-桉叶素通过上调 p53 信号通路选择性诱导 A431 细胞 G2/M 期阻滞及分子对接研究。
Phytomedicine. 2018 Jul 15;46:57-68. doi: 10.1016/j.phymed.2018.04.007. Epub 2018 Apr 5.
8
The variable chemotherapeutic response of Malabaricone-A in leukemic and solid tumor cell lines depends on the degree of redox imbalance.马拉巴酮 A 在白血病和实体瘤细胞系中的化疗反应的可变性取决于氧化还原失衡的程度。
Phytomedicine. 2015 Jul 15;22(7-8):713-23. doi: 10.1016/j.phymed.2015.05.007. Epub 2015 May 29.
9
Reversing Multidrug Resistance in Chemo-resistant Human Lung Adenocarcinoma (A549/DOX) Cells by Algerian Propolis Through Direct Inhibiting the P-gp Efflux-pump, G0/G1 Cell Cycle Arrest and Apoptosis Induction.阿尔及利亚蜂胶通过直接抑制P-糖蛋白外排泵、诱导G0/G1期细胞周期阻滞和凋亡来逆转人肺腺癌化疗耐药细胞(A549/DOX)的多药耐药性
Anticancer Agents Med Chem. 2018;18(9):1330-1337. doi: 10.2174/1871520618666180808100800.
10
Sulforaphene-Carboplatin Combination Synergistically Enhances Apoptosis by Disruption of Mitochondrial Membrane Potential and Cell Cycle Arrest in Human Non-Small Cell Lung Carcinoma.萝卜硫素-卡铂联合通过破坏线粒体膜电位和细胞周期阻滞协同增强人非小细胞肺癌细胞凋亡。
J Med Food. 2016 Sep;19(9):860-9. doi: 10.1089/jmf.2016.3675. Epub 2016 Jul 28.

引用本文的文献

1
Rosmarinus officinalis suppresses cancer cell viability and inflammatory mediators in RAW 264.7 cells: in vitro and in silico analysis.迷迭香抑制RAW 264.7细胞中的癌细胞活力和炎症介质:体外和计算机模拟分析
Discov Oncol. 2025 Jul 1;16(1):1219. doi: 10.1007/s12672-025-02957-7.
2
1,8-Cineole inhibits platelet-leukocyte aggregate formation by reducing P-selectin expression.1,8-桉叶素通过降低P-选择素的表达来抑制血小板-白细胞聚集体的形成。
Front Pharmacol. 2025 Jun 5;16:1546157. doi: 10.3389/fphar.2025.1546157. eCollection 2025.
3
Linalool as a potential agent for inhibiting Escherichia coli biofilm formation and exopolysaccharide production.

本文引用的文献

1
Linalool inhibits 22Rv1 prostate cancer cell proliferation and induces apoptosis.芳樟醇抑制22Rv1前列腺癌细胞增殖并诱导其凋亡。
Oncol Lett. 2020 Dec;20(6):289. doi: 10.3892/ol.2020.12152. Epub 2020 Sep 24.
2
One Hundred Faces of Geraniol.香叶醇的一百张面孔。
Molecules. 2020 Jul 21;25(14):3303. doi: 10.3390/molecules25143303.
3
Anti-Cancer Potential of Cannabinoids, Terpenes, and Flavonoids Present in Cannabis.大麻中存在的大麻素、萜类化合物和黄酮类化合物的抗癌潜力。
芳樟醇作为一种抑制大肠杆菌生物膜形成和胞外多糖产生的潜在因子。
BMC Vet Res. 2025 Apr 2;21(1):235. doi: 10.1186/s12917-025-04681-4.
4
Assessment of quality in volatile oil from three basic sources of Xinyi from Hubei by anatomy, GC-MS, and chemometric methods.采用解剖学、气相色谱-质谱联用(GC-MS)及化学计量学方法对湖北三种基源辛夷挥发油质量进行评价。
Sci Rep. 2025 Feb 26;15(1):6857. doi: 10.1038/s41598-025-91477-z.
5
Phytoactive-Loaded Lipid Nanocarriers for Simvastatin Delivery: A Drug Repositioning Strategy Against Lung Cancer.用于递送辛伐他汀的植物活性成分负载脂质纳米载体:一种对抗肺癌的药物重新定位策略。
Pharmaceutics. 2025 Feb 14;17(2):255. doi: 10.3390/pharmaceutics17020255.
6
Repurposing of Metabolic Drugs Metformin and Simvastatin as an Emerging Class of Cancer Therapeutics.将代谢药物二甲双胍和辛伐他汀重新用作一类新兴的癌症治疗药物。
Pharm Res. 2025 Jan;42(1):49-67. doi: 10.1007/s11095-024-03811-1. Epub 2025 Jan 7.
7
In Vitro Antiviral and Anticancer Effects of Tanacetum sinaicum Essential Oil on Human Cervical and Breast Cancer.莶草精油对人宫颈和乳腺癌的体外抗病毒和抗癌作用。
Asian Pac J Cancer Prev. 2024 Apr 1;25(4):1457-1471. doi: 10.31557/APJCP.2024.25.4.1457.
8
Chemical Composition and Biological Properties of New Romanian Species.罗马尼亚新物种的化学成分与生物学特性
Antioxidants (Basel). 2023 Dec 16;12(12):2127. doi: 10.3390/antiox12122127.
9
Therapeutic effects of medicinal plants and their constituents on lung cancer, in vitro, in vivo and clinical evidence.药用植物及其成分对肺癌的体内、体外和临床疗效。
J Cell Mol Med. 2023 Oct;27(19):2841-2863. doi: 10.1111/jcmm.17936. Epub 2023 Sep 12.
10
Cytotoxic Screening and Enhanced Anticancer Activity of Essential Oils-Loaded Biocompatible Lipid Nanoparticles against Lung and Colon Cancer Cells.负载精油的生物相容性脂质纳米颗粒对肺癌和结肠癌细胞的细胞毒性筛选及增强的抗癌活性
Pharmaceutics. 2023 Jul 29;15(8):2045. doi: 10.3390/pharmaceutics15082045.
Cancers (Basel). 2020 Jul 21;12(7):1985. doi: 10.3390/cancers12071985.
4
Ginkgolide B inhibits lung cancer cells promotion via beclin-1-dependent autophagy.白果内酯 B 通过自噬依赖性 beclin-1 抑制肺癌细胞的促进作用。
BMC Complement Med Ther. 2020 Jun 23;20(1):194. doi: 10.1186/s12906-020-02980-x.
5
Limonene terpenoid obstructs human bladder cancer cell (T24 cell line) growth by inducing cellular apoptosis, caspase activation, G2/M phase cell cycle arrest and stops cancer metastasis.柠檬烯萜类化合物通过诱导细胞凋亡、半胱天冬酶激活、G2/M 期细胞周期阻滞来阻止人膀胱癌(T24 细胞系)生长,并阻止癌症转移。
J BUON. 2020 Jan-Feb;25(1):280-285.
6
Phytochemicals in Cancer Treatment: From Preclinical Studies to Clinical Practice.癌症治疗中的植物化学物质:从临床前研究到临床实践
Front Pharmacol. 2020 Jan 28;10:1614. doi: 10.3389/fphar.2019.01614. eCollection 2019.
7
1,8-Cineole promotes G0/G1 cell cycle arrest and oxidative stress-induced senescence in HepG2 cells and sensitizes cells to anti-senescence drugs.1,8-桉叶素促进 HepG2 细胞 G0/G1 期细胞周期阻滞和氧化应激诱导的衰老,并增强细胞对抗衰老药物的敏感性。
Life Sci. 2020 Feb 15;243:117271. doi: 10.1016/j.lfs.2020.117271. Epub 2020 Jan 8.
8
Reactive Oxygen Species-Induced Lipid Peroxidation in Apoptosis, Autophagy, and Ferroptosis.活性氧诱导的细胞凋亡、自噬和铁死亡中的脂质过氧化作用。
Oxid Med Cell Longev. 2019 Oct 13;2019:5080843. doi: 10.1155/2019/5080843. eCollection 2019.
9
Monoterpenes modulating autophagy: A review study.单萜类化合物对自噬的调节作用:一项综述研究。
Basic Clin Pharmacol Toxicol. 2020 Jan;126(1):9-20. doi: 10.1111/bcpt.13282. Epub 2019 Jul 19.
10
The Potential of Isoprenoids in Adjuvant Cancer Therapy to Reduce Adverse Effects of Statins.类异戊二烯在辅助癌症治疗中减轻他汀类药物不良反应的潜力。
Front Pharmacol. 2019 Jan 4;9:1515. doi: 10.3389/fphar.2018.01515. eCollection 2018.