KM Application Center, Korea Institute of Oriental Medicine, Daegu 41062, Korea; Center for Convergent Research of Emerging Virus Infection, Korea Research Institute of Chemical Technology, Daejeon 34114, Korea.
Center for Convergent Research of Emerging Virus Infection, Korea Research Institute of Chemical Technology, Daejeon 34114, Korea; Herbal Medicine Research Division, Korea Institute of Oriental Medicine, Daejeon 34054, Korea.
Phytomedicine. 2021 Jun;86:153440. doi: 10.1016/j.phymed.2020.153440. Epub 2020 Dec 16.
Highly effective novel treatments need to be developed to suppress emerging coronavirus (CoV) infections such as COVID-19. The RNA dependent RNA polymerase (RdRp) among the viral proteins is known as an effective antiviral target. Lycorine is a phenanthridine Amaryllidaceae alkaloid isolated from the bulbs of Lycoris radiata (L'Hér.) Herb. and has various pharmacological bioactivities including antiviral function.
We investigated the direct-inhibiting action of lycorine on CoV's RdRp, as potential treatment for emerging CoV infections.
We examined the inhibitory effect of lycorine on MERS-CoV, SARS-CoV, and SARS-CoV-2 infections, and then quantitatively measured the inhibitory effect of lycorine on MERS-CoV RdRp activity using a cell-based reporter assay. Finally, we performed the docking simulation with lycorine and SARS-CoV-2 RdRp.
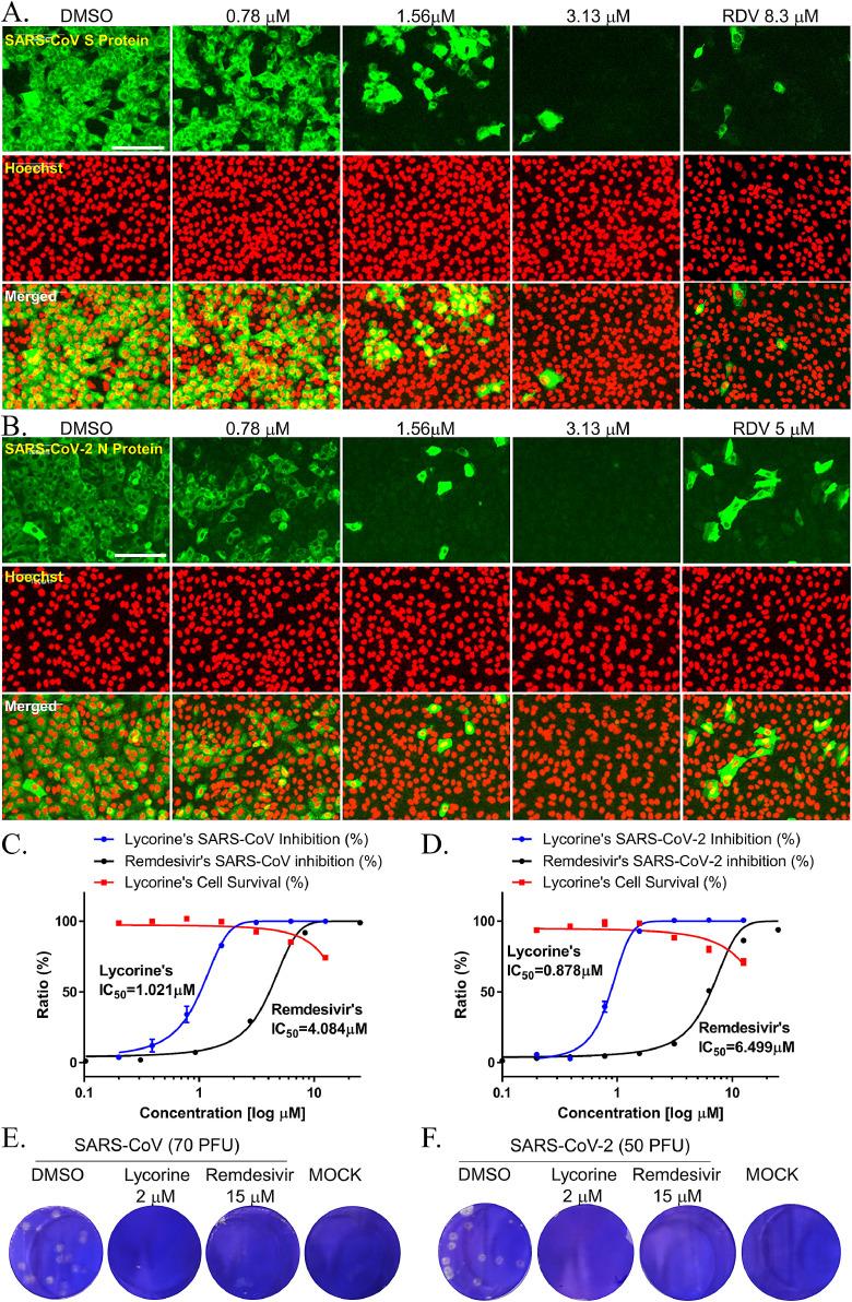
Lycorine efficiently inhibited these CoVs with IC values of 2.123 ± 0.053, 1.021 ± 0.025, and 0.878 ± 0.022 μM, respectively, comparable with anti-CoV effects of remdesivir. Lycorine directly inhibited MERS-CoV RdRp activity with an IC of 1.406 ± 0.260 μM, compared with remdesivir's IC value of 6.335 ± 0.731 μM. In addition, docking simulation showed that lycorine interacts with SARS-CoV-2 RdRp at the Asp623, Asn691, and Ser759 residues through hydrogen bonding, at which the binding affinities of lycorine (-6.2 kcal/mol) were higher than those of remdesivir (-4.7 kcal/mol).
Lycorine is a potent non-nucleoside direct-acting antiviral against emerging coronavirus infections and acts by inhibiting viral RdRp activity; therefore, lycorine may be a candidate against the current COVID-19 pandemic.
需要开发高效的新型疗法来抑制新兴的冠状病毒(CoV)感染,如 COVID-19。病毒蛋白中的 RNA 依赖的 RNA 聚合酶(RdRp)被认为是一种有效的抗病毒靶标。石蒜碱是一种从石蒜科石蒜属植物的鳞茎中分离得到的菲啶生物碱,具有多种药理学生物活性,包括抗病毒作用。
我们研究了石蒜碱对 CoV 的 RdRp 的直接抑制作用,作为治疗新兴 CoV 感染的潜在方法。
我们检测了石蒜碱对 MERS-CoV、SARS-CoV 和 SARS-CoV-2 感染的抑制作用,然后使用基于细胞的报告基因检测法定量测量了石蒜碱对 MERS-CoV RdRp 活性的抑制作用。最后,我们进行了石蒜碱与 SARS-CoV-2 RdRp 的对接模拟。
石蒜碱能有效抑制这些 CoV,IC 值分别为 2.123 ± 0.053、1.021 ± 0.025 和 0.878 ± 0.022 μM,与瑞德西韦的抗 CoV 效果相当。石蒜碱直接抑制 MERS-CoV RdRp 活性,IC 值为 1.406 ± 0.260 μM,而瑞德西韦的 IC 值为 6.335 ± 0.731 μM。此外,对接模拟表明,石蒜碱通过氢键与 SARS-CoV-2 RdRp 的 Asp623、Asn691 和 Ser759 残基相互作用,其结合亲和力(-6.2 kcal/mol)高于瑞德西韦(-4.7 kcal/mol)。
石蒜碱是一种针对新兴冠状病毒感染的有效非核苷类直接作用抗病毒药物,通过抑制病毒 RdRp 活性发挥作用;因此,石蒜碱可能是当前 COVID-19 大流行的候选药物。