Su Wen, Shen Yuehong, Wang Yufan, Wang Feng, Hong Xia, Chen Yuling, Lin Yuntao, Yang Hongyu
Department of Oral and Maxillofacial Surgery, Stomatological Center, Peking University Shenzhen Hospital, Shenzhen, Guangdong, China.
Guangdong Provincial High-Level Clinical Key Specialty, Guangzhou, China.
Mol Ther Nucleic Acids. 2020 Nov 4;23:185-199. doi: 10.1016/j.omtn.2020.10.038. eCollection 2021 Mar 5.
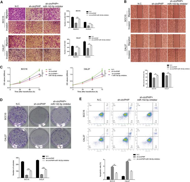
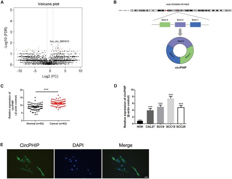
Circular RNA (circRNA) is a newly discovered class of noncoding RNAs that plays key regulatory role in pathological development, including the regulation of several solid tumors. However, the effects of circRNA expression on oral squamous cell carcinoma (OSCC) remain unclear. With the use of high-throughput RNA sequencing data on eight paired oral cancer and adjacent healthy tissues, we observed that circRNA derived from the gene encoding pleckstrin homology domain-interacting protein (circPHIP) was highly expressed in OSCC. Additionally, circPHIP was highly expressed in other OSCC-related cell lines and was associated with tumor metastasis, TNM stage, and human papilloma virus infection status. The inhibition of circPHIP expression reduced OSCC cell migration, invasion, and proliferation. We found that circPHIP could adsorb microRNA (miR)-142-5p and upregulate the expression of PHIP and alpha-actinin 4 (ACTN4), both of which are potential oncogenes closely related to OSCC prognosis. The inhibition of miR-142-5p or overexpressing PHIP or ACTN4 reversed the circPHIP depletion-induced attenuation of OSCC malignancy. In conclusion, circPHIP is overexpressed in OSCC and enhances its malignancy via an miR-142-5p/PHIP-ACTN4/AKT serine/threonine kinase 1 signaling axis. Therefore, circPHIP may represent a novel target for treating OSCC.
环状RNA(circRNA)是一类新发现的非编码RNA,在病理发展过程中发挥关键调控作用,包括对多种实体瘤的调控。然而,circRNA表达对口腔鳞状细胞癌(OSCC)的影响仍不清楚。利用8对口腔癌组织和相邻正常组织的高通量RNA测序数据,我们观察到源自编码普列克底物蛋白同源结构域相互作用蛋白基因的circRNA(circPHIP)在OSCC中高表达。此外,circPHIP在其他OSCC相关细胞系中也高表达,且与肿瘤转移、TNM分期和人乳头瘤病毒感染状态相关。抑制circPHIP表达可降低OSCC细胞的迁移、侵袭和增殖能力。我们发现circPHIP可以吸附微小RNA(miR)-142-5p,并上调PHIP和α-辅肌动蛋白4(ACTN4)的表达,这两者都是与OSCC预后密切相关的潜在癌基因。抑制miR-142-5p或过表达PHIP或ACTN4可逆转circPHIP缺失诱导的OSCC恶性程度降低。总之,circPHIP在OSCC中过表达,并通过miR-142-5p/PHIP-ACTN4/AKT丝氨酸/苏氨酸激酶1信号轴增强其恶性程度。因此,circPHIP可能是治疗OSCC的一个新靶点。