• 文献检索
  • 文档翻译
  • 深度研究
  • 学术资讯
  • Suppr Zotero 插件Zotero 插件
  • 邀请有礼
  • 套餐&价格
  • 历史记录
应用&插件
Suppr Zotero 插件Zotero 插件浏览器插件Mac 客户端Windows 客户端微信小程序
定价
高级版会员购买积分包购买API积分包
服务
文献检索文档翻译深度研究API 文档MCP 服务
关于我们
关于 Suppr公司介绍联系我们用户协议隐私条款
关注我们

Suppr 超能文献

核心技术专利:CN118964589B侵权必究
粤ICP备2023148730 号-1Suppr @ 2026

文献检索

告别复杂PubMed语法,用中文像聊天一样搜索,搜遍4000万医学文献。AI智能推荐,让科研检索更轻松。

立即免费搜索

文件翻译

保留排版,准确专业,支持PDF/Word/PPT等文件格式,支持 12+语言互译。

免费翻译文档

深度研究

AI帮你快速写综述,25分钟生成高质量综述,智能提取关键信息,辅助科研写作。

立即免费体验

Hsa_circ_0001615下调通过miR-142-5p/β-连环蛋白抑制食管癌发展。

Hsa_circ_0001615 downregulation inhibits esophageal cancer development through miR-142-5p/β-catenin.

作者信息

Dai Yukai, Xu Qizhong, Xia Manqi, Chen Caimin, Xiong Xinming, Yang Xin, Wang Wei

机构信息

The Second Clinical College of Guangzhou Medical University, Guangzhou, China.

Department of Thoracic Surgery, The Second Affiliated Hospital of Guangzhou Medical University, Guangzhou, China.

出版信息

PeerJ. 2024 Mar 4;12:e17089. doi: 10.7717/peerj.17089. eCollection 2024.

DOI:10.7717/peerj.17089
PMID:38464761
原文链接:https://pmc.ncbi.nlm.nih.gov/articles/PMC10921930/
Abstract

BACKGROUND

Recent studies have found that circular RNAs (circRNAs) play important roles in tumorigenesis. This study aimed to determine the function and potential mechanisms of hsa_circ_0001615 in esophageal cancer.

METHODS

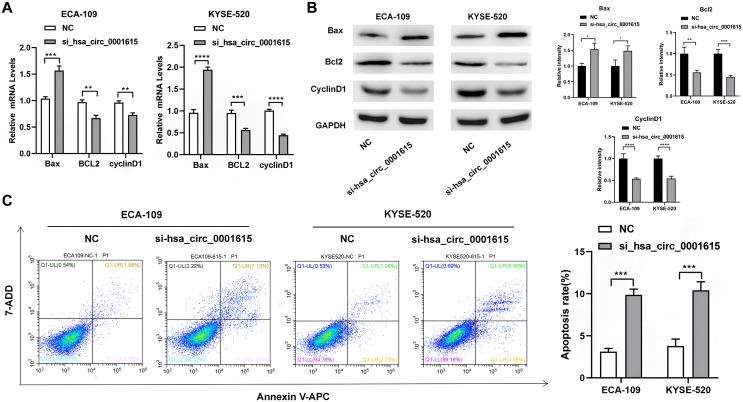
Quantitative real-time reverse transcription polymerase chain reaction (qRT-PCR) was used to validate the expression of hsa_circ_0001615 and miR-142-5p. Subsequently, 3-(4,5-dimethylthiazol-2-yl)-5-(3-carboxymethoxyphenyl)-2-(4-sulfophenyl)-2H-tetrazolium salt, flow cytometry, clone formation, and transwell assays were used to assess the function of hsa_circ_0001615. Furthermore, qRT-PCR and Western blot analysis were used to verify cyclin D1, Bcl-2 associated X, B-cell lymphoma/leukemia gene-2, and β-catenin levels. Circular RNA Interactome was used to estimate the binding site between hsa_circ_0001615 and miR-142-5p. Additionally, dual-luciferase reporter assays were used to determine whether miR-142-5p was a direct target of hsa_circ_0001615. Pearson correlation analysis was used to explore the relationship between miR-142-5p and hsa_circ_0001615.

RESULTS

In esophageal cancer, the expressions of hsa_circ_0001615 and miR-142-5p were increased and decreased, respectively. Hsa_circ_0001615 inhibition significantly reduced the proliferation, migration, and invasion but increased the apoptosis of esophageal cancer cells. Additionally, hsa_circ_0001615 knockdown increased miR-142-5p expression but decreased β-catenin expression. MiR-142-5p was a direct target of hsa_circ_0001615.

CONCLUSION

Hsa_circ_0001615 knockdown could mediate antitumor effects through the miR-142-5p/β-catenin pathway.

摘要

背景

近期研究发现环状RNA(circRNAs)在肿瘤发生过程中发挥重要作用。本研究旨在确定hsa_circ_0001615在食管癌中的功能及潜在机制。

方法

采用定量实时逆转录聚合酶链反应(qRT-PCR)验证hsa_circ_0001615和miR-142-5p的表达。随后,使用3-(4,5-二甲基噻唑-2-基)-5-(3-羧甲氧基苯基)-2-(4-磺基苯基)-2H-四唑盐、流式细胞术、克隆形成和Transwell实验评估hsa_circ_0001615的功能。此外,采用qRT-PCR和蛋白质免疫印迹分析验证细胞周期蛋白D1、Bcl-2相关X蛋白、B细胞淋巴瘤/白血病基因-2和β-连环蛋白的水平。利用Circular RNA Interactome预测hsa_circ_0001615与miR-142-5p之间的结合位点。另外,使用双荧光素酶报告基因实验确定miR-142-5p是否为hsa_circ_0001615的直接靶点。采用Pearson相关性分析探讨miR-142-5p与hsa_circ_0001615之间的关系。

结果

在食管癌中,hsa_circ_0001615表达升高,而miR-142-5p表达降低。抑制hsa_circ_0001615可显著降低食管癌细胞的增殖、迁移和侵袭能力,但增加其凋亡。此外,敲低hsa_circ_0001615可增加miR-142-5p表达,但降低β-连环蛋白表达。miR-142-5p是hsa_circ_0001615的直接靶点。

结论

敲低hsa_circ_0001615可通过miR-142-5p/β-连环蛋白途径介导抗肿瘤作用。

https://cdn.ncbi.nlm.nih.gov/pmc/blobs/d489/10921930/7ce76f226dd2/peerj-12-17089-g005.jpg
https://cdn.ncbi.nlm.nih.gov/pmc/blobs/d489/10921930/099a13320322/peerj-12-17089-g001.jpg
https://cdn.ncbi.nlm.nih.gov/pmc/blobs/d489/10921930/99271cdb98e2/peerj-12-17089-g002.jpg
https://cdn.ncbi.nlm.nih.gov/pmc/blobs/d489/10921930/cf6abdf05963/peerj-12-17089-g003.jpg
https://cdn.ncbi.nlm.nih.gov/pmc/blobs/d489/10921930/c220e64cf9b3/peerj-12-17089-g004.jpg
https://cdn.ncbi.nlm.nih.gov/pmc/blobs/d489/10921930/7ce76f226dd2/peerj-12-17089-g005.jpg
https://cdn.ncbi.nlm.nih.gov/pmc/blobs/d489/10921930/099a13320322/peerj-12-17089-g001.jpg
https://cdn.ncbi.nlm.nih.gov/pmc/blobs/d489/10921930/99271cdb98e2/peerj-12-17089-g002.jpg
https://cdn.ncbi.nlm.nih.gov/pmc/blobs/d489/10921930/cf6abdf05963/peerj-12-17089-g003.jpg
https://cdn.ncbi.nlm.nih.gov/pmc/blobs/d489/10921930/c220e64cf9b3/peerj-12-17089-g004.jpg
https://cdn.ncbi.nlm.nih.gov/pmc/blobs/d489/10921930/7ce76f226dd2/peerj-12-17089-g005.jpg

相似文献

1
Hsa_circ_0001615 downregulation inhibits esophageal cancer development through miR-142-5p/β-catenin.Hsa_circ_0001615下调通过miR-142-5p/β-连环蛋白抑制食管癌发展。
PeerJ. 2024 Mar 4;12:e17089. doi: 10.7717/peerj.17089. eCollection 2024.
2
Circular RNA hsa_circ_0000277 promotes tumor progression and DDP resistance in esophageal squamous cell carcinoma.环状 RNA hsa_circ_0000277 促进食管鳞状细胞癌的肿瘤进展和 DDP 耐药性。
BMC Cancer. 2022 Mar 4;22(1):238. doi: 10.1186/s12885-022-09241-9.
3
Hsa_circ_0000231 knockdown inhibits the glycolysis and progression of colorectal cancer cells by regulating miR-502-5p/MYO6 axis.Hsa_circ_0000231 敲低通过调控 miR-502-5p/MYO6 轴抑制结直肠癌细胞的糖酵解和进展。
World J Surg Oncol. 2020 Sep 29;18(1):255. doi: 10.1186/s12957-020-02033-0.
4
Circular RNA hsa_circ_0000654 promotes esophageal squamous cell carcinoma progression by regulating the miR-149-5p/IL-6/STAT3 pathway.环状 RNA hsa_circ_0000654 通过调控 miR-149-5p/IL-6/STAT3 通路促进食管鳞癌进展。
IUBMB Life. 2020 Mar;72(3):426-439. doi: 10.1002/iub.2202. Epub 2019 Nov 28.
5
Circular RNA hsa_circ_0081343 promotes trophoblast cell migration and invasion and inhibits trophoblast apoptosis by regulating miR-210-5p/DLX3 axis.环状 RNA hsa_circ_0081343 通过调控 miR-210-5p/DLX3 轴促进滋养层细胞迁移和侵袭,抑制滋养层细胞凋亡。
Reprod Biol Endocrinol. 2021 Aug 9;19(1):123. doi: 10.1186/s12958-021-00795-0.
6
Circular RNA hsa_circ_0000554 promotes progression and elevates radioresistance through the miR-485-5p/fermitin family members 1 axis in esophageal cancer.环状 RNA hsa_circ_0000554 通过 miR-485-5p/fermitin 家族成员 1 轴促进食管癌的进展并提高放射抵抗性。
Anticancer Drugs. 2021 Apr 1;32(4):405-416. doi: 10.1097/CAD.0000000000001007.
7
Blocking hsa_circ_0006168 suppresses cell proliferation and motility of human glioblastoma cells by regulating hsa_circ_0006168/miR-628-5p/IGF1R ceRNA axis.阻断 hsa_circ_0006168 通过调控 hsa_circ_0006168/miR-628-5p/IGF1R ceRNA 轴抑制人脑胶质瘤细胞的增殖和迁移。
Cell Cycle. 2021 Jun;20(12):1181-1194. doi: 10.1080/15384101.2021.1930357. Epub 2021 May 24.
8
CircRNA PDE3B regulates tumorigenicity via the miR-136-5p/MAP3K2 axis of esophageal squamous cell carcinoma.环状 RNA PDE3B 通过 miR-136-5p/MAP3K2 轴调控食管鳞癌细胞的致瘤性。
Histol Histopathol. 2023 Sep;38(9):1029-1041. doi: 10.14670/HH-18-567. Epub 2022 Dec 1.
9
CircRNA has_circ_0017109 promotes lung tumor progression via activation of Wnt/β-catenin signaling due to modulating miR-671-5p/FZD4 axis.环状 RNA(circRNA)通过调节 miR-671-5p/FZD4 轴来激活 Wnt/β-连环蛋白信号通路,从而促进肺肿瘤的进展。circRNA 具有 circ_0017109。
BMC Pulm Med. 2022 Nov 24;22(1):443. doi: 10.1186/s12890-022-02209-2.
10
Circular RNA hsa_circ_0119412 contributes to tumorigenesis of gastric cancer via the regulation of the /zinc finger BED-type containing 3 (ZBED3) axis.环状 RNA hsa_circ_0119412 通过调控锌指 BED 型含 3 结构域(ZBED3)轴促进胃癌的发生。
Bioengineered. 2022 Mar;13(3):5827-5842. doi: 10.1080/21655979.2022.2036406.

引用本文的文献

1
Circular RNAs and Cancers.环状RNA与癌症
Adv Exp Med Biol. 2025;1485:273-327. doi: 10.1007/978-981-96-9428-0_18.
2
Radical chemoradiotherapy for superficial esophageal cancer complicated with liver cirrhosis.根治性放化疗治疗合并肝硬化的浅表性食管癌
PeerJ. 2024 Sep 11;12:e18065. doi: 10.7717/peerj.18065. eCollection 2024.

本文引用的文献

1
A novel upregulated hsa_circ_0032746 regulates the oncogenesis of esophageal squamous cell carcinoma by regulating miR-4270/MCM3 axis.一种新型上调的 hsa_circ_0032746 通过调节 miR-4270/MCM3 轴调控食管鳞状细胞癌的发生。
Hum Genomics. 2024 Jan 10;18(1):3. doi: 10.1186/s40246-023-00564-7.
2
Circ_ZNF778_006 promoted ESCC progression by upregulating HIF-1α expression via sponging miR-18b-5p.环状锌指蛋白 778 号 006 通过海绵吸附 miR-18b-5p 而上调 HIF-1α 的表达,促进 ESCC 的进展。
Sci Rep. 2023 Nov 8;13(1):19363. doi: 10.1038/s41598-023-46832-3.
3
Regulation of microRNA by circular RNA.
环状RNA对微小RNA的调控
Wiley Interdiscip Rev RNA. 2023 Oct 2:e1820. doi: 10.1002/wrna.1820.
4
CircGFPT1 regulates the growth and apoptosis of esophageal squamous cell carcinoma through miR-142-5p/HAX1 axis.环状 GMP-AMP 合成酶 1 通过 miR-142-5p/HAX1 轴调节食管鳞癌细胞的生长和凋亡。
Gen Thorac Cardiovasc Surg. 2024 Jan;72(1):41-54. doi: 10.1007/s11748-023-01955-2. Epub 2023 Jul 16.
5
Research progress on the circRNA‑mediated regulation of tumor angiogenesis through ceRNA mechanisms (Review).环状 RNA 通过 ceRNA 机制调控肿瘤血管生成的研究进展(综述)。
Oncol Rep. 2023 Jan;49(1). doi: 10.3892/or.2022.8449. Epub 2022 Nov 23.
6
TAB182 aggravates progression of esophageal squamous cell carcinoma by enhancing β-catenin nuclear translocation through FHL2 dependent manner.TAB182 通过依赖 FHL2 的方式增强β-连环蛋白核转位从而加重食管鳞癌细胞的进展。
Cell Death Dis. 2022 Oct 26;13(10):900. doi: 10.1038/s41419-022-05334-2.
7
The emerging roles of circRNAs in cancer and oncology.环状RNA在癌症和肿瘤学中的新兴作用。
Nat Rev Clin Oncol. 2022 Mar;19(3):188-206. doi: 10.1038/s41571-021-00585-y. Epub 2021 Dec 15.
8
miR-142-5p promotes cervical cancer progression by targeting LMX1A through Wnt/β-catenin pathway.微小RNA-142-5p通过Wnt/β-连环蛋白信号通路靶向LMX1A促进宫颈癌进展。
Open Med (Wars). 2021 Jan 28;16(1):224-236. doi: 10.1515/med-2021-0218. eCollection 2021.
9
circPHIP promotes oral squamous cell carcinoma progression by sponging miR-142-5p and regulating PHIP and ACTN4 expression.环状PHIP通过吸附miR-142-5p并调节PHIP和ACTN4的表达来促进口腔鳞状细胞癌的进展。
Mol Ther Nucleic Acids. 2020 Nov 4;23:185-199. doi: 10.1016/j.omtn.2020.10.038. eCollection 2021 Mar 5.
10
Targeting the Wnt/β-catenin signaling pathway in cancer.靶向癌症中的 Wnt/β-catenin 信号通路。
J Hematol Oncol. 2020 Dec 4;13(1):165. doi: 10.1186/s13045-020-00990-3.