Suppr超能文献

高度近视登记研究的设计和初步数据:上海儿童青少年大规模眼研究(SCALE-HM)。

Design and Pilot data of the high myopia registration study: Shanghai Child and Adolescent Large-scale Eye Study (SCALE-HM).

机构信息

Department of Preventative Ophthalmology, Shanghai Eye Disease Prevention and Treatment Center, Shanghai Eye Hospital, Shanghai Children and Adolescents Myopia Prevention and Treatment Technology Center, Shanghai, China.

Department of Ophthalmology, Shanghai General Hospital, Shanghai Jiao Tong University, National Clinical Research Center for Eye Diseases, Shanghai Key Laboratory of Ocular Fundus Diseases, Shanghai Engineering Center for Visual Science and Photomedicine, Shanghai Engineering Center for Precise Diagnosis and Treatment of Eye Diseases, Shanghai, China.

出版信息

Acta Ophthalmol. 2021 Jun;99(4):e489-e500. doi: 10.1111/aos.14617. Epub 2020 Dec 30.

Abstract

PURPOSE

To describe the methodology and pilot data of the Shanghai Child and Adolescent Large-scale Eye Study (SCALE-HM).

METHODS

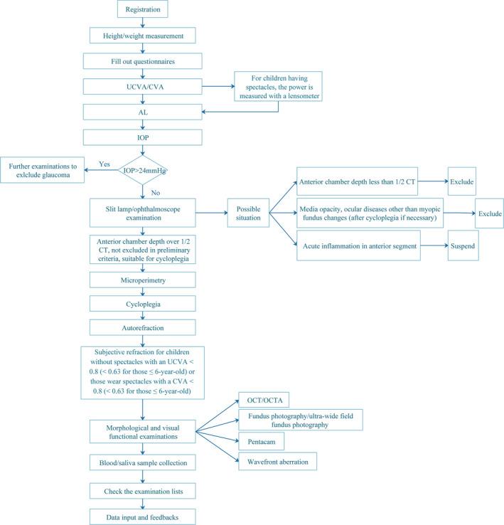
This is a population-based, prospective, examiner-masked study with annual follow-up. Patients are 4- to 18-year-olds with high myopia. The participants will fill out questionnaires and then undergo visual acuity, axial length (AL), intraocular pressure, ophthalmologist assessment, microperimetry, cycloplegic refraction, Pentacam, wavefront aberration, fundus, blood and saliva examinations. To describe the pilot data, intergroup differences were assessed with t-tests or analysis of variance and a logistic regression model was used to determine the independent factors associated with peripapillary atrophy (PPA).

RESULTS

Overall, 134 eyes of 79 participants met the pilot study recruitment criteria. The mean AL and spherical equivalent were 26.91 ± 1.07 mm and -9.40 ± 1.77 D, respectively. Peripapillary atrophy (PPA) (N = 112) and tessellated fundus (N = 67) were the most common fundus changes. The mean AL was significantly longer in PPA (27.08 ± 0.93 mm) than in non-PPA eyes (26.06 ± 1.31 mm; p < 0.001). Axial length (AL) (p = 0.041) was the only independent factor associated with PPA. Axial length (AL) was significantly longer in eyes with diffuse chorioretinal atrophy (N = 11; 28.02 ± 1.31 mm) than without myopic retinal lesions (N = 56; 26.48 ± 0.91 mm, p < 0.001) or with tessellated fundus (N = 67; 27.09 ± 0.97 mm, p = 0.012). The myopic degree was higher in eyes with diffuse chorioretinal atrophy than without myopic retinal lesions (-10.51 ± 2.76 D versus -9.06 ± 1.58 D, p = 0.039).

CONCLUSION

Peripapillary atrophy and tessellated fundus were common in children and adolescents with high myopia. Results from this prospective study will help to understand the mechanisms, development and prognosis of these changes and can guide early myopia screening.

摘要

目的

描述上海儿童青少年大规模眼研究(SCALE-HM)的方法学和初步数据。

方法

这是一项基于人群的前瞻性、检查者盲法的研究,每年进行随访。研究对象为高度近视的 4 至 18 岁患者。参与者将填写调查问卷,然后进行视力、眼轴(AL)、眼压、眼科医生评估、微视野计、睫状肌麻痹验光、Pentacam、波前像差、眼底、血液和唾液检查。为了描述初步数据,采用 t 检验或方差分析评估组间差异,并使用逻辑回归模型确定与视盘周围萎缩(PPA)相关的独立因素。

结果

总体而言,79 名参与者的 134 只眼符合初步研究招募标准。平均 AL 和球镜等效为 26.91±1.07mm 和-9.40±1.77D。视盘周围萎缩(PPA)(N=112)和镶嵌性眼底(N=67)是最常见的眼底改变。PPA 组的平均 AL 明显长于非 PPA 眼(27.08±0.93mm vs. 26.06±1.31mm;p<0.001)。AL(p=0.041)是唯一与 PPA 相关的独立因素。弥漫性脉络膜视网膜萎缩(N=11;28.02±1.31mm)眼的 AL 明显长于无近视性视网膜病变(N=56;26.48±0.91mm,p<0.001)或镶嵌性眼底(N=67;27.09±0.97mm,p=0.012)。弥漫性脉络膜视网膜萎缩眼的近视程度高于无近视性视网膜病变眼(-10.51±2.76D 与-9.06±1.58D,p=0.039)。

结论

高度近视儿童和青少年中常见视盘周围萎缩和镶嵌性眼底。这项前瞻性研究的结果将有助于了解这些变化的机制、发展和预后,并能指导早期近视筛查。

https://cdn.ncbi.nlm.nih.gov/pmc/blobs/f469/8359463/005cb29b0b6f/AOS-99-e489-g004.jpg

文献检索

告别复杂PubMed语法,用中文像聊天一样搜索,搜遍4000万医学文献。AI智能推荐,让科研检索更轻松。

立即免费搜索

文件翻译

保留排版,准确专业,支持PDF/Word/PPT等文件格式,支持 12+语言互译。

免费翻译文档

深度研究

AI帮你快速写综述,25分钟生成高质量综述,智能提取关键信息,辅助科研写作。

立即免费体验