Suppr超能文献

橄榄多酚延长野生型和帕金森病模型的健康寿命。

Healthspan Enhancement by Olive Polyphenols in Wild Type and Parkinson's Models.

机构信息

Department of Biomedical and Biotechnological Sciences, University of Catania, 95125 Catania, Italy.

Department of Environmental Health Sciences, Morrill I, N344, University of Massachusetts, Amherst, MA 01003, USA.

出版信息

Int J Mol Sci. 2020 May 29;21(11):3893. doi: 10.3390/ijms21113893.

Abstract

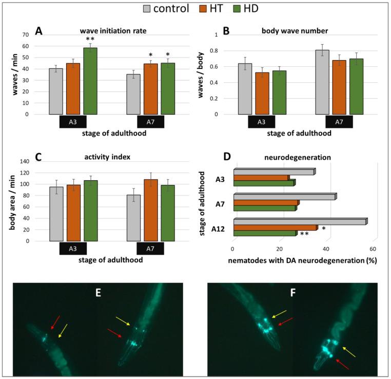
Parkinson's disease (PD) is the second most prevalent late-age onset neurodegenerative disorder, affecting 1% of the population after the age of about 60 years old and 4% of those over 80 years old, causing motor impairments and cognitive dysfunction. Increasing evidence indicates that Mediterranean diet (MD) exerts beneficial effects in maintaining health, especially during ageing and by the prevention of neurodegenerative disorders. In this regard, olive oil and its biophenolic constituents like hydroxytyrosol (HT) have received growing attention in the past years. Thus, in the current study we test the health-promoting effects of two hydroxytyrosol preparations, pure HT and Hidrox (HD), which is hydroxytyrosol in its "natural" environment, in the established invertebrate model organism . HD exposure led to much stronger beneficial locomotion effects in wild type worms compared to HT in the same concentration. Consistent to this finding, in OW13 worms, a PD-model characterized by α-synuclein expression in muscles, HD exhibited a significant higher effect on α-synuclein accumulation and swim performance than HT, an effect partly confirmed also in swim assays with the UA44 strain, which features α-synuclein expression in DA-neurons. Interestingly, beneficial effects of HD and HT treatment with similar strength were detected in the lifespan and autofluorescence of wild-type nematodes, in the neuronal health of UA44 worms as well as in the locomotion of rotenone-induced PD-model. Thus, the hypothesis that HD features higher healthspan-promoting abilities than HT was at least partly confirmed. Our study demonstrates that HD polyphenolic extract treatment has the potential to partly prevent or even treat ageing-related neurodegenerative diseases and ageing itself. Future investigations including mammalian models and human clinical trials are needed to uncover the full potential of these olive compounds.

摘要

帕金森病(PD)是第二大常见的老年发病神经退行性疾病,影响大约 60 岁以后人群的 1%,80 岁以上人群的 4%,导致运动障碍和认知功能障碍。越来越多的证据表明,地中海饮食(MD)对维持健康具有有益作用,特别是在衰老过程中,可预防神经退行性疾病。在这方面,橄榄油及其生物酚类成分,如羟基酪醇(HT),近年来受到越来越多的关注。因此,在目前的研究中,我们测试了两种羟基酪醇制剂——纯 HT 和 Hidrox(HD)——在既定的无脊椎动物模式生物中的促进健康的效果。与相同浓度的 HT 相比,HD 暴露在野生型蠕虫中产生了更强的有益运动效果。这一发现与在 OW13 蠕虫(一种肌肉中表达α-突触核蛋白的 PD 模型)中的发现一致,HD 对α-突触核蛋白积累和游泳表现的影响明显高于 HT,这一作用在带有α-突触核蛋白在 DA 神经元中表达的 UA44 株的游泳试验中也得到了部分证实。有趣的是,在野生型线虫的寿命和自发荧光、UA44 蠕虫的神经元健康以及鱼藤酮诱导的 PD 模型的运动能力方面,HD 和 HT 治疗的有益作用相似。因此,HD 具有比 HT 更高的延长寿命潜力的假设至少得到了部分证实。我们的研究表明,HD 多酚提取物治疗具有预防甚至治疗与年龄相关的神经退行性疾病和衰老本身的潜力。需要进行包括哺乳动物模型和人类临床试验在内的未来研究,以揭示这些橄榄化合物的全部潜力。

https://cdn.ncbi.nlm.nih.gov/pmc/blobs/ad74/7312680/bf0a03bc884c/ijms-21-03893-g001.jpg

文献AI研究员

20分钟写一篇综述,助力文献阅读效率提升50倍。

立即体验

用中文搜PubMed

大模型驱动的PubMed中文搜索引擎

马上搜索

文档翻译

学术文献翻译模型,支持多种主流文档格式。

立即体验