• 文献检索
  • 文档翻译
  • 深度研究
  • 学术资讯
  • Suppr Zotero 插件Zotero 插件
  • 邀请有礼
  • 套餐&价格
  • 历史记录
应用&插件
Suppr Zotero 插件Zotero 插件浏览器插件Mac 客户端Windows 客户端微信小程序
定价
高级版会员购买积分包购买API积分包
服务
文献检索文档翻译深度研究API 文档MCP 服务
关于我们
关于 Suppr公司介绍联系我们用户协议隐私条款
关注我们

Suppr 超能文献

核心技术专利:CN118964589B侵权必究
粤ICP备2023148730 号-1Suppr @ 2026

文献检索

告别复杂PubMed语法,用中文像聊天一样搜索,搜遍4000万医学文献。AI智能推荐,让科研检索更轻松。

立即免费搜索

文件翻译

保留排版,准确专业,支持PDF/Word/PPT等文件格式,支持 12+语言互译。

免费翻译文档

深度研究

AI帮你快速写综述,25分钟生成高质量综述,智能提取关键信息,辅助科研写作。

立即免费体验

通过第三代测序对小鼠胚胎植入前的单细胞 RNA-seq 分析。

Single-cell RNA-seq analysis of mouse preimplantation embryos by third-generation sequencing.

机构信息

Beijing Advanced Innovation Center for Genomics, Biomedical Pioneering Innovation Center, School of Life Sciences, Peking University, Beijing, China.

Bioland Laboratory (Guangzhou Regenerative Medicine and Health Guangdong Laboratory), Guangzhou, China.

出版信息

PLoS Biol. 2020 Dec 30;18(12):e3001017. doi: 10.1371/journal.pbio.3001017. eCollection 2020 Dec.

DOI:10.1371/journal.pbio.3001017
PMID:33378329
原文链接:https://pmc.ncbi.nlm.nih.gov/articles/PMC7773192/
Abstract

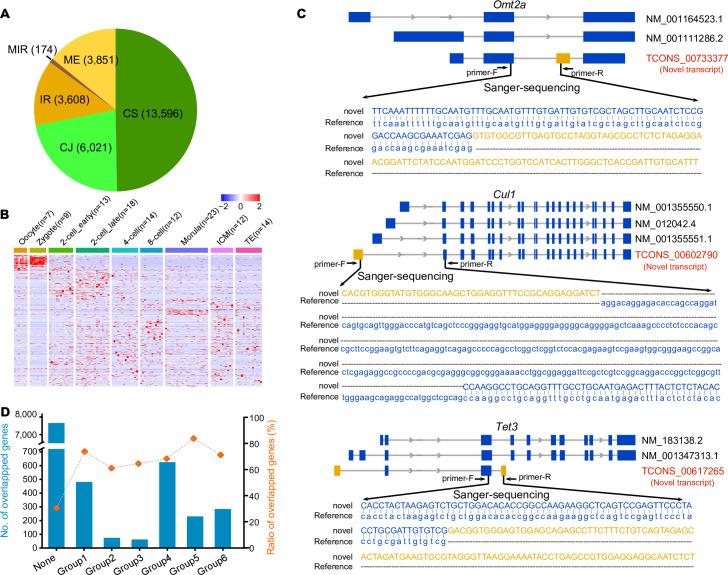
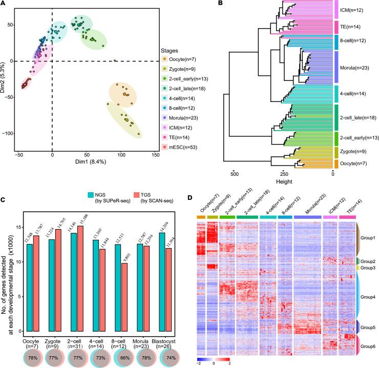
The development of next generation sequencing (NGS) platform-based single-cell RNA sequencing (scRNA-seq) techniques has tremendously changed biological researches, while there are still many questions that cannot be addressed by them due to their short read lengths. We developed a novel scRNA-seq technology based on third-generation sequencing (TGS) platform (single-cell amplification and sequencing of full-length RNAs by Nanopore platform, SCAN-seq). SCAN-seq exhibited high sensitivity and accuracy comparable to NGS platform-based scRNA-seq methods. Moreover, we captured thousands of unannotated transcripts of diverse types, with high verification rate by reverse transcription PCR (RT-PCR)-coupled Sanger sequencing in mouse embryonic stem cells (mESCs). Then, we used SCAN-seq to analyze the mouse preimplantation embryos. We could clearly distinguish cells at different developmental stages, and a total of 27,250 unannotated transcripts from 9,338 genes were identified, with many of which showed developmental stage-specific expression patterns. Finally, we showed that SCAN-seq exhibited high accuracy on determining allele-specific gene expression patterns within an individual cell. SCAN-seq makes a major breakthrough for single-cell transcriptome analysis field.

摘要

基于下一代测序(NGS)平台的单细胞 RNA 测序(scRNA-seq)技术的发展极大地改变了生物学研究,但由于其读长较短,仍有许多问题无法解决。我们开发了一种基于第三代测序(TGS)平台的新型 scRNA-seq 技术(通过 Nanopore 平台对全长 RNA 进行单细胞扩增和测序,SCAN-seq)。SCAN-seq 表现出与基于 NGS 平台的 scRNA-seq 方法相当的高灵敏度和准确性。此外,我们在小鼠胚胎干细胞(mESCs)中通过逆转录 PCR(RT-PCR)-偶联 Sanger 测序对其进行了高验证率的验证,捕获了数千种不同类型的未注释转录本。然后,我们使用 SCAN-seq 分析了小鼠着床前胚胎。我们能够清楚地区分处于不同发育阶段的细胞,并从 9338 个基因中鉴定出总共 27250 个未注释的转录本,其中许多基因表现出发育阶段特异性的表达模式。最后,我们表明 SCAN-seq 在确定单个细胞内等位基因特异性基因表达模式方面具有很高的准确性。SCAN-seq 为单细胞转录组分析领域带来了重大突破。

https://cdn.ncbi.nlm.nih.gov/pmc/blobs/64a4/7773192/0ac12cc16ec7/pbio.3001017.g005.jpg
https://cdn.ncbi.nlm.nih.gov/pmc/blobs/64a4/7773192/86f56a1eee8d/pbio.3001017.g001.jpg
https://cdn.ncbi.nlm.nih.gov/pmc/blobs/64a4/7773192/8119c31bca72/pbio.3001017.g002.jpg
https://cdn.ncbi.nlm.nih.gov/pmc/blobs/64a4/7773192/18f5e15b4957/pbio.3001017.g003.jpg
https://cdn.ncbi.nlm.nih.gov/pmc/blobs/64a4/7773192/f0d1ad668d52/pbio.3001017.g004.jpg
https://cdn.ncbi.nlm.nih.gov/pmc/blobs/64a4/7773192/0ac12cc16ec7/pbio.3001017.g005.jpg
https://cdn.ncbi.nlm.nih.gov/pmc/blobs/64a4/7773192/86f56a1eee8d/pbio.3001017.g001.jpg
https://cdn.ncbi.nlm.nih.gov/pmc/blobs/64a4/7773192/8119c31bca72/pbio.3001017.g002.jpg
https://cdn.ncbi.nlm.nih.gov/pmc/blobs/64a4/7773192/18f5e15b4957/pbio.3001017.g003.jpg
https://cdn.ncbi.nlm.nih.gov/pmc/blobs/64a4/7773192/f0d1ad668d52/pbio.3001017.g004.jpg
https://cdn.ncbi.nlm.nih.gov/pmc/blobs/64a4/7773192/0ac12cc16ec7/pbio.3001017.g005.jpg

相似文献

1
Single-cell RNA-seq analysis of mouse preimplantation embryos by third-generation sequencing.通过第三代测序对小鼠胚胎植入前的单细胞 RNA-seq 分析。
PLoS Biol. 2020 Dec 30;18(12):e3001017. doi: 10.1371/journal.pbio.3001017. eCollection 2020 Dec.
2
Single-cell RNA-seq transcriptome analysis of linear and circular RNAs in mouse preimplantation embryos.小鼠植入前胚胎中线性和环状RNA的单细胞RNA测序转录组分析
Genome Biol. 2015 Jul 23;16(1):148. doi: 10.1186/s13059-015-0706-1.
3
Full-Length Single-Cell RNA-Sequencing with FLASH-seq.使用FLASH-seq进行全长单细胞RNA测序。
Methods Mol Biol. 2023;2584:123-164. doi: 10.1007/978-1-0716-2756-3_5.
4
Data Analysis in Single-Cell Transcriptome Sequencing.单细胞转录组测序中的数据分析
Methods Mol Biol. 2018;1754:311-326. doi: 10.1007/978-1-4939-7717-8_18.
5
Advantages of Single-Nucleus over Single-Cell RNA Sequencing of Adult Kidney: Rare Cell Types and Novel Cell States Revealed in Fibrosis.单细胞 RNA 测序与肾单位 RNA 测序相比的优势:纤维化中揭示的稀有细胞类型和新的细胞状态。
J Am Soc Nephrol. 2019 Jan;30(1):23-32. doi: 10.1681/ASN.2018090912. Epub 2018 Dec 3.
6
Single-Cell Capture, RNA-seq, and Transcriptome Analysis from the Neural Retina.来自神经视网膜的单细胞捕获、RNA测序及转录组分析。
Methods Mol Biol. 2020;2092:159-186. doi: 10.1007/978-1-0716-0175-4_12.
7
Single-Cell Transcriptomics of Immune Cells: Cell Isolation and cDNA Library Generation for scRNA-Seq.单细胞转录组学分析免疫细胞:单细胞 RNA 测序的免疫细胞分离和 cDNA 文库构建。
Methods Mol Biol. 2020;2184:1-18. doi: 10.1007/978-1-0716-0802-9_1.
8
Analysis of Technical and Biological Variability in Single-Cell RNA Sequencing.单细胞RNA测序中的技术和生物学变异性分析
Methods Mol Biol. 2019;1935:25-43. doi: 10.1007/978-1-4939-9057-3_3.
9
Advances in long-read single-cell transcriptomics.长读长时程单细胞转录组学的进展。
Hum Genet. 2024 Oct;143(9-10):1005-1020. doi: 10.1007/s00439-024-02678-x. Epub 2024 May 24.
10
Single-Cell RNA Sequencing Analysis Using Fluidigm C1 Platform for Characterization of Heterogeneous Transcriptomes.使用Fluidigm C1平台进行单细胞RNA测序分析以表征异质转录组
Methods Mol Biol. 2022;2508:261-278. doi: 10.1007/978-1-0716-2376-3_19.

引用本文的文献

1
Integration of single-cell transcriptome and chromatin accessibility and its application on tumor investigation.单细胞转录组与染色质可及性的整合及其在肿瘤研究中的应用。
Life Med. 2024 Apr 26;3(2):lnae015. doi: 10.1093/lifemedi/lnae015. eCollection 2024 Apr.
2
Complete Mitochondrial Genome of (Hymenoptera: Apidae) from Two Geographical Regions: Insights into Structure and Genetic Differentiation.来自两个地理区域的(膜翅目:蜜蜂科)线粒体全基因组:对结构和遗传分化的见解
Insects. 2024 Dec 2;15(12):960. doi: 10.3390/insects15120960.
3
Generating barcodes for nanopore sequencing data with PRO.

本文引用的文献

1
High throughput error corrected Nanopore single cell transcriptome sequencing.高通量纠错纳米孔单细胞转录组测序。
Nat Commun. 2020 Aug 12;11(1):4025. doi: 10.1038/s41467-020-17800-6.
2
Human Germline Cell Development: from the Perspective of Single-Cell Sequencing.人类生殖细胞发育:单细胞测序视角
Mol Cell. 2019 Oct 17;76(2):320-328. doi: 10.1016/j.molcel.2019.08.025. Epub 2019 Sep 25.
3
A comprehensive examination of Nanopore native RNA sequencing for characterization of complex transcriptomes.对纳米孔天然 RNA 测序进行全面考察,以对复杂转录组进行特征分析。
使用PRO为纳米孔测序数据生成条形码。
Fundam Res. 2024 Apr 25;4(4):785-794. doi: 10.1016/j.fmre.2024.04.014. eCollection 2024 Jul.
4
[Successful application of preimplantation genetic testing combined with thirdgeneration sequencing for blocking hereditary spastic paraplegia].胚胎植入前基因检测联合第三代测序技术在阻断遗传性痉挛性截瘫中的成功应用
Nan Fang Yi Ke Da Xue Xue Bao. 2024 Nov 20;44(11):2184-2191. doi: 10.12122/j.issn.1673-4254.2024.11.15.
5
Time-resolved single-cell transcriptomic sequencing.时间分辨单细胞转录组测序
Chem Sci. 2024 Oct 30;15(46):19225-19246. doi: 10.1039/d4sc05700g. eCollection 2024 Nov 27.
6
RAG-seq: NSR-primed and Transposase Tagmentation-mediated Strand-specific Total RNA Sequencing in Single Cells.RAG-seq:单细胞中NSR引发及转座酶标签化介导的链特异性全RNA测序
Genomics Proteomics Bioinformatics. 2024 Dec 3;22(5). doi: 10.1093/gpbjnl/qzae072.
7
Biological Sequence Classification: A Review on Data and General Methods.生物序列分类:数据与通用方法综述
Research (Wash D C). 2022 Dec 19;2022:0011. doi: 10.34133/research.0011. eCollection 2022.
8
Simultaneous profiling of RNA isoforms and chromatin accessibility of single cells of human retinal organoids.单细胞人视网膜类器官的 RNA 异构体和染色质可及性的同时分析。
Nat Commun. 2024 Sep 13;15(1):8022. doi: 10.1038/s41467-024-52335-0.
9
Single-Cell Sequencing: High-Resolution Analysis of Cellular Heterogeneity in Autoimmune Diseases.单细胞测序:自身免疫疾病中细胞异质性的高分辨率分析。
Clin Rev Allergy Immunol. 2024 Jun;66(3):376-400. doi: 10.1007/s12016-024-09001-6. Epub 2024 Aug 26.
10
The Advancement and Application of the Single-Cell Transcriptome in Biological and Medical Research.单细胞转录组在生物学和医学研究中的进展与应用
Biology (Basel). 2024 Jun 19;13(6):451. doi: 10.3390/biology13060451.
Nat Commun. 2019 Jul 31;10(1):3359. doi: 10.1038/s41467-019-11272-z.
4
High-throughput targeted long-read single cell sequencing reveals the clonal and transcriptional landscape of lymphocytes.高通量靶向长读长单细胞测序揭示了淋巴细胞的克隆和转录景观。
Nat Commun. 2019 Jul 16;10(1):3120. doi: 10.1038/s41467-019-11049-4.
5
Single-Cell RNA Sequencing with Drop-Seq.使用Drop-Seq进行单细胞RNA测序。
Methods Mol Biol. 2019;1979:73-85. doi: 10.1007/978-1-4939-9240-9_6.
6
Direct RNA sequencing on nanopore arrays redefines the transcriptional complexity of a viral pathogen.纳米孔阵列上的直接 RNA 测序重新定义了病毒病原体的转录复杂性。
Nat Commun. 2019 Feb 14;10(1):754. doi: 10.1038/s41467-019-08734-9.
7
Single-Cell Transcriptome Analysis Maps the Developmental Track of the Human Heart.单细胞转录组分析描绘了人类心脏的发育轨迹。
Cell Rep. 2019 Feb 12;26(7):1934-1950.e5. doi: 10.1016/j.celrep.2019.01.079.
8
fastp: an ultra-fast all-in-one FASTQ preprocessor.fastp:一个超快速的一体化 FASTQ 预处理程序。
Bioinformatics. 2018 Sep 1;34(17):i884-i890. doi: 10.1093/bioinformatics/bty560.
9
Single-cell isoform RNA sequencing characterizes isoforms in thousands of cerebellar cells.单细胞异构体RNA测序对数千个小脑细胞中的异构体进行了表征。
Nat Biotechnol. 2018 Oct 15. doi: 10.1038/nbt.4259.
10
Parallels between Mammalian Mechanisms of Monoallelic Gene Expression.哺乳动物单等位基因表达机制的相似性。
Trends Genet. 2018 Dec;34(12):954-971. doi: 10.1016/j.tig.2018.08.005. Epub 2018 Sep 11.