• 文献检索
  • 文档翻译
  • 深度研究
  • 学术资讯
  • Suppr Zotero 插件Zotero 插件
  • 邀请有礼
  • 套餐&价格
  • 历史记录
应用&插件
Suppr Zotero 插件Zotero 插件浏览器插件Mac 客户端Windows 客户端微信小程序
定价
高级版会员购买积分包购买API积分包
服务
文献检索文档翻译深度研究API 文档MCP 服务
关于我们
关于 Suppr公司介绍联系我们用户协议隐私条款
关注我们

Suppr 超能文献

核心技术专利:CN118964589B侵权必究
粤ICP备2023148730 号-1Suppr @ 2026

文献检索

告别复杂PubMed语法,用中文像聊天一样搜索,搜遍4000万医学文献。AI智能推荐,让科研检索更轻松。

立即免费搜索

文件翻译

保留排版,准确专业,支持PDF/Word/PPT等文件格式,支持 12+语言互译。

免费翻译文档

深度研究

AI帮你快速写综述,25分钟生成高质量综述,智能提取关键信息,辅助科研写作。

立即免费体验

间充质干细胞对低剂量电离辐射的早期反应

Mesenchymal Stem Cells Early Response to Low-Dose Ionizing Radiation.

作者信息

Konkova Marina, Abramova Margarita, Kalianov Andrey, Ershova Elizaveta, Dolgikh Olga, Umriukhin Pavel, Izhevskaya Vera, Kutsev Sergey, Veiko Natalia, Kostyuk Svetlana

机构信息

Department of Molecular Biology, Research Centre for Medical Genetics, Moscow, Russia.

I.M. Sechenov First Moscow State Medical University, Department of Normal Physiology, Moscow, Russia.

出版信息

Front Cell Dev Biol. 2020 Dec 14;8:584497. doi: 10.3389/fcell.2020.584497. eCollection 2020.

DOI:10.3389/fcell.2020.584497
PMID:33381502
原文链接:https://pmc.ncbi.nlm.nih.gov/articles/PMC7767887/
Abstract

INTRODUCTION

Mesenchymal stem cells (MSCs) are applied as the therapeutic agents, e.g., in the tumor radiation therapy.

PURPOSE OF THE STUDY

To evaluate the human adipose MSC early response to low-dose ionizing radiation (LDIR).

MATERIALS AND METHODS

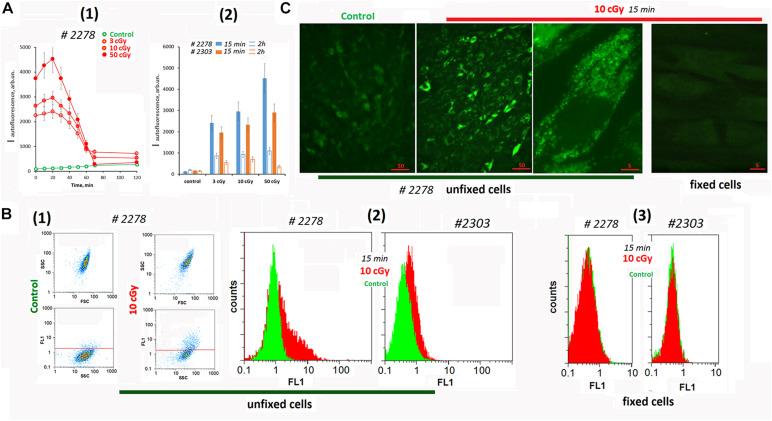
We investigated different LDIR (3, 10, and 50 cGy) effects on reactive oxygen species production, DNA oxidation (marker 8-oxodG), and DNA breaks (marker ɣ H2AX) in the two lines of human adipose MSC. Using reverse transcriptase-polymerase chain reaction, fluorescence-activated cell sorting, and fluorescence microscopy, we determined expression of genes involved in the oxidative stress development (), antioxidative response (), antiapoptotic and proapoptotic response (, , , , , and ), in the development of the nuclear DNA damage response (DDR) (, , , and ). Cell cycle changes were investigated by genes transcription changes (, , and ) and using proliferation markers KI-67 and proliferating cell nuclear antigen (PCNA).

RESULTS

Fifteen to 120 min after exposure to LDIR in MSCs, transient oxidative stress and apoptosis of the most damaged cells against the background of the cell cycle arrest were induced. Simultaneously, DDR and an antiapoptotic response were found in other cells of the population. The 10-cGy dose causes the strongest and fastest DDR following cell nuclei DNA damage. The 3-cGy dose induces a less noticeable and prolonged response. The maximal low range dose, 50 cGy, causes a damaging effect on the MSCs.

CONCLUSION

Transient oxidative stress and the death of a small fraction of the damaged cells are essential components of the MSC population response to LDIR along with the development of DDR and antiapoptotic response. A scheme describing the early MSC response to LDIR is proposed.

摘要

引言

间充质干细胞(MSCs)被用作治疗剂,例如,用于肿瘤放射治疗。

研究目的

评估人脂肪间充质干细胞对低剂量电离辐射(LDIR)的早期反应。

材料与方法

我们研究了不同剂量的低剂量电离辐射(3、10和50 cGy)对两株人脂肪间充质干细胞中活性氧产生、DNA氧化(标志物8-氧代鸟嘌呤)和DNA断裂(标志物γH2AX)的影响。使用逆转录聚合酶链反应、荧光激活细胞分选和荧光显微镜,我们确定了参与氧化应激发展()、抗氧化反应()、抗凋亡和促凋亡反应(、、、、和)以及核DNA损伤反应(DDR)发展(、、、和)的基因表达。通过基因转录变化(、和)以及使用增殖标志物KI-67和增殖细胞核抗原(PCNA)研究细胞周期变化。

结果

间充质干细胞暴露于低剂量电离辐射后15至120分钟,在细胞周期停滞的背景下,诱导了最受损细胞的短暂氧化应激和凋亡。同时,在群体中的其他细胞中发现了DDR和抗凋亡反应。10 cGy剂量在细胞核DNA损伤后引起最强、最快的DDR。3 cGy剂量诱导的反应较不明显且持续时间较长。最大低范围剂量50 cGy对间充质干细胞产生损伤作用。

结论

短暂氧化应激和一小部分受损细胞的死亡是间充质干细胞群体对低剂量电离辐射反应的重要组成部分,同时伴随着DDR和抗凋亡反应的发展。提出了一个描述间充质干细胞对低剂量电离辐射早期反应的方案。

https://cdn.ncbi.nlm.nih.gov/pmc/blobs/ff9c/7767887/2cfdfc90c38b/fcell-08-584497-g008.jpg
https://cdn.ncbi.nlm.nih.gov/pmc/blobs/ff9c/7767887/ea4bb672a660/fcell-08-584497-g001.jpg
https://cdn.ncbi.nlm.nih.gov/pmc/blobs/ff9c/7767887/4569ccb2bb8e/fcell-08-584497-g002.jpg
https://cdn.ncbi.nlm.nih.gov/pmc/blobs/ff9c/7767887/c81920b59fde/fcell-08-584497-g003.jpg
https://cdn.ncbi.nlm.nih.gov/pmc/blobs/ff9c/7767887/21bd85505d38/fcell-08-584497-g004.jpg
https://cdn.ncbi.nlm.nih.gov/pmc/blobs/ff9c/7767887/85675a6bb84e/fcell-08-584497-g005.jpg
https://cdn.ncbi.nlm.nih.gov/pmc/blobs/ff9c/7767887/aa42cd230532/fcell-08-584497-g006.jpg
https://cdn.ncbi.nlm.nih.gov/pmc/blobs/ff9c/7767887/3a17bbe9a2c6/fcell-08-584497-g007.jpg
https://cdn.ncbi.nlm.nih.gov/pmc/blobs/ff9c/7767887/2cfdfc90c38b/fcell-08-584497-g008.jpg
https://cdn.ncbi.nlm.nih.gov/pmc/blobs/ff9c/7767887/ea4bb672a660/fcell-08-584497-g001.jpg
https://cdn.ncbi.nlm.nih.gov/pmc/blobs/ff9c/7767887/4569ccb2bb8e/fcell-08-584497-g002.jpg
https://cdn.ncbi.nlm.nih.gov/pmc/blobs/ff9c/7767887/c81920b59fde/fcell-08-584497-g003.jpg
https://cdn.ncbi.nlm.nih.gov/pmc/blobs/ff9c/7767887/21bd85505d38/fcell-08-584497-g004.jpg
https://cdn.ncbi.nlm.nih.gov/pmc/blobs/ff9c/7767887/85675a6bb84e/fcell-08-584497-g005.jpg
https://cdn.ncbi.nlm.nih.gov/pmc/blobs/ff9c/7767887/aa42cd230532/fcell-08-584497-g006.jpg
https://cdn.ncbi.nlm.nih.gov/pmc/blobs/ff9c/7767887/3a17bbe9a2c6/fcell-08-584497-g007.jpg
https://cdn.ncbi.nlm.nih.gov/pmc/blobs/ff9c/7767887/2cfdfc90c38b/fcell-08-584497-g008.jpg

相似文献

1
Mesenchymal Stem Cells Early Response to Low-Dose Ionizing Radiation.间充质干细胞对低剂量电离辐射的早期反应
Front Cell Dev Biol. 2020 Dec 14;8:584497. doi: 10.3389/fcell.2020.584497. eCollection 2020.
2
Low-Dose Ionizing γ-Radiation Promotes Proliferation of Human Mesenchymal Stem Cells and Maintains Their Stem Cell Characteristics.低剂量电离γ辐射促进人间充质干细胞增殖并维持其干细胞特性。
Tissue Eng Regen Med. 2017 Mar 14;14(4):421-432. doi: 10.1007/s13770-017-0045-2. eCollection 2017 Aug.
3
Effect of Low-Dose Ionizing Radiation on the Expression of Mitochondria-Related Genes in Human Mesenchymal Stem Cells.低剂量电离辐射对人骨髓间充质干细胞中线粒体相关基因表达的影响。
Int J Mol Sci. 2021 Dec 27;23(1):261. doi: 10.3390/ijms23010261.
4
The low-dose ionizing radiation stimulates cell proliferation via activation of the MAPK/ERK pathway in rat cultured mesenchymal stem cells.低剂量电离辐射通过激活大鼠培养间充质干细胞中的 MAPK/ERK 通路刺激细胞增殖。
J Radiat Res. 2011;52(3):380-6. doi: 10.1269/jrr.10121. Epub 2011 Mar 24.
5
Integrative genomic and proteomic analyses identifies glycerol-3-phosphate acyltransferase as a target of low-dose ionizing radiation in EBV infected-B cells.综合基因组和蛋白质组分析确定甘油-3-磷酸酰基转移酶是EB病毒感染的B细胞中低剂量电离辐射的一个靶点。
Int J Radiat Biol. 2016;92(1):24-34. doi: 10.3109/09553002.2015.1106021. Epub 2015 Nov 19.
6
Effects of low-dose ionizing radiation on gene expression in human skin biopsies.低剂量电离辐射对人体皮肤活检组织中基因表达的影响。
Int J Radiat Oncol Biol Phys. 2004 Feb 1;58(2):567-74. doi: 10.1016/j.ijrobp.2003.09.033.
7
Cyclin D1 in low-dose radiation-induced adaptive resistance.细胞周期蛋白D1在低剂量辐射诱导的适应性抗性中。
Oncogene. 2008 Dec 4;27(53):6738-48. doi: 10.1038/onc.2008.265. Epub 2008 Aug 11.
8
Molecular mechanisms of low dose ionizing radiation-induced hormesis, adaptive responses, radioresistance, bystander effects, and genomic instability.低剂量电离辐射诱导的兴奋效应、适应性反应、辐射抗性、旁观者效应和基因组不稳定性的分子机制。
Int J Radiat Biol. 2015 Jan;91(1):13-27. doi: 10.3109/09553002.2014.937510. Epub 2014 Aug 21.
9
Low-dose irradiation inhibits proliferation of the p53null type human prostate cancer cells through the ATM/p21 pathway.低剂量照射通过 ATM/p21 通路抑制 p53null 型人前列腺癌细胞的增殖。
Int J Mol Med. 2018 Jan;41(1):548-554. doi: 10.3892/ijmm.2017.3237. Epub 2017 Nov 7.
10
Multiple facets of the DNA damage response contribute to the radioresistance of mouse mesenchymal stromal cell lines.DNA 损伤反应的多个方面有助于小鼠间充质基质细胞系的放射抗性。
Stem Cells. 2013 Jan;31(1):137-45. doi: 10.1002/stem.1222.

引用本文的文献

1
An Update on Role of Ionizing Radiation to Enhance Proliferation and Differentiation of Normal Stem Cells via Activation of NRF2 Pathway: Review.电离辐射通过激活NRF2途径增强正常干细胞增殖和分化作用的最新进展:综述
Antioxidants (Basel). 2025 Aug 11;14(8):986. doi: 10.3390/antiox14080986.
2
Influence of Super-Low-Intensity Microwave Radiation on Mesenchymal Stem Cells.超低频微波辐射对间充质干细胞的影响
Int J Mol Sci. 2025 Feb 17;26(4):1705. doi: 10.3390/ijms26041705.
3
Tumor necrosis factor-α-treated human adipose-derived stem cells enhance inherent radiation tolerance and alleviate in vivo radiation-induced capsular contracture.

本文引用的文献

1
Natural Nrf2 Modulators for Skin Protection.用于皮肤保护的天然Nrf2调节剂。
Antioxidants (Basel). 2020 Sep 1;9(9):812. doi: 10.3390/antiox9090812.
2
Ageing human bone marrow mesenchymal stem cells have depleted NAD(P)H and distinct multispectral autofluorescence.衰老的人类骨髓间充质干细胞 NAD(P)H 耗竭,具有独特的多光谱自发荧光。
Geroscience. 2021 Apr;43(2):859-868. doi: 10.1007/s11357-020-00250-9. Epub 2020 Aug 13.
3
1Q12 Loci Movement in the Interphase Nucleus Under the Action of ROS Is an Important Component of the Mechanism That Determines Copy Number Variation of Satellite III (1q12) in Health and Schizophrenia.
肿瘤坏死因子-α处理的人脂肪来源干细胞增强固有辐射耐受性并减轻体内辐射诱导的包膜挛缩。
J Adv Res. 2025 Jun;72:433-449. doi: 10.1016/j.jare.2024.07.011. Epub 2024 Jul 15.
4
Emotional Stress Induces Adaptive Response in Rat Lymphocytes to Subsequent Ionizing Radiation Exposure.情绪应激诱导大鼠淋巴细胞对随后电离辐射暴露产生适应性反应。
Bull Exp Biol Med. 2024 Mar;176(5):548-554. doi: 10.1007/s10517-024-06065-4. Epub 2024 May 8.
5
In Vitro Analysis of Biological Activity of Circulating Cell-Free DNA Isolated from Blood Plasma of Schizophrenic Patients and Healthy Controls-Part 2: Adaptive Response.体外分析精神分裂症患者和健康对照者血浆中循环无细胞 DNA 的生物学活性-第 2 部分:适应性反应。
Genes (Basel). 2022 Dec 4;13(12):2283. doi: 10.3390/genes13122283.
6
Divergent Molecular and Cellular Responses to Low and High-Dose Ionizing Radiation.低剂量与高剂量电离辐射的分子与细胞应答的差异。
Cells. 2022 Nov 27;11(23):3794. doi: 10.3390/cells11233794.
7
Low-dose radiation exaggerates HFD-induced metabolic dysfunction by gut microbiota through PA-PYCR1 axis.低剂量辐射通过 PA-PYCR1 轴通过肠道微生物群夸大 HFD 诱导的代谢功能障碍。
Commun Biol. 2022 Sep 10;5(1):945. doi: 10.1038/s42003-022-03929-1.
8
NADPH-oxidase 4 gene over-expression in peripheral blood lymphocytes of the schizophrenia patients.氧化型烟酰胺腺嘌呤二核苷酸磷酸酶 4 基因在精神分裂症患者外周血淋巴细胞中的过度表达。
PLoS One. 2022 Jun 13;17(6):e0269130. doi: 10.1371/journal.pone.0269130. eCollection 2022.
9
Effect of Low-Dose Ionizing Radiation on the Expression of Mitochondria-Related Genes in Human Mesenchymal Stem Cells.低剂量电离辐射对人骨髓间充质干细胞中线粒体相关基因表达的影响。
Int J Mol Sci. 2021 Dec 27;23(1):261. doi: 10.3390/ijms23010261.
10
Role of Mitochondria in Radiation Responses: Epigenetic, Metabolic, and Signaling Impacts.线粒体在辐射反应中的作用:表观遗传、代谢和信号转导的影响。
Int J Mol Sci. 2021 Oct 13;22(20):11047. doi: 10.3390/ijms222011047.
活性氧作用下间期核中1q12基因座的移动是决定健康人群和精神分裂症患者中卫星III(1q12)拷贝数变异机制的重要组成部分。
Front Cell Dev Biol. 2020 Jun 5;8:386. doi: 10.3389/fcell.2020.00386. eCollection 2020.
4
X-ray irradiated cultures of mouse cortical neural stem/progenitor cells recover cell viability and proliferation with dose-dependent kinetics.X 射线辐照培养的小鼠皮质神经干细胞/祖细胞以剂量依赖的动力学恢复细胞活力和增殖。
Sci Rep. 2020 Apr 16;10(1):6562. doi: 10.1038/s41598-020-63348-2.
5
Application of Low Doses of Ionizing Radiation in Medical Therapies.低剂量电离辐射在医学治疗中的应用。
Dose Response. 2020 Jan 6;18(1):1559325819895739. doi: 10.1177/1559325819895739. eCollection 2020 Jan-Mar.
6
Radiation Responses of Human Mesenchymal Stem Cells Derived From Different Sources.不同来源人骨髓间充质干细胞的辐射反应
Dose Response. 2019 Dec 9;17(4):1559325819893210. doi: 10.1177/1559325819893210. eCollection 2019 Oct-Dec.
7
Oxidized Cell-Free DNA Is a Factor of Stress Signaling in Radiation-Induced Bystander Effects in Different Types of Human Cells.氧化型游离DNA是不同类型人类细胞辐射诱导旁效应中应激信号传导的一个因素。
Int J Genomics. 2019 Aug 19;2019:9467029. doi: 10.1155/2019/9467029. eCollection 2019.
8
Formation of γH2AX and pATM Foci in Human Mesenchymal Stem Cells Exposed to Low Dose-Rate Gamma-Radiation.低剂量率γ辐射暴露下人骨髓间充质干细胞中 γH2AX 和 pATM 焦点的形成。
Int J Mol Sci. 2019 May 29;20(11):2645. doi: 10.3390/ijms20112645.
9
Low-Dose Ionizing γ-Radiation Promotes Proliferation of Human Mesenchymal Stem Cells and Maintains Their Stem Cell Characteristics.低剂量电离γ辐射促进人间充质干细胞增殖并维持其干细胞特性。
Tissue Eng Regen Med. 2017 Mar 14;14(4):421-432. doi: 10.1007/s13770-017-0045-2. eCollection 2017 Aug.
10
Changes of and /NF-B Expression Levels Induced by Cell-Free DNA in Different Cell Types.不同细胞类型中无细胞游离 DNA 诱导的和 /NF-B 表达水平的变化。
Oxid Med Cell Longev. 2018 Mar 20;2018:1052413. doi: 10.1155/2018/1052413. eCollection 2018.