• 文献检索
  • 文档翻译
  • 深度研究
  • 学术资讯
  • Suppr Zotero 插件Zotero 插件
  • 邀请有礼
  • 套餐&价格
  • 历史记录
应用&插件
Suppr Zotero 插件Zotero 插件浏览器插件Mac 客户端Windows 客户端微信小程序
定价
高级版会员购买积分包购买API积分包
服务
文献检索文档翻译深度研究API 文档MCP 服务
关于我们
关于 Suppr公司介绍联系我们用户协议隐私条款
关注我们

Suppr 超能文献

核心技术专利:CN118964589B侵权必究
粤ICP备2023148730 号-1Suppr @ 2026

文献检索

告别复杂PubMed语法,用中文像聊天一样搜索,搜遍4000万医学文献。AI智能推荐,让科研检索更轻松。

立即免费搜索

文件翻译

保留排版,准确专业,支持PDF/Word/PPT等文件格式,支持 12+语言互译。

免费翻译文档

深度研究

AI帮你快速写综述,25分钟生成高质量综述,智能提取关键信息,辅助科研写作。

立即免费体验

SARS-CoV-2 刺突蛋白胞外域的冷敏感性。

Cold sensitivity of the SARS-CoV-2 spike ectodomain.

机构信息

Duke Human Vaccine Institute, Durham, NC, USA.

Department of Medicine, Duke University, Durham, NC, USA.

出版信息

Nat Struct Mol Biol. 2021 Feb;28(2):128-131. doi: 10.1038/s41594-020-00547-5. Epub 2021 Jan 5.

DOI:10.1038/s41594-020-00547-5
PMID:33402708
原文链接:https://pmc.ncbi.nlm.nih.gov/articles/PMC7878407/
Abstract

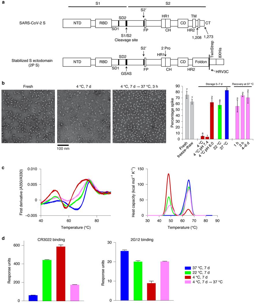
The SARS-CoV-2 spike (S) protein, a primary target for COVID-19 vaccine development, presents its receptor binding domain in two conformations, the receptor-accessible 'up' or receptor-inaccessible 'down' states. Here we report that the commonly used stabilized S ectodomain construct '2P' is sensitive to cold temperatures, and this cold sensitivity is abrogated in a 'down' state-stabilized ectodomain. Our findings will impact structural, functional and vaccine studies that use the SARS-CoV-2 S ectodomain.

摘要

严重急性呼吸综合征冠状病毒 2 刺突(S)蛋白是 COVID-19 疫苗开发的主要靶点,其受体结合域呈现两种构象,即受体可及的“朝上”或受体不可及的“朝下”状态。在这里,我们报告说,常用的稳定 S 胞外域结构“2P”对低温敏感,而这种低温敏感性在稳定的“朝下”状态的胞外域中被消除。我们的发现将影响使用 SARS-CoV-2 S 胞外域的结构、功能和疫苗研究。

https://cdn.ncbi.nlm.nih.gov/pmc/blobs/e0f6/7878407/016d10f2cd62/nihms-1652313-f0002.jpg
https://cdn.ncbi.nlm.nih.gov/pmc/blobs/e0f6/7878407/7e45ba844254/nihms-1652313-f0003.jpg
https://cdn.ncbi.nlm.nih.gov/pmc/blobs/e0f6/7878407/d496cbebaaa0/nihms-1652313-f0004.jpg
https://cdn.ncbi.nlm.nih.gov/pmc/blobs/e0f6/7878407/14b295411349/nihms-1652313-f0005.jpg
https://cdn.ncbi.nlm.nih.gov/pmc/blobs/e0f6/7878407/22d15ff49de0/nihms-1652313-f0001.jpg
https://cdn.ncbi.nlm.nih.gov/pmc/blobs/e0f6/7878407/016d10f2cd62/nihms-1652313-f0002.jpg
https://cdn.ncbi.nlm.nih.gov/pmc/blobs/e0f6/7878407/7e45ba844254/nihms-1652313-f0003.jpg
https://cdn.ncbi.nlm.nih.gov/pmc/blobs/e0f6/7878407/d496cbebaaa0/nihms-1652313-f0004.jpg
https://cdn.ncbi.nlm.nih.gov/pmc/blobs/e0f6/7878407/14b295411349/nihms-1652313-f0005.jpg
https://cdn.ncbi.nlm.nih.gov/pmc/blobs/e0f6/7878407/22d15ff49de0/nihms-1652313-f0001.jpg
https://cdn.ncbi.nlm.nih.gov/pmc/blobs/e0f6/7878407/016d10f2cd62/nihms-1652313-f0002.jpg

相似文献

1
Cold sensitivity of the SARS-CoV-2 spike ectodomain.SARS-CoV-2 刺突蛋白胞外域的冷敏感性。
Nat Struct Mol Biol. 2021 Feb;28(2):128-131. doi: 10.1038/s41594-020-00547-5. Epub 2021 Jan 5.
2
Cold sensitivity of the SARS-CoV-2 spike ectodomain.严重急性呼吸综合征冠状病毒2刺突蛋白胞外域的冷敏感性
bioRxiv. 2020 Oct 13:2020.07.12.199588. doi: 10.1101/2020.07.12.199588.
3
SARS-CoV-2 spike produced in insect cells elicits high neutralization titres in non-human primates.昆虫细胞表达的 SARS-CoV-2 刺突蛋白可在非人灵长类动物中引起高中和抗体滴度。
Emerg Microbes Infect. 2020 Dec;9(1):2076-2090. doi: 10.1080/22221751.2020.1821583.
4
Structural analysis of full-length SARS-CoV-2 spike protein from an advanced vaccine candidate.全长 SARS-CoV-2 刺突蛋白的结构分析来自一种先进的疫苗候选物。
Science. 2020 Nov 27;370(6520):1089-1094. doi: 10.1126/science.abe1502. Epub 2020 Oct 20.
5
Controlling the SARS-CoV-2 spike glycoprotein conformation.控制 SARS-CoV-2 刺突糖蛋白构象。
Nat Struct Mol Biol. 2020 Oct;27(10):925-933. doi: 10.1038/s41594-020-0479-4. Epub 2020 Jul 22.
6
Structure-guided covalent stabilization of coronavirus spike glycoprotein trimers in the closed conformation.结构引导的冠状病毒刺突糖蛋白三聚体在封闭构象中的共价稳定化。
Nat Struct Mol Biol. 2020 Oct;27(10):942-949. doi: 10.1038/s41594-020-0483-8. Epub 2020 Aug 4.
7
Cryo-EM structure of a SARS-CoV-2 omicron spike protein ectodomain.新冠病毒奥密克戎变异株刺突蛋白胞外域的冷冻电镜结构
Nat Commun. 2022 Mar 3;13(1):1214. doi: 10.1038/s41467-022-28882-9.
8
Potent neutralizing antibodies against multiple epitopes on SARS-CoV-2 spike.针对 SARS-CoV-2 刺突蛋白多个表位的强效中和抗体。
Nature. 2020 Aug;584(7821):450-456. doi: 10.1038/s41586-020-2571-7. Epub 2020 Jul 22.
9
Cryo-electron microscopy structures of the SARS-CoV spike glycoprotein reveal a prerequisite conformational state for receptor binding.严重急性呼吸综合征冠状病毒刺突糖蛋白的冷冻电镜结构揭示了受体结合的必要构象状态。
Cell Res. 2017 Jan;27(1):119-129. doi: 10.1038/cr.2016.152. Epub 2016 Dec 23.
10
High-Resolution Linear Epitope Mapping of the Receptor Binding Domain of SARS-CoV-2 Spike Protein in COVID-19 mRNA Vaccine Recipients.新型冠状病毒刺突蛋白受体结合域线性表位在 COVID-19 mRNA 疫苗接种者中的高分辨率线性表位作图。
Microbiol Spectr. 2021 Dec 22;9(3):e0096521. doi: 10.1128/Spectrum.00965-21. Epub 2021 Nov 10.

引用本文的文献

1
Balancing stability and function: impact of the surface charge of SARS-CoV-2 Omicron spike protein.平衡稳定性与功能:新型冠状病毒奥密克戎变异株刺突蛋白表面电荷的影响
Npj Viruses. 2025 Apr 1;3(1):23. doi: 10.1038/s44298-025-00104-1.
2
Real-space heterogeneous reconstruction, refinement, and disentanglement of CryoEM conformational states with HetSIREN.利用HetSIREN对冷冻电镜构象状态进行实空间异质重建、精修和解缠
Nat Commun. 2025 Apr 22;16(1):3751. doi: 10.1038/s41467-025-59135-0.
3
Simulations of pH and thermal effects on SARS-CoV-2 spike glycoprotein.

本文引用的文献

1
Structure-Based Design with Tag-Based Purification and In-Process Biotinylation Enable Streamlined Development of SARS-CoV-2 Spike Molecular Probes.基于结构的设计结合基于标签的纯化和过程中生物素化可简化 SARS-CoV-2 刺突分子探针的开发。
Cell Rep. 2020 Oct 27;33(4):108322. doi: 10.1016/j.celrep.2020.108322. Epub 2020 Oct 12.
2
Structures and distributions of SARS-CoV-2 spike proteins on intact virions.完整病毒上 SARS-CoV-2 刺突蛋白的结构和分布。
Nature. 2020 Dec;588(7838):498-502. doi: 10.1038/s41586-020-2665-2. Epub 2020 Aug 17.
3
A thermostable, closed SARS-CoV-2 spike protein trimer.
pH值和温度对严重急性呼吸综合征冠状病毒2(SARS-CoV-2)刺突糖蛋白影响的模拟
Front Mol Biosci. 2025 Feb 11;12:1545041. doi: 10.3389/fmolb.2025.1545041. eCollection 2025.
4
Real-space heterogeneous reconstruction, refinement, and disentanglement of CryoEM conformational states with HetSIREN.利用HetSIREN对冷冻电镜构象状态进行实空间异质重建、精修和解缠。
bioRxiv. 2024 Sep 19:2024.09.16.613176. doi: 10.1101/2024.09.16.613176.
5
Impact of SARS-CoV-2 spike stability and RBD exposure on antigenicity and immunogenicity.SARS-CoV-2 刺突稳定性和 RBD 暴露对其抗原性和免疫原性的影响。
Sci Rep. 2024 Mar 8;14(1):5735. doi: 10.1038/s41598-024-56293-x.
6
Structural and biochemical rationale for Beta variant protein booster vaccine broad cross-neutralization of SARS-CoV-2.针对 SARS-CoV-2 的 Beta 变异蛋白增强型疫苗广谱中和作用的结构和生化原理。
Sci Rep. 2024 Jan 23;14(1):2038. doi: 10.1038/s41598-024-52499-1.
7
Vaccine-mediated protection against Merbecovirus and Sarbecovirus challenge in mice.疫苗介导的对 Merbecovirus 和 Sarbecovirus 挑战的保护作用在小鼠中。
Cell Rep. 2023 Oct 31;42(10):113248. doi: 10.1016/j.celrep.2023.113248. Epub 2023 Oct 18.
8
Influence of variant-specific mutations, temperature and pH on conformations of a large set of SARS-CoV-2 spike trimer vaccine antigen candidates.大量 SARS-CoV-2 刺突三聚体疫苗抗原候选物的变体特异性突变、温度和 pH 值对构象的影响。
Sci Rep. 2023 Oct 1;13(1):16498. doi: 10.1038/s41598-023-43661-2.
9
Broadly neutralizing humanized SARS-CoV-2 antibody binds to a conserved epitope on Spike and provides antiviral protection through inhalation-based delivery in non-human primates.广谱中和的人源化 SARS-CoV-2 抗体与 Spike 上的保守表位结合,并通过在非人灵长类动物中基于吸入的递送提供抗病毒保护。
PLoS Pathog. 2023 Aug 2;19(8):e1011532. doi: 10.1371/journal.ppat.1011532. eCollection 2023 Aug.
10
Decreased efficacy of a COVID-19 vaccine due to mutations present in early SARS-CoV-2 variants of concern.由于早期值得关注的严重急性呼吸综合征冠状病毒2(SARS-CoV-2)变体中存在的突变,新冠病毒疫苗效力降低。
bioRxiv. 2023 Jun 29:2023.06.27.546764. doi: 10.1101/2023.06.27.546764.
一种热稳定的、封闭的 SARS-CoV-2 刺突蛋白三聚体。
Nat Struct Mol Biol. 2020 Oct;27(10):934-941. doi: 10.1038/s41594-020-0478-5. Epub 2020 Jul 31.
4
Structure-based design of prefusion-stabilized SARS-CoV-2 spikes.基于结构的 SARS-CoV-2 刺突蛋白预融合稳定构象设计。
Science. 2020 Sep 18;369(6510):1501-1505. doi: 10.1126/science.abd0826. Epub 2020 Jul 23.
5
Controlling the SARS-CoV-2 spike glycoprotein conformation.控制 SARS-CoV-2 刺突糖蛋白构象。
Nat Struct Mol Biol. 2020 Oct;27(10):925-933. doi: 10.1038/s41594-020-0479-4. Epub 2020 Jul 22.
6
Potent neutralizing antibodies against multiple epitopes on SARS-CoV-2 spike.针对 SARS-CoV-2 刺突蛋白多个表位的强效中和抗体。
Nature. 2020 Aug;584(7821):450-456. doi: 10.1038/s41586-020-2571-7. Epub 2020 Jul 22.
7
Structures of Human Antibodies Bound to SARS-CoV-2 Spike Reveal Common Epitopes and Recurrent Features of Antibodies.人类抗体与 SARS-CoV-2 刺突结合的结构揭示了常见表位和抗体的反复出现特征。
Cell. 2020 Aug 20;182(4):828-842.e16. doi: 10.1016/j.cell.2020.06.025. Epub 2020 Jun 24.
8
Cross-neutralization of SARS-CoV-2 by a human monoclonal SARS-CoV antibody.人类单克隆 SARS-CoV 抗体对 SARS-CoV-2 的交叉中和作用。
Nature. 2020 Jul;583(7815):290-295. doi: 10.1038/s41586-020-2349-y. Epub 2020 May 18.
9
An Infectious cDNA Clone of SARS-CoV-2.严重急性呼吸综合征冠状病毒 2 的感染性 cDNA 克隆。
Cell Host Microbe. 2020 May 13;27(5):841-848.e3. doi: 10.1016/j.chom.2020.04.004. Epub 2020 Apr 13.
10
Structure, Function, and Antigenicity of the SARS-CoV-2 Spike Glycoprotein.严重急性呼吸系统综合征冠状病毒 2 刺突糖蛋白的结构、功能和抗原性。
Cell. 2020 Apr 16;181(2):281-292.e6. doi: 10.1016/j.cell.2020.02.058. Epub 2020 Mar 9.