• 文献检索
  • 文档翻译
  • 深度研究
  • 学术资讯
  • Suppr Zotero 插件Zotero 插件
  • 邀请有礼
  • 套餐&价格
  • 历史记录
应用&插件
Suppr Zotero 插件Zotero 插件浏览器插件Mac 客户端Windows 客户端微信小程序
定价
高级版会员购买积分包购买API积分包
服务
文献检索文档翻译深度研究API 文档MCP 服务
关于我们
关于 Suppr公司介绍联系我们用户协议隐私条款
关注我们

Suppr 超能文献

核心技术专利:CN118964589B侵权必究
粤ICP备2023148730 号-1Suppr @ 2026

文献检索

告别复杂PubMed语法,用中文像聊天一样搜索,搜遍4000万医学文献。AI智能推荐,让科研检索更轻松。

立即免费搜索

文件翻译

保留排版,准确专业,支持PDF/Word/PPT等文件格式,支持 12+语言互译。

免费翻译文档

深度研究

AI帮你快速写综述,25分钟生成高质量综述,智能提取关键信息,辅助科研写作。

立即免费体验

通过对市场数据进行机器学习的内容分析洞察移动健康应用市场。

Insights into mobile health application market via a content analysis of marketplace data with machine learning.

机构信息

Department of Health Management, Istanbul Medipol University, Beykoz, Istanbul, Turkey.

Department of Management Information Systems, Istanbul Medipol University, Beykoz, Istanbul, Turkey.

出版信息

PLoS One. 2021 Jan 6;16(1):e0244302. doi: 10.1371/journal.pone.0244302. eCollection 2021.

DOI:10.1371/journal.pone.0244302
PMID:33406100
原文链接:https://pmc.ncbi.nlm.nih.gov/articles/PMC7787530/
Abstract

BACKGROUND

Despite the benefits offered by an abundance of health applications promoted on app marketplaces (e.g., Google Play Store), the wide adoption of mobile health and e-health apps is yet to come.

OBJECTIVE

This study aims to investigate the current landscape of smartphone apps that focus on improving and sustaining health and wellbeing. Understanding the categories that popular apps focus on and the relevant features provided to users, which lead to higher user scores and downloads will offer insights to enable higher adoption in the general populace. This study on 1,000 mobile health applications aims to shed light on the reasons why particular apps are liked and adopted while many are not.

METHODS

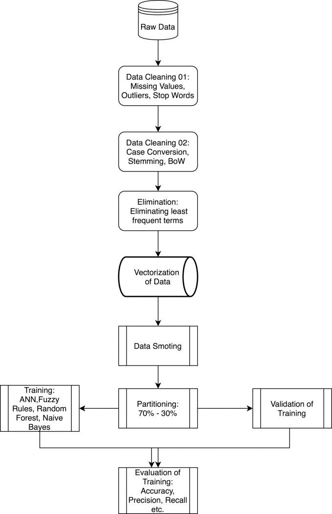
User-generated data (i.e. review scores) and company-generated data (i.e. app descriptions) were collected from app marketplaces and manually coded and categorized by two researchers. For analysis, Artificial Neural Networks, Random Forest and Naïve Bayes Artificial Intelligence algorithms were used.

RESULTS

The analysis led to features that attracted more download behavior and higher user scores. The findings suggest that apps that mention a privacy policy or provide videos in description lead to higher user scores, whereas free apps with in-app purchase possibilities, social networking and sharing features and feedback mechanisms lead to higher number of downloads. Moreover, differences in user scores and the total number of downloads are detected in distinct subcategories of mobile health apps.

CONCLUSION

This study contributes to the current knowledge of m-health application use by reviewing mobile health applications using content analysis and machine learning algorithms. The content analysis adds significant value by providing classification, keywords and factors that influence download behavior and user scores in a m-health context.

摘要

背景

尽管应用市场(例如 Google Play 商店)上提供了大量健康应用带来的好处,但移动健康和电子健康应用的广泛采用尚未实现。

目的

本研究旨在调查专注于改善和维持健康的智能手机应用程序的现状。了解热门应用程序关注的类别以及为用户提供的相关功能,这些功能可以提高用户评分和下载量,从而为提高普通大众的采用率提供深入了解。本研究对 1000 个移动健康应用程序进行了分析,旨在阐明为什么某些应用程序受到欢迎和采用,而许多应用程序则没有。

方法

从应用市场收集用户生成的数据(即评论评分)和公司生成的数据(即应用描述),并由两名研究人员手动进行编码和分类。为了进行分析,使用了人工神经网络、随机森林和朴素贝叶斯人工智能算法。

结果

分析导致了吸引更多下载行为和更高用户评分的功能。研究结果表明,在描述中提到隐私政策或提供视频的应用程序会获得更高的用户评分,而具有应用内购买可能性、社交网络和共享功能以及反馈机制的免费应用程序会获得更高的下载量。此外,在不同的移动健康应用程序子类别中检测到用户评分和总下载量的差异。

结论

本研究通过使用内容分析和机器学习算法来审查移动健康应用程序,为移动健康应用程序的使用提供了当前知识。内容分析通过提供分类、关键词和影响移动健康背景下下载行为和用户评分的因素,增加了重要价值。

https://cdn.ncbi.nlm.nih.gov/pmc/blobs/9312/7787530/5f81dfa525f7/pone.0244302.g005.jpg
https://cdn.ncbi.nlm.nih.gov/pmc/blobs/9312/7787530/d7b714eee656/pone.0244302.g001.jpg
https://cdn.ncbi.nlm.nih.gov/pmc/blobs/9312/7787530/7a9f647a1643/pone.0244302.g002.jpg
https://cdn.ncbi.nlm.nih.gov/pmc/blobs/9312/7787530/b8ad433c7038/pone.0244302.g003.jpg
https://cdn.ncbi.nlm.nih.gov/pmc/blobs/9312/7787530/110f40c0070d/pone.0244302.g004.jpg
https://cdn.ncbi.nlm.nih.gov/pmc/blobs/9312/7787530/5f81dfa525f7/pone.0244302.g005.jpg
https://cdn.ncbi.nlm.nih.gov/pmc/blobs/9312/7787530/d7b714eee656/pone.0244302.g001.jpg
https://cdn.ncbi.nlm.nih.gov/pmc/blobs/9312/7787530/7a9f647a1643/pone.0244302.g002.jpg
https://cdn.ncbi.nlm.nih.gov/pmc/blobs/9312/7787530/b8ad433c7038/pone.0244302.g003.jpg
https://cdn.ncbi.nlm.nih.gov/pmc/blobs/9312/7787530/110f40c0070d/pone.0244302.g004.jpg
https://cdn.ncbi.nlm.nih.gov/pmc/blobs/9312/7787530/5f81dfa525f7/pone.0244302.g005.jpg

相似文献

1
Insights into mobile health application market via a content analysis of marketplace data with machine learning.通过对市场数据进行机器学习的内容分析洞察移动健康应用市场。
PLoS One. 2021 Jan 6;16(1):e0244302. doi: 10.1371/journal.pone.0244302. eCollection 2021.
2
The Reviews Are in: A Qualitative Content Analysis of Consumer Perspectives on Apps for Bipolar Disorder.评论如下:关于双相情感障碍应用程序消费者观点的定性内容分析
J Med Internet Res. 2017 Apr 7;19(4):e105. doi: 10.2196/jmir.7273.
3
Assessment of Mental Health Services Available Through Smartphone Apps.通过智能手机应用程序评估心理健康服务。
JAMA Netw Open. 2022 Dec 1;5(12):e2248784. doi: 10.1001/jamanetworkopen.2022.48784.
4
Factors Related to User Ratings and User Downloads of Mobile Apps for Maternal and Infant Health: Cross-Sectional Study.与母婴健康移动应用程序用户评分和用户下载相关的因素:横断面研究。
JMIR Mhealth Uhealth. 2020 Jan 24;8(1):e15663. doi: 10.2196/15663.
5
Privacy, Data Sharing, and Data Security Policies of Women's mHealth Apps: Scoping Review and Content Analysis.女性移动健康应用程序的隐私、数据共享和数据安全政策:范围综述和内容分析。
JMIR Mhealth Uhealth. 2022 May 6;10(5):e33735. doi: 10.2196/33735.
6
Mobile health and privacy: cross sectional study.移动健康与隐私:横断面研究
BMJ. 2021 Jun 16;373:n1248. doi: 10.1136/bmj.n1248.
7
User Perspectives of Mood-Monitoring Apps Available to Young People: Qualitative Content Analysis.年轻人可用的情绪监测应用的用户观点:定性内容分析。
JMIR Mhealth Uhealth. 2020 Oct 10;8(10):e18140. doi: 10.2196/18140.
8
Data sharing practices of medicines related apps and the mobile ecosystem: traffic, content, and network analysis.药品相关应用程序和移动生态系统的数据共享实践:流量、内容和网络分析。
BMJ. 2019 Mar 20;364:l920. doi: 10.1136/bmj.l920.
9
Tracing the Potential Flow of Consumer Data: A Network Analysis of Prominent Health and Fitness Apps.追踪消费者数据的潜在流动:对知名健康与健身应用程序的网络分析
J Med Internet Res. 2017 Jun 28;19(6):e233. doi: 10.2196/jmir.7347.
10
Smartphone and Mobile Health Apps for Tinnitus: Systematic Identification, Analysis, and Assessment.智能手机和移动健康应用程序治疗耳鸣:系统识别、分析和评估。
JMIR Mhealth Uhealth. 2020 Aug 18;8(8):e21767. doi: 10.2196/21767.

引用本文的文献

1
Development of a Smart Health Care Service Using Metaverse and Chatbot Technologies for Adolescents, Parents, and School Health Teachers: User-Centered Design Approach.使用元宇宙和聊天机器人技术为青少年、家长和学校健康教师开发智能医疗服务:以用户为中心的设计方法。
J Med Internet Res. 2025 Jul 3;27:e69190. doi: 10.2196/69190.
2
Quality and Privacy Policy Compliance of Mental Health Care Apps in China: Cross-Sectional Evaluation Study.中国心理健康护理应用程序的质量与隐私政策合规性:横断面评估研究
J Med Internet Res. 2025 Jul 3;27:e66762. doi: 10.2196/66762.
3
Assessing the usability of Accessercise to increase physical activity in adults with physical disabilities: A qualitative think-aloud study.

本文引用的文献

1
A Systematic Review of Smartphone Applications Available for Corona Virus Disease 2019 (COVID19) and the Assessment of their Quality Using the Mobile Application Rating Scale (MARS).用于 2019 年冠状病毒病 (COVID19) 的智能手机应用程序的系统评价及使用移动应用程序评级量表 (MARS) 对其质量的评估。
J Med Syst. 2020 Aug 10;44(9):164. doi: 10.1007/s10916-020-01633-3.
2
Design and testing of a mobile health application rating tool.一款移动健康应用程序评级工具的设计与测试
NPJ Digit Med. 2020 May 21;3:74. doi: 10.1038/s41746-020-0268-9. eCollection 2020.
3
Smartphone apps for cancer: A content analysis of the digital health marketplace.
评估Accessercise对增加身体残疾成年人身体活动的可用性:一项定性出声思维研究。
PLoS One. 2025 Apr 1;20(4):e0321109. doi: 10.1371/journal.pone.0321109. eCollection 2025.
4
User-centric AI: evaluating the usability of generative AI applications through user reviews on app stores.以用户为中心的人工智能:通过应用商店中的用户评论评估生成式人工智能应用的可用性。
PeerJ Comput Sci. 2024 Oct 25;10:e2421. doi: 10.7717/peerj-cs.2421. eCollection 2024.
5
Smartphone Apps for Diabetes Medication Adherence: Systematic Review.用于糖尿病药物依从性的智能手机应用程序:系统评价
JMIR Diabetes. 2022 Jun 21;7(2):e33264. doi: 10.2196/33264.
6
Mobile Health Apps Providing Information on Drugs for Adult Emergency Care: Systematic Search on App Stores and Content Analysis.移动医疗应用程序提供成人急救药物信息:应用商店的系统检索和内容分析。
JMIR Mhealth Uhealth. 2022 Apr 20;10(4):e29985. doi: 10.2196/29985.
用于癌症的智能手机应用程序:数字健康市场的内容分析。
Digit Health. 2020 Feb 11;6:2055207620905413. doi: 10.1177/2055207620905413. eCollection 2020 Jan-Dec.
4
Consumer preference to utilise a mobile health app: A stated preference experiment.消费者偏好使用移动健康应用程序:一项陈述偏好实验。
PLoS One. 2020 Feb 21;15(2):e0229546. doi: 10.1371/journal.pone.0229546. eCollection 2020.
5
Factors Related to User Ratings and User Downloads of Mobile Apps for Maternal and Infant Health: Cross-Sectional Study.与母婴健康移动应用程序用户评分和用户下载相关的因素:横断面研究。
JMIR Mhealth Uhealth. 2020 Jan 24;8(1):e15663. doi: 10.2196/15663.
6
What is the clinical value of mHealth for patients?移动健康对患者的临床价值是什么?
NPJ Digit Med. 2020 Jan 13;3:4. doi: 10.1038/s41746-019-0206-x. eCollection 2020.
7
Insights from user reviews to improve mental health apps.从用户评论中获取改善心理健康应用的洞见。
Health Informatics J. 2020 Sep;26(3):2042-2066. doi: 10.1177/1460458219896492. Epub 2020 Jan 10.
8
Development of the mHealth App Trustworthiness checklist.移动健康应用程序可信度检查表的制定。
Digit Health. 2019 Nov 21;5:2055207619886463. doi: 10.1177/2055207619886463. eCollection 2019 Jan-Dec.
9
Factors Influencing Patients' Intentions to Use Diabetes Management Apps Based on an Extended Unified Theory of Acceptance and Use of Technology Model: Web-Based Survey.基于扩展的技术接受与使用统一理论模型探讨影响患者使用糖尿病管理应用程序意愿的因素:网络调查
J Med Internet Res. 2019 Aug 13;21(8):e15023. doi: 10.2196/15023.
10
Individuals' adoption of smart technologies for preventive health care: a structural equation modeling approach.个体采用智能技术进行预防保健:结构方程建模方法。
Health Care Manag Sci. 2020 Jun;23(2):203-214. doi: 10.1007/s10729-019-09468-2. Epub 2019 Jan 26.