• 文献检索
  • 文档翻译
  • 深度研究
  • 学术资讯
  • Suppr Zotero 插件Zotero 插件
  • 邀请有礼
  • 套餐&价格
  • 历史记录
应用&插件
Suppr Zotero 插件Zotero 插件浏览器插件Mac 客户端Windows 客户端微信小程序
定价
高级版会员购买积分包购买API积分包
服务
文献检索文档翻译深度研究API 文档MCP 服务
关于我们
关于 Suppr公司介绍联系我们用户协议隐私条款
关注我们

Suppr 超能文献

核心技术专利:CN118964589B侵权必究
粤ICP备2023148730 号-1Suppr @ 2026

文献检索

告别复杂PubMed语法,用中文像聊天一样搜索,搜遍4000万医学文献。AI智能推荐,让科研检索更轻松。

立即免费搜索

文件翻译

保留排版,准确专业,支持PDF/Word/PPT等文件格式,支持 12+语言互译。

免费翻译文档

深度研究

AI帮你快速写综述,25分钟生成高质量综述,智能提取关键信息,辅助科研写作。

立即免费体验

血小板反应蛋白 4/整合素α2/热休克因子 1 轴通过增强癌相关成纤维细胞和肿瘤细胞之间的相互串扰促进胆囊癌的增殖和癌症干细胞样特性。

Thrombospondin 4/integrin α2/HSF1 axis promotes proliferation and cancer stem-like traits of gallbladder cancer by enhancing reciprocal crosstalk between cancer-associated fibroblasts and tumor cells.

机构信息

Department of Medical Oncology, The First Affiliated Hospital of Xi'an Jiaotong University, 277 Yanta West Road, Xi'an, 710061, Shaanxi Province, China.

Department of Hepatobiliary Surgery, The First Affiliated Hospital of Xi'an Jiaotong University, 277 Yanta West Road, Xi'an, 710061, Shaanxi Province, China.

出版信息

J Exp Clin Cancer Res. 2021 Jan 6;40(1):14. doi: 10.1186/s13046-020-01812-7.

DOI:10.1186/s13046-020-01812-7
PMID:33407730
原文链接:https://pmc.ncbi.nlm.nih.gov/articles/PMC7789630/
Abstract

BACKGROUND

Cancer-associated fibroblasts (CAFs), the primary component of tumor stroma in tumor microenvironments, are well-known contributors to the malignant progression of gallbladder cancer (GBC). Thrombospondins (THBSs or TSPs) comprise a family of five adhesive glycoproteins that are overexpressed in many types of cancers. However, the expression and potential roles of TSPs in the crosstalk between CAFs and GBC cells has remained unclear.

METHODS

Peritumoral fibroblasts (PTFs) and CAFs were extracted from GBC tissues. Thrombospondin expression in GBC was screened by RT-qPCR. MTT viability assay, colony formation, EdU incorporation assay, flow cytometry analysis, Transwell assay, tumorsphere formation and western blot assays were performed to investigate the effects of CAF-derived TSP-4 on GBC cell proliferation, EMT and cancer stem-like features. Subcutaneous tumor formation models were established by co-implanting CAFs and GBC cells or GBC cells overexpressing heat shock factor 1 (HSF1) to evaluate the roles of TSP-4 and HSF1 in vivo. To characterize the mechanism by which TSP-4 is involved in the crosstalk between CAFs and GBC cells, the levels of a variety of signaling molecules were detected by coimmunoprecipitation, immunofluorescence staining, and ELISA assays.

RESULTS

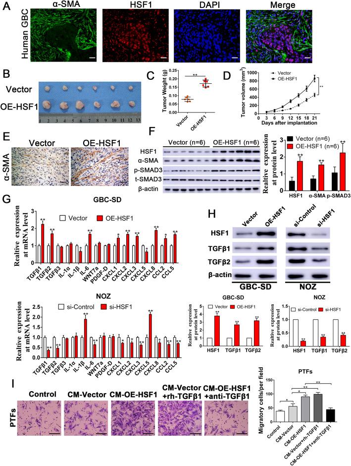
In the present study, we showed that TSP-4, as the stromal glycoprotein, is highly expressed in CAFs from GBC and that CAF-derived TSP-4 induces the proliferation, EMT and cancer stem-like features of GBC cells. Mechanistically, CAF-secreted TSP-4 binds to the transmembrane receptor integrin α2 on GBC cells to induce the phosphorylation of HSF1 at S326 and maintain the malignant phenotypes of GBC cells. Moreover, the TSP-4/integrin α2 axis-induced phosphorylation of HSF1 at S326 is mediated by Akt activation (p-Akt at S473) in GBC cells. In addition, activated HSF1 signaling increased the expression and paracrine signaling of TGF-β1 to induce the transdifferentiation of PTFs into CAFs, leading to their recruitment into GBC and increased TSP-4 expression in CAFs, thereby forming a positive feedback loop to drive the malignant progression of GBC.

CONCLUSIONS

Our data indicate that a complex TSP-4/integrin α2/HSF1/TGF-β cascade mediates reciprocal interactions between GBC cells and CAFs, providing a promising therapeutic target for gallbladder cancer patients.

摘要

背景

癌症相关成纤维细胞(CAFs)是肿瘤微环境中肿瘤基质的主要成分,是胆囊癌(GBC)恶性进展的重要贡献者。血栓素(THBSs 或 TSPs)是一种富含 5 种黏附糖蛋白的家族,在许多类型的癌症中过度表达。然而,TSPs 在 CAFs 与 GBC 细胞之间的串扰中的表达和潜在作用尚不清楚。

方法

从 GBC 组织中提取瘤周成纤维细胞(PTFs)和 CAFs。通过 RT-qPCR 筛选 GBC 中的血栓素表达。通过 MTT 活力测定、集落形成、EdU 掺入测定、流式细胞术分析、Transwell 测定、肿瘤球形成和 Western blot 测定,研究 CAF 衍生的 TSP-4 对 GBC 细胞增殖、上皮间质转化和癌症干细胞样特征的影响。通过共植入 CAFs 和 GBC 细胞或过表达热休克因子 1(HSF1)的 GBC 细胞,建立皮下肿瘤形成模型,以评估 TSP-4 和 HSF1 在体内的作用。为了描述 TSP-4 参与 CAFs 与 GBC 细胞之间串扰的机制,通过共免疫沉淀、免疫荧光染色和 ELISA 测定检测各种信号分子的水平。

结果

在本研究中,我们表明 TSP-4 作为基质糖蛋白,在 GBC 的 CAFs 中高度表达,并且 CAF 衍生的 TSP-4 诱导 GBC 细胞的增殖、上皮间质转化和癌症干细胞样特征。在机制上,CAF 分泌的 TSP-4 与 GBC 细胞上的跨膜受体整合素α2 结合,诱导 HSF1 在 S326 处磷酸化,并维持 GBC 细胞的恶性表型。此外,GBC 细胞中 Akt 激活(p-Akt 在 S473)介导 TSP-4/整合素α2 轴诱导的 HSF1 在 S326 处磷酸化。此外,激活的 HSF1 信号增加了 TGF-β1 的表达和旁分泌信号,诱导 PTFs 向 CAFs 转化,导致它们招募到 GBC 中,并增加 CAFs 中的 TSP-4 表达,从而形成一个正反馈回路,驱动 GBC 的恶性进展。

结论

我们的数据表明,TSP-4/整合素α2/HSF1/TGF-β 级联反应复杂,介导 GBC 细胞与 CAFs 之间的相互作用,为胆囊癌患者提供了有希望的治疗靶点。

https://cdn.ncbi.nlm.nih.gov/pmc/blobs/0f8e/7789630/67bff44b5c65/13046_2020_1812_Fig9_HTML.jpg
https://cdn.ncbi.nlm.nih.gov/pmc/blobs/0f8e/7789630/9c30363215d1/13046_2020_1812_Fig1_HTML.jpg
https://cdn.ncbi.nlm.nih.gov/pmc/blobs/0f8e/7789630/db0f9e78b7e0/13046_2020_1812_Fig2_HTML.jpg
https://cdn.ncbi.nlm.nih.gov/pmc/blobs/0f8e/7789630/20b6d1356768/13046_2020_1812_Fig3_HTML.jpg
https://cdn.ncbi.nlm.nih.gov/pmc/blobs/0f8e/7789630/2272317e3fcf/13046_2020_1812_Fig4_HTML.jpg
https://cdn.ncbi.nlm.nih.gov/pmc/blobs/0f8e/7789630/bc4a6529b8ee/13046_2020_1812_Fig5_HTML.jpg
https://cdn.ncbi.nlm.nih.gov/pmc/blobs/0f8e/7789630/1cd3c002a35e/13046_2020_1812_Fig6_HTML.jpg
https://cdn.ncbi.nlm.nih.gov/pmc/blobs/0f8e/7789630/fd4ac3db3a87/13046_2020_1812_Fig7_HTML.jpg
https://cdn.ncbi.nlm.nih.gov/pmc/blobs/0f8e/7789630/fa8a28fb3342/13046_2020_1812_Fig8_HTML.jpg
https://cdn.ncbi.nlm.nih.gov/pmc/blobs/0f8e/7789630/67bff44b5c65/13046_2020_1812_Fig9_HTML.jpg
https://cdn.ncbi.nlm.nih.gov/pmc/blobs/0f8e/7789630/9c30363215d1/13046_2020_1812_Fig1_HTML.jpg
https://cdn.ncbi.nlm.nih.gov/pmc/blobs/0f8e/7789630/db0f9e78b7e0/13046_2020_1812_Fig2_HTML.jpg
https://cdn.ncbi.nlm.nih.gov/pmc/blobs/0f8e/7789630/20b6d1356768/13046_2020_1812_Fig3_HTML.jpg
https://cdn.ncbi.nlm.nih.gov/pmc/blobs/0f8e/7789630/2272317e3fcf/13046_2020_1812_Fig4_HTML.jpg
https://cdn.ncbi.nlm.nih.gov/pmc/blobs/0f8e/7789630/bc4a6529b8ee/13046_2020_1812_Fig5_HTML.jpg
https://cdn.ncbi.nlm.nih.gov/pmc/blobs/0f8e/7789630/1cd3c002a35e/13046_2020_1812_Fig6_HTML.jpg
https://cdn.ncbi.nlm.nih.gov/pmc/blobs/0f8e/7789630/fd4ac3db3a87/13046_2020_1812_Fig7_HTML.jpg
https://cdn.ncbi.nlm.nih.gov/pmc/blobs/0f8e/7789630/fa8a28fb3342/13046_2020_1812_Fig8_HTML.jpg
https://cdn.ncbi.nlm.nih.gov/pmc/blobs/0f8e/7789630/67bff44b5c65/13046_2020_1812_Fig9_HTML.jpg

相似文献

1
Thrombospondin 4/integrin α2/HSF1 axis promotes proliferation and cancer stem-like traits of gallbladder cancer by enhancing reciprocal crosstalk between cancer-associated fibroblasts and tumor cells.血小板反应蛋白 4/整合素α2/热休克因子 1 轴通过增强癌相关成纤维细胞和肿瘤细胞之间的相互串扰促进胆囊癌的增殖和癌症干细胞样特性。
J Exp Clin Cancer Res. 2021 Jan 6;40(1):14. doi: 10.1186/s13046-020-01812-7.
2
Gallbladder cancer-associated fibroblasts promote vasculogenic mimicry formation and tumor growth in gallbladder cancer via upregulating the expression of NOX4, a poor prognosis factor, through IL-6-JAK-STAT3 signal pathway.胆囊癌相关成纤维细胞通过 IL-6-JAK-STAT3 信号通路上调 NOX4 的表达,促进胆囊癌中血管生成拟态的形成和肿瘤生长,NOX4 是一个预后不良的因素。
J Exp Clin Cancer Res. 2020 Nov 5;39(1):234. doi: 10.1186/s13046-020-01742-4.
3
Neuropilin-1 is up-regulated by cancer-associated fibroblast-secreted IL-8 and associated with cell proliferation of gallbladder cancer.神经纤毛蛋白-1 由癌相关成纤维细胞分泌的白细胞介素-8 上调,并与胆囊癌细胞增殖相关。
J Cell Mol Med. 2020 Nov;24(21):12608-12618. doi: 10.1111/jcmm.15825. Epub 2020 Sep 20.
4
Resolvin D1 prevents epithelial-mesenchymal transition and reduces the stemness features of hepatocellular carcinoma by inhibiting paracrine of cancer-associated fibroblast-derived COMP.解析素 D1 通过抑制癌相关成纤维细胞来源的 COMP 的旁分泌作用,防止上皮间质转化,降低肝癌的干细胞特性。
J Exp Clin Cancer Res. 2019 Apr 18;38(1):170. doi: 10.1186/s13046-019-1163-6.
5
Heat shock factor 1 in cancer-associated fibroblasts is a potential prognostic factor and drives progression of oral squamous cell carcinoma.热休克因子 1 在癌症相关成纤维细胞中是一个潜在的预后因素,并驱动口腔鳞状细胞癌的进展。
Cancer Sci. 2019 May;110(5):1790-1803. doi: 10.1111/cas.13991. Epub 2019 Apr 11.
6
Cancer-associated fibroblasts secrete hypoxia-induced serglycin to promote head and neck squamous cell carcinoma tumor cell growth in vitro and in vivo by activating the Wnt/β-catenin pathway.癌症相关成纤维细胞分泌缺氧诱导的神经节苷脂来通过激活 Wnt/β-连环蛋白通路促进头颈部鳞状细胞癌肿瘤细胞在体外和体内的生长。
Cell Oncol (Dordr). 2021 Jun;44(3):661-671. doi: 10.1007/s13402-021-00592-2. Epub 2021 Mar 2.
7
Tumor-stroma TGF-β1-THBS2 feedback circuit drives pancreatic ductal adenocarcinoma progression via integrin αβ/CD36-mediated activation of the MAPK pathway.肿瘤基质 TGF-β1-THBS2 反馈回路通过整合素 αβ/CD36 介导的 MAPK 通路激活驱动胰腺导管腺癌进展。
Cancer Lett. 2022 Mar 1;528:59-75. doi: 10.1016/j.canlet.2021.12.025. Epub 2021 Dec 24.
8
Tubulointerstitial nephritis antigen-like 1 from cancer-associated fibroblasts contribute to the progression of diffuse-type gastric cancers through the interaction with integrin β1.癌症相关成纤维细胞中的肾小管间质性肾炎抗原样1通过与整合素β1相互作用促进弥漫型胃癌进展。
J Transl Med. 2024 Feb 14;22(1):154. doi: 10.1186/s12967-024-04963-9.
9
Identification of the prognostic value of elevated ANGPTL4 expression in gallbladder cancer-associated fibroblasts.鉴定胆囊癌相关成纤维细胞中高表达 ANGPTL4 的预后价值。
Cancer Med. 2021 Sep;10(17):6035-6047. doi: 10.1002/cam4.4150. Epub 2021 Jul 31.
10
CXCR4/TGF-β1 mediated hepatic stellate cells differentiation into carcinoma-associated fibroblasts and promoted liver metastasis of colon cancer.CXCR4/TGF-β1介导肝星状细胞分化为癌相关成纤维细胞并促进结肠癌肝转移。
Cancer Biol Ther. 2020;21(3):258-268. doi: 10.1080/15384047.2019.1685157. Epub 2019 Dec 11.

引用本文的文献

1
Decreased Endothelin-1 bioavailability impairs aggressiveness of gallbladder cancer cells.内皮素-1生物利用度降低会损害胆囊癌细胞的侵袭性。
Biol Res. 2025 Aug 20;58(1):57. doi: 10.1186/s40659-025-00637-y.
2
Matrix stiffness induced gallbladder fibroblasts activation and paracrine SEMA7A promotes gallbladder cancer cell epithelial-mesenchymal transition and cancer stem cell-like properties by modulating AKT/p300 signalling.基质硬度诱导胆囊成纤维细胞活化,旁分泌的SEMA7A通过调节AKT/p300信号通路促进胆囊癌细胞上皮-间质转化及癌症干细胞样特性。
Biol Direct. 2025 Aug 19;20(1):93. doi: 10.1186/s13062-025-00683-2.
3
Identification of matrix stiffness-related molecular subtypes in HCC via integrating multi-omics analysis and machine learning algorithms.

本文引用的文献

1
Stem cell programs in cancer initiation, progression, and therapy resistance.肿瘤起始、进展和治疗抵抗中的干细胞程序。
Theranostics. 2020 Jul 9;10(19):8721-8743. doi: 10.7150/thno.41648. eCollection 2020.
2
Metastasis-initiating cells induce and exploit a fibroblast niche to fuel malignant colonization of the lungs.转移起始细胞诱导并利用成纤维细胞生态位来促进肺部恶性定植。
Nat Commun. 2020 Mar 20;11(1):1494. doi: 10.1038/s41467-020-15188-x.
3
LncRNA RUNX1-IT1 which is downregulated by hypoxia-driven histone deacetylase 3 represses proliferation and cancer stem-like properties in hepatocellular carcinoma cells.
通过整合多组学分析和机器学习算法鉴定肝癌中与基质硬度相关的分子亚型。
J Transl Med. 2025 Jul 1;23(1):716. doi: 10.1186/s12967-025-06733-7.
4
Molecular Mechanisms of Lymph Node Metastasis in Gallbladder Cancer: Insights into the Tumor Microenvironment.胆囊癌淋巴结转移的分子机制:对肿瘤微环境的见解
Biomedicines. 2025 Jun 4;13(6):1372. doi: 10.3390/biomedicines13061372.
5
PAQR5 drives the malignant progression and shapes the immunosuppressive microenvironment of hepatocellular carcinoma by activating the NF-κB signaling.PAQR5通过激活NF-κB信号通路驱动肝细胞癌的恶性进展并塑造免疫抑制微环境。
Biomark Res. 2025 May 7;13(1):70. doi: 10.1186/s40364-025-00785-z.
6
Transcriptome sequencing revealed that lymph node metastasis of papillary thyroid microcarcinoma is associated with high THBS4 expression and PDGFRA+ cancer-associated fibroblasts.转录组测序显示,甲状腺微小乳头状癌的淋巴结转移与THBS4高表达及PDGFRA+癌症相关成纤维细胞有关。
Front Oncol. 2025 Apr 15;15:1536063. doi: 10.3389/fonc.2025.1536063. eCollection 2025.
7
Amyloidogenesis promotes HSF1 activity enhancing cell survival during breast cancer metastatic colonization.淀粉样蛋白生成促进热休克因子1(HSF1)的活性,增强乳腺癌转移定植过程中的细胞存活能力。
Cell Stress Chaperones. 2025 May;30(3):143-159. doi: 10.1016/j.cstres.2025.03.003. Epub 2025 Mar 25.
8
Unveiling the HSF1 Interaction Network: Key Regulators of Its Function in Cancer.揭示HSF1相互作用网络:其在癌症中功能的关键调节因子
Cancers (Basel). 2024 Nov 30;16(23):4030. doi: 10.3390/cancers16234030.
9
Integrin α2 in the microenvironment and the tumor compartment of digestive (gastrointestinal) cancers: emerging regulators and therapeutic opportunities.整合素α2在消化系统(胃肠道)癌症的微环境和肿瘤区域中的作用:新出现的调节因子和治疗机会
Front Oncol. 2024 Nov 6;14:1439709. doi: 10.3389/fonc.2024.1439709. eCollection 2024.
10
Decoding tumor-fibrosis interplay: mechanisms, impact on progression, and innovative therapeutic strategies.解码肿瘤-纤维化相互作用:机制、对进展的影响及创新治疗策略。
Front Pharmacol. 2024 Oct 23;15:1491400. doi: 10.3389/fphar.2024.1491400. eCollection 2024.
低氧诱导的组蛋白去乙酰化酶 3 下调长链非编码 RNA RUNX1-IT1 抑制肝癌细胞的增殖和肿瘤干细胞样特性。
Cell Death Dis. 2020 Feb 5;11(2):95. doi: 10.1038/s41419-020-2274-x.
4
α-Mangostin suppresses the de novo lipogenesis and enhances the chemotherapeutic response to gemcitabine in gallbladder carcinoma cells via targeting the AMPK/SREBP1 cascades.α-倒捻子素通过靶向 AMPK/SREBP1 级联抑制从头脂肪生成并增强胆囊癌细胞对吉西他滨的化疗反应。
J Cell Mol Med. 2020 Jan;24(1):760-771. doi: 10.1111/jcmm.14785. Epub 2019 Nov 25.
5
Cancer cell niche factors secreted from cancer-associated fibroblast by loss of H3K27me3.肿瘤相关成纤维细胞中缺失 H3K27me3 所分泌的肿瘤细胞生态位因子。
Gut. 2020 Feb;69(2):243-251. doi: 10.1136/gutjnl-2018-317645. Epub 2019 May 13.
6
Resolvin D1 prevents epithelial-mesenchymal transition and reduces the stemness features of hepatocellular carcinoma by inhibiting paracrine of cancer-associated fibroblast-derived COMP.解析素 D1 通过抑制癌相关成纤维细胞来源的 COMP 的旁分泌作用,防止上皮间质转化,降低肝癌的干细胞特性。
J Exp Clin Cancer Res. 2019 Apr 18;38(1):170. doi: 10.1186/s13046-019-1163-6.
7
Hypoxia-driven paracrine osteopontin/integrin αvβ3 signaling promotes pancreatic cancer cell epithelial-mesenchymal transition and cancer stem cell-like properties by modulating forkhead box protein M1.缺氧驱动的旁分泌骨桥蛋白/整合素 αvβ3 信号通过调节叉头框蛋白 M1 促进胰腺癌上皮-间充质转化和癌症干细胞样特性。
Mol Oncol. 2019 Feb;13(2):228-245. doi: 10.1002/1878-0261.12399. Epub 2018 Dec 22.
8
IL-6 Mediates Cross-Talk between Tumor Cells and Activated Fibroblasts in the Tumor Microenvironment.IL-6 介导肿瘤微环境中肿瘤细胞与活化的成纤维细胞之间的串扰。
Cancer Res. 2018 Sep 1;78(17):4957-4970. doi: 10.1158/0008-5472.CAN-17-2268. Epub 2018 Jul 5.
9
A peek into cancer-associated fibroblasts: origins, functions and translational impact.浅析癌症相关成纤维细胞:起源、功能及转化影响。
Dis Model Mech. 2018 Apr 19;11(4):dmm029447. doi: 10.1242/dmm.029447.
10
The PLGF/c-MYC/miR-19a axis promotes metastasis and stemness in gallbladder cancer.PLGF/c-MYC/miR-19a 轴促进胆囊癌的转移和干性。
Cancer Sci. 2018 May;109(5):1532-1544. doi: 10.1111/cas.13585. Epub 2018 Apr 27.