Suppr超能文献

缺氧驱动的旁分泌骨桥蛋白/整合素 αvβ3 信号通过调节叉头框蛋白 M1 促进胰腺癌上皮-间充质转化和癌症干细胞样特性。

Hypoxia-driven paracrine osteopontin/integrin αvβ3 signaling promotes pancreatic cancer cell epithelial-mesenchymal transition and cancer stem cell-like properties by modulating forkhead box protein M1.

机构信息

Department of Hepatobiliary Surgery, First Affiliated Hospital, Xi'an Jiaotong University, China.

Department of Anesthesiology, First Affiliated Hospital, Xi'an Jiaotong University, China.

出版信息

Mol Oncol. 2019 Feb;13(2):228-245. doi: 10.1002/1878-0261.12399. Epub 2018 Dec 22.

Abstract

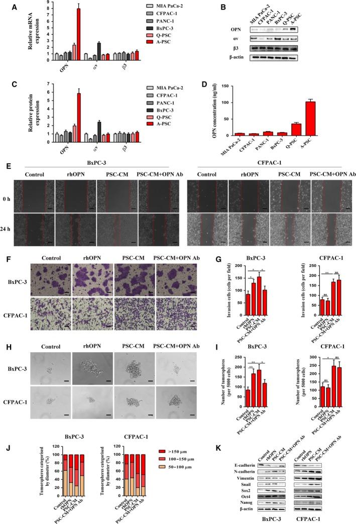
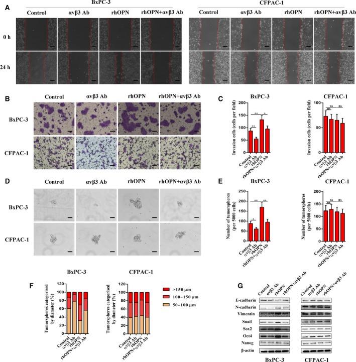
Pancreatic stellate cells (PSCs), a key component of the tumor microenvironment, contribute to tumor invasion, metastasis, and chemoresistance. Osteopontin (OPN), a phosphorylated glycoprotein, is overexpressed in pancreatic cancer. However, OPN expression in PSCs and its potential roles in tumor-stroma interactions remain unclear. The present study first showed that OPN is highly expressed and secreted in activated PSCs driven by hypoxia, and this process is in a ROS-dependent manner; in addition, OPN was shown to be involved in the PSC-induced epithelial-mesenchymal transition (EMT) and cancer stem cell (CSC)-like properties of pancreatic cancer cells (PCCs). Mechanistically, OPN from activated PSCs interacts with the transmembrane receptor integrin αvβ3 on PCCs to upregulate forkhead box protein M1 (FOXM1) expression and induce malignant phenotypes of PCCs. Moreover, the Akt and Erk pathways participate in OPN/integrin αvβ3 axis-induced FOXM1 expression of PCCs. Our further analysis showed that OPN and FOXM1 are significantly upregulated in pancreatic cancer tissues and are associated with poor clinical outcome, indicating that OPN and FOXM1 might be considered as diagnostic and prognostic biomarkers for patients with pancreatic cancer. In conclusion, we show here for the first time that OPN promotes the EMT and CSC-like properties of PCCs by activating the integrin αvβ3-Akt/Erk-FOXM1 cascade in a paracrine manner, suggesting that targeting the tumor microenvironment represents a promising therapeutic strategy in pancreatic cancer.

摘要

胰腺星状细胞(PSCs)是肿瘤微环境的关键组成部分,有助于肿瘤侵袭、转移和化疗耐药。骨桥蛋白(OPN)是一种磷酸化糖蛋白,在胰腺癌中过表达。然而,OPN 在 PSCs 中的表达及其在肿瘤-基质相互作用中的潜在作用尚不清楚。本研究首次表明,缺氧驱动的激活 PSCs 中 OPN 高表达和分泌,这一过程依赖于 ROS;此外,OPN 参与 PSCs 诱导的胰腺癌细胞(PCCs)上皮-间充质转化(EMT)和癌症干细胞(CSC)样特性。在机制上,来自激活 PSCs 的 OPN 与 PCCs 上的跨膜受体整合素 αvβ3 相互作用,上调叉头框蛋白 M1(FOXM1)的表达,并诱导 PCCs 的恶性表型。此外,Akt 和 Erk 通路参与 OPN/整合素 αvβ3 轴诱导的 PCCs FOXM1 表达。我们的进一步分析表明,OPN 和 FOXM1 在胰腺癌组织中明显上调,与不良临床结局相关,表明 OPN 和 FOXM1 可能被视为胰腺癌患者的诊断和预后生物标志物。总之,我们首次表明,OPN 通过旁分泌方式激活整合素 αvβ3-Akt/Erk-FOXM1 级联反应,促进 PCCs 的 EMT 和 CSC 样特性,提示靶向肿瘤微环境是一种有前途的胰腺癌治疗策略。

https://cdn.ncbi.nlm.nih.gov/pmc/blobs/4be8/6360359/90ab49c2ebd3/MOL2-13-228-g001.jpg

文献检索

告别复杂PubMed语法,用中文像聊天一样搜索,搜遍4000万医学文献。AI智能推荐,让科研检索更轻松。

立即免费搜索

文件翻译

保留排版,准确专业,支持PDF/Word/PPT等文件格式,支持 12+语言互译。

免费翻译文档

深度研究

AI帮你快速写综述,25分钟生成高质量综述,智能提取关键信息,辅助科研写作。

立即免费体验