Suppr超能文献

协作式质量改进对印度特伦甘纳邦和安得拉邦医院死产、新生儿死亡和新生儿护理实践的影响:来自一项准实验性混合方法研究的证据。

Effect of collaborative quality improvement on stillbirths, neonatal mortality and newborn care practices in hospitals of Telangana and Andhra Pradesh, India: evidence from a quasi-experimental mixed-methods study.

机构信息

Department of Disease Control, London School of Hygiene and Tropical Medicine, Keppel Street, London, WC1E 7HT, UK.

Public Health Foundation, India, Kavuri Hills, Madhapur, Hyderabad, India.

出版信息

Implement Sci. 2021 Jan 7;16(1):4. doi: 10.1186/s13012-020-01058-z.

Abstract

BACKGROUND

Improving quality of care is a key priority to reduce neonatal mortality and stillbirths. The Safe Care, Saving Lives programme aimed to improve care in newborn care units and labour wards of 60 public and private hospitals in Telangana and Andhra Pradesh, India, using a collaborative quality improvement approach. Our external evaluation of this programme aimed to evaluate programme effects on implementation of maternal and newborn care practices, and impact on stillbirths, 7- and 28-day neonatal mortality rate in labour wards and neonatal care units. We also aimed to evaluate programme implementation and mechanisms of change.

METHODS

We used a quasi-experimental plausibility design with a nested process evaluation. We evaluated effects on stillbirths, mortality and secondary outcomes relating to adherence to 20 evidence-based intrapartum and newborn care practices, comparing survey data from 29 hospitals receiving the intervention to 31 hospitals expected to receive the intervention later, using a difference-in-difference analysis. We analysed programme implementation data and conducted 42 semi-structured interviews in four case studies to describe implementation and address four theory-driven questions to explain the quantitative results.

RESULTS

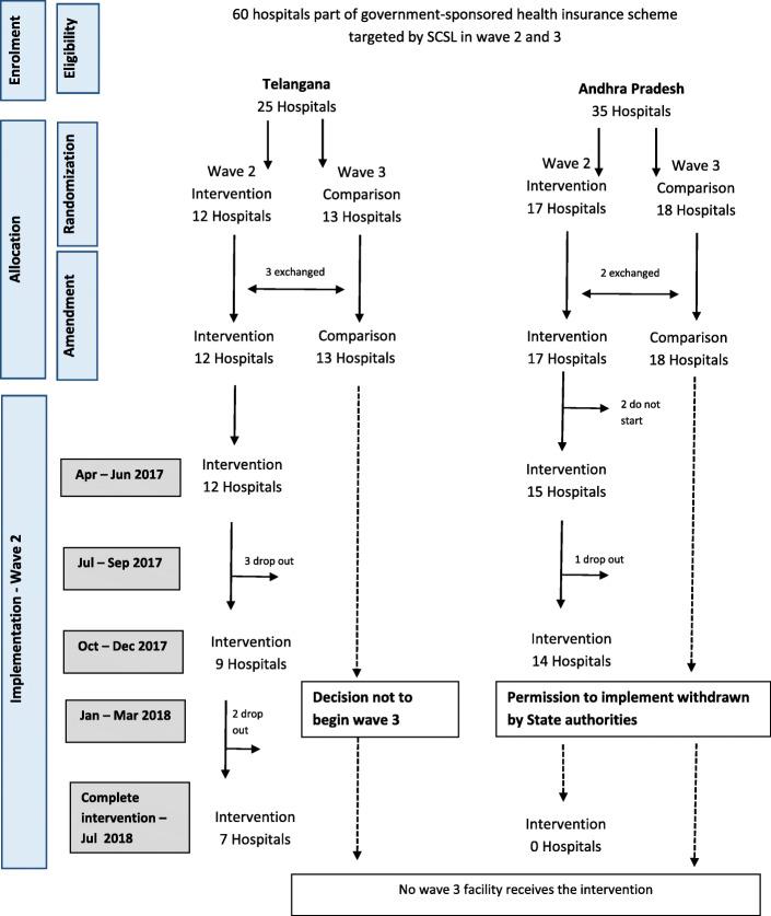
Only 7 of the 29 intervention hospitals were engaged in the intervention for its entire duration. There was no evidence of an effect of the intervention on stillbirths [DiD - 1.3 percentage points, 95% CI - 2.6-0.1], on neonatal mortality at age 7 days [DiD - 1.6, 95% CI - 9-6.2] or 28 days [DiD - 3.0, 95% CI - 12.9-6.9] or on adherence to target evidence-based intrapartum and newborn care practices. The process evaluation identified challenges in engaging leaders; challenges in developing capacity for quality improvement; and challenges in activating mechanisms of change at the unit level, rather than for a few individuals, and in sustaining these through the creation of new social norms.

CONCLUSION

Despite careful planning and substantial resources, the intervention was not feasible for implementation on a large scale. Greater focus is required on strategies to engage leadership. Quality improvement may need to be accompanied by clinical training. Further research is also needed on quality improvement using a health systems perspective.

摘要

背景

提高医疗质量是降低新生儿死亡率和死胎率的关键优先事项。Safe Care, Saving Lives 项目旨在通过协作式质量改进方法,改善印度特伦甘纳邦和安得拉邦 60 家公立和私立医院的新生儿护理病房和产房的护理水平。我们对该项目的外部评估旨在评估该项目对产妇和新生儿护理实践的实施效果,以及对死产、产房和新生儿护理病房 7 天和 28 天新生儿死亡率的影响。我们还旨在评估项目的实施情况和变化机制。

方法

我们使用准实验性可行性设计,并嵌套了一个过程评估。我们通过差异分析,比较了接受干预的 29 家医院和预计稍后接受干预的 31 家医院的调查数据,评估了 20 项基于证据的产时和新生儿护理实践的依从性与死产、死亡率和次要结局之间的关联。我们分析了项目实施数据,并在四个案例研究中进行了 42 次半结构化访谈,以描述实施情况,并回答四个基于理论的问题,以解释定量结果。

结果

只有 29 家干预医院中的 7 家在整个项目期间都参与了该项目。该干预措施对死产(差异 -1.3%,95%CI-2.6-0.1)、7 天(差异 -1.6%,95%CI-9-6.2)和 28 天(差异 -3.0%,95%CI-12.9-6.9)新生儿死亡率或目标基于证据的产时和新生儿护理实践的依从性均无影响。过程评估发现,在吸引领导方面存在挑战;在发展质量改进能力方面存在挑战;在激活单位层面的变化机制方面存在挑战,而不是为少数个人激活,以及通过创建新的社会规范来维持这些挑战。

结论

尽管进行了精心的规划和投入大量资源,但该干预措施在大规模实施方面不可行。需要更加关注吸引领导力的策略。质量改进可能需要伴随临床培训。还需要从卫生系统的角度进一步研究使用质量改进的方法。

https://cdn.ncbi.nlm.nih.gov/pmc/blobs/441d/7789214/c924345784ca/13012_2020_1058_Fig1_HTML.jpg

文献检索

告别复杂PubMed语法,用中文像聊天一样搜索,搜遍4000万医学文献。AI智能推荐,让科研检索更轻松。

立即免费搜索

文件翻译

保留排版,准确专业,支持PDF/Word/PPT等文件格式,支持 12+语言互译。

免费翻译文档

深度研究

AI帮你快速写综述,25分钟生成高质量综述,智能提取关键信息,辅助科研写作。

立即免费体验