Suppr超能文献

一种新型人源化卷曲蛋白 7 靶向抗体通过阻断 Wnt/β-连环蛋白信号通路增强贝伐单抗对三阴性乳腺癌的抗肿瘤作用。

A novel humanized Frizzled-7-targeting antibody enhances antitumor effects of Bevacizumab against triple-negative breast cancer via blocking Wnt/β-catenin signaling pathway.

机构信息

Shanghai Key Laboratory of Molecular Imaging, Shanghai University of Medicine and Health Sciences, 279 Zhouzhu Highway, Pudong New Area, Shanghai, China.

School of Pharmacy, Shanghai University of Medicine and Health Sciences, Shanghai, 201318, People's Republic of China.

出版信息

J Exp Clin Cancer Res. 2021 Jan 12;40(1):30. doi: 10.1186/s13046-020-01800-x.

Abstract

BACKGROUND

Anti-angiogenic therapy has been widely applied to the clinical treatment of malignant tumors. However, the efficacy of such treatments has been called into question, especially in triple-negative breast cancer (TNBC). Bevacizumab, the first anti-angiogenic agent approved by FDA, actually increases invasive and metastatic properties of TNBC cells, resulting from the activation of Wnt/β-catenin signaling in response to hypoxia. As a critical receptor of Wnt/β-catenin signaling, Frizzled-7 (Fzd7) is aberrantly expressed in TNBC, indicating Fzd7 a potential target for developing drugs to be combined with anti-angiogenic agents.

METHODS

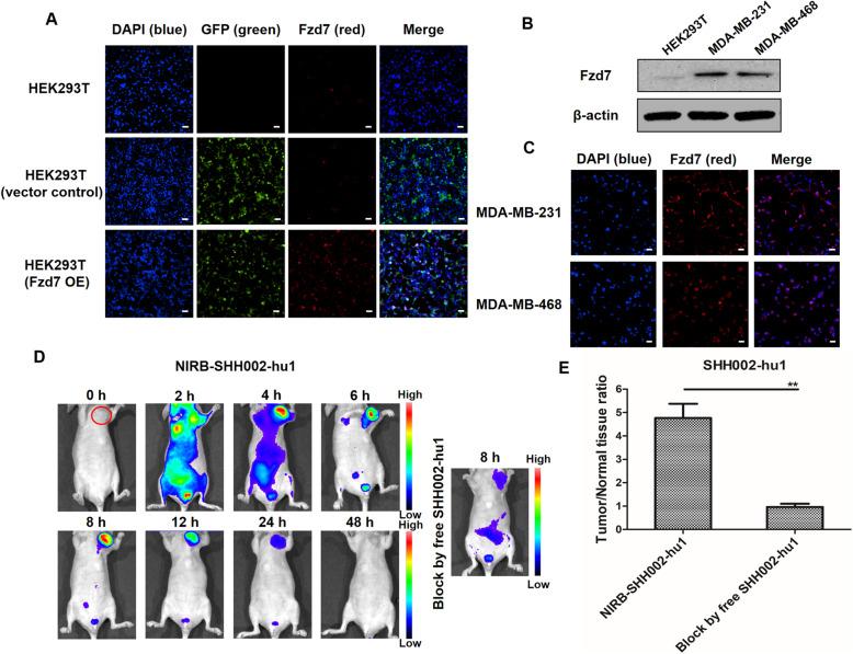
Hybridoma technique and antibody humanization technique were utilized to generate a Fzd7-targeting antibody (SHH002-hu1). Biolayer interferometry (BLI) assay and near infrared (NIR) imaging were conducted to detect the affinity and targeting ability of SHH002-hu1. Next, whether SHH002-hu1 could suppress the invasion and migration of TNBC cells induced by Bevacizumab were validated, and the underlying molecular mechanisms were elucidated by luciferase reporter and western blot assays. The nude-mice transplanted TNBC models were established to assess the anti-TNBC activities of SHH002-hu1 when combined with Bevacizumab. Then, the effects on putative TNBC stem-like cells and Wnt/β-catenin signaling were evaluated by immunofluorescence (IF). Further, the tumor-initiating and self-renew capacity of TNBC cells were studied by secondary nude mouse xenograft model and sphere formation assay. In addition, the effects of SHH002-hu1 on the adaptation of TNBC cells to hypoxia were evaluated by the detection of vasculogenic mimicry (VM) and hypoxia-inducible factor-1α (HIF-1α) transcriptional activity.

RESULTS

The novel humanized antibody targeting Fzd7 (SHH002-hu1) exhibited extremely high affinity with Fzd7, and specifically targeted to Fzd7 cells and tumor tissues. SHH002-hu1 repressed invasion, migration and epithelial-mesenchymal cell transformation (EMT) of TNBC cells induced by Bevacizumab through abating Wnt/β-catenin signaling. SHH002-hu1 significantly enhanced the capacity of Bevacizumab to inhibit the growth of TNBC via reducing the subpopulation of putative TNBC stem-like cells, further attenuating Bevacizumab-enhanced tumor-initiating and self-renew capacity of TNBC cells. Moreover, SHH002-hu1 effectively restrained the adaptation of TNBC cells to hypoxia via disrupting Wnt/β-catenin signaling.

CONCLUSION

SHH002-hu1 significantly enhances the anti-TNBC capacity of Bevacizumab, and shows the potential of preventing TNBC recurrence, suggesting SHH002-hu1 a good candidate for the synergistic therapy together with Bevacizumab.

摘要

背景

抗血管生成治疗已广泛应用于恶性肿瘤的临床治疗。然而,这种治疗的疗效受到了质疑,尤其是在三阴性乳腺癌(TNBC)中。FDA 批准的第一种抗血管生成药物贝伐单抗实际上会增加 TNBC 细胞的侵袭和转移特性,这是由于缺氧反应激活了 Wnt/β-catenin 信号通路。作为 Wnt/β-catenin 信号通路的关键受体,卷曲蛋白 7(Fzd7)在 TNBC 中异常表达,表明 Fzd7 是开发与抗血管生成药物联合使用的药物的潜在靶点。

方法

利用杂交瘤技术和抗体人源化技术生成了一种 Fzd7 靶向抗体(SHH002-hu1)。使用生物层干涉(BLI)检测和近红外(NIR)成像技术来检测 SHH002-hu1 的亲和力和靶向能力。接下来,验证了 SHH002-hu1 是否可以抑制贝伐单抗诱导的 TNBC 细胞的侵袭和迁移,并通过荧光素酶报告和 Western blot 分析阐明了潜在的分子机制。建立裸鼠移植 TNBC 模型,评估 SHH002-hu1 与贝伐单抗联合使用的抗 TNBC 活性。然后,通过免疫荧光(IF)评估其对假定的 TNBC 干细胞样细胞和 Wnt/β-catenin 信号通路的影响。进一步通过二次裸鼠异种移植模型和球体形成实验研究了 TNBC 细胞的肿瘤起始和自我更新能力。此外,通过检测血管生成拟态(VM)和缺氧诱导因子-1α(HIF-1α)转录活性来评估 SHH002-hu1 对 TNBC 细胞适应缺氧的影响。

结果

新型人源化 Fzd7 靶向抗体(SHH002-hu1)与 Fzd7 具有极高的亲和力,并特异性靶向 Fzd7 细胞和肿瘤组织。SHH002-hu1 通过抑制 Wnt/β-catenin 信号通路,抑制贝伐单抗诱导的 TNBC 细胞的侵袭、迁移和上皮-间充质细胞转化(EMT)。SHH002-hu1 通过减少假定的 TNBC 干细胞样细胞亚群,显著增强了贝伐单抗抑制 TNBC 生长的能力,进一步减弱了贝伐单抗增强 TNBC 细胞的肿瘤起始和自我更新能力。此外,SHH002-hu1 通过破坏 Wnt/β-catenin 信号通路,有效抑制了 TNBC 细胞对缺氧的适应。

结论

SHH002-hu1 显著增强了贝伐单抗的抗 TNBC 能力,并显示出预防 TNBC 复发的潜力,表明 SHH002-hu1 是与贝伐单抗联合进行协同治疗的良好候选药物。

https://cdn.ncbi.nlm.nih.gov/pmc/blobs/bcc4/7802198/ec4f92fca9a2/13046_2020_1800_Fig1_HTML.jpg

文献AI研究员

20分钟写一篇综述,助力文献阅读效率提升50倍。

立即体验

用中文搜PubMed

大模型驱动的PubMed中文搜索引擎

马上搜索

文档翻译

学术文献翻译模型,支持多种主流文档格式。

立即体验