Suppr超能文献

组蛋白乙酰转移酶 PfGCN5 调控恶性疟原虫中应激反应和青蒿素耐药相关基因。

Histone acetyltransferase PfGCN5 regulates stress responsive and artemisinin resistance related genes in Plasmodium falciparum.

机构信息

Department of Biology, Indian Institute of Science Education and Research Pune, Dr. Homi Bhabha Road, Pashan, Pune, 411 008, India.

Institute for Bioinformatics and Applied Biotechnology, Bengaluru, Karnataka, India.

出版信息

Sci Rep. 2021 Jan 13;11(1):852. doi: 10.1038/s41598-020-79539-w.

Abstract

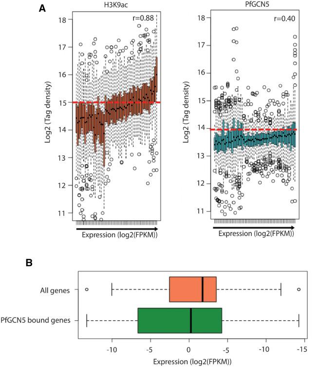
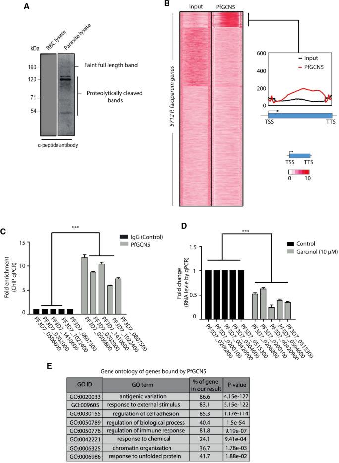
Plasmodium falciparum has evolved resistance to almost all front-line drugs including artemisinin, which threatens malaria control and elimination strategies. Oxidative stress and protein damage responses have emerged as key players in the generation of artemisinin resistance. In this study, we show that PfGCN5, a histone acetyltransferase, binds to the stress-responsive genes in a poised state and regulates their expression under stress conditions. Furthermore, we show that upon artemisinin exposure, genome-wide binding sites for PfGCN5 are increased and it is directly associated with the genes implicated in artemisinin resistance generation like BiP and TRiC chaperone. Interestingly, expression of genes bound by PfGCN5 was found to be upregulated during stress conditions. Moreover, inhibition of PfGCN5 in artemisinin-resistant parasites increases the sensitivity of the parasites to artemisinin treatment indicating its role in drug resistance generation. Together, these findings elucidate the role of PfGCN5 as a global chromatin regulator of stress-responses with a potential role in modulating artemisinin drug resistance and identify PfGCN5 as an important target against artemisinin-resistant parasites.

摘要

疟原虫已经对包括青蒿素在内的几乎所有一线药物产生了耐药性,这威胁到了疟疾控制和消除策略。氧化应激和蛋白质损伤反应已成为青蒿素耐药性产生的关键因素。在这项研究中,我们表明 PfGCN5(一种组蛋白乙酰转移酶)在应激状态下与应激反应基因结合,并在应激条件下调节它们的表达。此外,我们表明,在青蒿素暴露后,PfGCN5 的全基因组结合位点增加,它与涉及青蒿素耐药性产生的基因(如 BiP 和 TRiC 伴侣)直接相关。有趣的是,在应激条件下,PfGCN5 结合的基因的表达被发现上调。此外,在青蒿素耐药性寄生虫中抑制 PfGCN5 会增加寄生虫对青蒿素治疗的敏感性,表明其在耐药性产生中的作用。总之,这些发现阐明了 PfGCN5 作为应激反应的全局染色质调节剂的作用,它在调节青蒿素耐药性方面具有潜在作用,并确定 PfGCN5 是对抗青蒿素耐药性寄生虫的一个重要靶标。

https://cdn.ncbi.nlm.nih.gov/pmc/blobs/6083/7806804/79518d508b3c/41598_2020_79539_Fig1_HTML.jpg

文献AI研究员

20分钟写一篇综述,助力文献阅读效率提升50倍。

立即体验

用中文搜PubMed

大模型驱动的PubMed中文搜索引擎

马上搜索

文档翻译

学术文献翻译模型,支持多种主流文档格式。

立即体验