Suppr超能文献

硫酸葡聚糖对Nrf2/HO-1信号通路的抑制作用抑制了胃癌的血管生成。

Inhibition of Nrf2/HO-1 signaling pathway by Dextran Sulfate suppresses angiogenesis of Gastric Cancer.

作者信息

Xu Yuanyi, Yang Yuanyuan, Huang Yunning, Ma Qian, Shang Jing, Guo Jiaxin, Cao Xiangmei, Wang Xiaofei, Li Mengqi

机构信息

Department of Pathology, Ningxia Medical University, Yinchuan, Ningxia 750004, China.

Department of Gastrointestinal Surgery, The Affiliated People's Hospital of Ningxia Medical University, Yinchuan, Ningxia 750001, China.

出版信息

J Cancer. 2021 Jan 1;12(4):1042-1060. doi: 10.7150/jca.50605. eCollection 2021.

Abstract

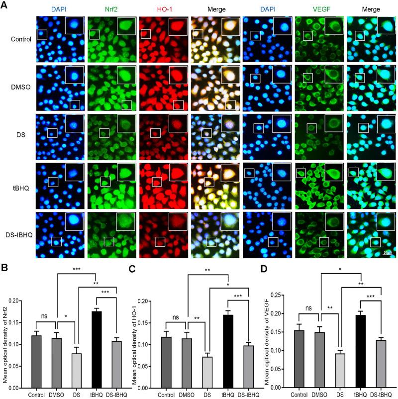
To investigate the role of Nrf2/HO-1 signaling pathway in angiogenesis and whether dextran sulfate (DS) could suppress angiogenesis by inhibiting Nrf2/HO-1 signaling pathway in gastric cancer. Western blot analyzed the expression of Nrf2 in gastric cell lines. Tube formation assay observed the effect of gradient concentration DS on the angiogenic potential of HGC-27 cells. Immunofluorescence,western blot and qPCR analyzed the effects of DS on the expression of Nrf2, HO-1 and VEGF under gradient hypoxia time. Immunofluorescence,western blot,qPCR and tube formation assay analyzed the effects of up-regulating or down-regulating Nrf2/HO-1 signaling pathway on VEGF expression and angiogenic potential in HGC-27 cells. Construct nude mouse intraperitoneal implantation metastasis model. Immunohistochemistry and western blot analyzed the effects of DS on the expression of Nrf2, HO-1, VEGF and MVD in nude mice. Immunohistochemistry detected the expression of Nrf2, HO-1, VEGF and MVD in human paracancerous tissue and gastric cancer tissues with different degrees of differentiation. The expression of Nrf2 increased most significantly in HGC-27 cell line. DS reduced the angiogenic potential and the expression of Nrf2, HO-1 and VEGF in HGC-27 cells. Down-regulation of Nrf2/HO-1 signaling pathway decreased VEGF expression and angiogenic potential in HGC-27 cells. Up-regulation of Nrf2/HO-1 signaling pathway increased VEGF expression and angiogenic potential in HGC-27 cells. DS reduced the expression of Nrf2, HO-1, VEGF and MVD in nude mice. Nrf2, HO-1, VEGF and MVD showed low expression in paracancerous tissue but high expression in gastric cancer tissues. They were weak, moderate and strong in well, moderately and poorly differentiated gastric cancer tissues, respectively. Nrf2/HO-1 signaling pathway may positively regulate gastric cancer angiogenesis and DS may suppress the angiogenesis by inhibiting Nrf2/HO-1 signaling pathway in gastric cancer.

摘要

探讨Nrf2/HO-1信号通路在胃癌血管生成中的作用以及硫酸葡聚糖(DS)是否可通过抑制Nrf2/HO-1信号通路来抑制胃癌血管生成。蛋白质免疫印迹法分析胃癌细胞系中Nrf2的表达。体外血管生成实验观察梯度浓度DS对HGC-27细胞血管生成能力的影响。免疫荧光法、蛋白质免疫印迹法和定量聚合酶链反应分析梯度缺氧时间下DS对Nrf2、HO-1和血管内皮生长因子(VEGF)表达的影响。免疫荧光法、蛋白质免疫印迹法、定量聚合酶链反应和体外血管生成实验分析上调或下调Nrf2/HO-1信号通路对HGC-27细胞中VEGF表达和血管生成能力的影响。构建裸鼠腹腔种植转移模型。免疫组织化学法和蛋白质免疫印迹法分析DS对裸鼠中Nrf2、HO-1、VEGF和微血管密度(MVD)表达的影响。免疫组织化学法检测人癌旁组织及不同分化程度胃癌组织中Nrf2、HO-1、VEGF和MVD的表达。Nrf2在HGC-27细胞系中的表达增加最为显著。DS降低了HGC-27细胞的血管生成能力以及Nrf2、HO-1和VEGF的表达。下调Nrf2/HO-1信号通路降低了HGC-27细胞中VEGF的表达和血管生成能力。上调Nrf2/HO-1信号通路增加了HGC-27细胞中VEGF的表达和血管生成能力。DS降低了裸鼠中Nrf2、HO-1、VEGF和MVD的表达。Nrf2、HO-1、VEGF和MVD在癌旁组织中低表达,但在胃癌组织中高表达。在高分化、中分化和低分化胃癌组织中,它们分别呈弱阳性、中度阳性和强阳性。Nrf2/HO-1信号通路可能正向调节胃癌血管生成,而DS可能通过抑制胃癌中的Nrf2/HO-1信号通路来抑制血管生成。

https://cdn.ncbi.nlm.nih.gov/pmc/blobs/699f/7797653/7b2f1dc8ff3f/jcav12p1042g001.jpg

文献检索

告别复杂PubMed语法,用中文像聊天一样搜索,搜遍4000万医学文献。AI智能推荐,让科研检索更轻松。

立即免费搜索

文件翻译

保留排版,准确专业,支持PDF/Word/PPT等文件格式,支持 12+语言互译。

免费翻译文档

深度研究

AI帮你快速写综述,25分钟生成高质量综述,智能提取关键信息,辅助科研写作。

立即免费体验