• 文献检索
  • 文档翻译
  • 深度研究
  • 学术资讯
  • Suppr Zotero 插件Zotero 插件
  • 邀请有礼
  • 套餐&价格
  • 历史记录
应用&插件
Suppr Zotero 插件Zotero 插件浏览器插件Mac 客户端Windows 客户端微信小程序
定价
高级版会员购买积分包购买API积分包
服务
文献检索文档翻译深度研究API 文档MCP 服务
关于我们
关于 Suppr公司介绍联系我们用户协议隐私条款
关注我们

Suppr 超能文献

核心技术专利:CN118964589B侵权必究
粤ICP备2023148730 号-1Suppr @ 2026

文献检索

告别复杂PubMed语法,用中文像聊天一样搜索,搜遍4000万医学文献。AI智能推荐,让科研检索更轻松。

立即免费搜索

文件翻译

保留排版,准确专业,支持PDF/Word/PPT等文件格式,支持 12+语言互译。

免费翻译文档

深度研究

AI帮你快速写综述,25分钟生成高质量综述,智能提取关键信息,辅助科研写作。

立即免费体验

芽殖酵母起始阻遏物 Whi7 的调控不同于 Whi5,它作为应对应激的主要细胞周期制动因子而出现。

The budding yeast Start repressor Whi7 differs in regulation from Whi5, emerging as a major cell cycle brake in response to stress.

机构信息

Estructura de Recerca Interdisciplinar en Biotecnologia i Biomedicina (ERI BIOTECMED) and Departament de Bioquímica i Biologia Molecular, Universitat de València, 46100 Burjassot (Valencia), Spain.

Institut de Génétique et de Biologie Moléculaire et Cellulaire, 67404 Illkirch, France.

出版信息

J Cell Sci. 2020 Dec 21;133(24):jcs251413. doi: 10.1242/jcs.251413.

DOI:10.1242/jcs.251413
PMID:33443080
原文链接:https://pmc.ncbi.nlm.nih.gov/articles/PMC7774886/
Abstract

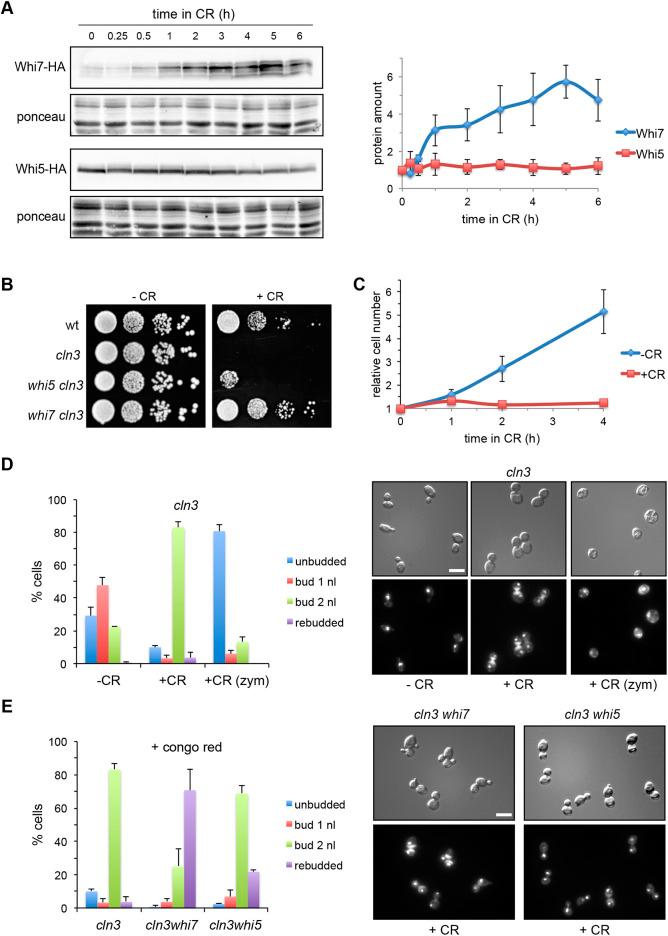
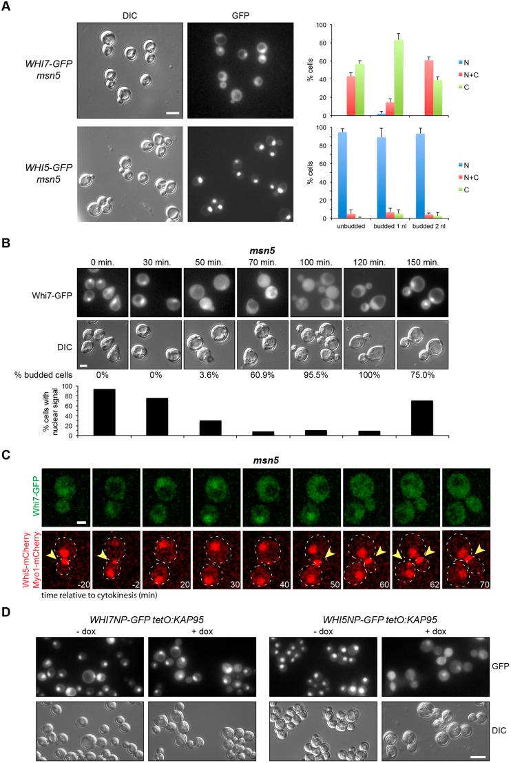
Start is the main decision point in the eukaryotic cell cycle at which cells commit to a new round of cell division. It involves the irreversible activation of a transcriptional programme through the inactivation of Start transcriptional repressors: the retinoblastoma family in mammals, or Whi5 and its recently identified paralogue Whi7 (also known as Srl3) in budding yeast. Here, we provide a comprehensive comparison of Whi5 and Whi7 that reveals significant qualitative differences. Indeed, the expression, subcellular localization and functionality of Whi7 and Whi5 are differentially regulated. Importantly, Whi7 shows specific properties in its association with promoters not shared by Whi5, and for the first time, we demonstrate that Whi7, and not Whi5, can be the main contributor to Start inhibition such as it occurs in the response to cell wall stress. Our results help to improve understanding of the interplay between multiple differentially regulated Start repressors in order to face specific cellular conditions.

摘要

起始点是真核细胞周期中的主要决策点,细胞在此决定是否开始新一轮的细胞分裂。这涉及通过失活起始转录抑制剂来不可逆地激活转录程序:哺乳动物中的视网膜母细胞瘤家族,或芽殖酵母中的 Whi5 及其最近发现的同源物 Whi7(也称为 Srl3)。在这里,我们对 Whi5 和 Whi7 进行了全面比较,揭示了显著的定性差异。事实上,Whi7 的表达、亚细胞定位和功能受到不同的调节。重要的是,Whi7 与启动子的结合具有 Whi5 所没有的特定特性,而且我们首次证明,Whi7 而不是 Whi5 可以成为起始抑制的主要贡献者,例如在应对细胞壁应激时。我们的研究结果有助于更好地理解多个差异调节的起始抑制剂之间的相互作用,以应对特定的细胞条件。

https://cdn.ncbi.nlm.nih.gov/pmc/blobs/d630/7774886/a5fae0325a12/joces-133-251413-g8.jpg
https://cdn.ncbi.nlm.nih.gov/pmc/blobs/d630/7774886/d7db707461e4/joces-133-251413-g1.jpg
https://cdn.ncbi.nlm.nih.gov/pmc/blobs/d630/7774886/b443a54e4e2c/joces-133-251413-g2.jpg
https://cdn.ncbi.nlm.nih.gov/pmc/blobs/d630/7774886/6651ab5e71eb/joces-133-251413-g3.jpg
https://cdn.ncbi.nlm.nih.gov/pmc/blobs/d630/7774886/418dba4e02e4/joces-133-251413-g4.jpg
https://cdn.ncbi.nlm.nih.gov/pmc/blobs/d630/7774886/2f984b566b64/joces-133-251413-g5.jpg
https://cdn.ncbi.nlm.nih.gov/pmc/blobs/d630/7774886/802040df7329/joces-133-251413-g6.jpg
https://cdn.ncbi.nlm.nih.gov/pmc/blobs/d630/7774886/4082a95f138a/joces-133-251413-g7.jpg
https://cdn.ncbi.nlm.nih.gov/pmc/blobs/d630/7774886/a5fae0325a12/joces-133-251413-g8.jpg
https://cdn.ncbi.nlm.nih.gov/pmc/blobs/d630/7774886/d7db707461e4/joces-133-251413-g1.jpg
https://cdn.ncbi.nlm.nih.gov/pmc/blobs/d630/7774886/b443a54e4e2c/joces-133-251413-g2.jpg
https://cdn.ncbi.nlm.nih.gov/pmc/blobs/d630/7774886/6651ab5e71eb/joces-133-251413-g3.jpg
https://cdn.ncbi.nlm.nih.gov/pmc/blobs/d630/7774886/418dba4e02e4/joces-133-251413-g4.jpg
https://cdn.ncbi.nlm.nih.gov/pmc/blobs/d630/7774886/2f984b566b64/joces-133-251413-g5.jpg
https://cdn.ncbi.nlm.nih.gov/pmc/blobs/d630/7774886/802040df7329/joces-133-251413-g6.jpg
https://cdn.ncbi.nlm.nih.gov/pmc/blobs/d630/7774886/4082a95f138a/joces-133-251413-g7.jpg
https://cdn.ncbi.nlm.nih.gov/pmc/blobs/d630/7774886/a5fae0325a12/joces-133-251413-g8.jpg

相似文献

1
The budding yeast Start repressor Whi7 differs in regulation from Whi5, emerging as a major cell cycle brake in response to stress.芽殖酵母起始阻遏物 Whi7 的调控不同于 Whi5,它作为应对应激的主要细胞周期制动因子而出现。
J Cell Sci. 2020 Dec 21;133(24):jcs251413. doi: 10.1242/jcs.251413.
2
Whi7 is an unstable cell-cycle repressor of the Start transcriptional program.Whi7是起始转录程序中一种不稳定的细胞周期阻遏物。
Nat Commun. 2017 Aug 24;8(1):329. doi: 10.1038/s41467-017-00374-1.
3
The CDK Pho85 inhibits Whi7 Start repressor to promote cell cycle entry in budding yeast.CDK Pho85 通过抑制 Whi7 Start 阻遏物促进芽殖酵母细胞周期进入。
EMBO Rep. 2024 Feb;25(2):745-769. doi: 10.1038/s44319-023-00049-7. Epub 2024 Jan 17.
4
Cell cycle regulated expression of the Start repressor gene.起始抑制基因的细胞周期调控表达。
Cell Cycle. 2024 Sep 16:1-17. doi: 10.1080/15384101.2024.2402192.
5
Cell-size regulation in budding yeast does not depend on linear accumulation of Whi5.芽殖酵母中的细胞大小调节不依赖于 Whi5 的线性积累。
Proc Natl Acad Sci U S A. 2020 Jun 23;117(25):14243-14250. doi: 10.1073/pnas.2001255117. Epub 2020 Jun 9.
6
When yeast cells change their mind: cell cycle "Start" is reversible under starvation.当酵母细胞改变主意时:在饥饿状态下,细胞周期“启动”是可逆的。
EMBO J. 2023 Jan 16;42(2):e110321. doi: 10.15252/embj.2021110321. Epub 2022 Nov 23.
7
Dilution of the cell cycle inhibitor Whi5 controls budding-yeast cell size.细胞周期抑制剂Whi5的稀释控制着出芽酵母的细胞大小。
Nature. 2015 Oct 8;526(7572):268-72. doi: 10.1038/nature14908. Epub 2015 Sep 21.
8
Modeling the START transition in the budding yeast cell cycle.在酿酒酵母细胞周期中构建 START 转变模型。
PLoS Comput Biol. 2024 Aug 2;20(8):e1012048. doi: 10.1371/journal.pcbi.1012048. eCollection 2024 Aug.
9
Cln3 activates G1-specific transcription via phosphorylation of the SBF bound repressor Whi5.Cln3通过磷酸化与SBF结合的阻遏物Whi5来激活G1期特异性转录。
Cell. 2004 Jun 25;117(7):887-98. doi: 10.1016/j.cell.2004.05.025.
10
A Whi7-anchored loop controls the G1 Cdk-cyclin complex at start.一个 Whi7 锚定的环在起始点控制 G1 CDK-周期蛋白复合物。
Mol Cell. 2014 Jan 9;53(1):115-26. doi: 10.1016/j.molcel.2013.11.015. Epub 2013 Dec 26.

引用本文的文献

1
Dual regulation of the levels and function of Start transcriptional repressors drives G1 arrest in response to cell wall stress.起始转录阻遏物水平和功能的双重调控驱动细胞对细胞壁应激作出G1期阻滞反应。
Cell Commun Signal. 2025 Jan 16;23(1):31. doi: 10.1186/s12964-025-02027-z.
2
A novel plasmid-based experimental system in Saccharomyces cerevisiae that enables the introduction of 10 different plasmids into cells.一种基于质粒的新型酿酒酵母实验系统,可将10种不同质粒导入细胞。
FEBS Open Bio. 2024 Dec;14(12):1955-1971. doi: 10.1002/2211-5463.13893. Epub 2024 Oct 10.
3
Cell cycle regulated expression of the Start repressor gene.

本文引用的文献

1
Differential scaling between G1 protein production and cell size dynamics promotes commitment to the cell division cycle in budding yeast.G1 蛋白产量与细胞大小动力学的差异缩放促进了出芽酵母细胞分裂周期的启动。
Nat Cell Biol. 2019 Nov;21(11):1382-1392. doi: 10.1038/s41556-019-0413-3. Epub 2019 Nov 4.
2
Not just the wall: the other ways to turn the yeast CWI pathway on.不仅是细胞壁:开启酵母细胞周期检验点途径的其他方法。
Int Microbiol. 2020 Jan;23(1):107-119. doi: 10.1007/s10123-019-00092-2. Epub 2019 Jul 24.
3
Competition in the chaperone-client network subordinates cell-cycle entry to growth and stress.
起始抑制基因的细胞周期调控表达。
Cell Cycle. 2024 Sep 16:1-17. doi: 10.1080/15384101.2024.2402192.
4
Eukaryotic cell size regulation and its implications for cellular function and dysfunction.真核细胞大小的调节及其对细胞功能和功能障碍的影响。
Physiol Rev. 2024 Oct 1;104(4):1679-1717. doi: 10.1152/physrev.00046.2023. Epub 2024 Jun 20.
5
The CDK Pho85 inhibits Whi7 Start repressor to promote cell cycle entry in budding yeast.CDK Pho85 通过抑制 Whi7 Start 阻遏物促进芽殖酵母细胞周期进入。
EMBO Rep. 2024 Feb;25(2):745-769. doi: 10.1038/s44319-023-00049-7. Epub 2024 Jan 17.
6
Whi7/Srl3 polymorphisms reveal its role in cell size and quiescence.Whi7/Srl3基因多态性揭示了其在细胞大小和静止状态中的作用。
MicroPubl Biol. 2022 Nov 1;2022. doi: 10.17912/micropub.biology.000661. eCollection 2022.
7
The CWI Pathway: A Versatile Toolbox to Arrest Cell-Cycle Progression.CWI通路:一种阻止细胞周期进程的多功能工具盒。
J Fungi (Basel). 2021 Dec 4;7(12):1041. doi: 10.3390/jof7121041.
伴侣蛋白-客户网络中的竞争使细胞进入周期取决于生长和应激。
Life Sci Alliance. 2019 Apr 15;2(2). doi: 10.26508/lsa.201800277. Print 2019 Apr.
4
Dilution and titration of cell-cycle regulators may control cell size in budding yeast.细胞周期调控因子的稀释和滴定可能控制出芽酵母的细胞大小。
PLoS Comput Biol. 2018 Oct 24;14(10):e1006548. doi: 10.1371/journal.pcbi.1006548. eCollection 2018 Oct.
5
G1/S Transcription Factor Copy Number Is a Growth-Dependent Determinant of Cell Cycle Commitment in Yeast.G1/S 转录因子拷贝数是酵母细胞周期启动的生长依赖性决定因素。
Cell Syst. 2018 May 23;6(5):539-554.e11. doi: 10.1016/j.cels.2018.04.012.
6
The CWI Pathway: Regulation of the Transcriptional Adaptive Response to Cell Wall Stress in Yeast.CWI途径:酵母中细胞壁应激转录适应性反应的调控
J Fungi (Basel). 2017 Dec 21;4(1):1. doi: 10.3390/jof4010001.
7
How yeast coordinates metabolism, growth and division.酵母如何协调代谢、生长和分裂。
Curr Opin Microbiol. 2018 Oct;45:1-7. doi: 10.1016/j.mib.2017.12.012. Epub 2018 Jan 13.
8
Protein kinase C in fungi-more than just cell wall integrity.真菌中的蛋白激酶 C——不仅仅与细胞壁完整性有关。
FEMS Microbiol Rev. 2018 Jan 1;42(1). doi: 10.1093/femsre/fux051.
9
Whi7 is an unstable cell-cycle repressor of the Start transcriptional program.Whi7是起始转录程序中一种不稳定的细胞周期阻遏物。
Nat Commun. 2017 Aug 24;8(1):329. doi: 10.1038/s41467-017-00374-1.
10
Cdk1-interacting protein Cip1 is regulated by the S phase checkpoint in response to genotoxic stress.细胞周期蛋白依赖性激酶1相互作用蛋白Cip1受S期检查点调控,以应对基因毒性应激。
Genes Cells. 2017 Oct;22(10):850-860. doi: 10.1111/gtc.12518. Epub 2017 Aug 3.