Suppr超能文献

磷酸化诱导的 Dishevelled 3 PDZ 结构域的变化。

Phosphorylation-induced changes in the PDZ domain of Dishevelled 3.

机构信息

National Centre for Biomolecular Research, Faculty of Science, Masaryk University, Kamenice 753/5, 625 00, Brno, Czech Republic.

CEITEC - Central European Institute of Technology, Masaryk University, Kamenice 753/5, 625 00, Brno, Czech Republic.

出版信息

Sci Rep. 2021 Jan 15;11(1):1484. doi: 10.1038/s41598-020-79398-5.

Abstract

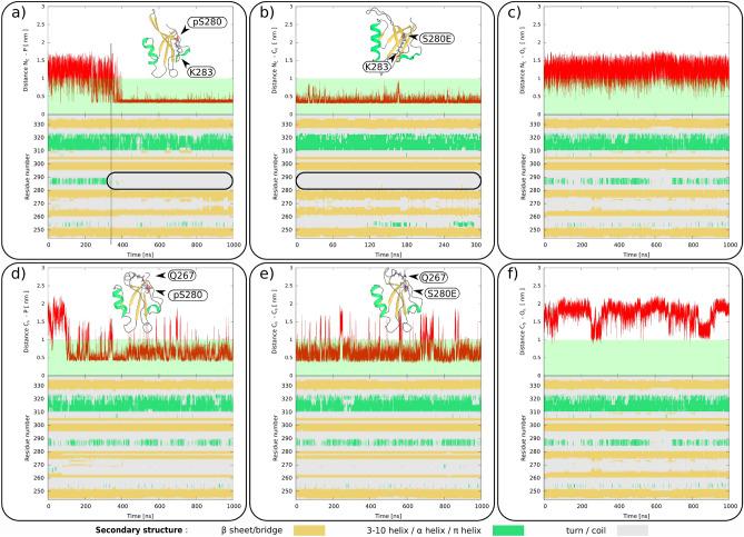
The PDZ domain of Dishevelled 3 protein belongs to a highly abundant protein recognition motif which typically binds short C-terminal peptides. The affinity of the PDZ towards the peptides could be fine-tuned by a variety of post-translation modifications including phosphorylation. However, how phosphorylations affect the PDZ structure and its interactions with ligands remains elusive. Combining molecular dynamics simulations, NMR titration, and biological experiments, we explored the role of previously reported phosphorylation sites and their mimetics in the Dishevelled PDZ domain. Our observations suggest three major roles for phosphorylations: (1) acting as an on/off PDZ binding switch, (2) allosterically affecting the binding groove, and (3) influencing the secondary binding site. Our simulations indicated that mimetics had similar but weaker effects, and the effects of distinct sites were non-additive. This study provides insight into the Dishevelled regulation by PDZ phosphorylation. Furthermore, the observed effects could be used to elucidate the regulation mechanisms in other PDZ domains.

摘要

Dishevelled 3 蛋白的 PDZ 结构域属于一种高度丰富的蛋白质识别基序,通常与短的 C 末端肽结合。PDZ 与肽的亲和力可以通过多种翻译后修饰(包括磷酸化)进行微调。然而,磷酸化如何影响 PDZ 结构及其与配体的相互作用仍然难以捉摸。本研究结合分子动力学模拟、NMR 滴定和生物实验,探索了先前报道的磷酸化位点及其模拟物在 Dishevelled PDZ 结构域中的作用。我们的观察结果表明,磷酸化具有三个主要作用:(1)作为 PDZ 结合的开/关开关,(2)变构影响结合槽,(3)影响二级结合位点。我们的模拟表明,模拟物具有相似但较弱的作用,不同位点的作用是非加性的。这项研究为 PDZ 磷酸化对 Dishevelled 的调节提供了深入的了解。此外,观察到的作用可用于阐明其他 PDZ 结构域的调节机制。

https://cdn.ncbi.nlm.nih.gov/pmc/blobs/dd40/7810883/a2e948f65233/41598_2020_79398_Fig1_HTML.jpg

文献检索

告别复杂PubMed语法,用中文像聊天一样搜索,搜遍4000万医学文献。AI智能推荐,让科研检索更轻松。

立即免费搜索

文件翻译

保留排版,准确专业,支持PDF/Word/PPT等文件格式,支持 12+语言互译。

免费翻译文档

深度研究

AI帮你快速写综述,25分钟生成高质量综述,智能提取关键信息,辅助科研写作。

立即免费体验