• 文献检索
  • 文档翻译
  • 深度研究
  • 学术资讯
  • Suppr Zotero 插件Zotero 插件
  • 邀请有礼
  • 套餐&价格
  • 历史记录
应用&插件
Suppr Zotero 插件Zotero 插件浏览器插件Mac 客户端Windows 客户端微信小程序
定价
高级版会员购买积分包购买API积分包
服务
文献检索文档翻译深度研究API 文档MCP 服务
关于我们
关于 Suppr公司介绍联系我们用户协议隐私条款
关注我们

Suppr 超能文献

核心技术专利:CN118964589B侵权必究
粤ICP备2023148730 号-1Suppr @ 2026

文献检索

告别复杂PubMed语法,用中文像聊天一样搜索,搜遍4000万医学文献。AI智能推荐,让科研检索更轻松。

立即免费搜索

文件翻译

保留排版,准确专业,支持PDF/Word/PPT等文件格式,支持 12+语言互译。

免费翻译文档

深度研究

AI帮你快速写综述,25分钟生成高质量综述,智能提取关键信息,辅助科研写作。

立即免费体验

微小RNA-27b-3p通过抑制信号转导和转录激活因子1来抑制肾纤维化的进展。

MiR-27b-3p inhibits the progression of renal fibrosis via suppressing STAT1.

作者信息

Bai Lin, Lin Yongtao, Xie Juan, Zhang Yiyuan, Wang Hongwu, Zheng Donghui

机构信息

Department of Nephrology, Affiliated Huai'an Hospital of Xuzhou Medical University, 62# Huaihai South Road, Huai'an, 223001, Jiangsu, People's Republic of China.

Xuzhou Medical University, Xuzhou, 221004, Jiangsu, People's Republic of China.

出版信息

Hum Cell. 2021 Mar;34(2):383-393. doi: 10.1007/s13577-020-00474-z. Epub 2021 Jan 17.

DOI:10.1007/s13577-020-00474-z
PMID:33454903
原文链接:https://pmc.ncbi.nlm.nih.gov/articles/PMC7900087/
Abstract

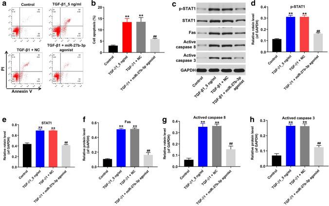
Renal fibrosis is a pathologic change in chronic kidney disease (CKD). MicroRNAs (miRNAs) have been shown to play an important role in the development of renal fibrosis. However, the biological role of miR-27b-3p in renal fibrosis remains unclear. Thus, this study aimed to investigate the role of miR-27b-3p in the progression of renal fibrosis. In this study, HK-2 cells were stimulated with transforming growth factor (TGF)-β1 for mimicking fibrosis progression in vitro. The unilateral ureteric obstruction (UUO)-induced mice renal fibrosis in vivo was established as well. The results indicated that the overexpression of miR-27b-3p significantly inhibited epithelial-to-mesenchymal transition (EMT) in TGF-β1-stimulated HK-2 cells, as shown by the decreased expressions of α-SMA, collagen III, Fibronectin and Vimentin. In addition, overexpression of miR-27b-3p markedly decreased TGF-β1-induced apoptosis in HK-2 cells, as evidenced by the decreased levels of Fas, active caspase 8 and active caspase 3. Meanwhile, dual-luciferase assay showed that miR-27b-3p downregulated signal transducers and activators of transcription 1 (STAT1) expression through direct binding with the 3'-UTR of STAT1. Furthermore, overexpression of miR-27b-3p attenuated UUO-induced renal fibrosis via downregulation of STAT1, α-SMA and collagen III. In conclusion, miR-27b-3p overexpression could alleviate renal fibrosis via suppressing STAT1 in vivo and in vitro. Therefore, miR-27b-3p might be a promising therapeutic target for the treatment of renal fibrosis.

摘要

肾纤维化是慢性肾脏病(CKD)中的一种病理变化。微小RNA(miRNA)已被证明在肾纤维化的发展中起重要作用。然而,miR-27b-3p在肾纤维化中的生物学作用仍不清楚。因此,本研究旨在探讨miR-27b-3p在肾纤维化进展中的作用。在本研究中,用转化生长因子(TGF)-β1刺激HK-2细胞以在体外模拟纤维化进展。还建立了单侧输尿管梗阻(UUO)诱导的小鼠体内肾纤维化模型。结果表明,miR-27b-3p的过表达显著抑制了TGF-β1刺激的HK-2细胞中的上皮-间质转化(EMT),α-SMA、III型胶原、纤连蛋白和波形蛋白的表达降低表明了这一点。此外,miR-27b-3p的过表达显著降低了TGF-β1诱导的HK-2细胞凋亡,Fas、活性半胱天冬酶8和活性半胱天冬酶3水平降低证明了这一点。同时,双荧光素酶测定表明,miR-27b-3p通过与STAT1的3'-UTR直接结合下调信号转导和转录激活因子1(STAT1)的表达。此外,miR-27b-3p的过表达通过下调STAT1、α-SMA和III型胶原减轻了UUO诱导的肾纤维化。总之,miR-27b-3p过表达可通过在体内和体外抑制STAT1来减轻肾纤维化。因此,miR-27b-3p可能是治疗肾纤维化的一个有前景的治疗靶点。

https://cdn.ncbi.nlm.nih.gov/pmc/blobs/15ce/7900087/9518f0accbf1/13577_2020_474_Fig6_HTML.jpg
https://cdn.ncbi.nlm.nih.gov/pmc/blobs/15ce/7900087/dbac4207ebd1/13577_2020_474_Fig1_HTML.jpg
https://cdn.ncbi.nlm.nih.gov/pmc/blobs/15ce/7900087/59dbaf52b998/13577_2020_474_Fig2_HTML.jpg
https://cdn.ncbi.nlm.nih.gov/pmc/blobs/15ce/7900087/d1df6d3d4a41/13577_2020_474_Fig3_HTML.jpg
https://cdn.ncbi.nlm.nih.gov/pmc/blobs/15ce/7900087/c698a11af1ce/13577_2020_474_Fig4_HTML.jpg
https://cdn.ncbi.nlm.nih.gov/pmc/blobs/15ce/7900087/68e39cb0da46/13577_2020_474_Fig5_HTML.jpg
https://cdn.ncbi.nlm.nih.gov/pmc/blobs/15ce/7900087/9518f0accbf1/13577_2020_474_Fig6_HTML.jpg
https://cdn.ncbi.nlm.nih.gov/pmc/blobs/15ce/7900087/dbac4207ebd1/13577_2020_474_Fig1_HTML.jpg
https://cdn.ncbi.nlm.nih.gov/pmc/blobs/15ce/7900087/59dbaf52b998/13577_2020_474_Fig2_HTML.jpg
https://cdn.ncbi.nlm.nih.gov/pmc/blobs/15ce/7900087/d1df6d3d4a41/13577_2020_474_Fig3_HTML.jpg
https://cdn.ncbi.nlm.nih.gov/pmc/blobs/15ce/7900087/c698a11af1ce/13577_2020_474_Fig4_HTML.jpg
https://cdn.ncbi.nlm.nih.gov/pmc/blobs/15ce/7900087/68e39cb0da46/13577_2020_474_Fig5_HTML.jpg
https://cdn.ncbi.nlm.nih.gov/pmc/blobs/15ce/7900087/9518f0accbf1/13577_2020_474_Fig6_HTML.jpg

相似文献

1
MiR-27b-3p inhibits the progression of renal fibrosis via suppressing STAT1.微小RNA-27b-3p通过抑制信号转导和转录激活因子1来抑制肾纤维化的进展。
Hum Cell. 2021 Mar;34(2):383-393. doi: 10.1007/s13577-020-00474-z. Epub 2021 Jan 17.
2
Exosomes derived from mesenchymal stem cells ameliorate renal fibrosis via delivery of miR-186-5p.间充质干细胞来源的外泌体通过递送 miR-186-5p 减轻肾纤维化。
Hum Cell. 2022 Jan;35(1):83-97. doi: 10.1007/s13577-021-00617-w. Epub 2021 Sep 28.
3
MicroRNA miR-4709-3p targets Large Tumor Suppressor Kinase 2 (LATS2) and induces obstructive renal fibrosis through Hippo signaling.微小 RNA miR-4709-3p 靶向大肿瘤抑制激酶 2(LATS2),并通过 Hippo 信号通路诱导阻塞性肾纤维化。
Bioengineered. 2021 Dec;12(2):12357-12371. doi: 10.1080/21655979.2021.2002493.
4
miR-130a-3p inhibition protects against renal fibrosis in vitro via the TGF-β1/Smad pathway by targeting SnoN.miR-130a-3p 通过靶向 SnoN 抑制 TGF-β1/Smad 通路来防止体外肾纤维化。
Exp Mol Pathol. 2020 Feb;112:104358. doi: 10.1016/j.yexmp.2019.104358. Epub 2019 Dec 11.
5
Intrarenal microRNA signature related to the fibrosis process in chronic kidney disease: identification and functional validation of key miRNAs.与慢性肾脏病纤维化过程相关的肾内 microRNA 特征:关键 microRNA 的鉴定和功能验证。
BMC Nephrol. 2019 Aug 27;20(1):336. doi: 10.1186/s12882-019-1512-x.
6
Silencing of the lncRNA attenuates the epithelial-mesenchymal transition of renal tubular epithelial cells by sponging via regulating β-catenin.沉默长链非编码 RNA 通过海绵作用调控β-连环蛋白来减轻肾小管上皮细胞的上皮-间充质转化。
Am J Physiol Renal Physiol. 2020 Dec 1;319(6):F1125-F1134. doi: 10.1152/ajprenal.00321.2020. Epub 2020 Nov 2.
7
Mechanistic study on lncRNA XIST/miR-124-3p/ITGB1 axis in renal fibrosis in obstructive nephropathy.长链非编码 RNA XIST/miR-124-3p/ITGB1 轴在梗阻性肾病肾纤维化中的作用机制研究。
Exp Cell Res. 2024 Sep 1;442(1):114194. doi: 10.1016/j.yexcr.2024.114194. Epub 2024 Aug 9.
8
MiR-92a-3p Knockdown Attenuates Transforming Growth Factor-β1-induced Tubulointerstitial Fibrosis by Targeting LIN28A-mediated EMT Pathway.miR-92a-3p 通过靶向 LIN28A 介导的 EMT 通路减弱转化生长因子-β1 诱导的肾小管间质纤维化。
J Physiol Investig. 2024 Jul 1;67(4):198-206. doi: 10.4103/ejpi.EJPI-D-24-00019. Epub 2024 Aug 14.
9
MicroRNA-34a Promotes Renal Fibrosis by Downregulation of Klotho in Tubular Epithelial Cells.微小 RNA-34a 通过下调肾小管上皮细胞 Klotho 促进肾纤维化。
Mol Ther. 2019 May 8;27(5):1051-1065. doi: 10.1016/j.ymthe.2019.02.009. Epub 2019 Feb 15.
10
p53 induces miR199a-3p to suppress SOCS7 for STAT3 activation and renal fibrosis in UUO.p53 诱导 miR199a-3p 抑制 SOCS7,从而激活 STAT3 并促进 UUO 中的肾纤维化。
Sci Rep. 2017 Feb 27;7:43409. doi: 10.1038/srep43409.

引用本文的文献

1
SELENBP1 protects against kidney fibrosis in chronic kidney disease as a methanethiol oxidase.SELENBP1作为一种甲硫醇氧化酶可预防慢性肾脏病中的肾纤维化。
Sci China Life Sci. 2025 Aug 22. doi: 10.1007/s11427-025-2963-6.
2
MiR-106b-5p improving the progression of chronic kidney disease by inhibiting the TGF-β/Smad pathway.微小RNA-106b-5p通过抑制转化生长因子-β/信号转导和转录激活因子通路促进慢性肾脏病进展。
Hereditas. 2025 Jun 13;162(1):103. doi: 10.1186/s41065-025-00468-7.
3
MicroRNAs in Systemic Sclerosis: Involvement in Disease Pathogenesis and Potential Use as Diagnostic Biomarkers and Therapeutic Targets.

本文引用的文献

1
Silencing of synaptotagmin 13 inhibits tumor growth through suppressing proliferation and promoting apoptosis of colorectal cancer cells.沉默突触结合蛋白 13 通过抑制结直肠癌细胞的增殖和促进凋亡来抑制肿瘤生长。
Int J Mol Med. 2020 Jan;45(1):234-244. doi: 10.3892/ijmm.2019.4412. Epub 2019 Nov 26.
2
Identification and Characterization of an OSH1 Thiol Reductase from .从 中鉴定和表征 OSH1 硫醇还原酶。
Cells. 2019 Dec 27;9(1):76. doi: 10.3390/cells9010076.
3
miR-98-5p Alleviated Epithelial-to-Mesenchymal Transition and Renal Fibrosis via Targeting Hmga2 in Diabetic Nephropathy.
系统性硬化症中的微小RNA:参与疾病发病机制及作为诊断生物标志物和治疗靶点的潜在用途。
Biomedicines. 2025 May 16;13(5):1216. doi: 10.3390/biomedicines13051216.
4
miR-27b-3p modulates liver sinusoidal endothelium dedifferentiation in chronic liver disease.微小RNA-27b-3p调控慢性肝病中肝窦内皮细胞去分化过程。
Hepatol Commun. 2025 Apr 30;9(5). doi: 10.1097/HC9.0000000000000700. eCollection 2025 May 1.
5
Human embryonic stem cell-derived immunity-and-matrix-regulatory cells promote endometrial repair and fertility restoration in IUA rats.人胚胎干细胞来源的免疫与基质调节细胞促进宫腔粘连大鼠子宫内膜修复及生育力恢复
Stem Cell Res Ther. 2025 Apr 23;16(1):204. doi: 10.1186/s13287-025-04298-2.
6
Interrelation of Natural Polyphenol and Fibrosis in Diabetic Nephropathy.天然多酚与糖尿病肾病纤维化的相互关系
Molecules. 2024 Dec 25;30(1):20. doi: 10.3390/molecules30010020.
7
Proteomics reveals the key transcription-related factors mediating obstructive nephropathy in pediatric patients and mice.蛋白质组学揭示了介导小儿患者和小鼠梗阻性肾病的关键转录相关因子。
Ren Fail. 2025 Dec;47(1):2443032. doi: 10.1080/0886022X.2024.2443032. Epub 2025 Jan 1.
8
Phytochemical Compounds as Promising Therapeutics for Intestinal Fibrosis in Inflammatory Bowel Disease: A Critical Review.植物化学物质作为炎症性肠病中肠纤维化的有前途的治疗方法:批判性评价。
Nutrients. 2024 Oct 25;16(21):3633. doi: 10.3390/nu16213633.
9
Normothermic liver perfusion derived extracellular vesicles have concentration-dependent immunoregulatory properties.常温肝灌注衍生细胞外囊泡具有浓度依赖性的免疫调节特性。
J Extracell Vesicles. 2024 Jul;13(7):e12485. doi: 10.1002/jev2.12485.
10
miR-27b-3p reduces muscle fibrosis during chronic skeletal muscle injury by targeting TGF-βR1/Smad pathway.miR-27b-3p 通过靶向 TGF-βR1/Smad 通路减少慢性骨骼肌损伤中的肌肉纤维化。
J Orthop Surg Res. 2024 Jun 2;19(1):329. doi: 10.1186/s13018-024-04733-9.
miR-98-5p通过靶向Hmga2减轻糖尿病肾病中的上皮-间质转化和肾纤维化。
Int J Endocrinol. 2019 Nov 26;2019:4946181. doi: 10.1155/2019/4946181. eCollection 2019.
4
MicroRNA-429 inhibits cancer cell proliferation and migration by targeting AKT1 in renal cell carcinoma.微小RNA-429通过靶向肾细胞癌中的AKT1抑制癌细胞增殖和迁移。
Mol Clin Oncol. 2020 Jan;12(1):75-80. doi: 10.3892/mco.2019.1940. Epub 2019 Oct 25.
5
LncRNA GAS5 exacerbates renal tubular epithelial fibrosis by acting as a competing endogenous RNA of miR-96-5p.长链非编码 RNA GAS5 通过作为 miR-96-5p 的竞争性内源性 RNA 加剧肾小管上皮细胞纤维化。
Biomed Pharmacother. 2020 Jan;121:109411. doi: 10.1016/j.biopha.2019.109411. Epub 2019 Nov 21.
6
Epithelial and interstitial Notch1 activity contributes to the myofibroblastic phenotype and fibrosis.上皮细胞和间质 Notch1 活性有助于成肌纤维细胞表型和纤维化。
Cell Commun Signal. 2019 Nov 12;17(1):145. doi: 10.1186/s12964-019-0455-y.
7
Livin is involved in TGF-β1-induced renal tubular epithelial-mesenchymal transition through lncRNA-ATB.Livin通过lncRNA-ATB参与转化生长因子-β1诱导的肾小管上皮-间充质转化。
Ann Transl Med. 2019 Sep;7(18):463. doi: 10.21037/atm.2019.08.29.
8
FoxO1-mediated inhibition of STAT1 alleviates tubulointerstitial fibrosis and tubule apoptosis in diabetic kidney disease.FoxO1 介导的 STAT1 抑制减轻糖尿病肾病中的肾小管间质纤维化和肾小管细胞凋亡。
EBioMedicine. 2019 Oct;48:491-504. doi: 10.1016/j.ebiom.2019.09.002. Epub 2019 Oct 16.
9
Intrarenal microRNA signature related to the fibrosis process in chronic kidney disease: identification and functional validation of key miRNAs.与慢性肾脏病纤维化过程相关的肾内 microRNA 特征:关键 microRNA 的鉴定和功能验证。
BMC Nephrol. 2019 Aug 27;20(1):336. doi: 10.1186/s12882-019-1512-x.
10
MicroRNA-145 promotes the epithelial-mesenchymal transition in peritoneal dialysis-associated fibrosis by suppressing fibroblast growth factor 10.微小 RNA-145 通过抑制成纤维细胞生长因子 10 促进腹膜透析相关性纤维化中的上皮-间充质转化。
J Biol Chem. 2019 Oct 11;294(41):15052-15067. doi: 10.1074/jbc.RA119.007404. Epub 2019 Aug 20.