• 文献检索
  • 文档翻译
  • 深度研究
  • 学术资讯
  • Suppr Zotero 插件Zotero 插件
  • 邀请有礼
  • 套餐&价格
  • 历史记录
应用&插件
Suppr Zotero 插件Zotero 插件浏览器插件Mac 客户端Windows 客户端微信小程序
定价
高级版会员购买积分包购买API积分包
服务
文献检索文档翻译深度研究API 文档MCP 服务
关于我们
关于 Suppr公司介绍联系我们用户协议隐私条款
关注我们

Suppr 超能文献

核心技术专利:CN118964589B侵权必究
粤ICP备2023148730 号-1Suppr @ 2026

文献检索

告别复杂PubMed语法,用中文像聊天一样搜索,搜遍4000万医学文献。AI智能推荐,让科研检索更轻松。

立即免费搜索

文件翻译

保留排版,准确专业,支持PDF/Word/PPT等文件格式,支持 12+语言互译。

免费翻译文档

深度研究

AI帮你快速写综述,25分钟生成高质量综述,智能提取关键信息,辅助科研写作。

立即免费体验

通过肿瘤浸润性血小板内皮细胞黏附分子细胞丰度鉴定和验证肌层浸润性膀胱癌的预后不良免疫逃避亚型

Identification and validation of poor prognosis immunoevasive subtype of muscle-invasive bladder cancer with tumor-infiltrating podoplanin cell abundance.

作者信息

Zhou Quan, Wang Zewei, Zeng Han, Zhang Hongyu, Liu Zhaopei, Huang Qiuren, Wang Jiajun, Chang Yuan, Bai Qi, Liu Li, Zhu Yu, Xu Le, Dai Bo, Guo Jianming, Xia Yu, Wang Yiwei, Xu Jiejie

机构信息

Department of Biochemistry and Molecular Biology, School of Basic Medical Sciences, Fudan University, Shanghai, China.

Department of Urology, Zhongshan Hospital, Fudan University, Shanghai, China.

出版信息

Oncoimmunology. 2020 Apr 3;9(1):1747333. doi: 10.1080/2162402X.2020.1747333.

DOI:10.1080/2162402X.2020.1747333
PMID:33457092
原文链接:https://pmc.ncbi.nlm.nih.gov/articles/PMC7759386/
Abstract

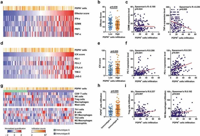
The choice of chemo- or immuno-therapy for muscle-invasive bladder cancer (MIBC) patients remains contentious. Podoplanin is newly identified as an immune checkpoint which intrigues us to explore the clinical significance and immunoregulatory role of tumor-infiltrating podoplanin cells (PDPN cells) in MIBC. A retrospective analysis of 259 MIBC patients from Zhongshan Hospital (n = 141) and Shanghai Cancer Center (n = 118) was conducted. A total of 406 MIBC patients from TCGA database were enrolled to investigate the relationship between PDPN and molecular characterization. We found that tumor-infiltrating PDPN cell abundance indicated an inferior overall survival and recurrence-free survival. pT2 MIBC patients with PDPN cell low infiltration could benefit more from adjuvant chemotherapy (ACT). Increased PDPN cell infiltration was associated with diminished GZMB and TNF-α expression while correlated with expanded PD-1, PD-L1, LAG-3 and TIM-3 expression and tumor-promoting regulatory T cell and M2 macrophage infiltration. Tumors with high PDPN mRNA expression mainly presented luminal-infiltrated and basal-squamous subtypes (2017 TCGA classification) or stroma-rich and Ba/Sq subtypes (consensus classification). Elevated PDPN mRNA expression was associated with less FGFR3 activation signature and more T-cell-inflamed signature and EGFR activation signature. In conclusion, tumor-infiltrating PDPN cells could be applied as an independent prognosticator for clinical outcome and a predictive biomarker for suboptimal ACT responsiveness, which was also associated with immunosuppressive contexture infiltration. Intratumoral PDPN expression had a correlation with MIBC molecular classification and therapy-related signatures. The novel immune checkpoint PDPN should be considered as a possible immunotherapeutic target for MIBC.

摘要

对于肌层浸润性膀胱癌(MIBC)患者,选择化疗还是免疫治疗仍存在争议。血小板内皮细胞黏附分子(Podoplanin)最近被确定为一种免疫检查点,这激发了我们探索肿瘤浸润性血小板内皮细胞黏附分子细胞(PDPN细胞)在MIBC中的临床意义和免疫调节作用。对来自中山医院(n = 141)和上海癌症中心(n = 118)的259例MIBC患者进行了回顾性分析。从TCGA数据库中纳入了总共406例MIBC患者,以研究PDPN与分子特征之间的关系。我们发现,肿瘤浸润性PDPN细胞丰度表明总生存期和无复发生存期较差。PDPN细胞低浸润的pT2 MIBC患者可能从辅助化疗(ACT)中获益更多。PDPN细胞浸润增加与颗粒酶B(GZMB)和肿瘤坏死因子-α(TNF-α)表达减少相关,而与程序性死亡蛋白1(PD-1)、程序性死亡配体1(PD-L1)、淋巴细胞活化基因3(LAG-3)和T细胞免疫球蛋白黏蛋白3(TIM-3)表达增加以及肿瘤促进性调节性T细胞和M2巨噬细胞浸润相关。PDPN mRNA表达高的肿瘤主要表现为管腔浸润型和基底鳞状亚型(2017年TCGA分类)或富含基质和Ba/Sq亚型(共识分类)。PDPN mRNA表达升高与成纤维细胞生长因子受体3(FGFR3)激活特征减少以及T细胞炎症特征和表皮生长因子受体(EGFR)激活特征增加相关。总之,肿瘤浸润性PDPN细胞可作为临床结局的独立预后指标和ACT反应欠佳的预测生物标志物,这也与免疫抑制性细胞环境浸润相关。肿瘤内PDPN表达与MIBC分子分类和治疗相关特征相关。新型免疫检查点PDPN应被视为MIBC可能的免疫治疗靶点。

https://cdn.ncbi.nlm.nih.gov/pmc/blobs/c16a/7759386/f7aa83ce750d/KONI_A_1747333_F0004_OC.jpg
https://cdn.ncbi.nlm.nih.gov/pmc/blobs/c16a/7759386/2a956dec0138/KONI_A_1747333_F0001_OC.jpg
https://cdn.ncbi.nlm.nih.gov/pmc/blobs/c16a/7759386/08ea83e06126/KONI_A_1747333_F0002_OC.jpg
https://cdn.ncbi.nlm.nih.gov/pmc/blobs/c16a/7759386/1085e2895245/KONI_A_1747333_F0003_OC.jpg
https://cdn.ncbi.nlm.nih.gov/pmc/blobs/c16a/7759386/f7aa83ce750d/KONI_A_1747333_F0004_OC.jpg
https://cdn.ncbi.nlm.nih.gov/pmc/blobs/c16a/7759386/2a956dec0138/KONI_A_1747333_F0001_OC.jpg
https://cdn.ncbi.nlm.nih.gov/pmc/blobs/c16a/7759386/08ea83e06126/KONI_A_1747333_F0002_OC.jpg
https://cdn.ncbi.nlm.nih.gov/pmc/blobs/c16a/7759386/1085e2895245/KONI_A_1747333_F0003_OC.jpg
https://cdn.ncbi.nlm.nih.gov/pmc/blobs/c16a/7759386/f7aa83ce750d/KONI_A_1747333_F0004_OC.jpg

相似文献

1
Identification and validation of poor prognosis immunoevasive subtype of muscle-invasive bladder cancer with tumor-infiltrating podoplanin cell abundance.通过肿瘤浸润性血小板内皮细胞黏附分子细胞丰度鉴定和验证肌层浸润性膀胱癌的预后不良免疫逃避亚型
Oncoimmunology. 2020 Apr 3;9(1):1747333. doi: 10.1080/2162402X.2020.1747333.
2
Infiltration and Polarization of Tumor-associated Macrophages Predict Prognosis and Therapeutic Benefit in Muscle-Invasive Bladder Cancer.肿瘤相关巨噬细胞浸润和极化预测肌层浸润性膀胱癌的预后和治疗获益。
Cancer Immunol Immunother. 2022 Jun;71(6):1497-1506. doi: 10.1007/s00262-021-03098-w. Epub 2021 Oct 30.
3
Stromal LAG-3 cells infiltration defines poor prognosis subtype muscle-invasive bladder cancer with immunoevasive contexture.基质 LAG-3 细胞浸润定义了具有免疫逃避结构的预后不良的肌肉浸润性膀胱癌亚型。
J Immunother Cancer. 2020 Jun;8(1). doi: 10.1136/jitc-2020-000651.
4
Identification and validation of an excellent prognosis subtype of muscle-invasive bladder cancer patients with intratumoral CXCR5 CD8 T cell abundance.肿瘤内CXCR5阳性CD8 T细胞丰富的肌层浸润性膀胱癌患者的良好预后亚型的鉴定与验证
Oncoimmunology. 2020 Aug 28;9(1):1810489. doi: 10.1080/2162402X.2020.1810489.
5
Intratumoral IL22-producing cells define immunoevasive subtype muscle-invasive bladder cancer with poor prognosis and superior nivolumab responses.肿瘤内产生 IL22 的细胞定义了具有免疫逃避亚型的肌层浸润性膀胱癌,这类膀胱癌预后较差,对纳武利尤单抗的反应较好。
Int J Cancer. 2020 Jan 15;146(2):542-552. doi: 10.1002/ijc.32715. Epub 2019 Oct 23.
6
Immune inactivation by VISTA predicts clinical outcome and therapeutic benefit in muscle-invasive bladder cancer.VISTA 的免疫失活可预测肌层浸润性膀胱癌的临床结局和治疗获益。
BMC Cancer. 2023 Jul 14;23(1):661. doi: 10.1186/s12885-023-11157-x.
7
Intratumoral TIGIT CD8 T-cell infiltration determines poor prognosis and immune evasion in patients with muscle-invasive bladder cancer.肿瘤内 TIGIT+CD8+T 细胞浸润决定了肌层浸润性膀胱癌患者的不良预后和免疫逃逸。
J Immunother Cancer. 2020 Aug;8(2). doi: 10.1136/jitc-2020-000978.
8
Characterization of the tumor-infiltrating immune repertoire in muscle invasive bladder cancer.肌肉浸润性膀胱癌肿瘤浸润免疫谱的特征。
Front Immunol. 2023 Feb 3;14:986598. doi: 10.3389/fimmu.2023.986598. eCollection 2023.
9
Tumor-infiltrating podoplanin cells in gastric cancer: clinical outcomes and association with immune contexture.胃癌中肿瘤浸润的血小板反应蛋白1结构域7蛋白细胞:临床结局及其与免疫微环境的关联
Oncoimmunology. 2020 Nov 13;9(1):1845038. doi: 10.1080/2162402X.2020.1845038.
10
Poor clinical outcomes and immunoevasive contexture in SIRPα tumor-associated macrophages enriched muscle-invasive bladder cancer patients.在富含信号调节蛋白α肿瘤相关巨噬细胞的肌层浸润性膀胱癌患者中,临床预后较差且存在免疫逃逸结构。
Urol Oncol. 2022 Mar;40(3):109.e11-109.e20. doi: 10.1016/j.urolonc.2021.08.024. Epub 2021 Sep 30.

引用本文的文献

1
Heterogeneity of primary and metastatic CAFs: From differential treatment outcomes to treatment opportunities (Review).原发和转移 CAFs 的异质性:从不同的治疗结果到治疗机会(综述)。
Int J Oncol. 2024 May;64(5). doi: 10.3892/ijo.2024.5642. Epub 2024 Apr 5.
2
A review of the biology and therapeutic implications of cancer-associated fibroblasts (CAFs) in muscle-invasive bladder cancer.癌症相关成纤维细胞(CAFs)在肌层浸润性膀胱癌中的生物学特性及治疗意义综述
Front Oncol. 2022 Oct 13;12:1000888. doi: 10.3389/fonc.2022.1000888. eCollection 2022.
3
Association between c-type lectin-like receptor 2 and microsatellite instability in colorectal cancer: a cross-sectional study.

本文引用的文献

1
A Consensus Molecular Classification of Muscle-invasive Bladder Cancer.肌肉浸润性膀胱癌的共识分子分类。
Eur Urol. 2020 Apr;77(4):420-433. doi: 10.1016/j.eururo.2019.09.006. Epub 2019 Sep 26.
2
The multifaceted immune regulation of bladder cancer.膀胱癌的多方面免疫调控。
Nat Rev Urol. 2019 Oct;16(10):613-630. doi: 10.1038/s41585-019-0226-y. Epub 2019 Sep 9.
3
Podoplanin-Expressing Macrophages Promote Lymphangiogenesis and Lymphoinvasion in Breast Cancer.足突蛋白表达的巨噬细胞促进乳腺癌淋巴管生成和淋巴管浸润。
结直肠癌中 C 型凝集素样受体 2 与微卫星不稳定性的相关性:一项横断面研究。
BMC Cancer. 2022 Jul 28;22(1):823. doi: 10.1186/s12885-022-09834-4.
4
The feasibility of proteomics sequencing based immune-related prognostic signature for predicting clinical outcomes of bladder cancer patients.基于蛋白质组学测序的免疫相关预后特征预测膀胱癌患者临床结局的可行性。
BMC Cancer. 2022 Jun 20;22(1):676. doi: 10.1186/s12885-022-09783-y.
5
Prognosis and Characterization of Immune Microenvironment in Head and Neck Squamous Cell Carcinoma through a Pyroptosis-Related Signature.通过焦亡相关特征对头颈部鳞状细胞癌免疫微环境的预后及特征分析
J Oncol. 2022 Apr 6;2022:1539659. doi: 10.1155/2022/1539659. eCollection 2022.
6
Characterization of an Autophagy-Immune Related Genes Score Signature and Prognostic Model and its Correlation with Immune Response for Bladder Cancer.膀胱癌自噬-免疫相关基因评分特征、预后模型及其与免疫反应的相关性
Cancer Manag Res. 2022 Jan 5;14:67-88. doi: 10.2147/CMAR.S346240. eCollection 2022.
7
Antigen presentation and interferon signatures in B cells driven by localized ablative cancer immunotherapy correlate with extended survival.局部消融性癌症免疫疗法驱动的 B 细胞中的抗原呈递和干扰素特征与延长的生存相关。
Theranostics. 2022 Jan 1;12(2):639-656. doi: 10.7150/thno.65773. eCollection 2022.
8
Single-Cell Proteomic Analysis Dissects the Complexity of Tumor Microenvironment in Muscle Invasive Bladder Cancer.单细胞蛋白质组学分析揭示肌肉浸润性膀胱癌肿瘤微环境的复杂性
Cancers (Basel). 2021 Oct 29;13(21):5440. doi: 10.3390/cancers13215440.
9
Prognostic Value of Podoplanin in Various Tumors.肿瘤中 Podoplanin 的预后价值。
Technol Cancer Res Treat. 2021 Jan-Dec;20:15330338211038142. doi: 10.1177/15330338211038142.
10
Development and Validation of a Prognostic Model for Predicting Overall Survival in Patients With Bladder Cancer: A SEER-Based Study.预测膀胱癌患者总生存期的预后模型的开发与验证:一项基于监测、流行病学和最终结果(SEER)数据库的研究
Front Oncol. 2021 Jun 17;11:692728. doi: 10.3389/fonc.2021.692728. eCollection 2021.
Cell Metab. 2019 Nov 5;30(5):917-936.e10. doi: 10.1016/j.cmet.2019.07.015. Epub 2019 Aug 22.
4
Erdafitinib in Locally Advanced or Metastatic Urothelial Carcinoma.厄达替尼治疗局部晚期或转移性尿路上皮癌。
N Engl J Med. 2019 Jul 25;381(4):338-348. doi: 10.1056/NEJMoa1817323.
5
Molecular and histopathology directed therapy for advanced bladder cancer.分子病理导向的晚期膀胱癌治疗。
Nat Rev Urol. 2019 Aug;16(8):465-483. doi: 10.1038/s41585-019-0208-0. Epub 2019 Jul 9.
6
Podoplanin Positive Myeloid Cells Promote Glioma Development by Immune Suppression.血小板反应蛋白1阳性髓样细胞通过免疫抑制促进胶质瘤发展。
Front Oncol. 2019 Mar 26;9:187. doi: 10.3389/fonc.2019.00187. eCollection 2019.
7
MSH2 Expression and Resistance to Cisplatin in Muscle-invasive Bladder Cancer: A Mix of Progress and Challenges.MSH2表达与肌层浸润性膀胱癌对顺铂的耐药性:进展与挑战并存
Eur Urol. 2019 Feb;75(2):251-252. doi: 10.1016/j.eururo.2018.11.014. Epub 2018 Nov 20.
8
Tumor stroma-infiltrating mast cells predict prognosis and adjuvant chemotherapeutic benefits in patients with muscle invasive bladder cancer.肿瘤基质浸润肥大细胞可预测肌层浸润性膀胱癌患者的预后及辅助化疗疗效。
Oncoimmunology. 2018 Aug 1;7(9):e1474317. doi: 10.1080/2162402X.2018.1474317. eCollection 2018.
9
Tumor-associated Macrophage-derived Interleukin-23 Interlinks Kidney Cancer Glutamine Addiction with Immune Evasion.肿瘤相关巨噬细胞衍生的白细胞介素-23 将肾癌的谷氨酰胺成瘾与免疫逃避联系起来。
Eur Urol. 2019 May;75(5):752-763. doi: 10.1016/j.eururo.2018.09.030. Epub 2018 Oct 4.
10
CD19 tumor-infiltrating B-cells prime CD4 T-cell immunity and predict platinum-based chemotherapy efficacy in muscle-invasive bladder cancer.CD19 肿瘤浸润 B 细胞激发 CD4 T 细胞免疫反应,并预测肌层浸润性膀胱癌对铂类化疗的疗效。
Cancer Immunol Immunother. 2019 Jan;68(1):45-56. doi: 10.1007/s00262-018-2250-9. Epub 2018 Sep 26.