• 文献检索
  • 文档翻译
  • 深度研究
  • 学术资讯
  • Suppr Zotero 插件Zotero 插件
  • 邀请有礼
  • 套餐&价格
  • 历史记录
应用&插件
Suppr Zotero 插件Zotero 插件浏览器插件Mac 客户端Windows 客户端微信小程序
定价
高级版会员购买积分包购买API积分包
服务
文献检索文档翻译深度研究API 文档MCP 服务
关于我们
关于 Suppr公司介绍联系我们用户协议隐私条款
关注我们

Suppr 超能文献

核心技术专利:CN118964589B侵权必究
粤ICP备2023148730 号-1Suppr @ 2026

文献检索

告别复杂PubMed语法,用中文像聊天一样搜索,搜遍4000万医学文献。AI智能推荐,让科研检索更轻松。

立即免费搜索

文件翻译

保留排版,准确专业,支持PDF/Word/PPT等文件格式,支持 12+语言互译。

免费翻译文档

深度研究

AI帮你快速写综述,25分钟生成高质量综述,智能提取关键信息,辅助科研写作。

立即免费体验

自我修复可保护微管免受分子马达的破坏。

Self-repair protects microtubules from destruction by molecular motors.

机构信息

Interdisciplinary Research Institute of Grenoble, Laboratoire de Physiologie Cellulaire & Végétale, CytoMorpho Lab, University of Grenoble-Alpes, CEA, CNRS, INRA, Grenoble, France.

Department of Human Science, Faculty of Design, Kyushu University, Fukuoka, Japan.

出版信息

Nat Mater. 2021 Jun;20(6):883-891. doi: 10.1038/s41563-020-00905-0. Epub 2021 Jan 21.

DOI:10.1038/s41563-020-00905-0
PMID:33479528
原文链接:https://pmc.ncbi.nlm.nih.gov/articles/PMC7611741/
Abstract

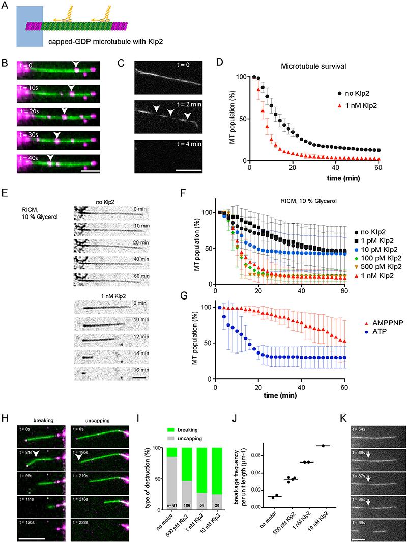
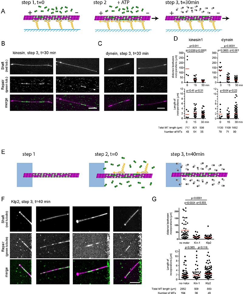
Microtubule instability stems from the low energy of tubulin dimer interactions, which sets the growing polymer close to its disassembly conditions. Molecular motors use ATP hydrolysis to produce mechanical work and move on microtubules. This raises the possibility that the mechanical work produced by walking motors can break dimer interactions and trigger microtubule disassembly. We tested this hypothesis by studying the interplay between microtubules and moving molecular motors in vitro. Our results show that molecular motors can remove tubulin dimers from the lattice and rapidly destroy microtubules. We also found that dimer removal by motors was compensated for by the insertion of free tubulin dimers into the microtubule lattice. This self-repair mechanism allows microtubules to survive the damage induced by molecular motors as they move along their tracks. Our study reveals the existence of coupling between the motion of molecular motors and the renewal of the microtubule lattice.

摘要

微管不稳定性源于微管二聚体相互作用的低能量,这使得生长聚合物接近其解聚条件。分子马达利用 ATP 水解产生机械功并在微管上移动。这就提出了这样一种可能性,即行走马达产生的机械功可以破坏二聚体相互作用并触发微管解聚。我们通过在体外研究微管和运动分子马达之间的相互作用来检验这一假设。我们的结果表明,分子马达可以从晶格中去除微管二聚体并迅速破坏微管。我们还发现,马达去除二聚体的作用可以通过将游离的微管二聚体插入微管晶格来补偿。这种自我修复机制允许微管在分子马达沿着其轨迹移动时产生的损伤中存活下来。我们的研究揭示了分子马达的运动和微管晶格更新之间存在耦合。

https://cdn.ncbi.nlm.nih.gov/pmc/blobs/0404/7611741/4b00a3e8448f/EMS135429-f005.jpg
https://cdn.ncbi.nlm.nih.gov/pmc/blobs/0404/7611741/c04e6a0a4b20/EMS135429-f001.jpg
https://cdn.ncbi.nlm.nih.gov/pmc/blobs/0404/7611741/0f11ce560297/EMS135429-f002.jpg
https://cdn.ncbi.nlm.nih.gov/pmc/blobs/0404/7611741/6342b61cc62b/EMS135429-f003.jpg
https://cdn.ncbi.nlm.nih.gov/pmc/blobs/0404/7611741/14c5c5c7112f/EMS135429-f004.jpg
https://cdn.ncbi.nlm.nih.gov/pmc/blobs/0404/7611741/4b00a3e8448f/EMS135429-f005.jpg
https://cdn.ncbi.nlm.nih.gov/pmc/blobs/0404/7611741/c04e6a0a4b20/EMS135429-f001.jpg
https://cdn.ncbi.nlm.nih.gov/pmc/blobs/0404/7611741/0f11ce560297/EMS135429-f002.jpg
https://cdn.ncbi.nlm.nih.gov/pmc/blobs/0404/7611741/6342b61cc62b/EMS135429-f003.jpg
https://cdn.ncbi.nlm.nih.gov/pmc/blobs/0404/7611741/14c5c5c7112f/EMS135429-f004.jpg
https://cdn.ncbi.nlm.nih.gov/pmc/blobs/0404/7611741/4b00a3e8448f/EMS135429-f005.jpg

相似文献

1
Self-repair protects microtubules from destruction by molecular motors.自我修复可保护微管免受分子马达的破坏。
Nat Mater. 2021 Jun;20(6):883-891. doi: 10.1038/s41563-020-00905-0. Epub 2021 Jan 21.
2
A new perspective on microtubule dynamics: destruction by molecular motors and self-repair.对微管动力学的新视角:分子马达的破坏和自我修复。
C R Biol. 2021 Nov 15;344(3):297-310. doi: 10.5802/crbiol.59.
3
Motor usage imprints microtubule stability along the shaft.运动使用沿着轴使微管稳定。
Dev Cell. 2022 Jan 10;57(1):5-18.e8. doi: 10.1016/j.devcel.2021.11.019. Epub 2021 Dec 8.
4
Force balance of opposing diffusive motors generates polarity-sorted microtubule patterns. opposing 扩散马达的力平衡产生极性排序的微管模式。
Proc Natl Acad Sci U S A. 2024 Dec 3;121(49):e2406985121. doi: 10.1073/pnas.2406985121. Epub 2024 Nov 26.
5
Helical motion and torque generation by microtubule motors.微管马达的螺旋运动和扭矩产生。
Curr Opin Cell Biol. 2024 Jun;88:102367. doi: 10.1016/j.ceb.2024.102367. Epub 2024 May 11.
6
Directionality of kinesin motors.驱动蛋白马达的方向性。
Acta Biochim Pol. 2002;49(4):813-21.
7
Causes, costs and consequences of kinesin motors communicating through the microtubule lattice.肌球蛋白马达通过微管晶格进行通讯的原因、成本和后果。
J Cell Sci. 2023 Mar 1;136(5). doi: 10.1242/jcs.260735. Epub 2023 Mar 3.
8
How motor proteins influence microtubule polymerization dynamics.马达蛋白如何影响微管聚合动力学。
J Cell Sci. 2000 Dec;113 Pt 24:4379-89. doi: 10.1242/jcs.113.24.4379.
9
Queueing induced by bidirectional motor motion near the end of a microtubule.微管末端附近双向马达运动引发的排队现象。
Phys Rev E Stat Nonlin Soft Matter Phys. 2010 Nov;82(5 Pt 1):051907. doi: 10.1103/PhysRevE.82.051907. Epub 2010 Nov 4.
10
Three-dimensional structure of functional motor proteins on microtubules.微管上功能性运动蛋白的三维结构。
Curr Biol. 1996 Oct 1;6(10):1265-70. doi: 10.1016/s0960-9822(02)70712-4.

引用本文的文献

1
A tubulin-MAPKKK pathway engages tubulin isotype interaction for neuroprotection.一条微管蛋白-促分裂原活化蛋白激酶激酶激酶(MAPKKK)信号通路通过微管蛋白亚型相互作用实现神经保护作用。
Proc Natl Acad Sci U S A. 2025 Aug 26;122(34):e2507208122. doi: 10.1073/pnas.2507208122. Epub 2025 Aug 14.
2
Mechanical force locally damages, remodels and stabilizes the lattice of spindle microtubules.机械力会对纺锤体微管晶格造成局部损伤、重塑并使其稳定。
bioRxiv. 2025 Jun 6:2025.06.05.657915. doi: 10.1101/2025.06.05.657915.
3
Microtubule polymerization generates microtentacles important in circulating tumor cell invasion.
微管聚合产生对循环肿瘤细胞侵袭很重要的微触手。
Biophys J. 2025 Jul 1;124(13):2161-2175. doi: 10.1016/j.bpj.2025.05.018. Epub 2025 May 26.
4
Multi-kinesin clusters impart mechanical stress that reveals mechanisms of microtubule breakage in cells.多驱动蛋白簇施加机械应力,揭示了细胞中微管断裂的机制。
bioRxiv. 2025 Feb 3:2025.01.31.635950. doi: 10.1101/2025.01.31.635950.
5
Structural switching of tubulin in the microtubule lattice.微管晶格中微管蛋白的结构转换。
Biochem Soc Trans. 2025 Feb 5;53(1):BST20240360. doi: 10.1042/BST20240360.
6
Modulation of microtubule dynamics by monovalent ions.单价离子对微管动力学的调节作用。
PNAS Nexus. 2024 Nov 28;4(1):pgae544. doi: 10.1093/pnasnexus/pgae544. eCollection 2025 Jan.
7
Phase separation of microtubule-binding proteins - implications for neuronal function and disease.微管结合蛋白的相分离——对神经元功能和疾病的影响
J Cell Sci. 2024 Dec 15;137(24). doi: 10.1242/jcs.263470. Epub 2024 Dec 13.
8
Mechanism and regulation of kinesin motors.驱动蛋白的作用机制与调控
Nat Rev Mol Cell Biol. 2025 Feb;26(2):86-103. doi: 10.1038/s41580-024-00780-6. Epub 2024 Oct 11.
9
Microtubule shaft integrity emerges as a crucial determinant of the acetylation pattern.微管轴完整性成为乙酰化模式的关键决定因素。
Cytoskeleton (Hoboken). 2025 Jan;82(1-2):55-57. doi: 10.1002/cm.21887. Epub 2024 Jun 24.
10
MFN2 coordinates mitochondria motility with α-tubulin acetylation and this regulation is disrupted in CMT2A.MFN2将线粒体运动与α-微管蛋白乙酰化协调起来,并且这种调节在2A型遗传性运动感觉神经病(CMT2A)中被破坏。
iScience. 2024 May 15;27(6):109994. doi: 10.1016/j.isci.2024.109994. eCollection 2024 Jun 21.