• 文献检索
  • 文档翻译
  • 深度研究
  • 学术资讯
  • Suppr Zotero 插件Zotero 插件
  • 邀请有礼
  • 套餐&价格
  • 历史记录
应用&插件
Suppr Zotero 插件Zotero 插件浏览器插件Mac 客户端Windows 客户端微信小程序
定价
高级版会员购买积分包购买API积分包
服务
文献检索文档翻译深度研究API 文档MCP 服务
关于我们
关于 Suppr公司介绍联系我们用户协议隐私条款
关注我们

Suppr 超能文献

核心技术专利:CN118964589B侵权必究
粤ICP备2023148730 号-1Suppr @ 2026

文献检索

告别复杂PubMed语法,用中文像聊天一样搜索,搜遍4000万医学文献。AI智能推荐,让科研检索更轻松。

立即免费搜索

文件翻译

保留排版,准确专业,支持PDF/Word/PPT等文件格式,支持 12+语言互译。

免费翻译文档

深度研究

AI帮你快速写综述,25分钟生成高质量综述,智能提取关键信息,辅助科研写作。

立即免费体验

人类破骨细胞分化中的信号通路:ERK1/2 作为关键因子。

Signaling pathways in human osteoclasts differentiation: ERK1/2 as a key player.

机构信息

Department of Cell Biology and Anatomy, Institute of Biomedicine, University of Turku, Kiinamyllynkatu 10, 20520, Turku, Finland.

Department of Dermatology, University of Turku and Turku University Hospital, Turku, Finland.

出版信息

Mol Biol Rep. 2021 Feb;48(2):1243-1254. doi: 10.1007/s11033-020-06128-5. Epub 2021 Jan 24.

DOI:10.1007/s11033-020-06128-5
PMID:33486672
原文链接:https://pmc.ncbi.nlm.nih.gov/articles/PMC7925492/
Abstract

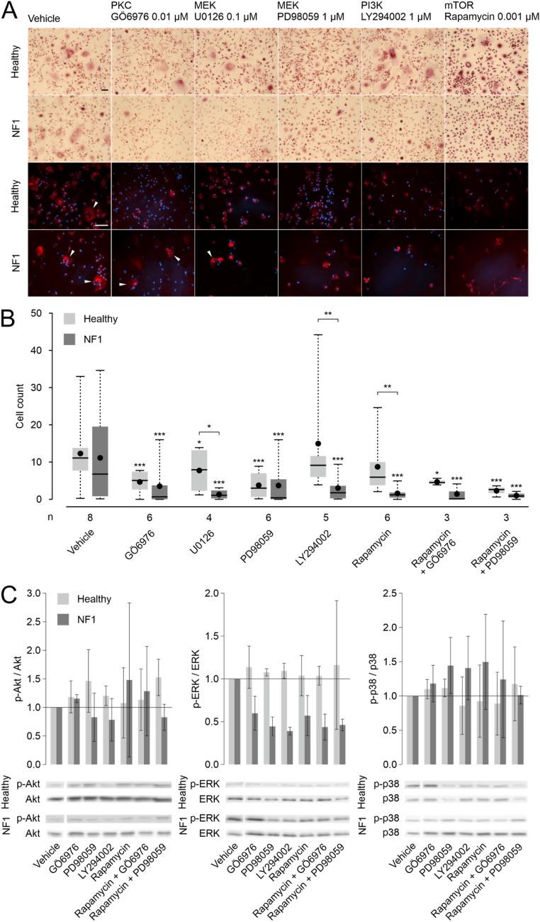
Little is known about the signaling pathways involved in the differentiation of human osteoclasts. The present study evaluated the roles of the Ras/PI3K/Akt/mTOR, Ras/Raf/MEK1/2/ERK1/2, calcium-PKC, and p38 signaling pathways in human osteoclast differentiation. Mononuclear cells were isolated from the peripheral blood of control persons and patients with neurofibromatosis 1 (NF1), and the cells were differentiated into osteoclasts in the presence of signaling pathway inhibitors. Osteoclast differentiation was assessed using tartrate-resistant acid phosphatase 5B. Inhibition of most signaling pathways with chemical inhibitors decreased the number of human osteoclasts and disrupted F-actin ring formation, while the inhibition of p38 resulted in an increased number of osteoclasts, which is a finding contradictory to previous murine studies. However, the p38 inhibition did not increase the bone resorption capacity of the cells. Ras-inhibitor FTS increased osteoclastogenesis in samples from control persons, but an inhibitory effect was observed in NF1 samples. Inhibition of MEK, PI3K, and mTOR reduced markedly the number of NF1-deficient osteoclasts, but no effect was observed in control samples. Western blot analyses showed that the changes in the phosphorylation of ERK1/2 correlated with the number of osteoclasts. Our results highlight the fact that osteoclastogenesis is regulated by multiple interacting signaling pathways and emphasize that murine and human findings related to osteoclastogenesis are not necessarily equivalent.

摘要

关于参与人类破骨细胞分化的信号通路知之甚少。本研究评估了 Ras/PI3K/Akt/mTOR、Ras/Raf/MEK1/2/ERK1/2、钙-PKC 和 p38 信号通路在人类破骨细胞分化中的作用。从正常人外周血和神经纤维瘤病 1 (NF1) 患者中分离出单核细胞,并在信号通路抑制剂存在的情况下将细胞分化为破骨细胞。通过抗酒石酸酸性磷酸酶 5B 评估破骨细胞分化。用化学抑制剂抑制大多数信号通路会减少人类破骨细胞的数量并破坏 F-肌动蛋白环的形成,而抑制 p38 则会导致破骨细胞数量增加,这与之前的小鼠研究结果相反。然而,p38 抑制不会增加细胞的骨吸收能力。Ras 抑制剂 FTS 增加了正常人样本中的破骨细胞生成,但在 NF1 样本中观察到抑制作用。MEK、PI3K 和 mTOR 的抑制显著减少了 NF1 缺陷型破骨细胞的数量,但在对照样本中未观察到这种作用。Western blot 分析表明,ERK1/2 的磷酸化变化与破骨细胞的数量相关。我们的结果强调了破骨细胞生成受多种相互作用的信号通路调节的事实,并强调了与破骨细胞生成相关的小鼠和人类发现不一定等同。

https://cdn.ncbi.nlm.nih.gov/pmc/blobs/d5f6/7925492/d9347a8039f2/11033_2020_6128_Fig4_HTML.jpg
https://cdn.ncbi.nlm.nih.gov/pmc/blobs/d5f6/7925492/e21f6fd7b24e/11033_2020_6128_Fig1_HTML.jpg
https://cdn.ncbi.nlm.nih.gov/pmc/blobs/d5f6/7925492/dd54a344bf15/11033_2020_6128_Fig2_HTML.jpg
https://cdn.ncbi.nlm.nih.gov/pmc/blobs/d5f6/7925492/e14db39d655e/11033_2020_6128_Fig3_HTML.jpg
https://cdn.ncbi.nlm.nih.gov/pmc/blobs/d5f6/7925492/d9347a8039f2/11033_2020_6128_Fig4_HTML.jpg
https://cdn.ncbi.nlm.nih.gov/pmc/blobs/d5f6/7925492/e21f6fd7b24e/11033_2020_6128_Fig1_HTML.jpg
https://cdn.ncbi.nlm.nih.gov/pmc/blobs/d5f6/7925492/dd54a344bf15/11033_2020_6128_Fig2_HTML.jpg
https://cdn.ncbi.nlm.nih.gov/pmc/blobs/d5f6/7925492/e14db39d655e/11033_2020_6128_Fig3_HTML.jpg
https://cdn.ncbi.nlm.nih.gov/pmc/blobs/d5f6/7925492/d9347a8039f2/11033_2020_6128_Fig4_HTML.jpg

相似文献

1
Signaling pathways in human osteoclasts differentiation: ERK1/2 as a key player.人类破骨细胞分化中的信号通路:ERK1/2 作为关键因子。
Mol Biol Rep. 2021 Feb;48(2):1243-1254. doi: 10.1007/s11033-020-06128-5. Epub 2021 Jan 24.
2
Caffeic acid 3,4-dihydroxy-phenethyl ester suppresses receptor activator of NF-κB ligand–induced osteoclastogenesis and prevents ovariectomy-induced bone loss through inhibition of mitogen-activated protein kinase/activator protein 1 and Ca2+–nuclear factor of activated T-cells cytoplasmic 1 signaling pathways.咖啡酸 3,4-二羟基苯乙基酯通过抑制丝裂原活化蛋白激酶/激活蛋白 1 和 Ca2+-活化 T 细胞胞浆 1 信号通路抑制核因子 κB 配体诱导的破骨细胞生成,预防卵巢切除诱导的骨丢失。
J Bone Miner Res. 2012 Jun;27(6):1298-1308. doi: 10.1002/jbmr.1576.
3
Piperine alleviates osteoclast formation through the p38/c-Fos/NFATc1 signaling axis.胡椒碱通过p38/c-Fos/NFATc1信号轴减轻破骨细胞形成。
Biofactors. 2015 Nov-Dec;41(6):403-13. doi: 10.1002/biof.1241. Epub 2015 Dec 2.
4
Breast cancer-derived factors stimulate osteoclastogenesis through the Ca2+/protein kinase C and transforming growth factor-beta/MAPK signaling pathways.乳腺癌衍生因子通过 Ca2+/蛋白激酶 C 和转化生长因子-β/MAPK 信号通路刺激破骨细胞生成。
J Biol Chem. 2009 Nov 27;284(48):33662-70. doi: 10.1074/jbc.M109.010785. Epub 2009 Sep 30.
5
CaMKII(δ) regulates osteoclastogenesis through ERK, JNK, and p38 MAPKs and CREB signalling pathway.钙调蛋白依赖性蛋白激酶 II(δ)通过 ERK、JNK 和 p38 MAPKs 以及 CREB 信号通路调节破骨细胞生成。
Mol Cell Endocrinol. 2020 May 15;508:110791. doi: 10.1016/j.mce.2020.110791. Epub 2020 Mar 12.
6
The inhibitory effect and the molecular mechanism of glabridin on RANKL-induced osteoclastogenesis in RAW264.7 cells.甘草查尔酮 A 对 RANKL 诱导的 RAW264.7 细胞破骨细胞生成的抑制作用及分子机制。
Int J Mol Med. 2012 Feb;29(2):169-77. doi: 10.3892/ijmm.2011.822. Epub 2011 Oct 31.
7
PDK1 is important lipid kinase for RANKL-induced osteoclast formation and function via the regulation of the Akt-GSK3β-NFATc1 signaling cascade.PDK1 是 RANKL 诱导的破骨细胞形成和功能的重要脂质激酶,通过调节 Akt-GSK3β-NFATc1 信号级联。
J Cell Biochem. 2020 Nov;121(11):4542-4557. doi: 10.1002/jcb.29677. Epub 2020 Feb 12.
8
Constant hypoxia inhibits osteoclast differentiation and bone resorption by regulating phosphorylation of JNK and IκBα.持续缺氧通过调节 JNK 和 IκBα 的磷酸化来抑制破骨细胞分化和骨吸收。
Inflamm Res. 2019 Feb;68(2):157-166. doi: 10.1007/s00011-018-1209-9. Epub 2019 Jan 2.
9
The phosphatidylinositol 3-kinase, p38, and extracellular signal-regulated kinase pathways are involved in osteoclast differentiation.磷脂酰肌醇3激酶、p38和细胞外信号调节激酶通路参与破骨细胞分化。
Bone. 2002 Jan;30(1):71-7. doi: 10.1016/s8756-3282(01)00657-3.
10
Glaucocalyxin A suppresses osteoclastogenesis induced by RANKL and osteoporosis induced by ovariectomy by inhibiting the NF-κB and Akt pathways.白杨素 A 通过抑制 NF-κB 和 Akt 通路抑制 RANKL 诱导的破骨细胞生成和卵巢切除诱导的骨质疏松症。
J Ethnopharmacol. 2021 Aug 10;276:114176. doi: 10.1016/j.jep.2021.114176. Epub 2021 Apr 30.

引用本文的文献

1
CD11b as a diagnostic biomarker of rheumatoid arthritis and as a risk factor of periodontitis: a pilot study.CD11b作为类风湿性关节炎的诊断生物标志物及牙周炎的危险因素:一项初步研究。
Odontology. 2025 Jun 13. doi: 10.1007/s10266-025-01129-x.
2
Ononin Inhibits Tumor Bone Metastasis and Osteoclastogenesis By Targeting Mitogen-Activated Protein Kinase Pathway in Breast Cancer.芒柄花苷通过靶向乳腺癌中的丝裂原活化蛋白激酶途径抑制肿瘤骨转移和破骨细胞生成。
Research (Wash D C). 2024 Dec 16;7:0553. doi: 10.34133/research.0553. eCollection 2024.
3
Comprehensive analysis of autophagy associated genes and immune infiltrates in cervical cancer.

本文引用的文献

1
Prevalence of neurofibromatosis type 1 in the Finnish population.芬兰人群中 1 型神经纤维瘤病的患病率。
Genet Med. 2018 Sep;20(9):1082-1086. doi: 10.1038/gim.2017.215. Epub 2017 Dec 7.
2
QuPath: Open source software for digital pathology image analysis.QuPath:用于数字病理学图像分析的开源软件。
Sci Rep. 2017 Dec 4;7(1):16878. doi: 10.1038/s41598-017-17204-5.
3
Mammalian target of rapamycin as a therapeutic target in osteoporosis.雷帕霉素靶蛋白在骨质疏松症中的治疗作用
宫颈癌中自噬相关基因与免疫浸润的综合分析
Iran J Basic Med Sci. 2024;27(7):813-824. doi: 10.22038/IJBMS.2024.74431.16168.
4
Brown Tumour in Chronic Kidney Disease: Revisiting an Old Disease with a New Perspective.慢性肾脏病中的棕色瘤:以新视角重新审视一种旧疾病
Cancers (Basel). 2023 Aug 15;15(16):4107. doi: 10.3390/cancers15164107.
5
Ras family signaling pathway in immunopathogenesis of inflammatory rheumatic diseases.Ras 家族信号通路在炎症性风湿病免疫发病机制中的作用。
Front Immunol. 2023 May 15;14:1151246. doi: 10.3389/fimmu.2023.1151246. eCollection 2023.
6
Increased osteoclastogenesis contributes to bone loss in the Costello syndrome mouse model.在科斯特洛综合征小鼠模型中,破骨细胞生成增加会导致骨质流失。
Front Cell Dev Biol. 2022 Oct 18;10:1000575. doi: 10.3389/fcell.2022.1000575. eCollection 2022.
7
Loureirin B downregulates osteoclast differentiation of bone marrow macrophages by targeting the MAPK signaling pathway.芫花素 B 通过靶向 MAPK 信号通路抑制破骨细胞分化。
Sci Rep. 2022 Aug 23;12(1):14382. doi: 10.1038/s41598-022-18287-5.
8
Cholesterol inhibits autophagy in RANKL-induced osteoclast differentiation through activating the PI3K/AKT/mTOR signaling pathway.胆固醇通过激活PI3K/AKT/mTOR信号通路抑制RANKL诱导的破骨细胞分化过程中的自噬。
Mol Biol Rep. 2022 Oct;49(10):9217-9229. doi: 10.1007/s11033-022-07747-w. Epub 2022 Jul 26.
9
Inhibitory Effect of Biotransformed-Fucoidan on the Differentiation of Osteoclasts Induced by Receptor for Activation of Nuclear Factor-κB Ligand.生物转化岩藻聚糖对核因子-κB 配体受体激活诱导的破骨细胞分化的抑制作用。
J Microbiol Biotechnol. 2022 Aug 28;32(8):1017-1025. doi: 10.4014/jmb.2203.03001. Epub 2022 Jul 8.
10
RASopathies: The musculoskeletal consequences and their etiology and pathogenesis.RAS 病:肌肉骨骼系统的影响及其病因和发病机制。
Bone. 2021 Nov;152:116060. doi: 10.1016/j.bone.2021.116060. Epub 2021 Jun 16.
J Cell Physiol. 2018 May;233(5):3929-3944. doi: 10.1002/jcp.26161. Epub 2017 Sep 28.
4
mTORC1 Inhibits NF-κB/NFATc1 Signaling and Prevents Osteoclast Precursor Differentiation, In Vitro and In Mice.雷帕霉素靶蛋白复合体 1(mTORC1)抑制 NF-κB/NFATc1 信号通路并阻止体外和体内破骨细胞前体细胞的分化。
J Bone Miner Res. 2017 Sep;32(9):1829-1840. doi: 10.1002/jbmr.3172. Epub 2017 Jul 11.
5
Diversity of actin architecture in human osteoclasts: network of curved and branched actin supporting cell shape and intercellular micrometer-level tubes.人类破骨细胞中肌动蛋白结构的多样性:弯曲和分支肌动蛋白网络支撑细胞形状和细胞间微米级管道。
Mol Cell Biochem. 2017 Aug;432(1-2):131-139. doi: 10.1007/s11010-017-3004-2. Epub 2017 Mar 14.
6
Neurofibromatosis type 1.神经纤维瘤病 1 型。
Nat Rev Dis Primers. 2017 Feb 23;3:17004. doi: 10.1038/nrdp.2017.4.
7
Inactivation of Regulatory-associated Protein of mTOR (Raptor)/Mammalian Target of Rapamycin Complex 1 (mTORC1) Signaling in Osteoclasts Increases Bone Mass by Inhibiting Osteoclast Differentiation in Mice.破骨细胞中雷帕霉素靶蛋白调节相关蛋白(Raptor)/哺乳动物雷帕霉素靶蛋白复合物1(mTORC1)信号通路的失活通过抑制小鼠破骨细胞分化增加骨量。
J Biol Chem. 2017 Jan 6;292(1):196-204. doi: 10.1074/jbc.M116.764761. Epub 2016 Nov 22.
8
Interleukin-21 promotes osteoclastogenesis in RAW264.7 cells through the PI3K/AKT signaling pathway independently of RANKL.白细胞介素-21通过PI3K/AKT信号通路促进RAW264.7细胞中的破骨细胞生成,且不依赖于核因子κB受体活化因子配体(RANKL)。
Int J Mol Med. 2016 Oct;38(4):1125-34. doi: 10.3892/ijmm.2016.2722. Epub 2016 Aug 30.
9
Signaling Pathways in Osteoclast Differentiation.破骨细胞分化中的信号通路。
Chonnam Med J. 2016 Jan;52(1):12-7. doi: 10.4068/cmj.2016.52.1.12. Epub 2016 Jan 19.
10
ERK5 activation is essential for osteoclast differentiation.细胞外调节蛋白激酶5(ERK5)的激活对于破骨细胞分化至关重要。
PLoS One. 2015 Apr 17;10(4):e0125054. doi: 10.1371/journal.pone.0125054. eCollection 2015.