Suppr超能文献

生长激素释放激素通过 PI3K/AKT 信号通路参与胃细胞的生长和凋亡。

GHR is involved in gastric cell growth and apoptosis via PI3K/AKT signalling.

机构信息

Department of Pathology, Seventh People's Hospital of Shanghai University of TCM, Shanghai, China.

Department of Pathology, Ruijin Hospital, Shanghai Jiao Tong University School of Medicine, Shanghai, China.

出版信息

J Cell Mol Med. 2021 Mar;25(5):2450-2458. doi: 10.1111/jcmm.16160. Epub 2021 Jan 25.

Abstract

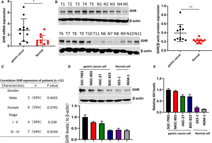
Growth hormone receptor (GHR), the cognate receptor of growth hormone (GH), is a membrane bound receptor that belongs to the class I cytokine receptor superfamily. GH binding GHR induces cell differentiation and maturation, initiates the anabolism inside the cells and promotes cell proliferation. Recently, GHR has been reported to be associated with various types of cancer. However, the underlying mechanism of GHR in gastric cancer has not been defined. Our results showed that silence of GHR inhibited the growth of SGC-7901 and MGC-803 cells, and tumour development in mouse xenograft model. Flow cytometry showed that GHR knockout significantly stimulated gastric cancer cell apoptosis and caused G1 cell cycle arrest, which was also verified by Western blot that GHR deficiency induced the protein level of cleaved-PARP, a valuable marker of apoptosis. In addition, GHR deficiency inhibited the activation of PI3K/AKT signalling pathway. On the basis of the results, that GHR regulates gastric cancer cell growth and apoptosis through controlling G1 cell cycle progression via mediating PI3K/AKT signalling pathway. These findings provide a novel understanding for the role of GHR in gastric cancer.

摘要

生长激素受体(GHR)是生长激素(GH)的同源受体,属于 I 类细胞因子受体超家族的一种膜结合受体。GH 与 GHR 结合后可诱导细胞分化和成熟,启动细胞内的合成代谢,并促进细胞增殖。最近,有报道称 GHR 与多种类型的癌症有关。然而,GHR 在胃癌中的作用机制尚未明确。我们的研究结果表明,沉默 GHR 可抑制 SGC-7901 和 MGC-803 细胞的生长和小鼠异种移植模型中的肿瘤发展。流式细胞术显示,GHR 敲除显著刺激胃癌细胞凋亡,并导致 G1 细胞周期停滞,Western blot 验证了这一点,即 GHR 缺失诱导了 cleaved-PARP 的蛋白水平,这是细胞凋亡的一个有价值的标志物。此外,GHR 缺失抑制了 PI3K/AKT 信号通路的激活。基于这些结果,我们认为 GHR 通过调节 PI3K/AKT 信号通路控制 G1 细胞周期进程来调节胃癌细胞的生长和凋亡。这些发现为 GHR 在胃癌中的作用提供了新的认识。

https://cdn.ncbi.nlm.nih.gov/pmc/blobs/b963/7933969/ee769bc9b380/JCMM-25-2450-g001.jpg

文献AI研究员

20分钟写一篇综述,助力文献阅读效率提升50倍。

立即体验

用中文搜PubMed

大模型驱动的PubMed中文搜索引擎

马上搜索

文档翻译

学术文献翻译模型,支持多种主流文档格式。

立即体验