• 文献检索
  • 文档翻译
  • 深度研究
  • 学术资讯
  • Suppr Zotero 插件Zotero 插件
  • 邀请有礼
  • 套餐&价格
  • 历史记录
应用&插件
Suppr Zotero 插件Zotero 插件浏览器插件Mac 客户端Windows 客户端微信小程序
定价
高级版会员购买积分包购买API积分包
服务
文献检索文档翻译深度研究API 文档MCP 服务
关于我们
关于 Suppr公司介绍联系我们用户协议隐私条款
关注我们

Suppr 超能文献

核心技术专利:CN118964589B侵权必究
粤ICP备2023148730 号-1Suppr @ 2026

文献检索

告别复杂PubMed语法,用中文像聊天一样搜索,搜遍4000万医学文献。AI智能推荐,让科研检索更轻松。

立即免费搜索

文件翻译

保留排版,准确专业,支持PDF/Word/PPT等文件格式,支持 12+语言互译。

免费翻译文档

深度研究

AI帮你快速写综述,25分钟生成高质量综述,智能提取关键信息,辅助科研写作。

立即免费体验

源自过表达miR-301a-3p的脂肪间充质干细胞的外泌体可逆转大鼠模型中缺氧诱导的勃起功能障碍。

Exosomes derived from miR-301a-3p-overexpressing adipose-derived mesenchymal stem cells reverse hypoxia-induced erectile dysfunction in rat models.

作者信息

Liang Li, Zheng Dachao, Lu Chao, Xi Qinghong, Bao Hua, Li Wengfeng, Gu Yufei, Mao Yuanshen, Xu Bin, Gu Xin

机构信息

Department of Respiratory Medicine, Shanghai Ninth People's Hospital, Shanghai Jiao Tong University School of Medicine, Shanghai, 201999, China.

Department of Urology, Shanghai Ninth People's Hospital, Shanghai Jiao Tong University School of Medicine, Shanghai, 201999, China.

出版信息

Stem Cell Res Ther. 2021 Jan 25;12(1):87. doi: 10.1186/s13287-021-02161-8.

DOI:10.1186/s13287-021-02161-8
PMID:33494812
原文链接:https://pmc.ncbi.nlm.nih.gov/articles/PMC7836493/
Abstract

BACKGROUND

Erectile dysfunction (ED) has often been observed in patients with obstructive sleep apnea (OSA). Research on adipose-derived mesenchymal stem cell (ADSC)-derived exosomes has shown that they have significant therapeutic effects in many diseases including ED.

METHODS

In this study, ED was induced in Sprague Dawley (SD) rats using chronic intermittent hypoxia (CIH) exposure. CIH-mediated influences were then measured in the corpus cavernous smooth muscle cells (CCSMCs).

RESULTS

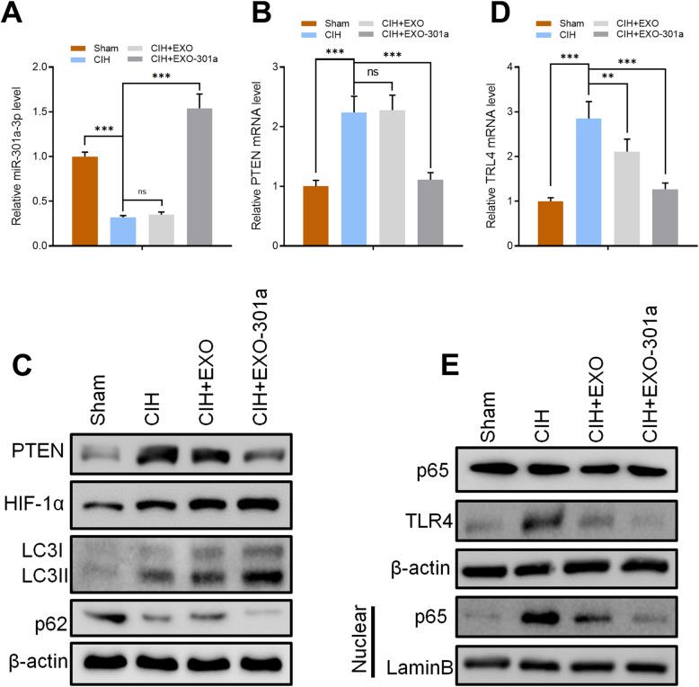
Our data showed that miR-301a-3p-enriched exosome treatment significantly recovered erectile function in rats and CCSMCs by promoting autophagy and inhibiting apoptosis. The treatment also significantly recovered the level of alpha smooth muscle actin (α-SMA) in rats and CCSMCs. Bioinformatics predicted that phosphatase and tensin homolog (PTEN) and Toll-like receptor 4 (TLR4) might be targets of miR-301a-3p.

CONCLUSIONS

Our results indicate that PTEN-overexpression vectors or TLR4-overexpression vectors reverse the therapeutic effects achieved by miR-301a-3p in CCSMCs indicating that PTEN/hypoxia-inducible factor-1 alpha (HIF-1α) and TLR4 signaling pathways play key roles in the progression of ED. The findings in this study suggest that miR-301a-3p should be considered a new therapeutic target for treating ED associated with OSA.

摘要

背景

阻塞性睡眠呼吸暂停(OSA)患者常出现勃起功能障碍(ED)。对脂肪间充质干细胞(ADSC)来源的外泌体的研究表明,它们在包括ED在内的许多疾病中具有显著的治疗作用。

方法

在本研究中,通过慢性间歇性缺氧(CIH)暴露在Sprague Dawley(SD)大鼠中诱导ED。然后在海绵体平滑肌细胞(CCSMC)中测量CIH介导的影响。

结果

我们的数据表明,富含miR-301a-3p的外泌体治疗通过促进自噬和抑制细胞凋亡,显著恢复了大鼠和CCSMC中的勃起功能。该治疗还显著恢复了大鼠和CCSMC中α平滑肌肌动蛋白(α-SMA)的水平。生物信息学预测磷酸酶和张力蛋白同源物(PTEN)和Toll样受体4(TLR4)可能是miR-301a-3p的靶标。

结论

我们的结果表明,PTEN过表达载体或TLR4过表达载体逆转了miR-301a-3p在CCSMC中所实现的治疗效果,表明PTEN/缺氧诱导因子-1α(HIF-1α)和TLR4信号通路在ED的进展中起关键作用。本研究结果表明,miR-301a-3p应被视为治疗与OSA相关的ED的新治疗靶点。

https://cdn.ncbi.nlm.nih.gov/pmc/blobs/2b3a/7836493/fa887b7cf442/13287_2021_2161_Fig7_HTML.jpg
https://cdn.ncbi.nlm.nih.gov/pmc/blobs/2b3a/7836493/a4e5caccefc7/13287_2021_2161_Fig1_HTML.jpg
https://cdn.ncbi.nlm.nih.gov/pmc/blobs/2b3a/7836493/f072a79c41c2/13287_2021_2161_Fig2_HTML.jpg
https://cdn.ncbi.nlm.nih.gov/pmc/blobs/2b3a/7836493/58f90a7f26fb/13287_2021_2161_Fig3_HTML.jpg
https://cdn.ncbi.nlm.nih.gov/pmc/blobs/2b3a/7836493/575d349f9525/13287_2021_2161_Fig4_HTML.jpg
https://cdn.ncbi.nlm.nih.gov/pmc/blobs/2b3a/7836493/596ee3909be4/13287_2021_2161_Fig5_HTML.jpg
https://cdn.ncbi.nlm.nih.gov/pmc/blobs/2b3a/7836493/3a6bce6a9dfd/13287_2021_2161_Fig6_HTML.jpg
https://cdn.ncbi.nlm.nih.gov/pmc/blobs/2b3a/7836493/fa887b7cf442/13287_2021_2161_Fig7_HTML.jpg
https://cdn.ncbi.nlm.nih.gov/pmc/blobs/2b3a/7836493/a4e5caccefc7/13287_2021_2161_Fig1_HTML.jpg
https://cdn.ncbi.nlm.nih.gov/pmc/blobs/2b3a/7836493/f072a79c41c2/13287_2021_2161_Fig2_HTML.jpg
https://cdn.ncbi.nlm.nih.gov/pmc/blobs/2b3a/7836493/58f90a7f26fb/13287_2021_2161_Fig3_HTML.jpg
https://cdn.ncbi.nlm.nih.gov/pmc/blobs/2b3a/7836493/575d349f9525/13287_2021_2161_Fig4_HTML.jpg
https://cdn.ncbi.nlm.nih.gov/pmc/blobs/2b3a/7836493/596ee3909be4/13287_2021_2161_Fig5_HTML.jpg
https://cdn.ncbi.nlm.nih.gov/pmc/blobs/2b3a/7836493/3a6bce6a9dfd/13287_2021_2161_Fig6_HTML.jpg
https://cdn.ncbi.nlm.nih.gov/pmc/blobs/2b3a/7836493/fa887b7cf442/13287_2021_2161_Fig7_HTML.jpg

相似文献

1
Exosomes derived from miR-301a-3p-overexpressing adipose-derived mesenchymal stem cells reverse hypoxia-induced erectile dysfunction in rat models.源自过表达miR-301a-3p的脂肪间充质干细胞的外泌体可逆转大鼠模型中缺氧诱导的勃起功能障碍。
Stem Cell Res Ther. 2021 Jan 25;12(1):87. doi: 10.1186/s13287-021-02161-8.
2
Exosomes secreted by adipose mesenchymal stem cells overexpressing circPIP5K1C exert.脂肪间充质干细胞过表达 circPIP5K1C 分泌的外泌体发挥作用。
Biochim Biophys Acta Mol Basis Dis. 2024 Aug;1870(6):167223. doi: 10.1016/j.bbadis.2024.167223. Epub 2024 May 6.
3
Mesenchymal stem cells-derived exosomal microRNA-21-5p downregulates PDCD4 and ameliorates erectile dysfunction in a rat model of diabetes mellitus.间质干细胞衍生的外泌体 microRNA-21-5p 下调 PDCD4 并改善糖尿病大鼠模型的勃起功能障碍。
FASEB J. 2020 Oct;34(10):13345-13360. doi: 10.1096/fj.202000102RR. Epub 2020 Aug 17.
4
miR-200a-3p-enriched MSC-derived extracellular vesicles reverse erectile function in diabetic rats by targeting Keap1.富含 miR-200a-3p 的 MSC 衍生细胞外囊泡通过靶向 Keap1 逆转糖尿病大鼠的勃起功能。
Biomed Pharmacother. 2024 Aug;177:116964. doi: 10.1016/j.biopha.2024.116964. Epub 2024 Jul 2.
5
MSC-derived exosomes ameliorate erectile dysfunction by alleviation of corpus cavernosum smooth muscle apoptosis in a rat model of cavernous nerve injury.MSC 衍生的外泌体通过减轻海绵体神经损伤大鼠模型海绵体平滑肌细胞凋亡改善勃起功能障碍。
Stem Cell Res Ther. 2018 Sep 26;9(1):246. doi: 10.1186/s13287-018-1003-1.
6
Hypoxic gastric cancer-derived exosomes promote progression and metastasis via MiR-301a-3p/PHD3/HIF-1α positive feedback loop.缺氧胃癌衍生的外泌体通过 miR-301a-3p/PHD3/HIF-1α 正反馈环促进进展和转移。
Oncogene. 2020 Sep;39(39):6231-6244. doi: 10.1038/s41388-020-01425-6. Epub 2020 Aug 21.
7
Bone mesenchymal stem cell-derived exosomal microRNA-29b-3p prevents hypoxic-ischemic injury in rat brain by activating the PTEN-mediated Akt signaling pathway.骨髓间充质干细胞来源的外泌体 microRNA-29b-3p 通过激活 PTEN 介导的 Akt 信号通路预防大鼠脑缺氧缺血损伤。
J Neuroinflammation. 2020 Feb 3;17(1):46. doi: 10.1186/s12974-020-1725-8.
8
Adipose-Derived Stem Cell-Derived Exosomes Ameliorate Erectile Dysfunction in a Rat Model of Type 2 Diabetes.脂肪来源干细胞衍生的外泌体改善2型糖尿病大鼠模型的勃起功能障碍
J Sex Med. 2017 Sep;14(9):1084-1094. doi: 10.1016/j.jsxm.2017.07.005. Epub 2017 Aug 7.
9
Hypoxic Tumor-Derived Exosomal miR-301a Mediates M2 Macrophage Polarization via PTEN/PI3Kγ to Promote Pancreatic Cancer Metastasis.缺氧肿瘤衍生的外泌体 miR-301a 通过 PTEN/PI3Kγ 介导 M2 巨噬细胞极化促进胰腺癌转移。
Cancer Res. 2018 Aug 15;78(16):4586-4598. doi: 10.1158/0008-5472.CAN-17-3841. Epub 2018 Jun 7.
10
Adipose-Derived Mesenchymal Stem Cell-Derived Exosomal miR-301a-3p Regulates Airway Smooth Muscle Cells During Asthma by Targeting STAT3.脂肪来源间充质干细胞衍生的外泌体miR-301a-3p通过靶向信号转导和转录激活因子3调控哮喘中的气道平滑肌细胞。
J Asthma Allergy. 2022 Jan 28;15:99-110. doi: 10.2147/JAA.S335680. eCollection 2022.

引用本文的文献

1
An updated narrative review on revolutionizing erectile dysfunction treatment: the crucial role of trophic factors in Adipose-Derived stem cell therapy.关于革新勃起功能障碍治疗的最新叙述性综述:营养因子在脂肪干细胞治疗中的关键作用。
BMC Urol. 2025 Aug 19;25(1):206. doi: 10.1186/s12894-025-01861-0.
2
Current status and advances in adipose-derived stem cells therapy for diabetes mellitus erectile dysfunction.脂肪源性干细胞治疗糖尿病性勃起功能障碍的现状与进展
Front Med (Lausanne). 2025 Jul 18;12:1634521. doi: 10.3389/fmed.2025.1634521. eCollection 2025.
3
Nanoscale therapeutics for erectile dysfunction: a meta-analysis of stem cell-derived extracellular vesicles as natural nanoparticles in diabetic rat models.

本文引用的文献

1
Dynamic Changes in Erectile Function and Histological Architecture After Intracorporal Injection of Human Placental Stem Cells in a Pelvic Neurovascular Injury Rat Model.人胎盘干细胞经腔注射治疗盆腔神经血管损伤大鼠模型后勃起功能和组织学结构的动态变化。
J Sex Med. 2020 Mar;17(3):400-411. doi: 10.1016/j.jsxm.2019.12.002. Epub 2020 Jan 27.
2
Exosomes Isolated From Adipose-Derived Stem Cells: A New Cell-Free Approach to Prevent the Muscle Degeneration Associated With Torn Rotator Cuffs.脂肪来源干细胞衍生的外泌体:一种防止与撕裂肩袖相关的肌肉退化的新型无细胞方法。
Am J Sports Med. 2019 Nov;47(13):3247-3255. doi: 10.1177/0363546519876323. Epub 2019 Sep 27.
3
用于勃起功能障碍的纳米级疗法:对糖尿病大鼠模型中作为天然纳米颗粒的干细胞衍生细胞外囊泡的荟萃分析。
Stem Cell Res Ther. 2025 Jun 2;16(1):278. doi: 10.1186/s13287-025-04389-0.
4
Exploring the role of glycolysis in the pathogenesis of erectile dysfunction in diabetes.探索糖酵解在糖尿病性勃起功能障碍发病机制中的作用。
Transl Androl Urol. 2025 Mar 30;14(3):791-807. doi: 10.21037/tau-2025-6. Epub 2025 Mar 26.
5
The promise of mesenchymal stromal/stem cells in erectile dysfunction treatment: a review of current insights and future directions.间充质基质/干细胞在勃起功能障碍治疗中的前景:当前见解与未来方向综述
Stem Cell Res Ther. 2025 Feb 26;16(1):98. doi: 10.1186/s13287-025-04221-9.
6
Promotion of angiogenesis and suppression of inflammatory response in skin wound healing using exosome-loaded collagen sponge.使用负载外泌体的胶原海绵促进皮肤伤口愈合中的血管生成并抑制炎症反应。
Front Immunol. 2024 Nov 28;15:1511526. doi: 10.3389/fimmu.2024.1511526. eCollection 2024.
7
An update on the use of stem cell therapy for erectile dysfunction.干细胞疗法治疗勃起功能障碍的最新进展。
Asian J Urol. 2024 Oct;11(4):530-544. doi: 10.1016/j.ajur.2023.07.005. Epub 2024 Mar 11.
8
Dental pulp stem cells promote genioglossus repair and systemic amelioration in chronic intermittent hypoxia.牙髓干细胞促进慢性间歇性缺氧状态下颏舌肌修复及全身改善。
iScience. 2024 Oct 10;27(11):111143. doi: 10.1016/j.isci.2024.111143. eCollection 2024 Nov 15.
9
Early Effects of Porcine Placental Extracts and Stem Cell-Derived Exosomes on Aging Stress in Skin Cells.猪胎盘提取物和干细胞衍生外泌体对皮肤细胞衰老应激的早期影响
J Funct Biomater. 2024 Oct 15;15(10):306. doi: 10.3390/jfb15100306.
10
Autophagy accompanying the developmental process of male germline stem cells.自噬伴随雄性生殖干细胞发育过程。
Cell Tissue Res. 2024 Oct;398(1):1-14. doi: 10.1007/s00441-024-03910-w. Epub 2024 Aug 14.
The functions and clinical application potential of exosomes derived from adipose mesenchymal stem cells: a comprehensive review.
脂肪间充质干细胞来源的外泌体的功能及临床应用潜力:全面综述。
Stem Cell Res Ther. 2019 Aug 7;10(1):242. doi: 10.1186/s13287-019-1358-y.
4
Long-term therapeutic effect of cell therapy on improvement in erectile function in a rat model with pelvic neurovascular injury.细胞治疗对骨盆神经血管损伤大鼠模型勃起功能改善的长期治疗效果。
BJU Int. 2019 Jul;124(1):145-154. doi: 10.1111/bju.14631. Epub 2019 Feb 27.
5
MSC-derived exosomes ameliorate erectile dysfunction by alleviation of corpus cavernosum smooth muscle apoptosis in a rat model of cavernous nerve injury.MSC 衍生的外泌体通过减轻海绵体神经损伤大鼠模型海绵体平滑肌细胞凋亡改善勃起功能障碍。
Stem Cell Res Ther. 2018 Sep 26;9(1):246. doi: 10.1186/s13287-018-1003-1.
6
Efficient Promotion of Autophagy and Angiogenesis Using Mesenchymal Stem Cell Therapy Enhanced by the Low-Energy Shock Waves in the Treatment of Erectile Dysfunction.低能量冲击波增强间充质干细胞疗法在治疗勃起功能障碍中有效促进自噬和血管生成
Stem Cells Int. 2018 Aug 29;2018:1302672. doi: 10.1155/2018/1302672. eCollection 2018.
7
Overview of MicroRNA Biogenesis, Mechanisms of Actions, and Circulation.微小RNA生物合成、作用机制及循环概述
Front Endocrinol (Lausanne). 2018 Aug 3;9:402. doi: 10.3389/fendo.2018.00402. eCollection 2018.
8
Exosomes derived from mesenchymal stem cells exert therapeutic effect in a rat model of cavernous nerves injury.间充质干细胞来源的外泌体在大鼠海绵体神经损伤模型中发挥治疗作用。
Andrology. 2018 Nov;6(6):927-935. doi: 10.1111/andr.12519. Epub 2018 Jul 16.
9
Nanotechnology-assisted adipose-derived stem cell (ADSC) therapy for erectile dysfunction of cavernous nerve injury: cell tracking, optimized injection dosage, and functional evaluation.纳米技术辅助脂肪源性干细胞(ADSC)治疗海绵体神经损伤的勃起功能障碍:细胞示踪、优化注射剂量和功能评估。
Asian J Androl. 2018 Sep-Oct;20(5):442-447. doi: 10.4103/aja.aja_48_18.
10
Exosomes from MiR-30d-5p-ADSCs Reverse Acute Ischemic Stroke-Induced, Autophagy-Mediated Brain Injury by Promoting M2 Microglial/Macrophage Polarization.来自MiR-30d-5p脂肪干细胞的外泌体通过促进M2小胶质细胞/巨噬细胞极化,逆转急性缺血性卒中诱导的自噬介导的脑损伤。
Cell Physiol Biochem. 2018;47(2):864-878. doi: 10.1159/000490078. Epub 2018 May 23.