• 文献检索
  • 文档翻译
  • 深度研究
  • 学术资讯
  • Suppr Zotero 插件Zotero 插件
  • 邀请有礼
  • 套餐&价格
  • 历史记录
应用&插件
Suppr Zotero 插件Zotero 插件浏览器插件Mac 客户端Windows 客户端微信小程序
定价
高级版会员购买积分包购买API积分包
服务
文献检索文档翻译深度研究API 文档MCP 服务
关于我们
关于 Suppr公司介绍联系我们用户协议隐私条款
关注我们

Suppr 超能文献

核心技术专利:CN118964589B侵权必究
粤ICP备2023148730 号-1Suppr @ 2026

文献检索

告别复杂PubMed语法,用中文像聊天一样搜索,搜遍4000万医学文献。AI智能推荐,让科研检索更轻松。

立即免费搜索

文件翻译

保留排版,准确专业,支持PDF/Word/PPT等文件格式,支持 12+语言互译。

免费翻译文档

深度研究

AI帮你快速写综述,25分钟生成高质量综述,智能提取关键信息,辅助科研写作。

立即免费体验

UVR8与从头DNA甲基转移酶相互作用并抑制拟南芥中的DNA甲基化。

UVR8 interacts with de novo DNA methyltransferase and suppresses DNA methylation in Arabidopsis.

作者信息

Jiang Jianjun, Liu Jie, Sanders Dean, Qian Shuiming, Ren Wendan, Song Jikui, Liu Fengquan, Zhong Xuehua

机构信息

Institute of Plant Protection, Jiangsu Academy of Agricultural Sciences, Jiangsu Key Laboratory for Food Quality and Safety-State Key Laboratory Cultivation Base of Ministry of Science and Technology, Nanjing, Jiangsu, China.

Laboratory of Genetics & Wisconsin Institute for Discovery, University of Wisconsin-Madison, Madison, WI, USA.

出版信息

Nat Plants. 2021 Feb;7(2):184-197. doi: 10.1038/s41477-020-00843-4. Epub 2021 Jan 25.

DOI:10.1038/s41477-020-00843-4
PMID:33495557
原文链接:https://pmc.ncbi.nlm.nih.gov/articles/PMC7889724/
Abstract

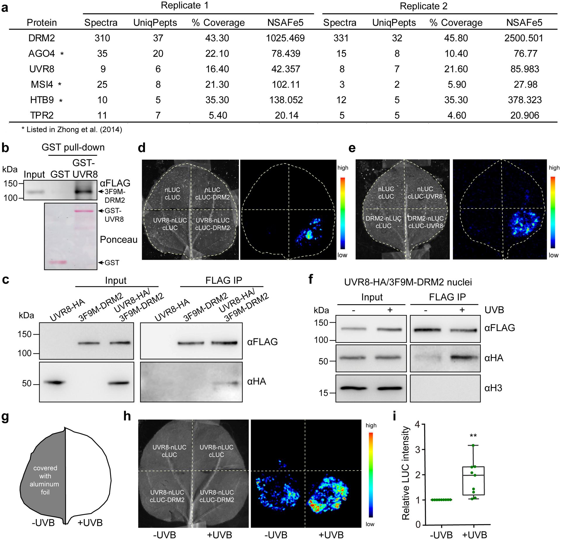
DNA methylation is an important epigenetic gene regulatory mechanism conserved in eukaryotes. Emerging evidence shows DNA methylation alterations in response to environmental cues. However, the mechanism of how cells sense these signals and reprogramme the methylation landscape is poorly understood. Here, we uncovered a connection between ultraviolet B (UVB) signalling and DNA methylation involving UVB photoreceptor (UV RESISTANCE LOCUS 8 (UVR8)) and a de novo DNA methyltransferase (DOMAINS REARRANGED METHYLTRANSFERASE 2 (DRM2)) in Arabidopsis. We demonstrated that UVB acts through UVR8 to inhibit DRM2-mediated DNA methylation and transcriptional de-repression. Interestingly, DNA transposons with high DNA methylation are more sensitive to UVB irradiation. Mechanistically, UVR8 interacts with and negatively regulates DRM2 by preventing its chromatin association and inhibiting the methyltransferase activity. Collectively, this study identifies UVB as a potent inhibitor of DNA methylation and provides mechanistic insights into how signalling transduction cascades intertwine with chromatin to guide genome functions.

摘要

DNA甲基化是真核生物中一种重要的表观遗传基因调控机制。新出现的证据表明,DNA甲基化会因环境线索而发生改变。然而,细胞如何感知这些信号并重新编程甲基化图谱的机制仍知之甚少。在这里,我们发现了拟南芥中紫外线B(UVB)信号与DNA甲基化之间的联系,涉及UVB光感受器(抗紫外线位点8(UVR8))和一种从头DNA甲基转移酶(结构域重排甲基转移酶2(DRM2))。我们证明,UVB通过UVR8发挥作用,抑制DRM2介导的DNA甲基化和转录去抑制。有趣的是,具有高DNA甲基化的DNA转座子对UVB照射更敏感。从机制上讲,UVR8与DRM2相互作用并通过阻止其与染色质结合并抑制甲基转移酶活性来负向调节DRM2。总的来说,这项研究确定UVB是DNA甲基化的有效抑制剂,并提供了信号转导级联如何与染色质相互交织以指导基因组功能的机制见解。

https://cdn.ncbi.nlm.nih.gov/pmc/blobs/47bf/7889724/b9039b6d452f/nihms-1656206-f0006.jpg
https://cdn.ncbi.nlm.nih.gov/pmc/blobs/47bf/7889724/190aaa64f747/nihms-1656206-f0007.jpg
https://cdn.ncbi.nlm.nih.gov/pmc/blobs/47bf/7889724/92a577b3fef1/nihms-1656206-f0008.jpg
https://cdn.ncbi.nlm.nih.gov/pmc/blobs/47bf/7889724/40758f30eb7e/nihms-1656206-f0009.jpg
https://cdn.ncbi.nlm.nih.gov/pmc/blobs/47bf/7889724/cad99817fab1/nihms-1656206-f0010.jpg
https://cdn.ncbi.nlm.nih.gov/pmc/blobs/47bf/7889724/e9078aaaeb16/nihms-1656206-f0011.jpg
https://cdn.ncbi.nlm.nih.gov/pmc/blobs/47bf/7889724/667d363c670d/nihms-1656206-f0012.jpg
https://cdn.ncbi.nlm.nih.gov/pmc/blobs/47bf/7889724/80a0e43429a3/nihms-1656206-f0013.jpg
https://cdn.ncbi.nlm.nih.gov/pmc/blobs/47bf/7889724/a17981494749/nihms-1656206-f0001.jpg
https://cdn.ncbi.nlm.nih.gov/pmc/blobs/47bf/7889724/2d4bf224719e/nihms-1656206-f0002.jpg
https://cdn.ncbi.nlm.nih.gov/pmc/blobs/47bf/7889724/bab9467e683c/nihms-1656206-f0003.jpg
https://cdn.ncbi.nlm.nih.gov/pmc/blobs/47bf/7889724/72291ccf6852/nihms-1656206-f0004.jpg
https://cdn.ncbi.nlm.nih.gov/pmc/blobs/47bf/7889724/e6d2d8a2450c/nihms-1656206-f0005.jpg
https://cdn.ncbi.nlm.nih.gov/pmc/blobs/47bf/7889724/b9039b6d452f/nihms-1656206-f0006.jpg
https://cdn.ncbi.nlm.nih.gov/pmc/blobs/47bf/7889724/190aaa64f747/nihms-1656206-f0007.jpg
https://cdn.ncbi.nlm.nih.gov/pmc/blobs/47bf/7889724/92a577b3fef1/nihms-1656206-f0008.jpg
https://cdn.ncbi.nlm.nih.gov/pmc/blobs/47bf/7889724/40758f30eb7e/nihms-1656206-f0009.jpg
https://cdn.ncbi.nlm.nih.gov/pmc/blobs/47bf/7889724/cad99817fab1/nihms-1656206-f0010.jpg
https://cdn.ncbi.nlm.nih.gov/pmc/blobs/47bf/7889724/e9078aaaeb16/nihms-1656206-f0011.jpg
https://cdn.ncbi.nlm.nih.gov/pmc/blobs/47bf/7889724/667d363c670d/nihms-1656206-f0012.jpg
https://cdn.ncbi.nlm.nih.gov/pmc/blobs/47bf/7889724/80a0e43429a3/nihms-1656206-f0013.jpg
https://cdn.ncbi.nlm.nih.gov/pmc/blobs/47bf/7889724/a17981494749/nihms-1656206-f0001.jpg
https://cdn.ncbi.nlm.nih.gov/pmc/blobs/47bf/7889724/2d4bf224719e/nihms-1656206-f0002.jpg
https://cdn.ncbi.nlm.nih.gov/pmc/blobs/47bf/7889724/bab9467e683c/nihms-1656206-f0003.jpg
https://cdn.ncbi.nlm.nih.gov/pmc/blobs/47bf/7889724/72291ccf6852/nihms-1656206-f0004.jpg
https://cdn.ncbi.nlm.nih.gov/pmc/blobs/47bf/7889724/e6d2d8a2450c/nihms-1656206-f0005.jpg
https://cdn.ncbi.nlm.nih.gov/pmc/blobs/47bf/7889724/b9039b6d452f/nihms-1656206-f0006.jpg

相似文献

1
UVR8 interacts with de novo DNA methyltransferase and suppresses DNA methylation in Arabidopsis.UVR8与从头DNA甲基转移酶相互作用并抑制拟南芥中的DNA甲基化。
Nat Plants. 2021 Feb;7(2):184-197. doi: 10.1038/s41477-020-00843-4. Epub 2021 Jan 25.
2
F-box protein CFK1 interacts with and degrades de novo DNA methyltransferase in Arabidopsis.F-box 蛋白 CFK1 与从头 DNA 甲基转移酶相互作用并使其降解。
New Phytol. 2021 Mar;229(6):3303-3317. doi: 10.1111/nph.17103. Epub 2020 Dec 15.
3
The de novo cytosine methyltransferase DRM2 requires intact UBA domains and a catalytically mutated paralog DRM3 during RNA-directed DNA methylation in Arabidopsis thaliana.在拟南芥中,从头的胞嘧啶甲基转移酶 DRM2 在 RNA 指导的 DNA 甲基化过程中需要完整的 UBA 结构域和具有催化突变的同源物 DRM3。
PLoS Genet. 2010 Oct 28;6(10):e1001182. doi: 10.1371/journal.pgen.1001182.
4
The cytological and molecular role of domains rearranged methyltransferase3 in RNA-dependent DNA methylation of Arabidopsis thaliana.结构域重排甲基转移酶3在拟南芥RNA依赖的DNA甲基化中的细胞学和分子作用
BMC Res Notes. 2014 Oct 14;7:721. doi: 10.1186/1756-0500-7-721.
5
Identification of genes required for de novo DNA methylation in Arabidopsis.鉴定拟南芥中从头 DNA 甲基化所需的基因。
Epigenetics. 2011 Mar;6(3):344-54. doi: 10.4161/epi.6.3.14242. Epub 2011 Mar 1.
6
Genetic evidence that DNA methyltransferase DRM2 has a direct catalytic role in RNA-directed DNA methylation in Arabidopsis thaliana.遗传证据表明,DNA 甲基转移酶 DRM2 在拟南芥中具有直接催化 RNA 指导的 DNA 甲基化的作用。
Genetics. 2011 Mar;187(3):977-9. doi: 10.1534/genetics.110.125401. Epub 2011 Jan 6.
7
DNA conformational dynamics in the context-dependent non-CG CHH methylation by plant methyltransferase DRM2.植物甲基转移酶DRM2在上下文依赖的非CG CHH甲基化过程中的DNA构象动力学
J Biol Chem. 2023 Dec;299(12):105433. doi: 10.1016/j.jbc.2023.105433. Epub 2023 Nov 4.
8
UVR8 interacts with WRKY36 to regulate HY5 transcription and hypocotyl elongation in Arabidopsis.UVR8 与 WRKY36 相互作用,调节拟南芥中 HY5 的转录和下胚轴伸长。
Nat Plants. 2018 Feb;4(2):98-107. doi: 10.1038/s41477-017-0099-0. Epub 2018 Jan 29.
9
RNAi, DRD1, and histone methylation actively target developmentally important non-CG DNA methylation in arabidopsis.RNA干扰、多巴胺受体D1和组蛋白甲基化积极靶向拟南芥中发育重要的非CG DNA甲基化。
PLoS Genet. 2006 Jun 2;2(6):e83. doi: 10.1371/journal.pgen.0020083.
10
An epigenetically mediated double negative cascade from EFD to HB21 regulates anther development.EFD 到 HB21 的表观遗传调控双阴性级联调节花药发育。
Nat Commun. 2024 Sep 6;15(1):7796. doi: 10.1038/s41467-024-52114-x.

引用本文的文献

1
Differential epigenetic regulation by blue and UV-A light reveals the key role of CsSDG36-mediated H3K4 methylation in leaf development and secondary metabolism in Camellia sinensis.蓝光和UV-A光的差异表观遗传调控揭示了CsSDG36介导的H3K4甲基化在茶树叶片发育和次生代谢中的关键作用。
Genome Biol. 2025 Jun 2;26(1):150. doi: 10.1186/s13059-025-03618-2.
2
Substrate specificity and protein stability drive the divergence of plant-specific DNA methyltransferases.底物特异性和蛋白质稳定性驱动植物特异性 DNA 甲基转移酶的分化。
Sci Adv. 2024 Nov 8;10(45):eadr2222. doi: 10.1126/sciadv.adr2222. Epub 2024 Nov 6.
3
Epigenetics and environmental health.

本文引用的文献

1
Coordinated Transcriptional Regulation by the UV-B Photoreceptor and Multiple Transcription Factors for Plant UV-B Responses.UV-B 光受体和多个转录因子对植物 UV-B 响应的协调转录调控。
Mol Plant. 2020 May 4;13(5):777-792. doi: 10.1016/j.molp.2020.02.015. Epub 2020 Feb 29.
2
UV-B photoreceptor UVR8 interacts with MYB73/MYB77 to regulate auxin responses and lateral root development.UV-B 光受体 UVR8 与 MYB73/MYB77 相互作用,调节生长素响应和侧根发育。
EMBO J. 2020 Jan 15;39(2):e101928. doi: 10.15252/embj.2019101928. Epub 2019 Nov 28.
3
Photodamage repair pathways contribute to the accurate maintenance of the DNA methylome landscape upon UV exposure.
表观遗传学与环境健康。
Front Med. 2024 Aug;18(4):571-596. doi: 10.1007/s11684-023-1038-2. Epub 2024 May 28.
4
Recent Advances in Studies of Genomic DNA Methylation and Its Involvement in Regulating Drought Stress Response in Crops.基因组DNA甲基化及其参与调控作物干旱胁迫响应的研究进展
Plants (Basel). 2024 May 17;13(10):1400. doi: 10.3390/plants13101400.
5
Recent advances in UV-B signalling: interaction of proteins with the UVR8 photoreceptor.UV-B信号传导的最新进展:蛋白质与UVR8光感受器的相互作用
J Exp Bot. 2025 Feb 7;76(3):873-881. doi: 10.1093/jxb/erae132.
6
The recent possible strategies for breeding ultraviolet-B-resistant crops.近期培育抗紫外线B作物的可能策略。
Heliyon. 2024 Mar 8;10(6):e27806. doi: 10.1016/j.heliyon.2024.e27806. eCollection 2024 Mar 30.
7
Population epigenetics: DNA methylation in the plant omics era.群体遗传学:植物组学时代的 DNA 甲基化。
Plant Physiol. 2024 Mar 29;194(4):2039-2048. doi: 10.1093/plphys/kiae089.
8
Phosphorylation of Arabidopsis UVR8 photoreceptor modulates protein interactions and responses to UV-B radiation.拟南芥 UVR8 光受体的磷酸化调节蛋白相互作用和对 UV-B 辐射的响应。
Nat Commun. 2024 Feb 9;15(1):1221. doi: 10.1038/s41467-024-45575-7.
9
Reciprocal expression of MADS-box genes and DNA methylation reconfiguration initiate bisexual cones in spruce.球果雌雄同序基因的相互表达和 DNA 甲基化重排启动云杉的两性球果。
Commun Biol. 2024 Jan 19;7(1):114. doi: 10.1038/s42003-024-05786-6.
10
The MBD-ACD DNA methylation reader complex recruits MICRORCHIDIA6 to regulate ribosomal RNA gene expression in Arabidopsis.MBD-ACD DNA 甲基化读取复合物招募 MICRORCHIDIA6 来调节拟南芥核糖体 RNA 基因表达。
Plant Cell. 2024 Mar 29;36(4):1098-1118. doi: 10.1093/plcell/koad313.
光损伤修复途径有助于在 UV 暴露时准确维持 DNA 甲基组景观。
PLoS Genet. 2019 Nov 18;15(11):e1008476. doi: 10.1371/journal.pgen.1008476. eCollection 2019 Nov.
4
Degradation of the transcription factors PIF4 and PIF5 under UV-B promotes UVR8-mediated inhibition of hypocotyl growth in Arabidopsis.UV-B 下转录因子 PIF4 和 PIF5 的降解促进拟南芥 UVR8 介导的下胚轴生长抑制。
Plant J. 2020 Feb;101(3):507-517. doi: 10.1111/tpj.14556. Epub 2019 Nov 7.
5
UAP56 associates with DRM2 and is localized to chromatin in Arabidopsis.UAP56 与 DRM2 相关联,并定位于拟南芥的染色质中。
FEBS Open Bio. 2019 May;9(5):973-985. doi: 10.1002/2211-5463.12627. Epub 2019 Apr 5.
6
Genome of , a close relative of , shows ecological adaptation to high altitude. 的基因组与 的亲缘关系密切,显示出对高海拔环境的生态适应。
Proc Natl Acad Sci U S A. 2019 Apr 2;116(14):7137-7146. doi: 10.1073/pnas.1817580116. Epub 2019 Mar 20.
7
Transposable elements drive rapid phenotypic variation in .转座元件驱动. 的快速表型变异。
Proc Natl Acad Sci U S A. 2019 Apr 2;116(14):6908-6913. doi: 10.1073/pnas.1811498116. Epub 2019 Mar 15.
8
Epigenomics in an extraterrestrial environment: organ-specific alteration of DNA methylation and gene expression elicited by spaceflight in Arabidopsis thaliana.外星环境中的表观基因组学:太空飞行在拟南芥中引起的器官特异性 DNA 甲基化和基因表达改变。
BMC Genomics. 2019 Mar 12;20(1):205. doi: 10.1186/s12864-019-5554-z.
9
HDA9-PWR-HOS15 Is a Core Histone Deacetylase Complex Regulating Transcription and Development.HDA9-PWR-HOS15 是一种核心组蛋白去乙酰化酶复合物,调节转录和发育。
Plant Physiol. 2019 May;180(1):342-355. doi: 10.1104/pp.18.01156. Epub 2019 Feb 14.
10
A perspective on ecologically relevant plant-UV research and its practical application.关于具有生态相关性的植物-UV 研究及其实际应用的观点。
Photochem Photobiol Sci. 2019 May 15;18(5):970-988. doi: 10.1039/c8pp00526e.