• 文献检索
  • 文档翻译
  • 深度研究
  • 学术资讯
  • Suppr Zotero 插件Zotero 插件
  • 邀请有礼
  • 套餐&价格
  • 历史记录
应用&插件
Suppr Zotero 插件Zotero 插件浏览器插件Mac 客户端Windows 客户端微信小程序
定价
高级版会员购买积分包购买API积分包
服务
文献检索文档翻译深度研究API 文档MCP 服务
关于我们
关于 Suppr公司介绍联系我们用户协议隐私条款
关注我们

Suppr 超能文献

核心技术专利:CN118964589B侵权必究
粤ICP备2023148730 号-1Suppr @ 2026

文献检索

告别复杂PubMed语法,用中文像聊天一样搜索,搜遍4000万医学文献。AI智能推荐,让科研检索更轻松。

立即免费搜索

文件翻译

保留排版,准确专业,支持PDF/Word/PPT等文件格式,支持 12+语言互译。

免费翻译文档

深度研究

AI帮你快速写综述,25分钟生成高质量综述,智能提取关键信息,辅助科研写作。

立即免费体验

幼年时接种瘤胃液可加速山羊瘤胃微生物的发育,并有利于其断奶过程。

Inoculation with rumen fluid in early life accelerates the rumen microbial development and favours the weaning process in goats.

作者信息

Palma-Hidalgo Juan Manuel, Jiménez Elisabeth, Popova Milka, Morgavi Diego Pablo, Martín-García Antonio Ignacio, Yáñez-Ruiz David Rafael, Belanche Alejandro

机构信息

Estación Experimental del Zaidín (CSIC), Profesor Albareda 1, 18008, Granada, Spain.

Université Clermont Auvergne, INRAE, VetAgro Sup, UMR Herbivores, F-63122, Saint-Genès Champanelle, France.

出版信息

Anim Microbiome. 2021 Jan 19;3(1):11. doi: 10.1186/s42523-021-00073-9.

DOI:10.1186/s42523-021-00073-9
PMID:33499992
原文链接:https://pmc.ncbi.nlm.nih.gov/articles/PMC7814744/
Abstract

BACKGROUND

Newborn ruminants possess an underdeveloped rumen which is colonized by microorganisms acquired from adult animals and the surrounding environment. This microbial transfer can be limited in dairy systems in which newborns are separated from their dams at birth. This study explores whether the direct inoculation of fresh or autoclaved rumen fluid from adult goats to newborn kids has a beneficial effect on rumen microbial development and function.

RESULTS

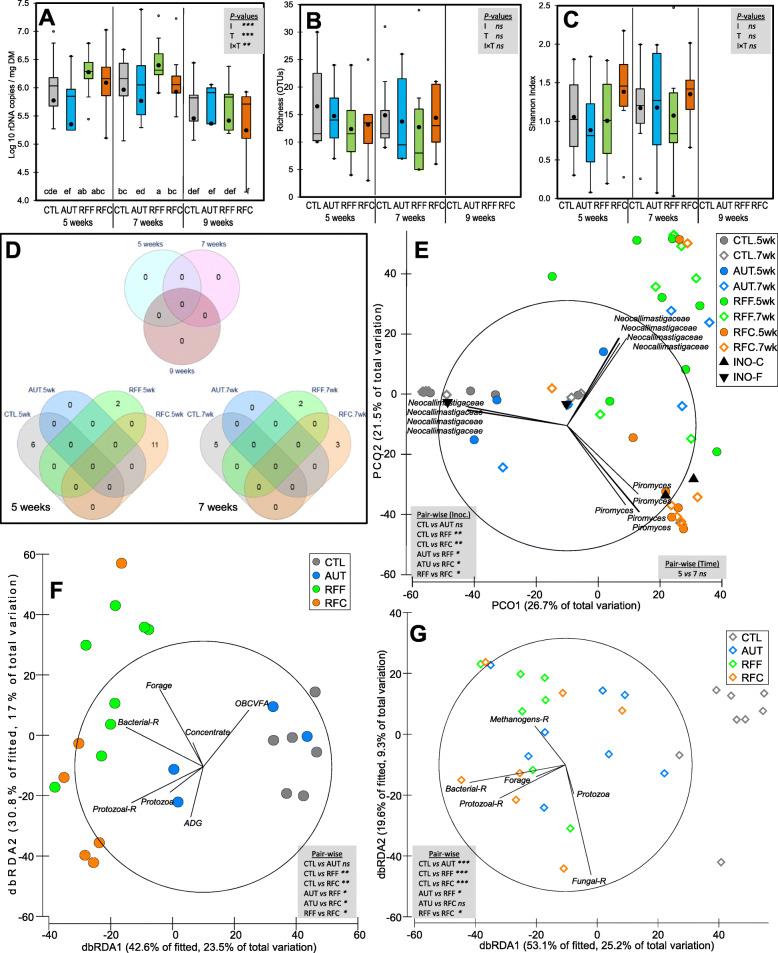
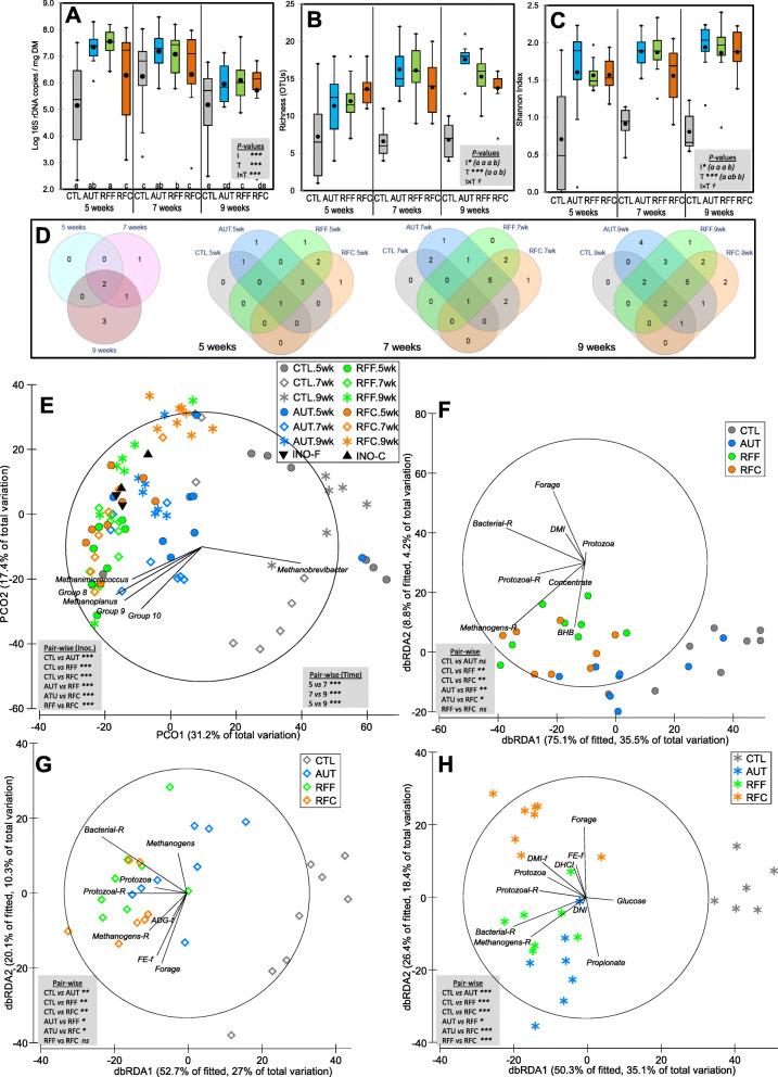
Repetitive inoculation of young kids with fresh rumen fluid from adult goats adapted to forage (RFF) or concentrate diets (RFC) accelerated microbial colonization of the rumen during the pre-weaning period leading to high protozoal numbers, a greater diversity of bacterial (+ 234 OTUs), methanogens (+ 6 OTUs) and protozoal communities (+ 25 OTUs) than observed in control kids (CTL) without inoculation. This inoculation also increased the size of the core bacterial and methanogens community and the abundance of key rumen bacteria (Ruminococcaceae, Fibrobacteres, Veillonellaceae, Rikenellaceae, Tenericutes), methanogens (Methanobrevibacter ruminantium, Methanomicrobium mobile and Group 9), anaerobic fungi (Piromyces and Orpinomyces) and protozoal taxa (Enoploplastron, Diplodinium, Polyplastron, Ophryoscolex, Isotricha and Dasytricha) before weaning whereas CTL kids remained protozoa-free through the study. Most of these taxa were positively correlated with indicators of the rumen microbiological and physiological development (higher forage and concentrate intakes and animal growth during the post-weaning period) favoring the weaning process in RFF and RFC kids in comparison to CTL kids. Some of these microbiological differences tended to decrease during the post-weaning period, although RFF and RFC kids retained a more complex and matured rumen microbial ecosystem than CTL kids. Inoculation with autoclaved rumen fluid promoted lower development of the bacterial and protozoal communities during the pre-weaning period than using fresh inocula, but it favored a more rapid microbial development during the post-weaning than observed for CTL kids.

CONCLUSIONS

This study demonstrated that inoculation of young ruminants with fresh rumen fluid from adult animals accelerated the rumen microbial colonization which was associated with an earlier rumen functional development. This strategy facilitated a smoother transition from milk to solid feed favoring the animal performance during post-weaning and minimizing stress.

摘要

背景

新生反刍动物的瘤胃发育不全,其微生物群落是从成年动物和周围环境中获得的。在奶牛养殖系统中,新生动物出生时即与母体分离,这种微生物转移可能会受到限制。本研究探讨了直接向新生山羊接种成年山羊的新鲜或高压灭菌瘤胃液是否对瘤胃微生物的发育和功能有有益影响。

结果

用适应牧草(RFF)或精料日粮(RFC)的成年山羊的新鲜瘤胃液反复接种幼羊,在断奶前加速了瘤胃微生物的定殖,导致原生动物数量增加,细菌(+234个OTU)、产甲烷菌(+6个OTU)和原生动物群落(+25个OTU)的多样性高于未接种的对照幼羊(CTL)。这种接种还增加了核心细菌和产甲烷菌群落的规模以及关键瘤胃细菌(瘤胃球菌科、纤维杆菌属、韦荣球菌科、理研菌科、柔膜菌纲)、产甲烷菌(瘤胃短杆菌、运动甲烷微菌和第9组)、厌氧真菌(梨形霉属和奥尔平霉属)和原生动物类群(内质体属、双滴虫属、多质体属、腹毛虫属、等毛虫属和达氏毛虫属)在断奶前的丰度,而CTL幼羊在整个研究过程中一直没有原生动物。这些类群中的大多数与瘤胃微生物和生理发育指标呈正相关(断奶后较高的牧草和精料摄入量以及动物生长),与CTL幼羊相比,有利于RFF和RFC幼羊的断奶过程。尽管RFF和RFC幼羊的瘤胃微生物生态系统比CTL幼羊更复杂和成熟,但这些微生物学差异在断奶后趋于减小。与使用新鲜接种物相比,接种高压灭菌瘤胃液在断奶前促进细菌和原生动物群落的发育较低,但与CTL幼羊相比,它在断奶后促进微生物发育更快。

结论

本研究表明,用成年动物的新鲜瘤胃液接种幼龄反刍动物可加速瘤胃微生物定殖,这与瘤胃功能的早期发育有关。这种策略有助于从牛奶到固体饲料的更平稳过渡,有利于断奶后的动物性能,并最大限度地减少应激。

https://cdn.ncbi.nlm.nih.gov/pmc/blobs/21c7/7814744/0764c27e0e58/42523_2021_73_Fig7_HTML.jpg
https://cdn.ncbi.nlm.nih.gov/pmc/blobs/21c7/7814744/aec03bd90973/42523_2021_73_Fig1_HTML.jpg
https://cdn.ncbi.nlm.nih.gov/pmc/blobs/21c7/7814744/9234db730570/42523_2021_73_Fig2_HTML.jpg
https://cdn.ncbi.nlm.nih.gov/pmc/blobs/21c7/7814744/d45b0b10dd6c/42523_2021_73_Fig3_HTML.jpg
https://cdn.ncbi.nlm.nih.gov/pmc/blobs/21c7/7814744/3a102f5470e9/42523_2021_73_Fig4_HTML.jpg
https://cdn.ncbi.nlm.nih.gov/pmc/blobs/21c7/7814744/e4ae7b30ea6b/42523_2021_73_Fig5_HTML.jpg
https://cdn.ncbi.nlm.nih.gov/pmc/blobs/21c7/7814744/e9439cb5ddc9/42523_2021_73_Fig6_HTML.jpg
https://cdn.ncbi.nlm.nih.gov/pmc/blobs/21c7/7814744/0764c27e0e58/42523_2021_73_Fig7_HTML.jpg
https://cdn.ncbi.nlm.nih.gov/pmc/blobs/21c7/7814744/aec03bd90973/42523_2021_73_Fig1_HTML.jpg
https://cdn.ncbi.nlm.nih.gov/pmc/blobs/21c7/7814744/9234db730570/42523_2021_73_Fig2_HTML.jpg
https://cdn.ncbi.nlm.nih.gov/pmc/blobs/21c7/7814744/d45b0b10dd6c/42523_2021_73_Fig3_HTML.jpg
https://cdn.ncbi.nlm.nih.gov/pmc/blobs/21c7/7814744/3a102f5470e9/42523_2021_73_Fig4_HTML.jpg
https://cdn.ncbi.nlm.nih.gov/pmc/blobs/21c7/7814744/e4ae7b30ea6b/42523_2021_73_Fig5_HTML.jpg
https://cdn.ncbi.nlm.nih.gov/pmc/blobs/21c7/7814744/e9439cb5ddc9/42523_2021_73_Fig6_HTML.jpg
https://cdn.ncbi.nlm.nih.gov/pmc/blobs/21c7/7814744/0764c27e0e58/42523_2021_73_Fig7_HTML.jpg

相似文献

1
Inoculation with rumen fluid in early life accelerates the rumen microbial development and favours the weaning process in goats.幼年时接种瘤胃液可加速山羊瘤胃微生物的发育,并有利于其断奶过程。
Anim Microbiome. 2021 Jan 19;3(1):11. doi: 10.1186/s42523-021-00073-9.
2
Inoculation with rumen fluid in early life as a strategy to optimize the weaning process in intensive dairy goat systems.在生命早期用瘤胃液进行接种,作为优化集约化奶山羊系统断奶过程的一种策略。
J Dairy Sci. 2020 Jun;103(6):5047-5060. doi: 10.3168/jds.2019-18002. Epub 2020 Apr 8.
3
Enhancing rumen microbial diversity and its impact on energy and protein metabolism in forage-fed goats.提高瘤胃微生物多样性及其对采食牧草山羊能量和蛋白质代谢的影响。
Front Vet Sci. 2023 Dec 21;10:1272835. doi: 10.3389/fvets.2023.1272835. eCollection 2023.
4
Presence of Adult Companion Goats Favors the Rumen Microbial and Functional Development in Artificially Reared Kids.成年陪伴山羊的存在有利于人工饲养羔羊的瘤胃微生物和功能发育。
Front Vet Sci. 2021 Sep 7;8:706592. doi: 10.3389/fvets.2021.706592. eCollection 2021.
5
Early life supplementation with a natural blend containing turmeric, thymol, and yeast cell wall components to optimize rumen anatomical and microbiological development and productivity in dairy goats.在奶牛山羊的早期生活中补充含有姜黄、麝香草酚和酵母细胞壁成分的天然混合物,以优化瘤胃的解剖和微生物发育以及生产性能。
J Dairy Sci. 2023 Jul;106(7):4634-4649. doi: 10.3168/jds.2022-22621. Epub 2023 May 22.
6
Repeated inoculation with fresh rumen fluid before or during weaning modulates the microbiota composition and co-occurrence of the rumen and colon of lambs.在断奶前或期间用新鲜瘤胃液反复接种可调节羔羊瘤胃和结肠的微生物群落组成和共生关系。
BMC Microbiol. 2020 Feb 7;20(1):29. doi: 10.1186/s12866-020-1716-z.
7
Nutritional intervention in early life to manipulate rumen microbial colonization and methane output by kid goats postweaning.生命早期的营养干预以操纵羔羊断奶后瘤胃微生物定植和甲烷排放。
J Anim Sci. 2013 Oct;91(10):4832-40. doi: 10.2527/jas.2012-6142. Epub 2013 Aug 21.
8
Natural and artificial feeding management before weaning promote different rumen microbial colonization but not differences in gene expression levels at the rumen epithelium of newborn goats.断奶前的自然和人工饲养管理促进了不同的瘤胃微生物定殖,但并未导致新生山羊瘤胃上皮基因表达水平的差异。
PLoS One. 2017 Aug 16;12(8):e0182235. doi: 10.1371/journal.pone.0182235. eCollection 2017.
9
Fresh Rumen Liquid Inoculant Enhances the Rumen Microbial Community Establishment in Pre-weaned Dairy Calves.新鲜瘤胃液接种剂可促进断奶前犊牛瘤胃微生物群落的建立。
Front Microbiol. 2022 Jan 12;12:758395. doi: 10.3389/fmicb.2021.758395. eCollection 2021.
10
Effect of Pre-weaning Diet on the Ruminal Archaeal, Bacterial, and Fungal Communities of Dairy Calves.断奶前日粮对奶牛犊牛瘤胃古菌、细菌和真菌群落的影响。
Front Microbiol. 2017 Aug 15;8:1553. doi: 10.3389/fmicb.2017.01553. eCollection 2017.

引用本文的文献

1
Effects of maternal rumen microbiota on the development of the microbial communities in the gastrointestinal tracts of neonatal sika deer.母鹿瘤胃微生物群对新生梅花鹿胃肠道微生物群落发育的影响。
J Anim Sci Technol. 2025 May;67(3):619-635. doi: 10.5187/jast.2024.e37. Epub 2025 May 31.
2
Impacts of prenatal nutrition on metabolic pathways in beef cattle: an integrative approach using metabolomics and metagenomics.产前营养对肉牛代谢途径的影响:一种使用代谢组学和宏基因组学的综合方法。
BMC Genomics. 2025 Apr 10;26(1):359. doi: 10.1186/s12864-025-11545-6.
3
Recent nutritional strategies and feed additives to stimulate proper rumen development in young goats.

本文引用的文献

1
Stochasticity constrained by deterministic effects of diet and age drive rumen microbiome assembly dynamics.饮食和年龄的确定性影响所制约的随机性驱动瘤胃微生物组组装动态。
Nat Commun. 2020 Apr 20;11(1):1904. doi: 10.1038/s41467-020-15652-8.
2
Inoculation with rumen fluid in early life as a strategy to optimize the weaning process in intensive dairy goat systems.在生命早期用瘤胃液进行接种,作为优化集约化奶山羊系统断奶过程的一种策略。
J Dairy Sci. 2020 Jun;103(6):5047-5060. doi: 10.3168/jds.2019-18002. Epub 2020 Apr 8.
3
Repeated inoculation with fresh rumen fluid before or during weaning modulates the microbiota composition and co-occurrence of the rumen and colon of lambs.
近期用于刺激幼龄山羊瘤胃正常发育的营养策略及饲料添加剂
Transl Anim Sci. 2025 Mar 8;9:txae164. doi: 10.1093/tas/txae164. eCollection 2025.
4
Gut Microbiota of Ruminants and Monogastric Livestock: An Overview.反刍动物和单胃家畜的肠道微生物群:概述
Animals (Basel). 2025 Mar 6;15(5):758. doi: 10.3390/ani15050758.
5
Early Weaning Impairs the Growth Performance of Hu Lambs Through Damaging Intestinal Morphology and Disrupting Serum Metabolite Homeostasis.早期断奶通过损害肠道形态和破坏血清代谢物稳态来影响湖羊羔羊的生长性能。
Animals (Basel). 2025 Jan 6;15(1):113. doi: 10.3390/ani15010113.
6
Comparison of average daily gain, apparent digestibility, rumen fermentation parameters and bacterial communities, and serum antioxidant indices in Leizhou goats fed with or without rumen-protected fat.饲喂或不饲喂瘤胃保护脂肪的雷州山羊的平均日增重、表观消化率、瘤胃发酵参数、细菌群落及血清抗氧化指标的比较
Front Vet Sci. 2024 Dec 23;11:1518826. doi: 10.3389/fvets.2024.1518826. eCollection 2024.
7
Seven hundred and ninety-seven metagenome-assembled genomes from the goat rumen during early life.797 个来自早期山羊瘤胃的宏基因组组装基因组。
Sci Data. 2024 Aug 17;11(1):897. doi: 10.1038/s41597-024-03703-4.
8
Crosstalk between innate immunity and rumen-fecal microbiota under the cold stress in goats.在冷应激下,山羊先天免疫与瘤胃-粪便微生物群之间的串扰。
Front Immunol. 2024 Feb 26;15:1363664. doi: 10.3389/fimmu.2024.1363664. eCollection 2024.
9
Repeated inoculation with rumen fluid accelerates the rumen bacterial transition with no benefit on production performance in postpartum Holstein dairy cows.用瘤胃液反复接种可加速产后荷斯坦奶牛瘤胃细菌的转变,但对生产性能没有益处。
J Anim Sci Biotechnol. 2024 Feb 4;15(1):17. doi: 10.1186/s40104-023-00963-9.
10
Early microbial intervention reshapes phenotypes of newborn Bos taurus through metabolic regulations.早期微生物干预通过代谢调节重塑新生牛(Bos taurus)的表型。
Gigascience. 2024 Jan 2;13. doi: 10.1093/gigascience/giad118.
在断奶前或期间用新鲜瘤胃液反复接种可调节羔羊瘤胃和结肠的微生物群落组成和共生关系。
BMC Microbiol. 2020 Feb 7;20(1):29. doi: 10.1186/s12866-020-1716-z.
4
Maternal versus artificial rearing shapes the rumen microbiome having minor long-term physiological implications.母畜喂养与人工喂养塑造了瘤胃微生物组,对其长期的生理机能有较小影响。
Environ Microbiol. 2019 Nov;21(11):4360-4377. doi: 10.1111/1462-2920.14801. Epub 2019 Oct 8.
5
A Multi-Kingdom Study Reveals the Plasticity of the Rumen Microbiota in Response to a Shift From Non-grazing to Grazing Diets in Sheep.一项多领域研究揭示了绵羊瘤胃微生物群在从非放牧饮食转变为放牧饮食时的可塑性。
Front Microbiol. 2019 Feb 11;10:122. doi: 10.3389/fmicb.2019.00122. eCollection 2019.
6
The UNITE database for molecular identification of fungi: handling dark taxa and parallel taxonomic classifications.UNITE 数据库用于真菌的分子鉴定:处理暗类群和并行的分类学分类。
Nucleic Acids Res. 2019 Jan 8;47(D1):D259-D264. doi: 10.1093/nar/gky1022.
7
Addressing Global Ruminant Agricultural Challenges Through Understanding the Rumen Microbiome: Past, Present, and Future.通过了解瘤胃微生物群应对全球反刍动物农业挑战:过去、现在和未来
Front Microbiol. 2018 Sep 25;9:2161. doi: 10.3389/fmicb.2018.02161. eCollection 2018.
8
Effect of a butyrate-fortified milk replacer on gastrointestinal microbiota and products of fermentation in artificially reared dairy calves at weaning.丁酸强化代乳粉对人工饲养奶牛断奶犊牛胃肠道微生物群和发酵产物的影响。
Sci Rep. 2018 Oct 8;8(1):14901. doi: 10.1038/s41598-018-33122-6.
9
The composition of the perinatal intestinal microbiota in cattle.牛围产期肠道微生物群的组成。
Sci Rep. 2018 Jul 11;8(1):10437. doi: 10.1038/s41598-018-28733-y.
10
In vitro assessment of the factors that determine the activity of the rumen microbiota for further applications as inoculum.体外评估决定瘤胃微生物菌群活性的因素,以便进一步将其作为接种物应用。
J Sci Food Agric. 2019 Jan 15;99(1):163-172. doi: 10.1002/jsfa.9157. Epub 2018 Jul 16.