• 文献检索
  • 文档翻译
  • 深度研究
  • 学术资讯
  • Suppr Zotero 插件Zotero 插件
  • 邀请有礼
  • 套餐&价格
  • 历史记录
应用&插件
Suppr Zotero 插件Zotero 插件浏览器插件Mac 客户端Windows 客户端微信小程序
定价
高级版会员购买积分包购买API积分包
服务
文献检索文档翻译深度研究API 文档MCP 服务
关于我们
关于 Suppr公司介绍联系我们用户协议隐私条款
关注我们

Suppr 超能文献

核心技术专利:CN118964589B侵权必究
粤ICP备2023148730 号-1Suppr @ 2026

文献检索

告别复杂PubMed语法,用中文像聊天一样搜索,搜遍4000万医学文献。AI智能推荐,让科研检索更轻松。

立即免费搜索

文件翻译

保留排版,准确专业,支持PDF/Word/PPT等文件格式,支持 12+语言互译。

免费翻译文档

深度研究

AI帮你快速写综述,25分钟生成高质量综述,智能提取关键信息,辅助科研写作。

立即免费体验

胸腺肽α1减轻2019冠状病毒病患者血细胞中的细胞因子风暴。

Thymosin Alpha 1 Mitigates Cytokine Storm in Blood Cells From Coronavirus Disease 2019 Patients.

作者信息

Matteucci Claudia, Minutolo Antonella, Balestrieri Emanuela, Petrone Vita, Fanelli Marialaura, Malagnino Vincenzo, Ianetta Marco, Giovinazzo Alessandro, Barreca Filippo, Di Cesare Silvia, De Marco Patrizia, Miele Martino Tony, Toschi Nicola, Mastino Antonio, Sinibaldi Vallebona Paola, Bernardini Sergio, Rogliani Paola, Sarmati Loredana, Andreoni Massimo, Grelli Sandro, Garaci Enrico

机构信息

Department of Experimental Medicine, University of Rome Tor Vergata, Rome, Italy.

Department of Systems Medicine, University of Rome Tor Vergata, Rome, Italy.

出版信息

Open Forum Infect Dis. 2020 Dec 5;8(1):ofaa588. doi: 10.1093/ofid/ofaa588. eCollection 2021 Jan.

DOI:10.1093/ofid/ofaa588
PMID:33506065
原文链接:https://pmc.ncbi.nlm.nih.gov/articles/PMC7798699/
Abstract

BACKGROUND

Coronavirus disease 2019 (COVID-19) is characterized by immune-mediated lung injury and complex alterations of the immune system, such as lymphopenia and cytokine storm, that have been associated with adverse outcomes underlining a fundamental role of host response in severe acute respiratory syndrome coronavirus 2 infection and the pathogenesis of the disease. Thymosin alpha 1 (Tα1) is one of the molecules used in the management of COVID-19, because it is known to restore the homeostasis of the immune system during infections and cancer.

METHODS

In this study, we captured the interconnected biological processes regulated by Tα1 in CD8+ T cells under inflammatory conditions.

RESULTS

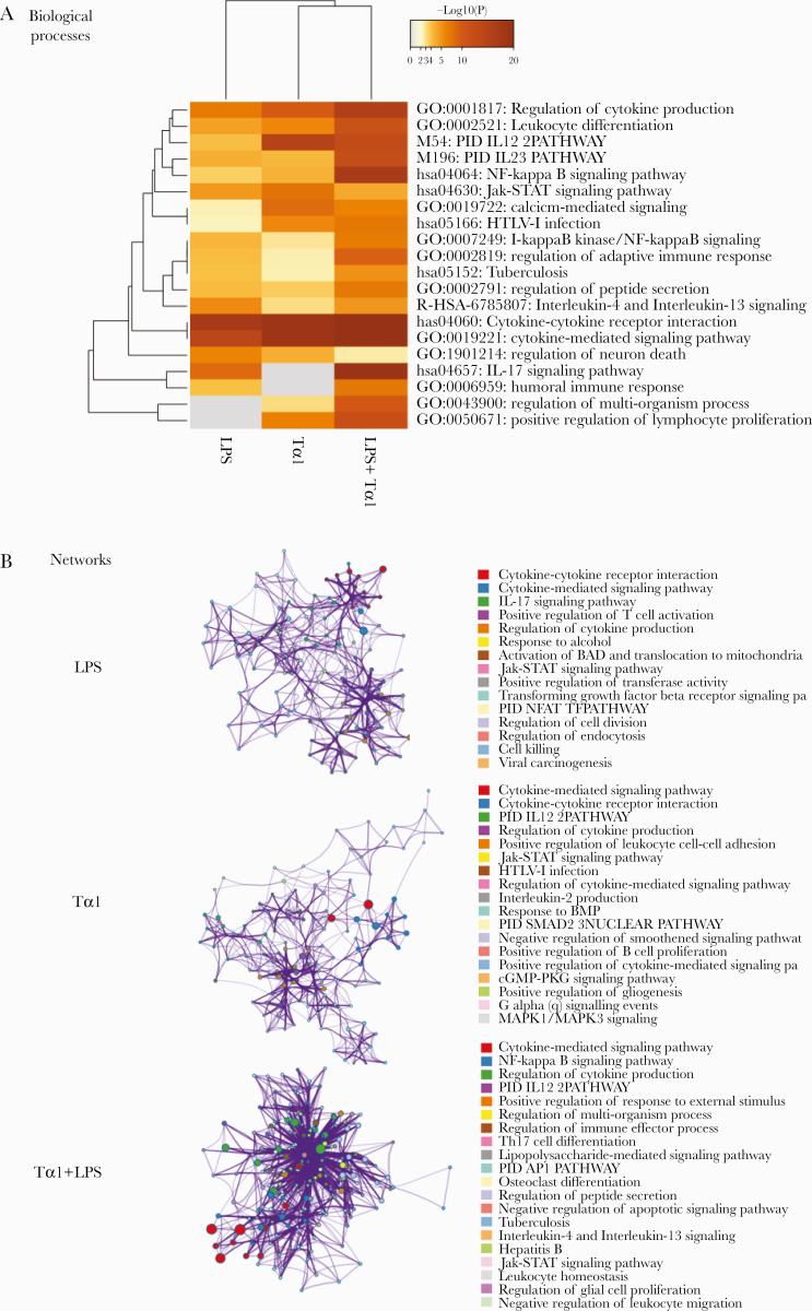
Genes associated with cytokine signaling and production were upregulated in blood cells from patients with COVID-19, and the ex vivo treatment with Tα1-mitigated cytokine expression, and inhibited lymphocyte activation in a CD8+ T-cell subset specifically.

CONCLUSION

These data suggest the potential role of Tα1 in modulating the immune response homeostasis and the cytokine storm in vivo.

摘要

背景

2019冠状病毒病(COVID-19)的特征是免疫介导的肺损伤和免疫系统的复杂改变,如淋巴细胞减少和细胞因子风暴,这些与不良预后相关,突显了宿主反应在严重急性呼吸综合征冠状病毒2感染和疾病发病机制中的基本作用。胸腺肽α1(Tα1)是用于治疗COVID-19的分子之一,因为已知它在感染和癌症期间可恢复免疫系统的稳态。

方法

在本研究中,我们捕捉了炎症条件下Tα1在CD8 + T细胞中调节的相互关联的生物学过程。

结果

COVID-19患者血细胞中与细胞因子信号传导和产生相关的基因上调,Tα1的体外治疗减轻了细胞因子表达,并特异性抑制了CD8 + T细胞亚群中的淋巴细胞活化。

结论

这些数据表明Tα1在体内调节免疫反应稳态和细胞因子风暴方面的潜在作用。

https://cdn.ncbi.nlm.nih.gov/pmc/blobs/bc22/7813209/03a63200bcc5/ofaa588_fig5.jpg
https://cdn.ncbi.nlm.nih.gov/pmc/blobs/bc22/7813209/f45c9dfce817/ofaa588_iffig1.jpg
https://cdn.ncbi.nlm.nih.gov/pmc/blobs/bc22/7813209/6ada65edc10e/ofaa588_fig1.jpg
https://cdn.ncbi.nlm.nih.gov/pmc/blobs/bc22/7813209/e5c02873e4b8/ofaa588_fig2.jpg
https://cdn.ncbi.nlm.nih.gov/pmc/blobs/bc22/7813209/13ab6cdf329f/ofaa588_fig4.jpg
https://cdn.ncbi.nlm.nih.gov/pmc/blobs/bc22/7813209/03a63200bcc5/ofaa588_fig5.jpg
https://cdn.ncbi.nlm.nih.gov/pmc/blobs/bc22/7813209/f45c9dfce817/ofaa588_iffig1.jpg
https://cdn.ncbi.nlm.nih.gov/pmc/blobs/bc22/7813209/6ada65edc10e/ofaa588_fig1.jpg
https://cdn.ncbi.nlm.nih.gov/pmc/blobs/bc22/7813209/e5c02873e4b8/ofaa588_fig2.jpg
https://cdn.ncbi.nlm.nih.gov/pmc/blobs/bc22/7813209/13ab6cdf329f/ofaa588_fig4.jpg
https://cdn.ncbi.nlm.nih.gov/pmc/blobs/bc22/7813209/03a63200bcc5/ofaa588_fig5.jpg

相似文献

1
Thymosin Alpha 1 Mitigates Cytokine Storm in Blood Cells From Coronavirus Disease 2019 Patients.胸腺肽α1减轻2019冠状病毒病患者血细胞中的细胞因子风暴。
Open Forum Infect Dis. 2020 Dec 5;8(1):ofaa588. doi: 10.1093/ofid/ofaa588. eCollection 2021 Jan.
2
Thymosin alpha 1 restores the immune homeostasis in lymphocytes during Post-Acute sequelae of SARS-CoV-2 infection.胸腺素 α1 可恢复 SARS-CoV-2 感染后急性后遗症期淋巴细胞的免疫稳态。
Int Immunopharmacol. 2023 May;118:110055. doi: 10.1016/j.intimp.2023.110055. Epub 2023 Mar 22.
3
Thymosin Alpha 1 Reduces the Mortality of Severe Coronavirus Disease 2019 by Restoration of Lymphocytopenia and Reversion of Exhausted T Cells.胸腺素 α1 通过恢复淋巴细胞减少症和逆转耗竭 T 细胞来降低严重 COVID-19 的死亡率。
Clin Infect Dis. 2020 Nov 19;71(16):2150-2157. doi: 10.1093/cid/ciaa630.
4
Novel evidence of Thymosin α1 immunomodulatory properties in SARS-CoV-2 infection: Effect on innate inflammatory response in a peripheral blood mononuclear cell-based in vitro model.新型胸腺肽 α1 在 SARS-CoV-2 感染中的免疫调节特性证据:在基于外周血单个核细胞的体外模型中对固有炎症反应的影响。
Int Immunopharmacol. 2023 Apr;117:109996. doi: 10.1016/j.intimp.2023.109996. Epub 2023 Mar 13.
5
Thymosin α1 modulated the immune landscape of COVID-19 patients revealed by single-cell RNA and TCR sequencing.胸腺素 α1 通过单细胞 RNA 和 TCR 测序调节 COVID-19 患者的免疫图谱。
Int Immunopharmacol. 2023 Nov;124(Pt B):110983. doi: 10.1016/j.intimp.2023.110983. Epub 2023 Sep 26.
6
Thymosin Alpha-1 Has no Beneficial Effect on Restoring CD4+ and CD8+ T Lymphocyte Counts in COVID-19 Patients.胸腺肽 α-1 对恢复 COVID-19 患者 CD4+和 CD8+T 淋巴细胞计数没有有益作用。
Front Immunol. 2021 Jun 3;12:568789. doi: 10.3389/fimmu.2021.568789. eCollection 2021.
7
Thymosin alpha 1 - Reimagine its broader applications in the immuno-oncology era.胸腺肽α1——重新构想其在免疫肿瘤学时代更广泛的应用。
Int Immunopharmacol. 2023 Apr;117:109952. doi: 10.1016/j.intimp.2023.109952. Epub 2023 Mar 3.
8
Gender-associated difference following COVID-19 virus infection: Implications for thymosin alpha-1 therapy.新冠病毒感染后的性别相关差异:胸腺肽 α-1 治疗的意义。
Int Immunopharmacol. 2021 Jan;90:107022. doi: 10.1016/j.intimp.2020.107022. Epub 2020 Sep 18.
9
Thymosin α1 interacts with Galectin-1 modulating the β-galactosides affinity and inducing alteration in the biological activity.胸腺肽 α1 与半乳糖凝集素-1 相互作用,调节β-半乳糖苷的亲和力,并诱导生物活性的改变。
Int Immunopharmacol. 2023 May;118:110113. doi: 10.1016/j.intimp.2023.110113. Epub 2023 Apr 5.
10
Tocilizumab in SARS-CoV-2 Patients with the Syndrome of Cytokine Storm: A Narrative Review.托珠单抗治疗细胞因子风暴综合征的 SARS-CoV-2 患者:一项叙述性综述。
Rev Recent Clin Trials. 2021;16(2):138-145. doi: 10.2174/1574887115666200917110954.

引用本文的文献

1
Thymus in Cardiometabolic Impairments and Atherosclerosis: Not a Silent Player?胸腺在心脏代谢损伤和动脉粥样硬化中的作用:它并非沉默的参与者?
Biomedicines. 2024 Jun 25;12(7):1408. doi: 10.3390/biomedicines12071408.
2
Clinical practice of sepsis-induced immunosuppression: Current immunotherapy and future options.脓毒症导致免疫抑制的临床实践:当前免疫疗法和未来选择。
Chin J Traumatol. 2024 Mar;27(2):63-70. doi: 10.1016/j.cjtee.2023.11.001. Epub 2023 Nov 8.
3
The efficacy of thymosin alpha-1 therapy in moderate to critical COVID-19 patients: a systematic review, meta-analysis, and meta-regression.

本文引用的文献

1
COVID-19 Patients Upregulate Toll-like Receptor 4-mediated Inflammatory Signaling That Mimics Bacterial Sepsis.COVID-19 患者上调 Toll 样受体 4 介导的炎症信号,模拟细菌性败血症。
J Korean Med Sci. 2020 Sep 28;35(38):e343. doi: 10.3346/jkms.2020.35.e343.
2
Is Toll-like receptor 4 involved in the severity of COVID-19 pathology in patients with cardiometabolic comorbidities?Toll 样受体 4 是否与合并心血管代谢疾病的 COVID-19 患者的病理严重程度有关?
Cytokine Growth Factor Rev. 2021 Apr;58:102-110. doi: 10.1016/j.cytogfr.2020.09.002. Epub 2020 Sep 21.
3
Tocilizumab in patients with severe COVID-19: a retrospective cohort study.
胸腺肽 α-1 治疗中重度至危重症 COVID-19 患者的疗效:系统评价、荟萃分析和荟萃回归。
Inflammopharmacology. 2023 Dec;31(6):3317-3325. doi: 10.1007/s10787-023-01354-2. Epub 2023 Oct 16.
4
Thymalfasin therapy accelerates COVID-19 pneumonia rehabilitation through anti-inflammatory mechanisms.胸腺法新治疗通过抗炎机制加速新型冠状病毒肺炎康复。
Pneumonia (Nathan). 2023 Sep 25;15(1):14. doi: 10.1186/s41479-023-00116-6.
5
The use of alpha 1 thymosin as an immunomodulator of the response against SARS-Cov2.将α1胸腺素用作针对新冠病毒(SARS-CoV2)免疫反应的免疫调节剂。
Immun Ageing. 2023 Jul 5;20(1):32. doi: 10.1186/s12979-023-00351-x.
6
Expression profile of HERVs and inflammatory mediators detected in nasal mucosa as a predictive biomarker of COVID-19 severity.在鼻黏膜中检测到的人内源性逆转录病毒(HERVs)和炎症介质的表达谱作为新冠病毒疾病(COVID-19)严重程度的预测生物标志物。
Front Microbiol. 2023 May 22;14:1155624. doi: 10.3389/fmicb.2023.1155624. eCollection 2023.
7
Repurposing clinically available drugs and therapies for pathogenic targets to combat SARS-CoV-2.重新利用临床可用药物和疗法针对致病靶点来对抗新型冠状病毒。
MedComm (2020). 2023 May 14;4(3):e254. doi: 10.1002/mco2.254. eCollection 2023 Jun.
8
Thymosin α1 and Its Role in Viral Infectious Diseases: The Mechanism and Clinical Application.胸腺肽 α1 及其在病毒感染性疾病中的作用:机制与临床应用。
Molecules. 2023 Apr 17;28(8):3539. doi: 10.3390/molecules28083539.
9
Thymosin α1 for COVID-19: Look before You Leap!用于治疗新型冠状病毒肺炎的胸腺肽α1:三思而后行!
Indian J Crit Care Med. 2022 Aug;26(8):892-893. doi: 10.5005/jp-journals-10071-24297.
10
A Double-blind Multicenter Two-arm Randomized Placebo-controlled Phase-III Clinical Study to Evaluate the Effectiveness and Safety of Thymosin α1 as an Add-on Treatment to Existing Standard of Care Treatment in Moderate-to-severe COVID-19 Patients.一项双盲、多中心、双臂随机、安慰剂对照的III期临床研究,旨在评估在中度至重度COVID-19患者中,将胸腺肽α1作为现有标准治疗的附加治疗的有效性和安全性。
Indian J Crit Care Med. 2022 Aug;26(8):913-919. doi: 10.5005/jp-journals-10071-24298.
托珠单抗治疗重症新型冠状病毒肺炎患者:一项回顾性队列研究
Lancet Rheumatol. 2020 Aug;2(8):e474-e484. doi: 10.1016/S2665-9913(20)30173-9. Epub 2020 Jun 24.
4
Anakinra for severe forms of COVID-19: a cohort study.阿那白滞素用于重症新型冠状病毒肺炎:一项队列研究。
Lancet Rheumatol. 2020 Jul;2(7):e393-e400. doi: 10.1016/S2665-9913(20)30164-8. Epub 2020 May 29.
5
Dysregulated adaptive immune response contributes to severe COVID-19.适应性免疫反应失调会导致重症 COVID-19。
Cell Res. 2020 Sep;30(9):814-816. doi: 10.1038/s41422-020-0391-9. Epub 2020 Aug 5.
6
Dexamethasone in Hospitalized Patients with Covid-19.地塞米松在 COVID-19 住院患者中的应用。
N Engl J Med. 2021 Feb 25;384(8):693-704. doi: 10.1056/NEJMoa2021436. Epub 2020 Jul 17.
7
Deep immune profiling of COVID-19 patients reveals distinct immunotypes with therapeutic implications.深度免疫剖析 COVID-19 患者,揭示具有治疗意义的不同免疫类型。
Science. 2020 Sep 4;369(6508). doi: 10.1126/science.abc8511. Epub 2020 Jul 15.
8
Marked T cell activation, senescence, exhaustion and skewing towards TH17 in patients with COVID-19 pneumonia.COVID-19 肺炎患者中标记的 T 细胞激活、衰老、衰竭和向 TH17 的倾斜。
Nat Commun. 2020 Jul 6;11(1):3434. doi: 10.1038/s41467-020-17292-4.
9
COVID-19 pneumonia: CD8 T and NK cells are decreased in number but compensatory increased in cytotoxic potential.COVID-19 肺炎:CD8 T 细胞和 NK 细胞数量减少,但细胞毒性潜能代偿性增加。
Clin Immunol. 2020 Sep;218:108516. doi: 10.1016/j.clim.2020.108516. Epub 2020 Jun 20.
10
Off-label therapy targeting pathogenic inflammation in COVID-19.针对新冠病毒感染中致病性炎症的非标签治疗。
Cell Death Discov. 2020 Jun 12;6:49. doi: 10.1038/s41420-020-0283-2. eCollection 2020.