• 文献检索
  • 文档翻译
  • 深度研究
  • 学术资讯
  • Suppr Zotero 插件Zotero 插件
  • 邀请有礼
  • 套餐&价格
  • 历史记录
应用&插件
Suppr Zotero 插件Zotero 插件浏览器插件Mac 客户端Windows 客户端微信小程序
定价
高级版会员购买积分包购买API积分包
服务
文献检索文档翻译深度研究API 文档MCP 服务
关于我们
关于 Suppr公司介绍联系我们用户协议隐私条款
关注我们

Suppr 超能文献

核心技术专利:CN118964589B侵权必究
粤ICP备2023148730 号-1Suppr @ 2026

文献检索

告别复杂PubMed语法,用中文像聊天一样搜索,搜遍4000万医学文献。AI智能推荐,让科研检索更轻松。

立即免费搜索

文件翻译

保留排版,准确专业,支持PDF/Word/PPT等文件格式,支持 12+语言互译。

免费翻译文档

深度研究

AI帮你快速写综述,25分钟生成高质量综述,智能提取关键信息,辅助科研写作。

立即免费体验

胸腺素 α1 可恢复 SARS-CoV-2 感染后急性后遗症期淋巴细胞的免疫稳态。

Thymosin alpha 1 restores the immune homeostasis in lymphocytes during Post-Acute sequelae of SARS-CoV-2 infection.

机构信息

Department of Experimental Medicine, University of Rome Tor Vergata, Rome 00133, Italy.

Department of Experimental Medicine, University of Rome Tor Vergata, Rome 00133, Italy.

出版信息

Int Immunopharmacol. 2023 May;118:110055. doi: 10.1016/j.intimp.2023.110055. Epub 2023 Mar 22.

DOI:10.1016/j.intimp.2023.110055
PMID:36989892
原文链接:https://pmc.ncbi.nlm.nih.gov/articles/PMC10030336/
Abstract

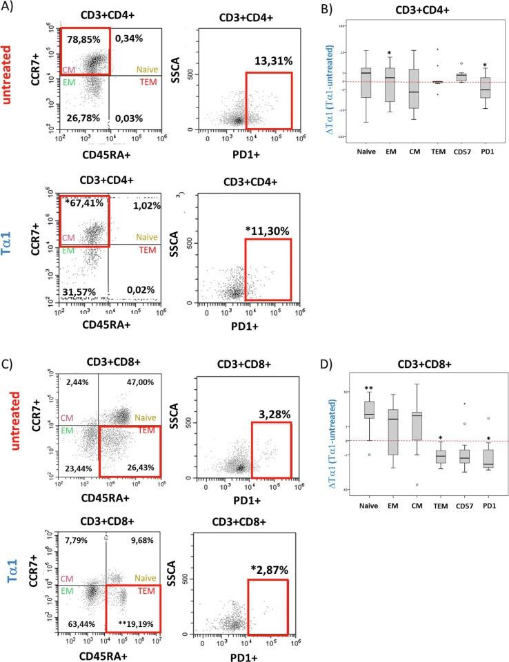
The complex alterations of the immune system and the immune-mediated multiorgan injury plays a key role in host response to SARS-CoV-2 infection and in the pathogenesis of COVID-19, being also associated with adverse outcomes. Thymosin alpha 1 (Tα1) is one of the molecules used in the treatment of COVID-19, as it is known to restore the homeostasis of the immune system during infections and cancer. The use of Tα1 in COVID-19 patients had been widely used in China and in COVID-19 patients, it has been shown to decrease hospitalization rate, especially in those with greater disease severity, and reduce mortality by restoring lymphocytopenia and more specifically, depleted T cells. Persistent dysregulation with depletion of naive B and T cell subpopulations and expansion of memory T cells suggest a chronic stimulation of the immune response in individuals with post-acute sequelae of SARS-CoV-2 infection (PASC). Our data obtained from an ex vivo study, showed that in PASC individuals with a chronically altered immune response, Tα1 improve the restoration of an appropriate response, most evident in those with more severe illness and who need respiratory support during acute phase, and in those with specific systemic and psychiatric symptoms of PASC, confirming Tα1 treatment being more effective in compromised patients. The results obtained, along with promising reports on recent trials on Tα1 administration in patients with COVID-19, offer new insights into intervention also for those patients with long-lasting inflammation with post-infectious symptoms, some of which have a delayed onset.

摘要

免疫系统的复杂改变和免疫介导的多器官损伤在宿主对 SARS-CoV-2 感染的反应和 COVID-19 的发病机制中起着关键作用,并且与不良结局相关。胸腺肽α1(Tα1)是用于 COVID-19 治疗的分子之一,因为已知它在感染和癌症期间恢复免疫系统的内稳态。Tα1 在 COVID-19 患者中的应用在中国得到了广泛应用,研究表明它可以降低住院率,特别是在病情较重的患者中,通过恢复淋巴细胞减少症,特别是耗竭的 T 细胞,降低死亡率。持续的免疫失调伴幼稚 B 和 T 细胞亚群耗竭和记忆 T 细胞扩增提示 SARS-CoV-2 感染后急性后遗症(PASC)个体的免疫反应持续受到刺激。我们从一项离体研究中获得的数据表明,在慢性免疫反应改变的 PASC 个体中,Tα1 改善了适当反应的恢复,在病情较重且在急性阶段需要呼吸支持的患者以及在有特定全身和精神 PASC 症状的患者中更为明显,证实 Tα1 治疗对受损患者更有效。这些结果与 Tα1 在 COVID-19 患者中的最新试验的有希望报告一起,为干预提供了新的见解,也为那些有持续炎症和感染后症状的患者提供了新的见解,其中一些患者的发病时间较晚。

https://cdn.ncbi.nlm.nih.gov/pmc/blobs/03b6/10030336/c4ad9ce6da2c/gr6_lrg.jpg
https://cdn.ncbi.nlm.nih.gov/pmc/blobs/03b6/10030336/2558ebcf000d/ga1_lrg.jpg
https://cdn.ncbi.nlm.nih.gov/pmc/blobs/03b6/10030336/80976b41a5fc/gr1_lrg.jpg
https://cdn.ncbi.nlm.nih.gov/pmc/blobs/03b6/10030336/c90c83753f57/gr2_lrg.jpg
https://cdn.ncbi.nlm.nih.gov/pmc/blobs/03b6/10030336/89545bdb0224/gr3_lrg.jpg
https://cdn.ncbi.nlm.nih.gov/pmc/blobs/03b6/10030336/d8127fc86ba0/gr4_lrg.jpg
https://cdn.ncbi.nlm.nih.gov/pmc/blobs/03b6/10030336/9b684f0cfd10/gr5_lrg.jpg
https://cdn.ncbi.nlm.nih.gov/pmc/blobs/03b6/10030336/c4ad9ce6da2c/gr6_lrg.jpg
https://cdn.ncbi.nlm.nih.gov/pmc/blobs/03b6/10030336/2558ebcf000d/ga1_lrg.jpg
https://cdn.ncbi.nlm.nih.gov/pmc/blobs/03b6/10030336/80976b41a5fc/gr1_lrg.jpg
https://cdn.ncbi.nlm.nih.gov/pmc/blobs/03b6/10030336/c90c83753f57/gr2_lrg.jpg
https://cdn.ncbi.nlm.nih.gov/pmc/blobs/03b6/10030336/89545bdb0224/gr3_lrg.jpg
https://cdn.ncbi.nlm.nih.gov/pmc/blobs/03b6/10030336/d8127fc86ba0/gr4_lrg.jpg
https://cdn.ncbi.nlm.nih.gov/pmc/blobs/03b6/10030336/9b684f0cfd10/gr5_lrg.jpg
https://cdn.ncbi.nlm.nih.gov/pmc/blobs/03b6/10030336/c4ad9ce6da2c/gr6_lrg.jpg

相似文献

1
Thymosin alpha 1 restores the immune homeostasis in lymphocytes during Post-Acute sequelae of SARS-CoV-2 infection.胸腺素 α1 可恢复 SARS-CoV-2 感染后急性后遗症期淋巴细胞的免疫稳态。
Int Immunopharmacol. 2023 May;118:110055. doi: 10.1016/j.intimp.2023.110055. Epub 2023 Mar 22.
2
Novel evidence of Thymosin α1 immunomodulatory properties in SARS-CoV-2 infection: Effect on innate inflammatory response in a peripheral blood mononuclear cell-based in vitro model.新型胸腺肽 α1 在 SARS-CoV-2 感染中的免疫调节特性证据:在基于外周血单个核细胞的体外模型中对固有炎症反应的影响。
Int Immunopharmacol. 2023 Apr;117:109996. doi: 10.1016/j.intimp.2023.109996. Epub 2023 Mar 13.
3
Thymosin Alpha-1 Has no Beneficial Effect on Restoring CD4+ and CD8+ T Lymphocyte Counts in COVID-19 Patients.胸腺肽 α-1 对恢复 COVID-19 患者 CD4+和 CD8+T 淋巴细胞计数没有有益作用。
Front Immunol. 2021 Jun 3;12:568789. doi: 10.3389/fimmu.2021.568789. eCollection 2021.
4
Thymosin Alpha 1 Reduces the Mortality of Severe Coronavirus Disease 2019 by Restoration of Lymphocytopenia and Reversion of Exhausted T Cells.胸腺素 α1 通过恢复淋巴细胞减少症和逆转耗竭 T 细胞来降低严重 COVID-19 的死亡率。
Clin Infect Dis. 2020 Nov 19;71(16):2150-2157. doi: 10.1093/cid/ciaa630.
5
Thymosin alpha 1 - Reimagine its broader applications in the immuno-oncology era.胸腺肽α1——重新构想其在免疫肿瘤学时代更广泛的应用。
Int Immunopharmacol. 2023 Apr;117:109952. doi: 10.1016/j.intimp.2023.109952. Epub 2023 Mar 3.
6
Thymosin α1 modulated the immune landscape of COVID-19 patients revealed by single-cell RNA and TCR sequencing.胸腺素 α1 通过单细胞 RNA 和 TCR 测序调节 COVID-19 患者的免疫图谱。
Int Immunopharmacol. 2023 Nov;124(Pt B):110983. doi: 10.1016/j.intimp.2023.110983. Epub 2023 Sep 26.
7
Thymosin Alpha 1 Mitigates Cytokine Storm in Blood Cells From Coronavirus Disease 2019 Patients.胸腺肽α1减轻2019冠状病毒病患者血细胞中的细胞因子风暴。
Open Forum Infect Dis. 2020 Dec 5;8(1):ofaa588. doi: 10.1093/ofid/ofaa588. eCollection 2021 Jan.
8
Gender-associated difference following COVID-19 virus infection: Implications for thymosin alpha-1 therapy.新冠病毒感染后的性别相关差异:胸腺肽 α-1 治疗的意义。
Int Immunopharmacol. 2021 Jan;90:107022. doi: 10.1016/j.intimp.2020.107022. Epub 2020 Sep 18.
9
Immune mechanisms underlying COVID-19 pathology and post-acute sequelae of SARS-CoV-2 infection (PASC).COVID-19 病理学和 SARS-CoV-2 感染后后遗症(PASC)的免疫机制。
Elife. 2023 May 26;12:e86014. doi: 10.7554/eLife.86014.
10
Tissue injury and leukocyte changes in post-acute sequelae of SARS-CoV-2: review of 2833 post-acute patient outcomes per immune dysregulation and microbial translocation in long COVID.SARS-CoV-2 后急性后遗症中的组织损伤和白细胞变化:长新冠免疫失调和微生物易位后 2833 例患者结局的综述。
J Leukoc Biol. 2023 Mar 1;113(3):236-254. doi: 10.1093/jleuko/qiac001.

引用本文的文献

1
Thymic peptides in immune reconstitution and clinical outcome after allogeneic hematopoietic cell transplantation.胸腺肽在异基因造血细胞移植后的免疫重建及临床结局中的作用
Blood Neoplasia. 2025 Mar 10;2(2):100090. doi: 10.1016/j.bneo.2025.100090. eCollection 2025 May.
2
Effect of thymosin α1 on Immune response and organ function in acute aortic dissection surgery: PANDA II trial protocol.胸腺肽α1对急性主动脉夹层手术中免疫反应和器官功能的影响:PANDA II试验方案。
Future Cardiol. 2025 Jun;21(7):447-454. doi: 10.1080/14796678.2025.2505401. Epub 2025 May 14.
3
Mucosal immune response in biology, disease prevention and treatment.
生物学、疾病预防与治疗中的黏膜免疫反应。
Signal Transduct Target Ther. 2025 Jan 8;10(1):7. doi: 10.1038/s41392-024-02043-4.
4
Flow cytometry for extracellular vesicle characterization in COVID-19 and post-acute sequelae of SARS-CoV-2 infection.用于新冠病毒病及严重急性呼吸综合征冠状病毒2感染后急性后遗症中细胞外囊泡表征的流式细胞术
Extracell Vesicles Circ Nucl Acids. 2024 Aug 9;5(3):417-437. doi: 10.20517/evcna.2024.20. eCollection 2024.
5
Phenotypic drug discovery: a case for thymosin alpha-1.表型药物发现:以胸腺肽α-1为例
Front Med (Lausanne). 2024 Jun 6;11:1388959. doi: 10.3389/fmed.2024.1388959. eCollection 2024.
6
Persistence of circulating CD169+monocytes and HLA-DR downregulation underline the immune response impairment in PASC individuals: the potential contribution of different COVID-19 pandemic waves.循环CD169+单核细胞的持续存在和HLA-DR下调突显了新冠后综合征(PASC)个体的免疫反应受损:不同新冠疫情浪潮的潜在影响。
Curr Res Microb Sci. 2023 Dec 12;6:100215. doi: 10.1016/j.crmicr.2023.100215. eCollection 2024.
7
Mpox (formerly monkeypox): pathogenesis, prevention, and treatment.猴痘(原名猴痘):发病机制、预防和治疗。
Signal Transduct Target Ther. 2023 Dec 27;8(1):458. doi: 10.1038/s41392-023-01675-2.