• 文献检索
  • 文档翻译
  • 深度研究
  • 学术资讯
  • Suppr Zotero 插件Zotero 插件
  • 邀请有礼
  • 套餐&价格
  • 历史记录
应用&插件
Suppr Zotero 插件Zotero 插件浏览器插件Mac 客户端Windows 客户端微信小程序
定价
高级版会员购买积分包购买API积分包
服务
文献检索文档翻译深度研究API 文档MCP 服务
关于我们
关于 Suppr公司介绍联系我们用户协议隐私条款
关注我们

Suppr 超能文献

核心技术专利:CN118964589B侵权必究
粤ICP备2023148730 号-1Suppr @ 2026

文献检索

告别复杂PubMed语法,用中文像聊天一样搜索,搜遍4000万医学文献。AI智能推荐,让科研检索更轻松。

立即免费搜索

文件翻译

保留排版,准确专业,支持PDF/Word/PPT等文件格式,支持 12+语言互译。

免费翻译文档

深度研究

AI帮你快速写综述,25分钟生成高质量综述,智能提取关键信息,辅助科研写作。

立即免费体验

环状RNA_0035483通过miR-31-5p介导的高迁移率族蛋白A1上调在肾细胞癌中发挥肿瘤促进作用。

Circ_0035483 Functions as a Tumor Promoter in Renal Cell Carcinoma via the miR-31-5p-Mediated HMGA1 Upregulation.

作者信息

Liu Zheng, Wang Ronghai, Zhu Guangze

机构信息

Department of Traditional Chinese Medicine and Acupuncture, Central Hospital of Baoji, Baoji City, Shaanxi Province, People's Republic of China.

Department of Urology, Linzi District People's Hospital, Zibo City, Shandong Province, People's Republic of China.

出版信息

Cancer Manag Res. 2021 Jan 25;13:693-706. doi: 10.2147/CMAR.S282806. eCollection 2021.

DOI:10.2147/CMAR.S282806
PMID:33531839
原文链接:https://pmc.ncbi.nlm.nih.gov/articles/PMC7846871/
Abstract

BACKGROUND

Renal cell carcinoma (RCC) that originates from the proximal renal tubules is the most common cancer of the human kidney. Increasing circRNA/miRNA/mRNA networks have been found in RCC regulation. This study will explore the regulatory relation of circular RNA (circRNA) circ_0035483, microRNA-31-5p (miR-31-5p) and high mobility group A1 (HMGA1).

METHODS

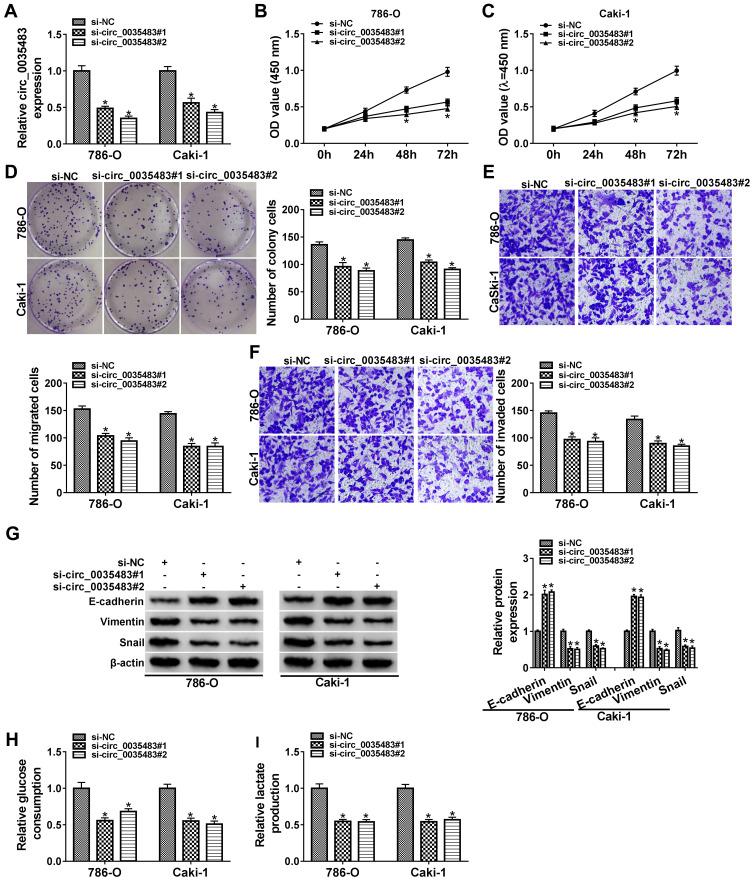
The levels of circ_0035483, miR-31-5p and HMGA1 were measured by real-time polymerase chain reaction (qRT-PCR) or Western blot. Cell proliferation was determined using Cell Counting Kit-8 (CCK-8) and colony formation assays. Cell migration and invasion were assessed by transwell assay. HMGA1 and epithelial-mesenchymal transition (EMT)-related protein levels were quantified using Western blot. Glycolytic metabolism was evaluated by glucose consumption and lactate production. The interaction between targets was confirmed via dual-luciferase reporter, RNA immunoprecipitation (RIP) and RNA pull-down assays. experiment was performed through the establishment of xenograft models in mice.

RESULTS

Circ_0035483 expression was upregulated in RCC tissues and cells. The inhibitory effects on RCC cell proliferation, migration, invasion, EMT and glycolysis were induced after circ_0035483 was downregulated. MiR-31-5p was identified as a target of circ_0035483 and miR-31-5p upregulation was related to the function of circ_0035483 knockdown in RCC cells. Additionally, miR-31-5p targeted HMGA1 and inhibited the malignant behaviors of RCC cells by negatively regulating HMGA1. Moreover, HMGA1 expression was regulated by circ_0035483 via targeting miR-31-5p. Circ_0035483 also affected tumor growth by relying on the miR-31-5p/HMGA1 axis.

CONCLUSION

These findings clarified that the tumor-promoting function of circ_0035483 in RCC was partly achieved by regulating the miR-31-5p/HMGA1 axis.

摘要

背景

起源于近端肾小管的肾细胞癌(RCC)是人类肾脏最常见的癌症。在RCC调控中发现越来越多的环状RNA/微小RNA/信使核糖核酸网络。本研究将探讨环状RNA(circRNA)circ_0035483、微小RNA-31-5p(miR-31-5p)和高迁移率族蛋白A1(HMGA1)的调控关系。

方法

采用实时聚合酶链反应(qRT-PCR)或蛋白质免疫印迹法检测circ_0035483、miR-31-5p和HMGA1的水平。使用细胞计数试剂盒-8(CCK-8)和集落形成试验测定细胞增殖。通过Transwell试验评估细胞迁移和侵袭。使用蛋白质免疫印迹法定量HMGA1和上皮-间质转化(EMT)相关蛋白水平。通过葡萄糖消耗和乳酸产生评估糖酵解代谢。通过双荧光素酶报告基因、RNA免疫沉淀(RIP)和RNA下拉试验确认靶标之间的相互作用。通过在小鼠中建立异种移植模型进行实验。

结果

Circ_0035483在RCC组织和细胞中表达上调。下调circ_0035483后,可诱导对RCC细胞增殖、迁移、侵袭、EMT和糖酵解的抑制作用。MiR-31-5p被鉴定为circ_0035483的靶标,miR-31-5p上调与RCC细胞中circ_0035483敲低的功能相关。此外,miR-31-5p靶向HMGA1并通过负调节HMGA1抑制RCC细胞恶性行为。此外,HMGA1表达受circ_0035483通过靶向miR-31-5p调控。Circ_0035483还通过依赖miR-31-5p/HMGA1轴影响肿瘤生长。

结论

这些发现阐明了circ_0035483在RCC中的促肿瘤功能部分是通过调节miR-31-5p/HMGA1轴实现的。

https://cdn.ncbi.nlm.nih.gov/pmc/blobs/669c/7846871/d9c5aca928b7/CMAR-13-693-g0008.jpg
https://cdn.ncbi.nlm.nih.gov/pmc/blobs/669c/7846871/bdf72da8a9e4/CMAR-13-693-g0001.jpg
https://cdn.ncbi.nlm.nih.gov/pmc/blobs/669c/7846871/ce7df2ee550e/CMAR-13-693-g0002.jpg
https://cdn.ncbi.nlm.nih.gov/pmc/blobs/669c/7846871/6c67b3ad06b1/CMAR-13-693-g0003.jpg
https://cdn.ncbi.nlm.nih.gov/pmc/blobs/669c/7846871/73518cdb07bc/CMAR-13-693-g0004.jpg
https://cdn.ncbi.nlm.nih.gov/pmc/blobs/669c/7846871/fbfb5eb5d6a9/CMAR-13-693-g0005.jpg
https://cdn.ncbi.nlm.nih.gov/pmc/blobs/669c/7846871/43852071f5a3/CMAR-13-693-g0006.jpg
https://cdn.ncbi.nlm.nih.gov/pmc/blobs/669c/7846871/909e2e76ad56/CMAR-13-693-g0007.jpg
https://cdn.ncbi.nlm.nih.gov/pmc/blobs/669c/7846871/d9c5aca928b7/CMAR-13-693-g0008.jpg
https://cdn.ncbi.nlm.nih.gov/pmc/blobs/669c/7846871/bdf72da8a9e4/CMAR-13-693-g0001.jpg
https://cdn.ncbi.nlm.nih.gov/pmc/blobs/669c/7846871/ce7df2ee550e/CMAR-13-693-g0002.jpg
https://cdn.ncbi.nlm.nih.gov/pmc/blobs/669c/7846871/6c67b3ad06b1/CMAR-13-693-g0003.jpg
https://cdn.ncbi.nlm.nih.gov/pmc/blobs/669c/7846871/73518cdb07bc/CMAR-13-693-g0004.jpg
https://cdn.ncbi.nlm.nih.gov/pmc/blobs/669c/7846871/fbfb5eb5d6a9/CMAR-13-693-g0005.jpg
https://cdn.ncbi.nlm.nih.gov/pmc/blobs/669c/7846871/43852071f5a3/CMAR-13-693-g0006.jpg
https://cdn.ncbi.nlm.nih.gov/pmc/blobs/669c/7846871/909e2e76ad56/CMAR-13-693-g0007.jpg
https://cdn.ncbi.nlm.nih.gov/pmc/blobs/669c/7846871/d9c5aca928b7/CMAR-13-693-g0008.jpg

相似文献

1
Circ_0035483 Functions as a Tumor Promoter in Renal Cell Carcinoma via the miR-31-5p-Mediated HMGA1 Upregulation.环状RNA_0035483通过miR-31-5p介导的高迁移率族蛋白A1上调在肾细胞癌中发挥肿瘤促进作用。
Cancer Manag Res. 2021 Jan 25;13:693-706. doi: 10.2147/CMAR.S282806. eCollection 2021.
2
Circ_0005875 sponges miR-502-5p to promote renal cell carcinoma progression through upregulating E26 transformation specific-1.环状 RNA 0005875 通过海绵吸附 miR-502-5p 促进肾细胞癌进展,通过上调 E26 转化特异性-1。
Anticancer Drugs. 2022 Jan 1;33(1):e286-e298. doi: 10.1097/CAD.0000000000001205.
3
Circ_0000069 contributes to the growth, metastasis and glutamine metabolism in renal cell carcinoma (RCC) via regulating miR-125a-5p-dependent SLC1A5 expression.环状RNA_0000069通过调控miR-125a-5p依赖的溶质载体家族1成员5(SLC1A5)表达,促进肾细胞癌(RCC)的生长、转移及谷氨酰胺代谢。
Transpl Immunol. 2023 Apr;77:101764. doi: 10.1016/j.trim.2022.101764. Epub 2022 Nov 30.
4
Circular RNA hsa_circ_0000511 Improves Epithelial Mesenchymal Transition of Cervical Cancer by Regulating hsa-mir-296-5p/HMGA1.环状 RNA hsa_circ_0000511 通过调控 hsa-mir-296-5p/HMGA1 改善宫颈癌的上皮间质转化。
J Immunol Res. 2021 May 27;2021:9964538. doi: 10.1155/2021/9964538. eCollection 2021.
5
Down-regulation of circular RNA hsa_circ_0007534 suppresses cell growth by regulating miR-219a-5p/SOX5 axis in osteosarcoma.环状RNA hsa_circ_0007534的下调通过调节骨肉瘤中的miR-219a-5p/SOX5轴抑制细胞生长。
J Bone Oncol. 2021 Jan 18;27:100349. doi: 10.1016/j.jbo.2021.100349. eCollection 2021 Apr.
6
Circ-PVT1/miR-106a-5p/HK2 axis regulates cell growth, metastasis and glycolytic metabolism of oral squamous cell carcinoma.环状 RNA-PVT1/miR-106a-5p/己糖激酶 2 轴调控口腔鳞状细胞癌细胞的生长、转移和糖酵解代谢。
Mol Cell Biochem. 2020 Nov;474(1-2):147-158. doi: 10.1007/s11010-020-03840-5. Epub 2020 Aug 1.
7
Hsa_circ_0069094 knockdown inhibits cell proliferation, migration, invasion and glycolysis, while induces cell apoptosis by miR-661/HMGA1 axis in breast cancer.Hsa_circ_0069094敲低抑制乳腺癌细胞的增殖、迁移、侵袭和糖酵解,同时通过miR-661/HMGA1轴诱导细胞凋亡。
Anticancer Drugs. 2021 Sep 1;32(8):829-841. doi: 10.1097/CAD.0000000000001076.
8
Circular RNA Circ_0025033 Promotes the Evolvement of Ovarian Cancer Through the Regulation of miR-330-5p/KLK4 Axis.环状RNA Circ_0025033通过调控miR-330-5p/KLK4轴促进卵巢癌进展
Cancer Manag Res. 2020 Apr 23;12:2753-2765. doi: 10.2147/CMAR.S241372. eCollection 2020.
9
CircRNA SCARB1 Promotes Renal Cell Carcinoma Progression Via Mir- 510-5p/SDC3 Axis.环状 RNA SCARB1 通过 miR-510-5p/SDC3 轴促进肾细胞癌进展。
Curr Cancer Drug Targets. 2020;20(6):461-470. doi: 10.2174/1568009620666200409130032.
10
hsa_circ_0072387 Suppresses Proliferation, Metastasis, and Glycolysis of Oral Squamous Cell Carcinoma Cells by Downregulating miR-503-5p.hsa_circ_0072387 通过下调 miR-503-5p 抑制口腔鳞状细胞癌细胞的增殖、转移和糖酵解。
Cancer Biother Radiopharm. 2021 Feb;36(1):84-94. doi: 10.1089/cbr.2019.3371. Epub 2020 Apr 17.

引用本文的文献

1
Role of the circular RNAs/microRNA/messenger RNA axis in renal cell carcinoma: From gene regulation to metabolism and immunity.环状RNA/微小RNA/信使RNA轴在肾细胞癌中的作用:从基因调控到代谢与免疫
iScience. 2025 Mar 11;28(4):112183. doi: 10.1016/j.isci.2025.112183. eCollection 2025 Apr 18.
2
Complicated crosstalk between HMGA and non-coding RNAs modulates hallmarks of cancer.HMGA与非编码RNA之间复杂的相互作用调节癌症的特征。
Cancer Cell Int. 2025 Mar 7;25(1):80. doi: 10.1186/s12935-025-03713-1.
3
Emerging roles of CircRNA-miRNA networks in cancer development and therapeutic response.

本文引用的文献

1
Current evidence on screening for renal cancer.目前有关肾癌筛查的证据。
Nat Rev Urol. 2020 Nov;17(11):637-642. doi: 10.1038/s41585-020-0363-3. Epub 2020 Aug 28.
2
Construct a circRNA/miRNA/mRNA regulatory network to explore potential pathogenesis and therapy options of clear cell renal cell carcinoma.构建 circRNA/miRNA/mRNA 调控网络,探索透明细胞肾细胞癌的潜在发病机制和治疗选择。
Sci Rep. 2020 Aug 12;10(1):13659. doi: 10.1038/s41598-020-70484-2.
3
Circular RNA circMAGI3 accelerates the glycolysis of non-small cell lung cancer through miR-515-5p/HDGF.
环状RNA-微小RNA网络在癌症发展和治疗反应中的新兴作用。
Noncoding RNA Res. 2024 Sep 11;10:98-115. doi: 10.1016/j.ncrna.2024.09.006. eCollection 2025 Feb.
4
Therapeutic importance and diagnostic function of circRNAs in urological cancers: from metastasis to drug resistance.环状 RNA 在泌尿系统癌症中的治疗意义和诊断功能:从转移到耐药性。
Cancer Metastasis Rev. 2024 Sep;43(3):867-888. doi: 10.1007/s10555-023-10152-9. Epub 2024 Jan 22.
5
Circular RNAs in renal cell carcinoma: from mechanistic to clinical perspective.肾细胞癌中的环状RNA:从机制到临床视角
Cancer Cell Int. 2023 Nov 22;23(1):288. doi: 10.1186/s12935-023-03128-w.
6
The function and mechanisms of action of circular RNAs in Urologic Cancer.环状 RNA 在泌尿系统癌症中的功能和作用机制。
Mol Cancer. 2023 Mar 25;22(1):61. doi: 10.1186/s12943-023-01766-2.
7
High Mobility Group A1 (HMGA1): Structure, Biological Function, and Therapeutic Potential.高迁移率族蛋白 A1(HMGA1):结构、生物学功能和治疗潜力。
Int J Biol Sci. 2022 Jul 4;18(11):4414-4431. doi: 10.7150/ijbs.72952. eCollection 2022.
8
Use of Circular RNAs in Diagnosis, Prognosis and Therapeutics of Renal Cell Carcinoma.环状RNA在肾细胞癌诊断、预后及治疗中的应用
Front Cell Dev Biol. 2022 Jun 22;10:879814. doi: 10.3389/fcell.2022.879814. eCollection 2022.
9
CircRNAs as Novel Biomarkers and Therapeutic Targets in Renal Cell Carcinoma.环状RNA作为肾细胞癌的新型生物标志物和治疗靶点
Front Mol Biosci. 2022 Feb 11;9:833079. doi: 10.3389/fmolb.2022.833079. eCollection 2022.
10
HIF-1α Induces HECTD2 Up-Regulation and Aggravates the Malignant Progression of Renal Cell Cancer Repressing miR-320a.缺氧诱导因子-1α通过抑制miR-320a诱导HECTD2上调并加重肾细胞癌的恶性进展
Front Cell Dev Biol. 2021 Dec 24;9:775642. doi: 10.3389/fcell.2021.775642. eCollection 2021.
环状RNA circMAGI3通过miR-515-5p/HDGF促进非小细胞肺癌的糖酵解。
Am J Transl Res. 2020 Jul 15;12(7):3953-3963. eCollection 2020.
4
Circular RNA 000554 represses epithelial-mesenchymal transition in breast cancer by regulating microRNA-182/ZFP36 axis.环状 RNA 000554 通过调控 microRNA-182/ZFP36 轴抑制乳腺癌上皮间质转化。
FASEB J. 2020 Sep;34(9):11405-11420. doi: 10.1096/fj.201903047R. Epub 2020 Jul 30.
5
Novel circRNA_0071196/miRNA‑19b‑3p/CIT axis is associated with proliferation and migration of bladder cancer.新型 circRNA_0071196/miRNA-19b-3p/CIT 轴与膀胱癌的增殖和迁移有关。
Int J Oncol. 2020 Sep;57(3):767-779. doi: 10.3892/ijo.2020.5093. Epub 2020 Jul 3.
6
Hsa_circ_0046263 functions as a ceRNA to promote nasopharyngeal carcinoma progression by upregulating IGFBP3.Hsa_circ_0046263 通过上调 IGFBP3 作为 ceRNA 促进鼻咽癌的进展。
Cell Death Dis. 2020 Jul 23;11(7):562. doi: 10.1038/s41419-020-02785-3.
7
MicroRNA-195 inhibits proliferation and metastasis in renal cell carcinoma via regulating HMGA1.微小RNA-195通过调控高迁移率族蛋白A1抑制肾细胞癌的增殖和转移。
Am J Transl Res. 2020 Jun 15;12(6):2781-2792. eCollection 2020.
8
Long Non-Coding RNA TUG1 Promotes Cell Proliferation and Inhibits Cell Apoptosis, Autophagy in Clear Cell Renal Cell Carcinoma via MiR-31-5p/FLOT1 Axis.长链非编码RNA TUG1通过MiR-31-5p/FLOT1轴促进透明细胞肾细胞癌的细胞增殖并抑制细胞凋亡和自噬。
Onco Targets Ther. 2020 Jun 19;13:5857-5868. doi: 10.2147/OTT.S254634. eCollection 2020.
9
Suppression of Circular RNA Hsa_circ_0109320 Attenuates Non-Small Cell Lung Cancer Progression via MiR-595/E2F7 Axis.环状 RNA Hsa_circ_0109320 通过 miR-595/E2F7 轴抑制非小细胞肺癌进展。
Med Sci Monit. 2020 Jun 8;26:e921200. doi: 10.12659/MSM.921200.
10
Circular RNA circ-MAT2B facilitates glycolysis and growth of gastric cancer through regulating the miR-515-5p/HIF-1α axis.环状RNA circ-MAT2B通过调控miR-515-5p/HIF-1α轴促进胃癌的糖酵解和生长。
Cancer Cell Int. 2020 May 16;20:171. doi: 10.1186/s12935-020-01256-1. eCollection 2020.