Suppr超能文献

膜联蛋白A1通过调节甲状腺乳头状癌中的上皮-间质转化及IL-6/JAK2/STAT3信号通路来增强肿瘤增殖和迁移。

ANXA1 enhances tumor proliferation and migration by regulating epithelial-mesenchymal transition and IL-6/JAK2/STAT3 pathway in papillary thyroid carcinoma.

作者信息

Zhao Xin, Ma Weiguo, Li Xinyu, Li Haijun, Li Jin, Li Hongle, He Fucheng

机构信息

Department of Medical Laboratory, The First Affiliated Hospital of Zhengzhou University, Zhengzhou, Henan 450000, China.

Department of Medical Laboratory, The Affiliated Cancer Hospital of Zhengzhou University, Zhengzhou, Henan 450008, China.

出版信息

J Cancer. 2021 Jan 1;12(5):1295-1306. doi: 10.7150/jca.52171. eCollection 2021.

Abstract

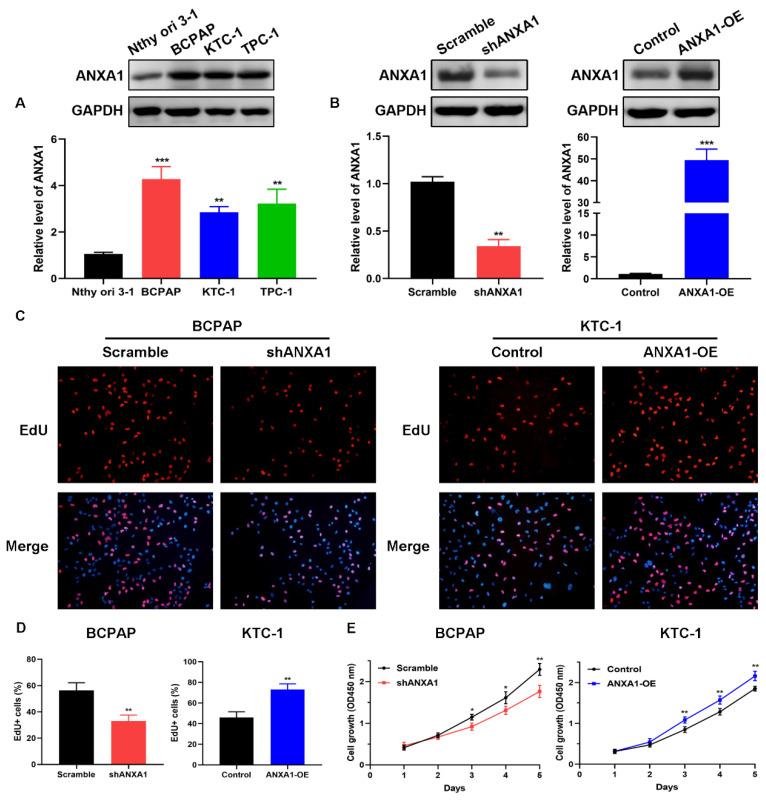
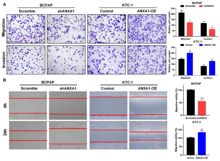
Annexin A1 (ANXA1) was discovered to show various effects during tumor initiation and development in a tumor-specific manner. However, the function of ANXA1 in papillary thyroid carcinoma (PTC) has not been reported. Bioinformatic analyses, RT-PCR and immunohistochemistry were employed to determine the ANXA1 expression level in PTC. Both gain- and loss-of-function studies, including CCK-8, EdU assay, transwell experiment and wound-healing assay were used to investigate the role of ANXA1 in PTC progression. GSEA enrichment analysis was utilized to explore the potential mechanisms of ANXA1 mediated downstream signaling, and ELISA, RT-PCR and western blot were used to confirm the relevance. ANXA1 expression was prominently upregulated in PTC tumor tissues. Ectopic expression of ANXA1 expedited PTC cell proliferation, migration and invasion, whereas ANXA1 knockdown exhibited the opposing trends. Mechanistic investigations showed that ANXA1 regulated epithelial-mesenchymal transition (EMT) and activated the IL-6/JAK2/STAT3 pathway to contribute to PTC malignant behaviors. In particular, loss of ANXA1 retarded tumor burden and suppressed lung metastasis . In conclusion, our findings identified ANXA1 as a pivotal oncogene during PTC carcinogenesis and ANXA1 might function as a promising therapeutic target and prognostic marker for PTC.

摘要

膜联蛋白A1(ANXA1)被发现以肿瘤特异性方式在肿瘤发生和发展过程中表现出多种作用。然而,ANXA1在甲状腺乳头状癌(PTC)中的功能尚未见报道。采用生物信息学分析、RT-PCR和免疫组织化学方法测定PTC中ANXA1的表达水平。采用功能获得和功能缺失研究,包括CCK-8、EdU检测、Transwell实验和伤口愈合实验,来研究ANXA1在PTC进展中的作用。利用GSEA富集分析来探索ANXA1介导的下游信号传导的潜在机制,并通过ELISA、RT-PCR和western blot进行验证。ANXA1在PTC肿瘤组织中显著上调。ANXA1的异位表达促进了PTC细胞的增殖、迁移和侵袭,而敲低ANXA1则呈现相反的趋势。机制研究表明,ANXA1调节上皮-间质转化(EMT)并激活IL-6/JAK2/STAT3通路,从而促进PTC的恶性行为。特别是,ANXA1的缺失减轻了肿瘤负荷并抑制了肺转移。总之,我们的研究结果确定ANXA1是PTC致癌过程中的关键癌基因,ANXA1可能作为PTC有前景的治疗靶点和预后标志物发挥作用。

https://cdn.ncbi.nlm.nih.gov/pmc/blobs/6a94/7847635/c2149f7057bd/jcav12p1295g001.jpg

文献AI研究员

20分钟写一篇综述,助力文献阅读效率提升50倍。

立即体验

用中文搜PubMed

大模型驱动的PubMed中文搜索引擎

马上搜索

文档翻译

学术文献翻译模型,支持多种主流文档格式。

立即体验